
最终效果图

举一反三

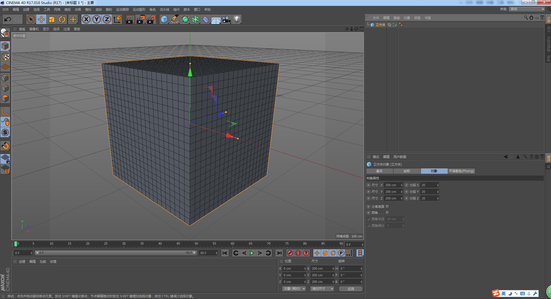
1.新建立方体,分段分别为:20,20,20;

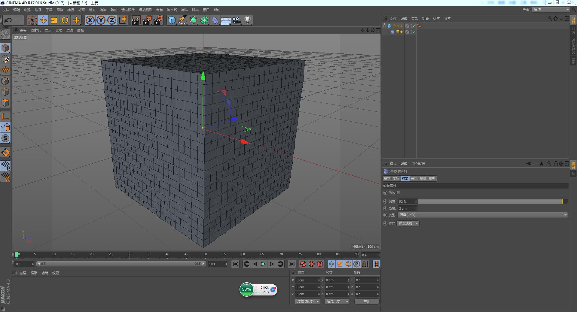
2.为立方体添加置换修改器,强度:92%,高度:2;着色上添加噪波;

3.继续为立方体添加减面修改器,削减强度:94%;

4.全选立方体及其下子级,右键,当前状态转对象;

5.选中所有对象,右键,连接对象+删除;

6.为新生成的物体添加细分曲面,细分参数:1,1;

7.选中立方体1,边级别下选中所有边,然后选中所有对象(对象树中的),转换为可编辑多边形;

8.边级别下,Ctrl+A全选所有边,右键,消除;

9.此时物体边处于选中状态,右键,倒角;

10.转换到面级别下,删除所有面;

11.模拟-布料-布料曲面,参数:细分数:1,厚度:12;

12.为生成物体添加细分曲面,参数保持默认;
举一反三,任一基本体都可以用这个方法制作镂空网格
