对于很多80、90后来说,儿时关于信阳夏季夜晚的记忆,令人沉醉的不只有河边凉风习习,浉河波光粼粼,还有那路边一碗透心凉的石凉粉,一串冒着滋滋油光的小烤串......在河边散步回家,还能遇见很多在路边摆摊,从服装鞋帽、小饰品,到日用百货、小玩具......花样齐全的不亚于超市的货柜架。一路走下来,总会挑个一两样实用的物品带回家。
如今,这样繁华的“地摊夜市”也再次在信阳街头热闹起来。在信阳羊山新区一小区门前的空旷广场上,当夜幕降临后,这里开始忙碌起来,烧烤、肠粉、小龙虾、石凉粉、冰淇淋,大西瓜......你想尝一口的小吃,都能在这里找到售卖的摊位。


最近这些天,“地摊”这个词真的火了起来,微博上的热搜榜上“地摊经济”的话题也一直被广大网友热烈讨论。

目前,多地已经开始“试水”地摊经济。比如,四川成都设置了3.6万个流动摊贩摊位,带动10万人就业;河南许昌开放一批背街小巷,让商家在道牙以上区域经营;浙江杭州开放了部分街道作为摊贩的经营场地……
有人说,路边摊就像城市跳动的音符,给快节奏的城市生活增添了烟火气息,也是城市里独特的风景。不仅能解决一部分人群的就业问题,而且更是各地经济复苏的缩影。
不过,“地摊”火起来的同时,也带给大家一些烦恼,近日,有不少网友向我们反映了这样的情况:

网友

夜里的路边摊是热闹了,可是早上出门就能看到那一地的垃圾和到处流淌的污水也令人作呕。不仅破坏环境,而且也影响出行。
关桥的人行道本来就不宽,在桥上摆摊挺影响出行的。


网友


网友

建议划定指定区域,同时也要加*卫强**生检查!



日前,浉河区创建办组织召开临时便民疏导点推进会,会上提出,各乡镇、办事处要对辖区流动摊贩和占道经营情况进行调查摸底,根据经营现状、群众需求、消费习惯和区域情况进行充分论证,合理设置临时便民疏导点。要坚持部门联动,辖区乡镇、办事处和相关职能部门要紧密配合,制定临时便民疏导点的经营范围、经营时间和管理规定,“定点、定时、定规矩”,引导经营者合法经营、依规经营。

既要照顾困难群众的就业需求,允许流动摊贩定点经营和固定门店出店经营,体现城市的包容性,城管、市场监管、卫健等职能部门也要对经营者的经营行为加强监管,设立“正面清单”和“负面清单”,让经营者明白应该怎么经营和不能怎么做,依法依规经营,在保持市场繁荣的同时,也要加强便民疏导点的管理,保持良好的市容环境和交通秩序,巩固创建全国文明城市工作成果,维护广大市民的共同利益。
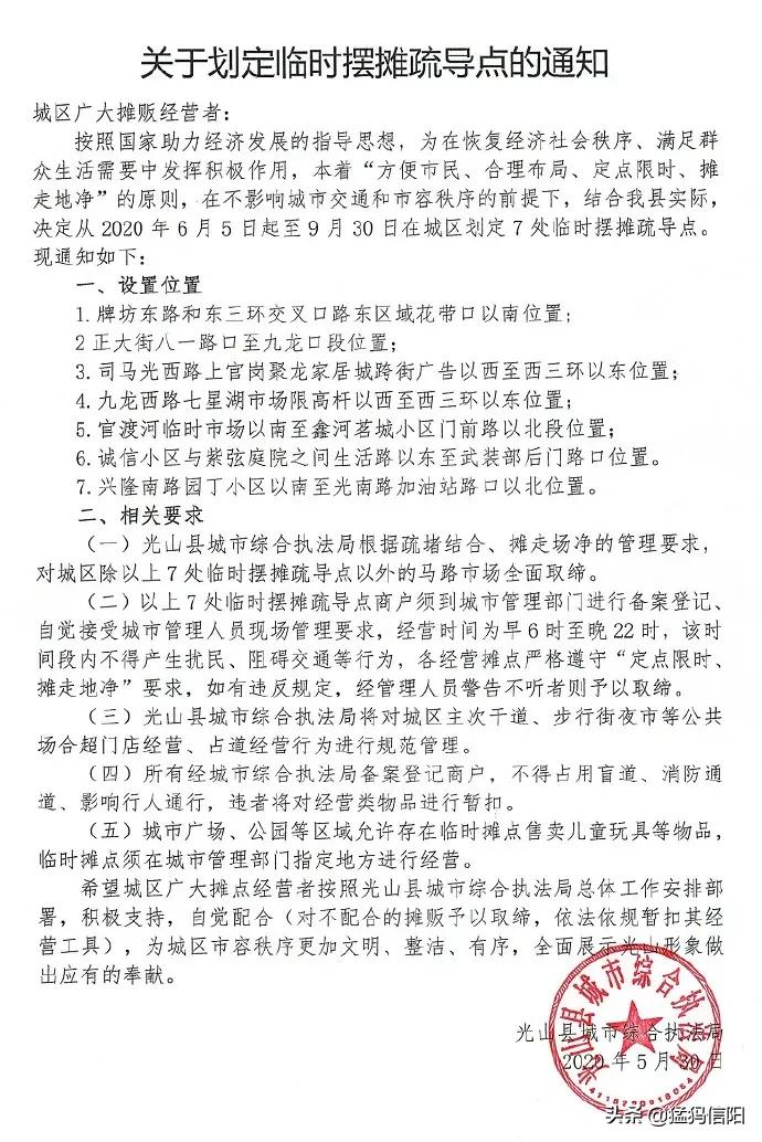
近日,光山县城市综合执法局发布《关于划定临时摆摊疏导点的通知》,决定从2020年6月5日起至9月30日在城区划定7处临时摆摊疏导点,经营时间为早6时至晚22时,该时间段内不得产生扰民、阻碍交通等行为。

城市需要增添“烟火气”,而不是“油烟气”,
地摊要摆,
但是哪些地方能摆?哪些产品能卖?
合法合理合规的地摊经营,
相信大家都愿意去这
流动的市场中逛一逛。
对于地摊经济的火热,
你怎么看?
信阳广播电视台全媒体记者 黄陶冶 综合编辑