报告出品/作者:东方财富证券、周旭辉
以下为报告原文节选
------
1.复合集流体:降本、安全、提升能量密度
集流体是电池中的关键材料,作用为将电池活性物质产生的电子汇集起来形成电流对外输出,实现化学能转化为电能的过程。通常正极采用氧化电位高的铝材,负极采用不易与锂形成合金的铜材。原则上,理想的锂离子电池集流体应满足几个条件:(1)电导率高;(2)化学与电化学稳定性好;(3)机械强度高;(4)与电极活性物质的兼容性和结合力好;(5)廉价易得;(6)质量轻。
复合集流体是一种“三明治”结构,以PET/PP等高分子材料作为中间层基膜,通过真空镀膜等工艺,在基膜上下两面堆积出铜/铝导电层,形成“金属导电层-PET/PP高分子材料支撑层-金属导电层”的新型复合材料。
高分子基材材料技术路线:PET最主流,强韧性是所有热塑性塑料中最好的、尺寸稳定,与铜结合力好,不耐酸碱。PP性能优越,循环寿命长,各向同性,耐酸碱性好;熔点低,不耐高温;与铜结合力相对较差。PI性能最好,但成本高。

根据GGII,相比传统铜箔,复合铜箔可以解决电池安全问题(穿刺不会产生毛刺引发内短路)、提升能量密度(提升5%-10%)、降低制造成本(降低50%以上)、提升循环寿命(提升5%以上)以及强兼容性(兼容锂/钠/固态电池)等。

规模化量产前提下,复合铜箔理论成本(2.45元/平)远低于传统铜箔(3.70元/平),下降0.85元/平米。
核心假设:
1)铜价在6万元/吨、PET在5万元/吨(不含税);
2)复合铜箔6.5μm=4.5μmPET+2μ铜;
3)单GWh需要1000万平复合铜箔;
4)复合铜箔采用两步法:每1000万平需要2台磁控溅射设备,单价1500万元,需要3台水电镀设备,单价1000万元,折旧年限10年,年限平均法折旧;
5)其他固定资产:设备+厂房2亿元/亿平,折旧年限15年,年限平均法折旧。
成本下降主要贡献来自于用铜量下降。对于传统铜箔而言,铜单位成本为3.7元/平(不含税),其中铜的成本为2.85元/平,占比接近77%。而PET铜箔可降低2/3铜用量,铜的成本为0.27元/平,成本占比为11%。

成本敏感性分析:铜价和良率为核心影响因素,假设铜价在5-7万元/吨间,良率在75-100%间,则复合铜箔成本相比传统铜箔成本拥有0.19~1.54元/平的成本优势。

2.工艺:磁控溅射、真空蒸镀、水电镀和化学沉积的组合
复合集流体工艺多样,其核心则是20世纪50-60年代发明的诸多高分子表面金属化底层技术的组合,包括磁控溅射、真空蒸镀、水电镀和化学沉积等,其中磁控溅射+水电镀的两步法是主流。这些底层技术历史上在半导体、显示、消费电子等行业已有成熟应用。迁移至复合集流体需解决卷料、规模化生产和成本等的问题。
2.1.传统vs复合:铜箔电解法vs多步法,铝箔压延法vs蒸镀法
传统铜箔采用电解法生产。电解铜箔包括溶铜造液、生箔、后处理、分切四个供需。主要生产流程是将铜材溶解后制成硫酸铜电解液,然后在专用电解设备中将硫酸铜电解液通过直流电电沉积而制成箔,再对其进行表面粗化、防氧化等处理,最后经过分切、检验后制成成品。



传统铝箔采用压延工艺,即将铝或铝合金毛坯经平辊冷轧加工成箔材。主要工序为将铝锭熔炼后,经过多次轧制、热处理形成特定的厚度,对表面处理(酸洗、防氧化等),最后分切成成品。
与传统压延铝箔相比,复合铝箔缩短工艺流程、相对清洁、减重、可优化电池安全性。

2.2.复合铜箔:磁控溅射、真空蒸镀、水电镀和化学沉积的组合
复合铜箔工艺核心难点在高分子材料表面镀膜。微观上,高分子为长链结构,通过范德华力结合,长程无序;纯铜晶体为面心立方的晶体结构,由金属键结合,长程有序。两者的界面结合力是的复合铜箔力学、热学性能的关键。

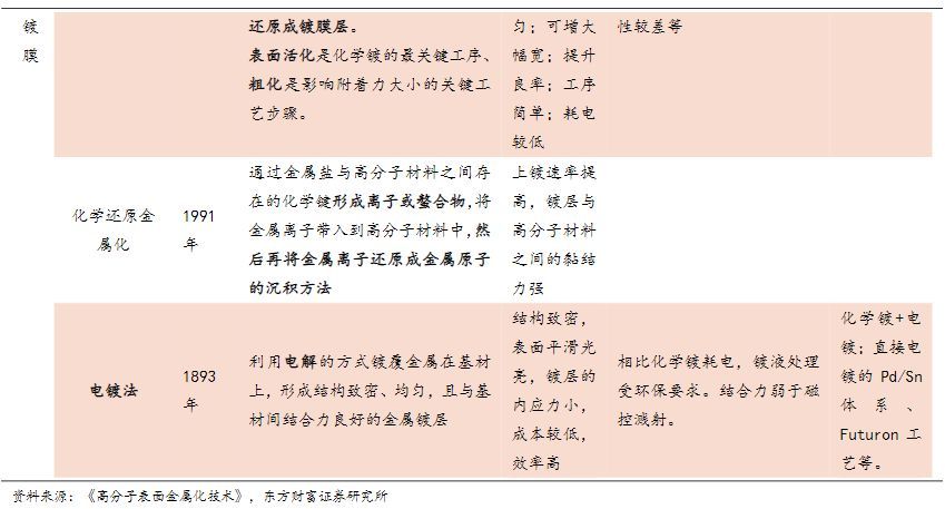
表面镀膜,即高分子表面金属化主要分为干法和湿法镀膜两类。干法顾名思义,不涉及溶液,又分为真空镀膜(包含真空蒸镀、磁控溅射、离子镀)和金属转移镀;湿法是指将待镀件浸入到溶液中以实现金属材料在基材表面沉积,又分为化学镀、化学还原金属化和电镀法。真空蒸发镀膜、磁控溅射镀膜、化学镀(化学沉积)和电镀法(包含水电镀)为经常使用且成熟的表面镀膜方法。
表面镀膜是成熟工艺。历史上看,大部分表面镀膜技术均发明于20世纪50-60年代,属成熟工艺,且此前已在半导体、光学等领域得到广泛应用。


按照生产工序及原理不同,目前业界采用的生产方法可以分为:一步法(化学沉积法/真空磁控溅射/真空蒸镀法)、两步法(真空磁控溅射+水电镀)和三步法(真空磁控溅射+真空蒸镀+水电镀),其中两步法应用最多。
工业界的一步法、两步法和三步法,究其根本,是磁控溅射、真空蒸镀、水电镀和化学沉积的排列组合。总结而言:1)步数越少,工艺简单而效率也相对较低;2)成熟的水电镀是提升效率的可选方案。

复合集流体的核心指标包括:技术指标(膜厚的均匀性、电阻、点渍、穿孔),物理指标(张力、延展性、牢固度),经济指标(速度、连续性、宕机率)。从过程和产品角度去解决问题。此外,像挠度、方阻等产品参数和幅宽、纵横向张力等。

2.3.化学沉积:催化剂帮助下的高良率湿法成膜方案
原理是用自身催化性氧化还原反应方法在高分子材料表面沉积金属铜。利用甲醛在在强碱性环境中具有的还原性,并在Pd的催化作用下,Cu2+被还原成铜。

历史上,化学镀铜是电路板制造中的一种成熟工艺,目的在孔壁上沉积一层0.3--0.5μm的铜,使原本绝缘的孔壁具有导电性,便于后续板面电镀及图形电镀的顺利进行,从而完成PCB电路网络间的电性互通。


工艺:首先在基材表面做清洁、粗化,然后在上面沉积铜层形成比较好的结合力,其通常采用的工艺方法为:除油-粗化-敏化-活化-化学沉铜。
1)除油:将材料置于除油液中进行清洁。
2)粗化是影响附着力大小的关键工艺步骤。通过粗化可使镀件表面具备亲水性和形成适当的粗糙度,或使表面形成微蚀,经氧化处理,保证胶体钯的吸附和镀层的良好附着力。粗化的好坏直接影响到镀层的结合力,光亮度及镀层的完整性。通常化学镀铜,都采用重铬酸钾加浓硫酸粗化,其溶液有很强的腐蚀性,废液处理难;也有采用10%碱性高锰酸钾(10%KMnO4+10%NaOH)粗化20min(50°C),废液比较容易处理。
3)敏化:在塑料表面均匀吸附一层敏化剂,使之在敏化作用下与活化液能均匀连续吸附一层金属膜,从而增进对塑料的结合力。
4)活化是化学镀的最关键工序。目的是在塑料表面形成均匀催化结晶中心,浸钯法最为常用,通过化学反应将溶液中的钯还原并使金属钯微粒均匀分散在基体表面,常用的敏化剂与活化剂为Sn2+和Pd2+的酸性溶液,敏化时机体表面产生含的胶体,活化时通过如下反应得到钯的微粒:

此外也有如银等其他价格更低的催化剂。
5)化学沉铜:在室温下,将材料置于化学镀铜液中(通常含有硫酸铜、次磷酸钠等),使材料表面沉积一层金属铜。

优势:1)无边缘效应、镀层均匀(水电镀由于边缘效应,电场线边缘不均匀,镀层倾向于中间薄两边厚,幅宽受限);2)增大幅宽(无边缘效应,幅宽可大于1.5m);3)提升良率(三孚新科目标良率达到95%);4)工序简单;5)耗电较低。
难点:催化剂成本较高(钯近年来价格50万/kg)、效率略低(无外界电能,化学反应效率低)、需环保处理污水、工艺稳定性略差等。但仍可通过调整设备长度、增加设备宽度、优化化学品配方等来解决问题。

试剂:根据三孚新科专利,一种用于PCB和半导体制造中的典型电镀铜镀液会由五水硫酸铜、硫酸、氯离子、光亮剂、平整剂、月桂酰精氨酸乙酯盐酸盐、去离子水等组分组成。其中:1)无水硫酸铜提供铜离子;2)光亮剂有助于得到光亮和延展性好的镀层,由苯二磺酸钠、聚二硫二丙烷磺酸钠、苯基二硫代丙烷磺酸钠按质量比为2:1:3组成;3)平整剂能够让凹处加快沉积,让凸出阻碍沉积从而达到整平作用,由丁炔二醇、健那绿、甲基绿、吡罗红按质量比为3:2:5:1组成。4)分散剂能够促进镀铜层厚度均匀。5)月桂酰精氨酸乙酯盐酸盐具有防腐作用,能够提高镀铜层的耐用性,提高镀铜层的表面性能。

2.4.水电镀:应用广泛效率高的湿法成膜方案
原理:主要为离子交换,在导电物体表面通一个直流的负极电接触电解液,电解液含有金属离子的溶液(硫酸铜),把电子给到电解液中,将铜还原出来。铜在导电物质表面进行沉积生长。

历史上,PCB制造是水电镀的重要应用领域。1)全板电镀在外层线路形成前需先对整板进行电镀,作用是保护刚刚沉积的薄薄的化学铜。全板电镀是在孔金属化后,把整块印制板作为阴极,通过电镀铜层加厚到一定的程度,然后通过蚀刻的方法形成电路图形而2)图形电镀则在形成外层线路后还需进行二次电镀。

工艺:以金美为例,原材料来自磁控溅射后的基膜,磷铜球作为阳极浸入酸性镀液中,基膜膜面通过接触导电辊作为阴极,膜面在导电辊和镀液池的液下辊之间穿行,大部分膜面也进入在镀液中,在阴阳极之间施加一定的电流,阳极的铜离子迁移到膜面附近,在膜面上得到电子后,在膜面上形成铜层,厚度约为900nm。镀液温度一般为25±3°C,膜通过的速度为3~5m/min。可循环回收槽液,槽液中会有酸镀添加剂,盐酸等作为辅助剂。

设备:双边夹卷式水平连续镀膜设备和滚筒卷式水平膜材电镀设备。水平电镀工艺中,电镀板的板面在电镀槽中水平放置。双边夹设备采用非接触基膜的方式,通过夹具实现基膜移动,与滚筒式最大的区别在于非接触模式能够大幅提升良率。
优势:效率高,一次成型,降本增效。结构致密,表面平滑光亮,镀层的内应力小。
痛点:相比化学镀耗电,镀液处理受环保要求。
2.5.磁控溅射:结合力强
原理:属于物理气相沉积的一种,是电子在电场的作用下,与氩气碰撞后,高能量的氩原子电离后撞击靶材表面,使得靶材发生溅射。溅射粒子在基片上沉积形成薄膜。
历史上,磁控溅射用于:1)光学工业中的TiO2、SiO2、Ta2O5等硬质膜;2)电子工业中的ITO透明导电膜、SiO2、Si3N4和Al2O3等钝化膜、隔离膜或绝缘末;3)建筑中在玻璃上使用的ZnO、SnO2、TiO2、SiO2等介质膜;4)TiC、TiN、TiAlN、CrN、TiCN等表面加硬膜和装饰膜。
-----------报告摘录结束 更多内容请阅读报告原文-----------
报告合集专题一览 X 由【虎鲸报告】定期整理更新
新能源 / 汽车 / 储能
新能源汽车 | 储能 | 锂电池 | 燃料电池 | 动力电池 | 动力电池回收 | 氢能源 | 充电桩 | 互联网汽车 | 智能驾驶 | 自动驾驶 | 汽车后市场 | 石油石化 | 煤化工 | 化工产业 | 磷化工 | 基础化工 | 加油站 | 新材料 | 石墨烯 | 高分子 | 耐火材料 | PVC | 聚氯乙烯 | 绿色能源 | 清洁能源 | 光伏 | 风力发电 | 海上发电
(特别说明:本文来源于公开资料,摘录内容仅供参考,不构成任何投资建议,如需使用请参阅报告原文。)