众所周知,像微信、支付宝这样的第三方支付平台,每次提现都是需要手续费的。
但自从支付宝上线“余利宝”后,不少用户就发现了一个支付宝提现bug。
只要把支付宝余额里的钱转到“余利宝”里面,提现就不需要手续费。
PS:余利宝本身为天弘基金推出的云商宝货币基金,具备及风险、高流动性的特点,由网商银行和天弘基金联手打造。
然而,就在近日,支付宝却突然对此进行了调整,以后再也不能免费提现了!!!
4月19日,网商银行发布公告
自2022年4月21日起,我行将逐步暂停支付宝提现或转入网商银行II类账户相关业务,同时网商银行II类账户将仅支持本人绑定银行账户转账
简单来说,就是原本可以通过支付宝将钱转到网商银行,然后网商银行再提现到银行卡,可以省手续费。
而这个暂停后,以后支付宝提现就都收手续费了,因为后续转入网商银行的钱,就只能由本人绑定的银行卡转入,不能通过支付宝余额转入。
对此新规,不少网友表示难以接受,自己还剩好多免费提现额度,就不让用了...
网商银行是基于业务规则调整,将逐步停止支付宝余额转入的功能,同时仅支持本人绑定的银行账户转入。
如果商家需要将支付宝余额转入网商银行,可以先提现至本人的其它银行卡,再从该银行卡转账至网商银行。
目前, 收钱码商家将支付宝余额提现至银行卡,是无需支付手续费的 。

总的来说,该业务的调整,仅对普通用户来说有影响。
不过,话说回来,网商银行本次调整,在某种程度上,也是对用户资金安全的保护。
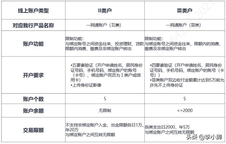
因为网商银行属于II类账户,而央行规定,非面核二类账户仅支持本人绑定账户转入资金,不支持非绑定账户入金。

所以,综合来看,网商银行的本次调整,对用户来说反而是利大于弊的。
毕竟,与提现费相比,还是本金更加重要。