“ ChatGPT火出天际,全世界都在讨论。诚然,AI已经越来越多地出现在我们的视线中,无论你对它了解多少,它都以非常快的速度在成长,很多人已经在担心AI会把自己淘汰。也有很多朋友想抓住这个难得的机遇赚到属于自己的那一桶金。 ”
大家好,我是毒哥!
最新发布的OpenAI GPT-4引起了广泛的关注和热议,许多国内外的大厂和小厂都希望在GPT-4的浪潮中分一杯羹。
但是对于普通个人来说,如何利用ChatGPT这个工具来实现变现或增值呢?
这段时间我收集整体了几百种利用ChatGPT赚钱的场景,如果有需要的朋友可以关注我获取。
在这篇文章中,我从中挑出了一些我认为比较好的ChatGPT赚钱的方法,并且我目前正在实践其中的一些方法。
不论您是自由职业者、小企业主,还是只是想找个副业,这篇文章都能为您提供启发和帮助。
下面就让我们开始吧!
一
ChatGPT+自媒体
其实做自媒体关键在于提高创造效率和降低时间成本。只要在业余时间坚持使用ChatGPT工具并持续积累粉丝,变现应该是理所当然。很多人没有成功,一是因为没有坚持,二是因为没有找到趁手的工具,以致效率低下。
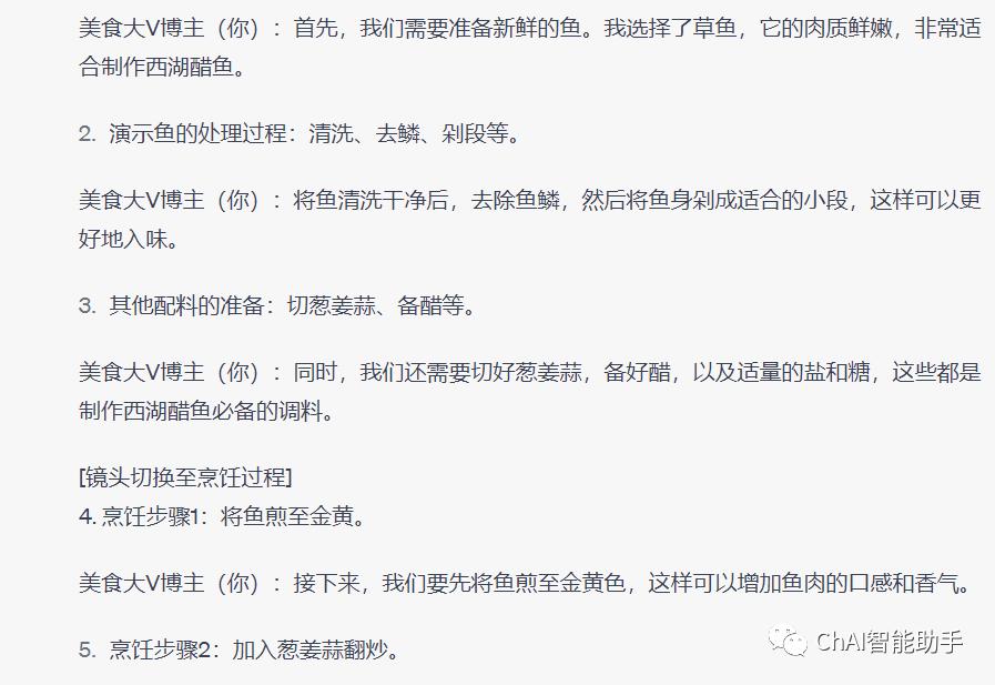
1、用 ChatGPT 创作视频脚本
举例:分享美食的短视频博主



ChatGPT一会儿就生成了一段脚本,然后只要你将文案进行简单的修改再复制到剪映中的一键成片,就会自动生成一个可编辑的视频,再进行必要的修改便可以发布到视频平台了。
平时你可能需要几个小时的一个视频,现在几分钟就搞定了,想想如果批量生成的话会是什么效果。
2、用 ChatGPT 写小红书笔记
举例:带货博主笔记




看到了吗?短短几个回合,ChatGPT就生成了一篇还不错的小红书文案,配上几个图片就可以发小红书了。
关于 ChatGPT+自媒体的方法我先简单介绍到这里,我觉得未来用 AI 创作的自媒体内容,可能会在很短的时间内超过人类创作的内容总和。
3、用 ChatGPT 进行二次创作
我不建议过于依赖这种方法,因为虽然它解决了搬运的问题,但长远来看并没有太大的价值。
然而,如果你只是想体验对流量的理解,可以尝试一下。在短视频刚开始火爆的时候,许多人通过批量二次创作获得了很多粉丝。但随后,由于短视频平台的压制导致流量下降,许多人选择了停止这种方式。
现在有了ChatGPT,它完全可以解决查重和搬运的问题。所以如果你对此感兴趣,可以自己尝试操作。这种方法实际上并没有太多的技术含量,所以我就不再赘述了。
二
ChatGPT+其他工具
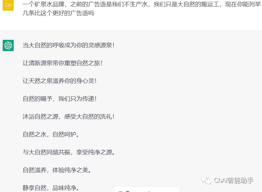
1、ChatGPT+AI绘画工具(如 Midjourney)
ChatGPT 负责生产关键词,MIdjourney 负责出图,那么剩下的问题就是解决图片变现的问题。
其实图片变现的方式有很多:比如手机壁纸变现、图片社区售图、图文分享营销变现等等。
不过现在Midjourney需要充钱了,30美元一个月还是有点小贵的,如果你本来就是做这方面内容的,那应该毫不犹豫的试一下。
2、ChatGPT+智能语音工具
这一块 ChatGPT进行变现时,需要一定的计算机基础,并且可能需要调用API接口。
简单来说,你可以将ChatGPT打造成一个语音聊天机器人,然后利用它来实现变现。
以下是一些应用场景的例子:
心理聊天室:将ChatGPT包装成一个心理聊天室,只要进行良好的优化,许多人可能愿意付费。在现实生活中,很多人只是需要一个沟通的出口而已。
语音客服助手:这适用于B端或C端,如果团队具备一定的专业知识,可以将ChatGPT用作语音客服助手。
ChatGPT与智能助手"小爱同学"的结合:通过将ChatGPT与智能助手"小爱同学"结合起来,可以直接在任何便携式移动设备上使用,例如手机、电脑、手表、音响等。
三
ChatGPT+个人职业
这一块也是我最为看重的一块,对于许多人来说,如何让ChatGPT成为自身的赋能工具是一个重要的思考问题。
这个问题的重要性在于,通过将ChatGPT应用于个人发展中,我们不仅能提升自身能力,还能在这个过程中实现经济上的收益,同时也符合长远的发展理念。
最主要的变现方式是通过让自己变得更有价值,且难以被他人复制。
1、ChatGPT+文案编写/策划
随着人工智能的快速发展,文案策划和编写领域的竞争势必变得更加激烈。在这个时代,利用人工智能工具成为一名文案策划和编写人员是非常重要的。
举例:产品营销文案

比如:品牌广告文案

第一次写的可能不怎么好,但比不过它写的多写的快啊,完全可以增加要求让它重写,它绝对不敢有情绪发牢骚。
2、ChatGPT+写小说
虽然目前人工智能的能力尚未能够完全创作出整个小说,但在作者的灵感枯竭时,利用 ChatGPT 来开发小说中的一个故事情节是一个不错的选择。
通过与 ChatGPT 的对话,你可以与模型交流并共同探索故事情节的可能性。你可以提供一些基本的背景信息、角色设定或者起始点,然后与 ChatGPT 进行对话,寻找新的创意和发展方向。
这种方式能够激发你的创作灵感,从模型的回答中获得新的想法,进而扩展和丰富你的故事。尽管它不会完全取代作者的创造力和思考能力,但作为一个辅助工具,它可以帮助你克服创作的难题并打开新的创作思路。
记得在利用 ChatGPT 进行创作时保持审慎,将其作为创意的源泉和启发,最终创造出符合你自身风格和目标的作品。

3、ChatGPT+写音乐歌词
举例:让 ChatGPT 写首情歌

4、ChatGPT+创作艺术
对于画家和设计师来说,学习和掌握ChatGPT和AI绘画工具的重要性不言而喻。未来,我们将会见证更多由人工智能创造的不朽佳作诞生。
这些AI工具不仅可以提供创作的灵感和想法,还可以辅助画家和设计师实现更精确和独特的艺术表达。通过与AI合作,艺术家们可以拓展他们的创造力,并突破传统的创作限制。
AI绘画工具可以提供丰富的创作元素和技术支持,帮助艺术家们实现他们的艺术愿景。无论是在绘画、插图还是设计领域,AI的介入为创作者们带来了更多可能性和创新的机会。
然而,虽然AI可以成为艺术创作的有力助手,但艺术的灵感和创造力依然是人类独有的。重要的是将AI作为一个工具来使用,与自己的创造力相结合,创作出独特而令人惊叹的艺术作品。
因此,对于画家和设计师来说,学习和掌握ChatGPT和AI绘画工具将成为未来不可或缺的技能,这将使他们能够与时代同步,创造出更具创新和突破性的艺术作品。
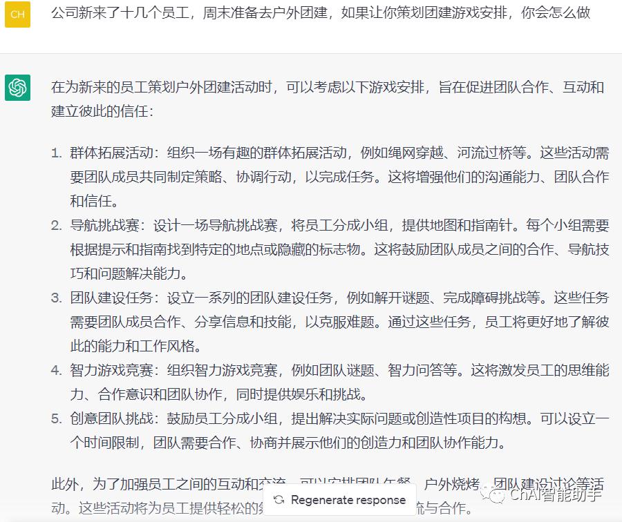
5、ChatGPT+策划团建游戏
对于公司的HR说,每次团建特别头疼,那么用它绝对是很好的方式。

这些只是一些使用ChatGPT进行变现的示例,当然还有许多其他的创意和应用方式,取决于你的想象力和目标受众。 其实各行各业几乎都能用的上,比如教师、码农等等,不断结合它解决自身职业中遇到的问题。
今天的内容到这里就结束了, 关于 ChatGPT 的一些变现的方法只是抛砖引玉,有兴趣的朋友可以入*交群**流。