Handler属于八股文中非常经典的一个考题了,导致这个知识点很多时候,考官都懒得问了;这玩意很久之前就看过,但是过了一段时间,就很容易忘记,但是处理内存泄漏,IdleHandler之类的考点答案肯定很难忘。。。虽然考官很多时候不屑问,但是要是问到了,你忘了且不知道怎么回答,那就很尴尬了

鄙人也来炒个剩饭,力求通俗易懂的来描述下Handler机制的整个流程;相关知识点,画了一些流程图,时序图来展示其运行机制,力争让本文图文并茂!
文章中关键方法源码,可以直接点击方法名,跳转查看对应方法的源码
如果看了没收获,喷我!

总流程
开头需要建立个handler作用的总体印象,下面画了一个总体的流程图

从上面的流程图可以看出,总体上是分几个大块的
- Looper.prepare()、Handler()、Looper.loop() 总流程
- 收发消息
- 分发消息
相关知识点大概涉及到这些,下面详细讲解下!
- 需要详细的查看该思维导图,请右键*载下**后查看

使用
先来看下使用,不然源码,原理图搞了一大堆,一时想不起怎么用的,就尴尬了
使用很简单,此处仅做个展示,大家可以熟悉下
演示代码尽量简单是为了演示,关于静态内部类持有弱引用或者销毁回调中清空消息队列之类,就不在此处展示了
- 来看下消息处理的分发方法:dispatchMessage(msg)
Handler.java
...
public void dispatchMessage(@NonNull Message msg) {
if (msg.callback != null) {
handleCallback(msg);
} else {
if (mCallback != null) {
if (mCallback.handleMessage(msg)) {
return;
}
}
handleMessage(msg);
}
}
...
从上面源码可知,handler的使用总的来说,分俩大类,细分三小类
- 收发消息一体
- handleCallback(msg)
- 收发消息分开
- mCallback.handleMessage(msg)
- handleMessage(msg)
收发一体
- handleCallback(msg)
- 使用post形式,收发都是一体,都在post()方法中完成,此处不需要创建Message实例等,post方法已经完成这些操作
public class MainActivity extends AppCompatActivity {
private TextView msgTv;
private Handler mHandler = new Handler();
@Override
protected void onCreate(Bundle savedInstanceState) {
super.onCreate(savedInstanceState);
setContentView(R.layout.activity_main);
msgTv = findViewById(R.id.tv_msg);
//消息收发一体
new Thread(new Runnable() {
@Override public void run() {
String info = "第一种方式";
mHandler.post(new Runnable() {
@Override public void run() {
msgTv.setText(info);
}
});
}
}).start();
}
}
收发分开
mCallback.handleMessage(msg)
- 实现Callback接口
public class MainActivity extends AppCompatActivity {
private TextView msgTv;
private Handler mHandler = new Handler(new Handler.Callback() {
//接收消息,刷新UI
@Override public boolean handleMessage(@NonNull Message msg) {
if (msg.what == 1) {
msgTv.setText(msg.obj.toString());
}
//false 重写Handler类的handleMessage会被调用, true 不会被调用
return false;
}
});
@Override
protected void onCreate(Bundle savedInstanceState) {
super.onCreate(savedInstanceState);
setContentView(R.layout.activity_main);
msgTv = findViewById(R.id.tv_msg);
//发送消息
new Thread(new Runnable() {
@Override public void run() {
Message message = Message.obtain();
message.what = 1;
message.obj = "第二种方式 --- 1";
mHandler.sendMessage(message);
}
}).start();
}
}
handleMessage(msg)
- 重写Handler类的handlerMessage(msg)方法
public class MainActivity extends AppCompatActivity {
private TextView msgTv;
private Handler mHandler = new Handler() {
//接收消息,刷新UI
@Override public void handleMessage(@NonNull Message msg) {
super.handleMessage(msg);
if (msg.what == 1) {
msgTv.setText(msg.obj.toString());
}
}
};
@Override
protected void onCreate(Bundle savedInstanceState) {
super.onCreate(savedInstanceState);
setContentView(R.layout.activity_main);
msgTv = findViewById(R.id.tv_msg);
//发送消息
new Thread(new Runnable() {
@Override public void run() {
Message message = Message.obtain();
message.what = 1;
message.obj = "第二种方式 --- 2";
mHandler.sendMessage(message);
}
}).start();
}
}
prepare和loop
大家肯定有印象,在子线程和子线程的通信中,就必须在子线程中初始化Handler,必须这样写
- prepare在前,loop在后,固化印象了
new Thread(new Runnable() {
@Override public void run() {
Looper.prepare();
Handler handler = new Handler();
Looper.loop();
}
});
- 为啥主线程不需要这样写,聪明你肯定想到了,在入口出肯定做了这样的事
ActivityThread.java
...
public static void main(String[] args) {
...
//主线程Looper
Looper.prepareMainLooper();
ActivityThread thread = new ActivityThread();
thread.attach(false);
if (sMainThreadHandler == null) {
sMainThreadHandler = thread.getHandler();
}
//主线程的loop开始循环
Looper.loop();
...
}
...
为什么要使用prepare和loop?我画了个图,先让大家有个整体印象

- 上图的流程,鄙人感觉整体画的还是比较清楚的
- 总结下就是
- Looper.prepare():生成Looper对象,set在ThreadLocal里
- handler构造函数:通过Looper.myLooper()获取到ThreadLocal的Looper对象
- Looper.loop():内部有个死循环,开始事件分发了;这也是最复杂,干活最多的方法
具体看下每个步骤的源码,这里也会标定好链接,方便大家随时过去查看
- Looper.prepare()
- 可以看见,一个线程内,只能使用一次prepare(),不然会报异常的
Looper.java
...
public static void prepare() {
prepare(true);
}
private static void prepare(boolean quitAllowed) {
if (sThreadLocal.get() != null) {
throw new RuntimeException("Only one Looper may be created per thread");
}
sThreadLocal.set(new Looper(quitAllowed));
}
...
- Handler()
- 这里通过Looper.myLooper() ---> sThreadLocal.get()拿到了Looper实例
Handler.java
...
@Deprecated
public Handler() {
this(null, false);
}
public Handler(@Nullable Callback callback, boolean async) {
if (FIND_POTENTIAL_LEAKS) {
final Class<? extends Handler> klass = getClass();
if ((klass.isAnonymousClass() || klass.isMemberClass() || klass.isLocalClass()) &&
(klass.getModifiers() & Modifier.STATIC) == 0) {
Log.w(TAG, "The following Handler class should be static or leaks might occur: " +
klass.getCanonicalName());
}
}
mLooper = Looper.myLooper();
if (mLooper == null) {
throw new RuntimeException(
"Can't create handler inside thread " + Thread.currentThread()
+ " that has not called Looper.prepare()");
}
mQueue = mLooper.mQueue;
mCallback = callback;
mAsynchronous = async;
}
...
Looper.java
...
public static @Nullable Looper myLooper() {
return sThreadLocal.get();
}
...
- Looper.loop():该方法分析,在 分发消息 里讲精简了大量源码,详细的可以点击上面方法名Message msg = queue.next():遍历消息msg.target.dispatchMessage(msg):分发消息msg.recycleUnchecked():消息回收,进入消息池
Looper.java
...
public static void loop() {
final Looper me = myLooper();
...
final MessageQueue queue = me.mQueue;
...
for (;;) {
Message msg = queue.next(); // might block
if (msg == null) {
// No message indicates that the message queue is quitting.
return;
}
...
try {
msg.target.dispatchMessage(msg);
if (observer != null) {
observer.messageDispatched(token, msg);
}
dispatchEnd = needEndTime ? SystemClock.uptimeMillis() : 0;
} catch (Exception exception) {
if (observer != null) {
observer.dispatchingThrewException(token, msg, exception);
}
throw exception;
} finally {
ThreadLocalWorkSource.restore(origWorkSource);
if (traceTag != 0) {
Trace.traceEnd(traceTag);
}
}
....
msg.recycleUnchecked();
}
}
...
收发消息
收发消息的操作口都在Handler里,这是我们最直观的接触的点
下方的思维导图整体做了个概括

前置知识
在说发送和接受消息之前,必须要先解释下,Message中一个很重要的属性:when
when这个变量是Message中的,发送消息的时候,我们一般是不会设置这个属性的,实际上也无法设置,只有内部包才能访问写的操作;将消息加入到消息队列的时候会给发送的消息设置该属性。消息加入消息队列方法:enqueueMessage(...)
在我们使用sendMessage发送消息的时候,实际上也会调用sendMessageDelayed延时发送消息发放,不过此时传入的延时时间会默认为0,来看下延时方法:sendMessageDelayed
public final boolean sendMessageDelayed(@NonNull Message msg, long delayMillis) {
if (delayMillis < 0) {
delayMillis = 0;
}
return sendMessageAtTime(msg, SystemClock.uptimeMillis() + delayMillis);
}
这地方调用了sendMessageAtTime方法,此处!做了一个时间相加的操作:SystemClock.uptimeMillis() + delayMillis
- SystemClock.uptimeMillis():这个方法会返回一个毫秒数值,返回的是,打开设备到此刻所消耗的毫秒时间,这很明显是个相对时间刻!
- delayMillis:就是我们发送的延时毫秒数值
后面会将这个时间刻赋值给when:when = SystemClock.uptimeMillis() + delayMillis
说明when代表的是开机到现在的一个时间刻,通俗的理解,when可以理解为:现实时间的某个现在或未来的时刻(实际上when是个相对时刻,相对点就是开机的时间点)
发送消息
发送消息涉及到俩个方法:post(...)和sendMessage(...)
- post(Runnable):发送和接受消息都在post中完成
- sendMessage(msg):需要自己传入Message消息对象
- 看下源码
- 使用post会自动会通过getPostMessage方法创建Message对象
- 在enqueueMessage中将生成的Message加入消息队列,注意
- 此方法给msg的target赋值当前handler之后,才进行将消息添加的消息队列的操作
- msg.setAsynchronous(true):设置Message属性为异步,默认都为同步;设置为异步的条件,需要手动在Handler构造方法里面设置
Handler.java
...
//post
public final boolean post(@NonNull Runnable r) {
return sendMessageDelayed(getPostMessage(r), 0);
}
//生成Message对象
private static Message getPostMessage(Runnable r) {
Message m = Message.obtain();
m.callback = r;
return m;
}
//sendMessage方法
public final boolean sendMessage(@NonNull Message msg) {
return sendMessageDelayed(msg, 0);
}
public final boolean sendMessageDelayed(@NonNull Message msg, long delayMillis) {
if (delayMillis < 0) {
delayMillis = 0;
}
return sendMessageAtTime(msg, SystemClock.uptimeMillis() + delayMillis);
}
public boolean sendMessageAtTime(@NonNull Message msg, long uptimeMillis) {
MessageQueue queue = mQueue;
if (queue == null) {
RuntimeException e = new RuntimeException(
this + " sendMessageAtTime() called with no mQueue");
Log.w("Looper", e.getMessage(), e);
return false;
}
return enqueueMessage(queue, msg, uptimeMillis);
}
///将Message加入详细队列
private boolean enqueueMessage(@NonNull MessageQueue queue, @NonNull Message msg,
long uptimeMillis) {
//设置target
msg.target = this;
msg.workSourceUid = ThreadLocalWorkSource.getUid();
if (mAsynchronous) {
//设置为异步方法
msg.setAsynchronous(true);
}
return queue.enqueueMessage(msg, uptimeMillis);
}
...
- enqueueMessage(...):精简了一些代码,完整代码,可点击左侧方法名
- Message通过enqueueMessage加入消息队列
- 请明确:when = SystemClock.uptimeMillis() + delayMillis,when代表的是一个时间刻度,消息进入到消息队列,是按照时间刻度排列的, 时间刻度按照从小到大排列 ,也就是说 消息在消息队列中:按照从现在到未来的循序排队
- 这地方有几种情况,记录下:mMessage为当前消息分发到的消息位置
- mMessage为空,传入的msg则为消息链表头,next置空
- mMessage不为空、消息队列中没有延时消息的情况:从当前分发位置移到链表尾,将传入的msg插到链表尾部,next置空
- mMessage不为空、含有延时消息的情况:举个例子
- A,B,C消息依次发送,三者分边延时:3秒,1秒,2秒 { A(3000)、B(1000)、C(2000) }
- 这是一种理想情况:三者依次进入,进入之间的时间差小到忽略,这是为了方便演示和说明
- 这种按照时间远近的循序排列,可以保证未延时或者延时时间较小的消息,能够被及时执行
- 在消息队列中的排列为:B ---> C ---> A
MessageQueue.java
...
boolean enqueueMessage(Message msg, long when) {
...
synchronized (this) {
...
msg.markInUse();
msg.when = when;
Message p = mMessages;
boolean needWake;
if (p == null || when == 0 || when < p.when) {
// New head, wake up the event queue if blocked.
msg.next = p;
mMessages = msg;
needWake = mBlocked;
} else {
// Inserted within the middle of the queue. Usually we don't have to wake
// up the event queue unless there is a barrier at the head of the queue
// and the message is the earliest asynchronous message in the queue.
needWake = mBlocked && p.target == null && msg.isAsynchronous();
Message prev;
for (;;) {
prev = p;
p = p.next;
if (p == null || when < p.when) {
break;
}
if (needWake && p.isAsynchronous()) {
needWake = false;
}
}
msg.next = p; // invariant: p == prev.next
prev.next = msg;
}
// We can assume mPtr != 0 because mQuitting is false.
if (needWake) {
nativeWake(mPtr);
}
}
return true;
}
...
- 来看下发送的消息插入消息队列的图示

接收消息
接受消息相对而言就简单多
- dispatchMessage(msg):关键方法呀
Handler.java
...
public void dispatchMessage(@NonNull Message msg) {
if (msg.callback != null) {
handleCallback(msg);
} else {
if (mCallback != null) {
if (mCallback.handleMessage(msg)) {
return;
}
}
handleMessage(msg);
}
}
...
- handleCallback(msg)触发条件:Message消息中实现了handleCallback回调现在基本上只能使用post()方法了,setCallback(Runnable r) 被表明为@UnsupportedAppUsage,被hide了,没法调用,如果使用反射倒是可以调用,但是没必要。。。
- mCallback.handleMessage(msg)触发条件使用sendMessage方法发送消息(必须)实现Handler的Callback回调分发的消息,会在Handler中实现的回调中分发
- handleMessage(msg)触发条件使用sendMessage方法发送消息(必须)未实现Handler的Callback回调实现了Handler的Callback回调,返回值为false(mCallback.handleMessage(msg))需要重写Handler类的handlerMessage方法
分发消息
消息分发是在loop()中完成的,来看看loop()这个重要的方法
- Looper.loop():精简了巨量源码,详细的可以点击左侧方法名
- Message msg = queue.next():遍历消息
- msg.target.dispatchMessage(msg):分发消息
- msg.recycleUnchecked():消息回收,进入消息池
Looper.java
...
public static void loop() {
final Looper me = myLooper();
...
final MessageQueue queue = me.mQueue;
...
for (;;) {
//遍历消息池,获取下一可用消息
Message msg = queue.next(); // might block
...
try {
//分发消息
msg.target.dispatchMessage(msg);
...
} catch (Exception exception) {
...
} finally {
...
}
....
//回收消息,进图消息池
msg.recycleUnchecked();
}
}
...
遍历消息
遍历消息的关键方法肯定是下面这个
- Message msg = queue.next():Message类中的next()方法;当然这必须要配合外层for(无限循环)来使用,才能遍历消息队列
来看看这个Message中的next()方法吧
- next():精简了一些源码,完整的点击左侧方法名
MessageQueue.java
...
Message next() {
final long ptr = mPtr;
...
int pendingIdleHandlerCount = -1; // -1 only during first iteration
int nextPollTimeoutMillis = 0;
for (;;) {
...
//阻塞,除非到了超时时间或者唤醒
nativePollOnce(ptr, nextPollTimeoutMillis);
synchronized (this) {
// Try to retrieve the next message. Return if found.
final long now = SystemClock.uptimeMillis();
Message prevMsg = null;
Message msg = mMessages;
// 这是关于同步屏障(SyncBarrier)的知识,放在同步屏障栏目讲
if (msg != null && msg.target == null) {
do {
prevMsg = msg;
msg = msg.next;
} while (msg != null && !msg.isAsynchronous());
}
if (msg != null) {
if (now < msg.when) {
//每个消息处理有耗时时间,之间存在一个时间间隔(when是将要执行的时间点)。
//如果当前时刻还没到执行时刻(when),计算时间差值,传入nativePollOnce定义唤醒阻塞的时间
nextPollTimeoutMillis = (int) Math.min(msg.when - now, Integer.MAX_VALUE);
} else {
mBlocked = false;
//该操作是把异步消息单独从消息队列里面提出来,然后返回,返回之后,该异步消息就从消息队列里面剔除了
//mMessage仍处于未分发的同步消息位置
if (prevMsg != null) {
prevMsg.next = msg.next;
} else {
mMessages = msg.next;
}
msg.next = null;
if (DEBUG) Log.v(TAG, "Returning message: " + msg);
msg.markInUse();
//返回符合条件的Message
return msg;
}
} else {
// No more messages.
nextPollTimeoutMillis = -1;
}
//这是处理调用IdleHandler的操作,有几个条件
//1、当前消息队列为空(mMessages == null)
//2、已经到了可以分发下一消息的时刻(now < mMessages.when)
if (pendingIdleHandlerCount < 0
&& (mMessages == null || now < mMessages.when)) {
pendingIdleHandlerCount = mIdleHandlers.size();
}
if (pendingIdleHandlerCount <= 0) {
// No idle handlers to run. Loop and wait some more.
mBlocked = true;
continue;
}
if (mPendingIdleHandlers == null) {
mPendingIdleHandlers = new IdleHandler[Math.max(pendingIdleHandlerCount, 4)];
}
mPendingIdleHandlers = mIdleHandlers.toArray(mPendingIdleHandlers);
}
for (int i = 0; i < pendingIdleHandlerCount; i++) {
final IdleHandler idler = mPendingIdleHandlers[i];
mPendingIdleHandlers[i] = null; // release the reference to the handler
boolean keep = false;
try {
keep = idler.queueIdle();
} catch (Throwable t) {
Log.wtf(TAG, "IdleHandler threw exception", t);
}
if (!keep) {
synchronized (this) {
mIdleHandlers.remove(idler);
}
}
}
// Reset the idle handler count to 0 so we do not run them again.
pendingIdleHandlerCount = 0;
// While calling an idle handler, a new message could have been delivered
// so go back and look again for a pending message without waiting.
nextPollTimeoutMillis = 0;
}
}
总结下源码里面表达的意思
- next()内部是个死循环,你可能会疑惑,只是拿下一节点的消息,为啥要死循环?为了执行延时消息以及同步屏障等等,这个死循环是必要的
- nativePollOnce阻塞方法:到了超时时间(nextPollTimeoutMillis)或者通过唤醒方式(nativeWake),会解除阻塞状态nextPollTimeoutMillis大于等于零,会规定在此段时间内休眠,然后唤醒消息队列为空时,nextPollTimeoutMillis为-1,进入阻塞;重新有消息进入队列,插入头结点的时候会触发nativeWake唤醒方法
- 如果 msg.target == null为零,会进入同步屏障状态会将msg消息死循环到末尾节点,除非碰到异步方法如果碰到同步屏障消息,理论上会一直死循环上面操作,并不会返回消息,除非,同步屏障消息被移除消息队列
- 当前时刻和返回消息的when判定 消息when代表的时刻:一般都是发送消息的时刻,如果是延时消息,就是 发送时刻+延时时间 当前时刻小于返回消息的when:进入阻塞,计算时间差,给nativePollOnce设置超时时间,超时时间一到,解除阻塞,重新循环取消息当前时刻大于返回消息的when:获取可用消息返回
- 消息返回后,会将mMessage赋值为返回消息的下一节点(只针对不涉及同步屏障的同步消息)
这里简单的画了个流程图

分发消息
分发消息主要的代码是: msg.target.dispatchMessage(msg);
也就是说这是Handler类中的dispatchMessage(msg)方法
- dispatchMessage(msg)
public void dispatchMessage(@NonNull Message msg) {
if (msg.callback != null) {
handleCallback(msg);
} else {
if (mCallback != null) {
if (mCallback.handleMessage(msg)) {
return;
}
}
handleMessage(msg);
}
}
可以看到,这里的代码,在收发消息栏目的接受消息那块已经说明过了,这里就无须重复了
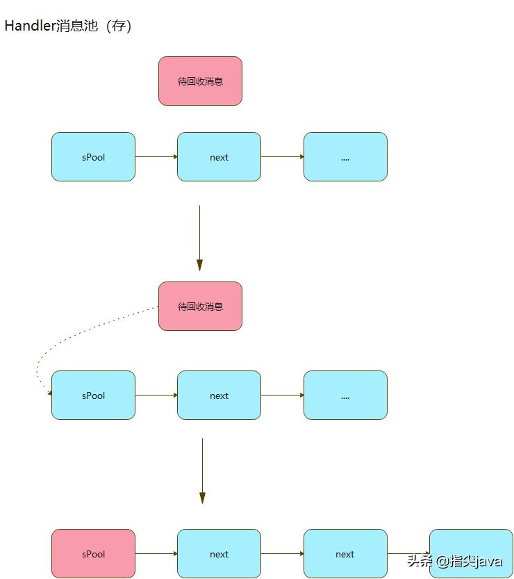
消息池
msg.recycleUnchecked()是处理完成分发的消息,完成分发的消息并不会被回收掉,而是会进入消息池,等待被复用
- recycleUnchecked():回收消息的代码还是蛮简单的,来分析下
- 首先会将当前已经分发处理的消息,相关属性全部重置,flags也标志可用
- 消息池的头结点会赋值为当前回收消息的下一节点,当前消息成为消息池头结点
- 简言之:回收消息插入消息池,当做头结点
- 需要注意的是:消息池有最大的容量,如果消息池大于等于默认设置的最大容量,将不再接受回收消息入池
- 默认最大容量为50: MAX_POOL_SIZE = 50
Message.java
...
void recycleUnchecked() {
// Mark the message as in use while it remains in the recycled object pool.
// Clear out all other details.
flags = FLAG_IN_USE;
what = 0;
arg1 = 0;
arg2 = 0;
obj = null;
replyTo = null;
sendingUid = UID_NONE;
workSourceUid = UID_NONE;
when = 0;
target = null;
callback = null;
data = null;
synchronized (sPoolSync) {
if (sPoolSize < MAX_POOL_SIZE) {
next = sPool;
sPool = this;
sPoolSize++;
}
}
}
来看下消息池回收消息图示

既然有将已使用的消息回收到消息池的操作,那肯定有获取消息池里面消息的方法了
- obtain():代码很少,来看看
- 如果消息池不为空:直接取消息池的头结点,被取走头结点的下一节点成为消息池的头结点
- 如果消息池为空:直接返回新的Message实例
Message.java
...
public static Message obtain() {
synchronized (sPoolSync) {
if (sPool != null) {
Message m = sPool;
sPool = m.next;
m.next = null;
m.flags = 0; // clear in-use flag
sPoolSize--;
return m;
}
}
return new Message();
}
来看下从消息池取一个消息的图示

IdleHandler
在MessageQueue类中的next方法里,可以发现有关于对IdleHandler的处理,大家可千万别以为它是什么Handler特殊形式之类,这玩意就是一个interface,里面抽象了一个方法,结构非常的简单
- next():精简了大量源码,只保留IdleHandler处理的相关逻辑;完整的点击左侧方法名
MessageQueue.java
...
Message next() {
final long ptr = mPtr;
...
int pendingIdleHandlerCount = -1; // -1 only during first iteration
int nextPollTimeoutMillis = 0;
for (;;) {
...
//阻塞,除非到了超时时间或者唤醒
nativePollOnce(ptr, nextPollTimeoutMillis);
synchronized (this) {
// Try to retrieve the next message. Return if found.
final long now = SystemClock.uptimeMillis();
Message prevMsg = null;
Message msg = mMessages;
...
//这是处理调用IdleHandler的操作,有几个条件
//1、当前消息队列为空(mMessages == null)
//2、未到到了可以分发下一消息的时刻(now < mMessages.when)
//3、pendingIdleHandlerCount < 0表明:只会在此for循环里执行一次处理IdleHandler操作
if (pendingIdleHandlerCount < 0
&& (mMessages == null || now < mMessages.when)) {
pendingIdleHandlerCount = mIdleHandlers.size();
}
if (pendingIdleHandlerCount <= 0) {
mBlocked = true;
continue;
}
if (mPendingIdleHandlers == null) {
mPendingIdleHandlers = new IdleHandler[Math.max(pendingIdleHandlerCount, 4)];
}
mPendingIdleHandlers = mIdleHandlers.toArray(mPendingIdleHandlers);
}
for (int i = 0; i < pendingIdleHandlerCount; i++) {
final IdleHandler idler = mPendingIdleHandlers[i];
mPendingIdleHandlers[i] = null; // release the reference to the handler
boolean keep = false;
try {
keep = idler.queueIdle();
} catch (Throwable t) {
Log.wtf(TAG, "IdleHandler threw exception", t);
}
if (!keep) {
synchronized (this) {
mIdleHandlers.remove(idler);
}
}
}
pendingIdleHandlerCount = 0;
nextPollTimeoutMillis = 0;
}
}
实际上从上面的代码里面,可以分析出很多信息
IdleHandler相关信息
- 调用条件当前消息队列为空(mMessages == null) 或 未到分发返回消息的时刻在每次获取可用消息的死循环中,IdleHandler只会被处理一次:处理一次后pendingIdleHandlerCount为0,其循环不可再被执行
- 实现了IdleHandler中的queueIdle方法返回false,执行后,IdleHandler将会从IdleHandler列表中移除,只能执行一次:默认false返回true,每次分发返回消息的时候,都有机会被执行:处于 保活 状态
- IdleHandler代码 MessageQueue .java ... /** * Callback interface for discovering when a thread is going to block * waiting for more messages. */ public static interface IdleHandler { /** * Called when the message queue has run out of messages and will now * wait for more. Return true to keep your idle handler active, false * to have it removed. This may be called if there are still messages * pending in the queue, but they are all scheduled to be dispatched * after the current time. */ boolean queueIdle (); } public void addIdleHandler ( @NonNull IdleHandler handler) { if (handler == null) { throw new NullPointerException ( "Can't add a null IdleHandler" ); } synchronized (this) { mIdleHandlers .add (handler); } } public void removeIdleHandler ( @NonNull IdleHandler handler) { synchronized (this) { mIdleHandlers .remove (handler); } }
- 怎么使用IdleHandler呢?这里简单写下用法,可以看看,留个印象 public class MainActivity extends AppCompatActivity { private TextView msgTv; private Handler mHandler = new Handler(); @Override protected void onCreate (Bundle savedInstanceState) { super .onCreate(savedInstanceState); setContentView(R.layout.activity_main); msgTv = findViewById(R.id.tv_msg); //添加IdleHandler实现类 mHandler.getLooper().getQueue().addIdleHandler( new InfoIdleHandler( "我是IdleHandler" )); mHandler.getLooper().getQueue().addIdleHandler( new InfoIdleHandler( "我是大帅比" )); //消息收发一体 new Thread( new Runnable() { @Override public void run () { String info = "第一种方式" ; mHandler.post( new Runnable() { @Override public void run () { msgTv.setText(info); } }); } }).start(); } //实现IdleHandler类 class InfoIdleHandler implements MessageQueue . IdleHandler { private String msg; InfoIdleHandler(String msg) { this .msg = msg; } @Override public boolean queueIdle () { msgTv.setText(msg); return false ; } } }
总结
- 通俗的讲:当所有消息处理完了 或者 你发送了延迟消息,在这俩种空闲时间里,都满足执行IdleHandler的条件
- 这地方需要说明下,如果延迟消息时间设置过短的;IdleHandler可能会在发送消息后执行,毕竟运行到next这步也需要一点时间,延迟时间设置长点,你就可以很明显得发现,IdleHandler在延迟的空隙间执行了!
- 从其源码上,可以看出来,IdlerHandler是在消息分发的空闲时刻,专门用来处理相关事物的
同步屏障
来到最复杂的模块了
在理解同步屏障的概念前,我们需要先搞懂几个前置知识
前置知识
同步和异步消息
什么是同步消息?什么是异步消息?
- 讲真的,异步消息和同步消息界定,完成是通过一个方法去界定的
- isAsynchronous():来分析下
- FLAG_ASYNCHRONOUS = 1 << 1:所以FLAG_ASYNCHRONOUS为2
- 同步消息:flags为0或者1的时候,isAsynchronous返回false,此时该消息标定为同步消息
- flags为0,1:同步消息
- 异步消息:理论上只要按照位操作,右往左,第二位为1的数,isAsynchronous返回true;但是,Message里面基本只使用了:0,1,2,可得出结论
- flags为2:异步消息
public boolean isAsynchronous() {
return (flags & FLAG_ASYNCHRONOUS) != 0;
}
- setAsynchronous(boolean async):这个方法会影响flags的值
- 因为flags是int类型,没有赋初值,故其初始值为0
- setAsynchronous传入true的话,或等于操作,会将flags数值改成2
msg.setAsynchronous(true);
public void setAsynchronous(boolean async) {
if (async) {
flags |= FLAG_ASYNCHRONOUS;
} else {
flags &= ~FLAG_ASYNCHRONOUS;
}
}
- 怎么生成异步消息?so easy
Message msg = Message.obtain();
//设置异步消息标记
msg.setAsynchronous(true);
- 一般来说:默认消息不做设置,flags都为0,故默认为同步消息,下面栏目将分析下setAsynchronous在何处使用了
默认消息类型
我们正常情况下,很少会使用 setAsynchronous 方法的,那么在不使用该方法的时候,消息的默认类型是什么呢?
- 在生成消息,然后发送消息的时候,都会经过下述方法
- enqueueMessage:正常发送消息(post、延迟和非延迟之类),都会经过此方法
- 因为发送的所有消息都会经过enqueueMessage方法,然后加入消息队列,可以看见所有的消息都被处理过
- msg.target = this
- 这地方给Message类的target赋值了!
- 说明:只要使用post或sendMessage之类发送消息,其消息就绝不可能是同步屏障消息!
- 关于同步异步,可以看见和mAsynchronous息息相关
- 只要mAsynchronous为true的话,我们的消息都会异步消息
- 只要mAsynchronous为false的话,我们的消息都会同步消息
private boolean enqueueMessage(@NonNull MessageQueue queue, @NonNull Message msg,long uptimeMillis) {
msg.target = this;
msg.workSourceUid = ThreadLocalWorkSource.getUid();
if (mAsynchronous) {
msg.setAsynchronous(true);
}
return queue.enqueueMessage(msg, uptimeMillis);
}
- mAsynchronous在哪设置的呢?
- 这是在构造方法里面给mAsynchronous赋值了
public Handler(@Nullable Callback callback, boolean async) {
if (FIND_POTENTIAL_LEAKS) {
final Class<? extends Handler> klass = getClass();
if ((klass.isAnonymousClass() || klass.isMemberClass() || klass.isLocalClass()) &&
(klass.getModifiers() & Modifier.STATIC) == 0) {
Log.w(TAG, "The following Handler class should be static or leaks might occur: " +
klass.getCanonicalName());
}
}
mLooper = Looper.myLooper();
if (mLooper == null) {
throw new RuntimeException(
"Can't create handler inside thread " + Thread.currentThread()
+ " that has not called Looper.prepare()");
}
mQueue = mLooper.mQueue;
mCallback = callback;
mAsynchronous = async;
}
public Handler(@NonNull Looper looper, @Nullable Callback callback, boolean async) {
mLooper = looper;
mQueue = looper.mQueue;
mCallback = callback;
mAsynchronous = async;
}
- 看看一些通用的构造方法
public Handler() {
this(null, false);
}
public Handler(@NonNull Looper looper) {
this(looper, null, false);
}
public Handler(@NonNull Looper looper, @Nullable Callback callback) {
this(looper, callback, false);
}
- 总结下
- 这下清楚了!如果不做特殊设置的话: 默认消息都是同步消息
- 默认消息都会给其target变量赋值: 默认消息都不是同步屏障消息
生成同步屏障消息
在next方法中发现,target为null的消息被称为同步屏障消息,那他为啥叫同步屏障消息呢?
- postSyncBarrier(long when)
- sync:同步 barrier:屏障,障碍物 ---> 同步屏障
- 同步屏障实际挺能代表其含义的,它能屏蔽消息队列中后续所有的同步方法分发
MessageQueue.java
...
@UnsupportedAppUsage
@TestApi
public int postSyncBarrier() {
return postSyncBarrier(SystemClock.uptimeMillis());
}
private int postSyncBarrier(long when) {
// Enqueue a new sync barrier token.
// We don't need to wake the queue because the purpose of a barrier is to stall it.
synchronized (this) {
final int token = mNextBarrierToken++;
final Message msg = Message.obtain();
msg.markInUse();
msg.when = when;
msg.arg1 = token;
Message prev = null;
Message p = mMessages;
if (when != 0) {
while (p != null && p.when <= when) {
prev = p;
p = p.next;
}
}
if (prev != null) { // invariant: p == prev.next
msg.next = p;
prev.next = msg;
} else {
msg.next = p;
mMessages = msg;
}
return token;
}
}
- mMessage这个变量,表明是将要被处理的消息,将要被返回的消息,也可以认为,他是未处理消息队列的头结点消息
- 关于同步屏障消息
- 从消息池取一个可用消息
- 这地方有个很有意思的循环操作,这while操作的,会将mMessages头结点赋值给p变量,将p节点移到当前时刻消息的下一节点
- 头结点(mMessage)是否为空
- 不为空:因为上面的循环操作,会让p节点的消息,肯定是刚好大于当前时间刻,p节点的上一节点消息为当前时刻过去时刻的消息,此时!咱们的同步屏障消息msg,就插在这俩者之间!
- 为空:成为头结点
- 同步屏障消息是直接插到消息队列,他没有设置target属性且不经过enqueueMessage方法,故其target属性为null
总结下:
同步屏障消息插入消息队列的规律,和上面正常发送消息插入基本是一致的;如果消息队列有延时消息,延时消息的时刻大于目前的时刻,同步消息会在这些延时消息之前。
OK,同步屏障消息插入,基本可以理解为:正常的非延时消息插入消息队列!
- 同步屏障消息插入消息队列流程图

同步屏障流程
- next():精简了大量源码码,只保留和同步屏障有关的代码;完整的点击左侧方法名
MessageQueue.java
...
Message next() {
final long ptr = mPtr;
...
int pendingIdleHandlerCount = -1; // -1 only during first iteration
int nextPollTimeoutMillis = 0;
for (;;) {
...
//阻塞,除非到了超时时间或者唤醒
nativePollOnce(ptr, nextPollTimeoutMillis);
synchronized (this) {
// Try to retrieve the next message. Return if found.
final long now = SystemClock.uptimeMillis();
Message prevMsg = null;
Message msg = mMessages;
// 这是关于同步屏障(SyncBarrier)的逻辑块
if (msg != null && msg.target == null) {
do {
prevMsg = msg;
msg = msg.next;
} while (msg != null && !msg.isAsynchronous());
}
if (msg != null) {
if (now < msg.when) {
//每个消息处理有耗时时间,之间存在一个时间间隔(when是将要执行的时间点)。
//如果当前时刻还没到执行时刻(when),计算时间差值,传入nativePollOnce定义唤醒阻塞的时间
nextPollTimeoutMillis = (int) Math.min(msg.when - now, Integer.MAX_VALUE);
} else {
mBlocked = false;
//该操作是把异步消息单独从消息队列里面提出来,然后返回,返回之后,该异步消息就从消息队列里面剔除了
//mMessage仍处于未分发的同步消息位置
if (prevMsg != null) {
prevMsg.next = msg.next;
} else {
mMessages = msg.next;
}
msg.next = null;
if (DEBUG) Log.v(TAG, "Returning message: " + msg);
msg.markInUse();
//返回符合条件的Message
return msg;
}
} else {
// No more messages.
nextPollTimeoutMillis = -1;
}
...
}
...
}
}
去掉大量我们无需关注的代码,发现这也没啥嘛,就是一堆if eles for之类的,来分析分析
- Message msg = mMessages:这步赋值是非常重要的,表示即使我们对msg一顿操作,mMessage还是保留消息队列头结点消息的位置
- msg.target == null:遇到同步屏障消息
- 首先是一个while循环,内部逻辑,不断将msg节点的位置后移
- 结束while的俩个条件
- msg移到尾结点,也就是移到了消息队列尾结点,将自身赋值为null(尾结点的next)
- 遇上标记为异步的消息,放行该消息进行后续分发
- 分析下,俩个放行条件产生的不同影响
- 消息队列不含异步消息
- 当我们在同步屏障逻辑里面,将msg自身移到尾结点,并赋值为null(尾结点的next)
- msg为null,是无法进行后续分发操作,会重新进行循环流程
- mMessage头结点重新将自身位置赋值给msg,继续上述的重复过程
- 可以发现,上述逻辑确实起到了 同步屏障 的作用,屏蔽了其所有后续同步消息的分发;只有移除消息队列中的该条同步屏障消息,才能继续进行同步消息的分发
- 消息队列含有异步消息
- 消息队列中如果有异步消息,同步屏障的逻辑会放行异步消息
- 同步屏障里面堆prevMsg赋值了!请记住在整个方法里面,只有同步屏障逻辑里面堆prevMsg赋值了!这个参数为null与否,对消息队列节点影响很大
- prevMsg为空:会直接将msg的next赋值给mMessage;说明分发完消息后,会直接移除头结点,将头结点的下一节点赋值为头结点
- prevMsg不为空:不会对mMessage投节点操作;会将分发消息的上一节点的下一节点位置,换成分发节点的下一节点,有点绕
- 通过上面分析,可知;异步消息分发完后,会将其直接从消息队列中移除,头结点位置不变
文字写了一大堆,我也是尽可能详细描述,同步屏障逻辑代码块会产生的影响,整个图,加深下印象!

同步屏障作用
那么这个同步屏障有什么作用呢?
有个急需的问题,就是什么地方用到了postSyncBarrier(long when)方法,这个方法对外是不暴露的,只有内部包能够调用
搜索了整个源码包,发现只有几个地方使用了它,剔除测试类,MessageQueue类,有作用的就是:ViewRootImpl类和Device类
Device类
- pauseEvents():Device内部涉及的是打开设备的时候,会添加一个同步屏障消息,屏蔽后续所有的同步消息处理pauseEvents()是Device类中私有内部类DeviceHandler的方法这说明,我们无法调用这个方法;事实上,我们连Device类都无法调用,Device属于被隐藏的类,和他同一目录的还有Event和Hid,这些类系统都不想对外暴露这就很鸡贼了,说明插入同步屏障的消息的方法,系统确实不想对外暴露;当然不包括非常规方法:反射
- 同步屏障添加:开机时,添加同步屏障 Device.java ... private class DeviceHandler extends Handler { ... @Override public void handleMessage (Message msg) { switch (msg.what) { case MSG_OPEN_DEVICE: ... pauseEvents(); break ; ... } } public void pauseEvents () { mBarrierToken = getLooper().myQueue().postSyncBarrier(); } public void resumeEvents () { getLooper().myQueue().removeSyncBarrier(mBarrierToken); mBarrierToken = 0; } }
- 同步屏障移除:完成开机后,移除同步屏障 Device.java ... private class DeviceHandler extends Handler { ... public void pauseEvents () { mBarrierToken = getLooper().myQueue().postSyncBarrier(); } public void resumeEvents () { getLooper().myQueue().removeSyncBarrier(mBarrierToken); mBarrierToken = 0; } } private class DeviceCallback { public void onDeviceOpen () { mHandler.resumeEvents(); } .... }
- Device中使用同步屏障整体过程比较简单,这里简单描述下打开设备时,会发送一个同步屏障消息,屏蔽后续所有同步消息完成开机后,移除同步屏障消息总结:很明显,这是尽量的提升打开设备速度,不被其它次等重要的事件干扰
ViewRootImpl类
该栏目的分析,必须引用一个非常重要的结论,给出该结论的文章:源码分析_Android UI何时刷新_Choreographer
- scheduleTraversals():非常重要的方法 ViewRootImpl.java ... void scheduleTraversals() { if (!mTraversalScheduled) { mTraversalScheduled = true; mTraversalBarrier = mHandler.getLooper().getQueue().postSyncBarrier(); mChoreographer.postCallback( Choreographer.CALLBACK_TRAVERSAL, mTraversalRunnable, null); notifyRendererOfFramePending(); pokeDrawLockIfNeeded(); } }
- 结论:源码分析_Android UI何时刷新_Choreographer关于上面的方法的分析,整体流程比较麻烦,涉及到整个刷新过程的分析这边前辈的文章分析完UI刷新流程,给出了一个非常重要的结论 我们调用View的requestLayout或者invalidate时,最终都会触发ViewRootImp执行scheduleTraversals()方法。这个方法中ViewRootImp会通过Choreographer来注册个接收Vsync的监听,当接收到系统体层发送来的Vsync后我们就执行doTraversal()来重新绘制界面。 通过上面的分析我们调用invalidate等刷新操作时,系统并不会立即刷新界面,而是等到Vsync消息后才会刷新页面。
我们这边已经有了前辈给出的结论,我们知道了界面刷新(requestLayout或者invalidate)的过程一定会触发scheduleTraversals()方法,这说明会添加同步屏障消息,那肯定有移除同步屏障消息的步骤,这个步骤很有可能存在doTraversal()方法中,来看下这个方法
- doTraversal():removeSyncBarrier!我giao!果然在这地方!
- 这地方做了俩件事:移除同步屏障(removeSyncBarrier)、绘制界面(performTraversals)
void doTraversal() {
if (mTraversalScheduled) {
mTraversalScheduled = false;
mHandler.getLooper().getQueue().removeSyncBarrier(mTraversalBarrier);
if (mProfile) {
Debug.startMethodTracing("ViewAncestor");
}
performTraversals();
if (mProfile) {
Debug.stopMethodTracing();
mProfile = false;
}
}
}
- doTraversal()是怎么被调用呢?调用:mTraversalRunnable在scheduleTraversals()中使用了 final TraversalRunnable mTraversalRunnable = new TraversalRunnable(); void scheduleTraversals () { if (!mTraversalScheduled) { ... mChoreographer.postCallback( Choreographer.CALLBACK_TRAVERSAL, mTraversalRunnable, null ); ... } } final class TraversalRunnable implements Runnable { @Override public void run () { doTraversal(); } }
- postCallback是Choreographer类中方法,该类涉及巨多的消息传递,而且都是使用了异步消息 setAsynchronous(true) ,这些都是和界面刷新相关,所以都是优先处理,完整的流程可以看上面贴的文章
- postCallback的核心就是让DisplayEventReceiver注册了个Vsync的通知,后期收到送来的Vsync后,我们就执行doTraversal()来重新绘制界面
总结
- 通过上面的对ViewRootImpl说明,需要来总结下同步屏障对界面绘制过程的影响
- 详细版总结(不讲人话版)
调用View的requestLayout或者invalidate时,最终都会执行scheduleTraversals(),此时会在主线程消息队列中插入一个同步屏障消息(停止所有同步消息分发),会将mTraversalRunnable添加到mCallbackQueues中,并注册接收Vsync的监听,当接受到Vsync通知后,会发送一个异步消息,触发遍历执行mCallbackQueues的方法,这会执行我们添加的回调mTraversalRunnable,从而执行doTraversal(),此时会移除主线程消息队列中同步屏障消息,最后执行绘制操作
- 通俗版总结
调用requestLayout或者invalidate时,会在主线程消息队列中插入一个同步屏障消息,同时注册接收Vsync的监听;当接受到Vsync通知,会发送一个异步消息,执行真正的绘制事件:此时会移除消息队列中的同步屏障消息,然后才会执行绘制操作
- 下面给不讲人话版画了个流转图示

总结
消息插入对比
- 有个很重要的事情,我们再来看下:正常发送消息和同步屏障消息插入消息队列直接的区别,见下图取消息:关于取消息,都是取的mMessage,可以理解为,取消息队列的头结点非延时消息在同步屏障消息之前发送,都会排在同步屏障消息之前延时消息,如果时刻大于发送同步屏障消息的时刻,会排在同步屏障消息之后
Vsync
- 关于VsyncVsync 信号一般是由硬件产生的,现在手机一般为60hz~120hz,每秒刷新60到120次,一个时间片算一帧每个 Vsync 信号之间的时间就是一帧的时间段
- 来看下执行同步消息时间片:这图真吉儿不好画,吐血

- 由上图可知:某种极端情况,你所发送的消息,在分发的时候,可能存在一帧的延时
总结
相关总结
- 同步屏障能确保消息队列中的异步消息,会被优先执行
- 鉴于正常消息和同步屏障消息插入消息队列的区别:同步屏障能够及时的屏障队列中的同步消息
- 某些极端场景:发送的消息,在分发的时候,可能会存一帧延时
- 极端场景:Vsync信号到来之后,立马执行了RequestLayout等操作
- 同步屏障能确保在UI刷新中:Vsync信号到来后,能够立马执行真正的绘制页面操作
同步消息和异步消息使用建议
在正常的情况,肯定不建议使用异步消息,此处假设一个场景:因为某种需求,你发送了大量的异步消息,由于消息进入消息队列的特殊性,系统发送的异步消息,也只能乖乖的排在你的异步消息后面,假设你的异步消息占据了大量的时间片,甚至占用了几帧,导致系统UI刷新的异步消息无法被及时执行,此时很有可能发生掉帧
当然,如果你能看明白这个同步屏障栏目所写的东西,相信什么时候设置消息为异步,心中肯定有数
- 正常情况,请继续使用同步消息
- 特殊情况,需要自己发送的消息被优先处理:可以使用异步消息
考点
上面源码基本就分析到这边了,咱们看看能根据这些知识点,能提一些什么问题呢?
一个小知识
我逛一些论坛的时候,发现有人:对Handler怎么在主线程和子线程进行数据交互的原理,感到迷惑。
- 如果看完这整篇,或许你的心里已经有了答案,为了更加明确这个知识,我还是在这里总结下吧!主线程和子线程通过handler交互,交互的载体是通过Message这个对象,实际上我们在子线程发送的所有消息,都会加入到主线程的消息队列中,然后主线程分发这些消息,这个就很容易做到俩个线程信息的交互。
- 看到这里,你可能有疑问了,我从子线程发送的消息,怎么就加到了主线程的消息队列里呢???大家可以看看你自己的代码,你的handler对象是不是在主线程初始的?子线程发送消息,是不是通过这个handler发送的?这就很简单了,handler只需要把发送的消息,加到自身持有的Looper对象的MessageQueue里面(mLooper变量)就ok了
- 所以,你在哪个线程里面初始化Handler对象,在不同的线程中,使用这个对象发送消息;都会在你初始化Handler对象的线程里分发消息
1、先来个自己想的问题:Handler中主线程的消息队列是否有数量上限?为什么?
这问题整的有点鸡贼,可能会让你想到,是否有上限这方面?而不是直接想到到上限数量是多少?
解答:Handler主线程的消息队列肯定是有上限的,每个线程只能实例化一个Looper实例(上面讲了,Looper.prepare只能使用一次),不然会抛异常,消息队列是存在Looper()中的,且仅维护一个消息队列
重点:每个线程只能实例化一次Looper()实例、消息队列存在Looper中
拓展:MessageQueue类,其实都是在维护mMessage,只需要维护这个头结点,就能维护整个消息链表
2、Handler中有Loop死循环,为什么没有卡死?为什么没有发生ANR?
先说下ANR:5秒内无法响应屏幕触摸事件或键盘输入事件;广播的 onReceive() 函数时10秒没有处理完成;前台服务20秒内,后台服务在200秒内没有执行完毕;ContentProvider的publish在10s内没进行完。所以大致上Loop死循环和ANR联系不大,问了个正确的废话,所以触发事件后,耗时操作还是要放在子线程处理,handler将数据通讯到主线程,进行相关处理。
线程实质上是一段可运行的代码片,运行完之后,线程就会自动销毁。当然,我们肯定不希望主线程被over,所以整一个死循环让线程保活。
为什么没被卡死:在事件分发里面分析了,在获取消息的next()方法中,如果没有消息,会触发nativePollOnce方法进入线程休眠状态,释放CPU资源,MessageQueue中有个原生方法nativeWake方法,可以解除nativePollOnce的休眠状态,ok,咱们在这俩个方法的基础上来给出答案
- 当消息队列中消息为空时,触发MessageQueue中的nativePollOnce方法,线程休眠,释放CPU资源
- 消息插入消息队列,会触发nativeWake唤醒方法,解除主线程的休眠状态当插入消息到消息队列中,为消息队列头结点的时候,会触发唤醒方法当插入消息到消息队列中,在头结点之后,链中位置的时候,不会触发唤醒方法
- 综上:消息队列为空,会阻塞主线程,释放资源;消息队列为空,插入消息时候,会触发唤醒机制这套逻辑能保证主线程最大程度利用CPU资源,且能及时休眠自身,不会造成资源浪费
- 本质上,主线程的运行,整体上都是以事件(Message)为驱动的
3、为什么不建议在子线程中更新UI?
多线程操作,在UI的绘制方法表示这不安全,不稳定。
假设一种场景:我会需要对一个圆进行改变,A线程将圆增大俩倍,B改变圆颜色。A线程增加了圆三分之一体积的时候,B线程此时,读取了圆此时的数据,进行改变颜色的操作;最后的结果,可能会导致,大小颜色都不对。。。
4、可以让自己发送的消息优先被执行吗?原理是什么?
这个问题,我感觉只能说:在有同步屏障的情况下是可以的。
同步屏障作用:在含有同步屏障的消息队列,会及时的屏蔽消息队列中所有同步消息的分发,放行异步消息的分发。
在含有同步屏障的情况,我可以将自己的消息设置为异步消息,可以起到优先被执行的效果。
5、子线程和子线程使用Handler进行通信,存在什么弊端?
子线程和子线程使用Handler通信,某个接受消息的子线程肯定使用实例化handler,肯定会有Looper操作,Looper.loop()内部含有一个死循环,会导致线程的代码块无法被执行完,该线程始终存在。
如果在完成通信操作,我们一般可以使用: mHandler.getLooper().quit() 来结束分发操作
- 说明下:quit()方法会进行几项操作
- 清空消息队列(未分发的消息,不再分发了)
- 调用了原生的销毁方法 nativeDestroy (猜测下:可能是一些资源的释放和销毁)
- 拒绝新消息进入消息队列
- 它可以起到结束loop()死循环分发消息的操作
- 拓展:quitSafely() 可以确保所有未完成的事情完成后,再结束消息分发
6、Handler中的阻塞唤醒机制?
这个阻塞唤醒机制是基于 Linux 的 I/O 多路复用机制 epoll 实现的,它可以同时监控多个文件描述符,当某个文件描述符就绪时,会通知对应程序进行读/写操作.
MessageQueue 创建时会调用到 nativeInit,创建新的 epoll 描述符,然后进行一些初始化并监听相应的文件描述符,调用了epoll_wait方法后,会进入阻塞状态;nativeWake触发对操作符的 write 方法,监听该操作符被回调,结束阻塞状态
详细请查看:同步屏障?阻塞唤醒?和我一起重读 Handler 源码
7、什么是IdleHandler?什么条件下触发IdleHandler?
IdleHandler的本质就是接口,为了在消息分发空闲的时候,能处理一些事情而设计出来的
具体条件:消息队列为空的时候、发送延时消息的时候
8、消息处理完后,是直接销毁吗?还是被回收?如果被回收,有最大容量吗?
Handler存在消息池的概念,处理完的消息会被重置数据,采用头插法进入消息池,取的话也直接取头结点,这样会节省时间
消息池最大容量为50,达到最大容量后,不再接受消息进入
9、不当的使用Handler,为什么会出现内存泄漏?怎么解决?
先说明下,Looper对象在主线程中,整个生命周期都是存在的,MessageQueue是在Looper对象中,也就是消息队列也是存在在整个主线程中;我们知道Message是需要持有Handler实例的,Handler又是和Activity存在强引用关系
存在某种场景:我们关闭当前Activity的时候,当前Activity发送的Message,在消息队列还未被处理,Looper间接持有当前activity引用,因为俩者直接是强引用,无法断开,会导致当前Activity无法被回收
思路:断开俩者之间的引用、处理完分发的消息,消息被处理后,之间的引用会被重置断开
解决:使用静态内部类弱引Activity、清空消息队列