破伤风是 指因破伤风芽胞杆菌通过皮肤或黏膜破口侵入人体,在厌氧环境中繁殖并产生外毒素,引起的以全身骨骼肌持续强直性收缩和阵发性痉挛为特征的急性、特异性、中毒性疾病。当其侵入人体组织,在缺氧环境中大量繁殖,释放痉挛毒素时,就会引发破伤风。破伤风痉挛毒素是一种神经毒素,毒性极强,对人的致死量小于1微克。
破伤风杆菌特性
破伤风杆菌,学名“革兰氏阳性厌氧芽胞杆菌”,其芽胞对外界环境的抵抗力很强,存在于土壤中数年仍有传染性,需经 煮沸1小时,或在高压蒸气中(120℃)10分钟,或在5%石碳酸溶液中浸泡10小时~12小时, 才能把它杀死,具有不易杀死的特性。
破伤风杆菌那种环境中居多
破伤风芽胞杆菌在自然界中分布广泛,可存在于 土壤、灰尘、人或哺乳动物粪便 等中,连手术室中也发现过它的身影。
破伤风常见致病原因
1.外伤所致: 破伤风梭菌可以通过破损的皮肤进入体内,通常是污染的物体造成的伤口(如:被泥土、粪便、痰液污染的伤口,钉子或针造成的穿刺伤,烧烫伤,挤压伤,*花爆烟竹**炸伤等),伤口内有坏死组织。 外伤是造成破伤风感染的主要因素。
2.软组织感染: 皮肤软组织有细菌感染史(如慢性中耳炎、慢性鼻窦炎、牙周感染、肛周感染等);
3.有消化道破损病史 (如消化道手术史、消化道穿孔等)。
发病机制
破伤风梭菌对 活组织、淋巴结、血液无侵袭力, 但可产生毒素引起发病。
毒素有两种: 溶血素和痉挛毒素。
目前溶血素的作用尚未明确,可能造成组织损伤。
,时长 07:03
痉挛毒素即破伤风毒素,是破伤风梭菌致病的主要因素。
破伤风痉挛毒素是单链蛋白,分子量约150 kDa,由1315个氨基酸组成,被切割为重链和轻链,由二硫键连接在一起。重链的C末端负责与神经细胞突触前膜的结合及内化,含有破伤风毒素的囊泡沿轴突逆行转移到神经元胞体,与这些部位的受体不可逆结合,并转移至节前抑制神经元,其N末端协助轻链从囊泡转移到细胞质内。轻链具有锌离子依赖的肽链内切酶活性,能剪切囊泡相关的小突触囊泡蛋白-2,阻止囊泡中抑制性神经递质的释放,导致肌肉强直、痛性痉挛和自主神经不稳定。破伤风痉挛毒素是已知的毒力最强的一种毒素。
破伤风临床表现
破伤风的潜伏期 为3~21 d,多数在10 d左右, 但根据伤口特征、范围和部位,可能为1d到数月之间,也有发生在摘除多年留于体内的异物时(如弹片等)。 新生儿破伤风潜伏期为出生后5~7 d(3~24 d) 。一般潜伏期越短,预后越差。菌体本身及外毒素在局部没有明显的组织毒性,局部可无明显的炎症或感染征象,甚至有些是看上去已经愈合的伤口。
破伤风临床类型可分为3种: 全身型破伤风约88%,局部型破伤风约12%,头部型破伤风约1%。
1、全身型破伤风 患者的前驱症状有全身不适、乏力、头晕、头痛、咀嚼无力、嚼肌酸胀、局部肌肉发紧、扯痛、反射亢进等;接着出现肌肉紧张性收缩,阵发性痉挛,通常最先出现在咀嚼肌,随后为面部表情肌,颈项、背、腹、四肢肌肉,最后为膈肌、肋间肌。 相应的典型表现是张口困难,苦笑面容,甚至牙关紧闭;颈项强直,头后仰;背、腹肌收缩,因背部肌群有力,躯干扭屈呈弓形,结合四肢痉挛,形成角弓反张或侧弓反张; 膈肌受影响时,可出现面唇青紫,呼吸困难甚至暂停。上述发作可因轻微的刺激(如光、声、接触、饮水等)而诱发。间歇期长短不一,发作越频繁,病情越严重。发作时神志清楚,痛苦面容,每次发作时间由数秒至数分钟不等。强烈的肌痉挛,可致肌断裂,甚至骨折;膀胱括约肌痉挛可引起尿潴留;持续的呼吸肌和膈肌痉挛,可造成呼吸停止。病情较重者,可出现自主神经功能紊乱,往往发生在肌肉痉挛症状后数天,并持续1~2周,最常见的是心血管系统,包括血压不稳定、心动过缓、心动过速、心律失常、出汗等,甚至呼吸心跳停止,发病原因可能是循环中去甲肾上腺素及肾上腺素浓度升高导致心血管调节功能障碍。疫苗接种不全的母亲所生的婴儿可患新生儿破伤风,发生于未消毒的器械处理脐带或粪便污染脐带残端导致感染的情况, 潜伏期中位数为出生后5-7天(3-24天),表现为拒食和张口受限,随后不能吸乳,因面部肌肉痉挛出现苦笑面容,双手紧握,足背屈,肌张力增高,病情进展迅速,可能出现肌肉强直和角弓反张。
2、局部型破伤风 并不常见,表现为受伤局部或单个肢体的肌肉痉挛和强直,病死率<1%,较全身型破伤风明显降低。
3、头部型破伤风 发生于耳部感染或头部创伤后,表现为张口受限合并1个以上的颅神经麻痹,累及第Ⅶ、Ⅵ、Ⅲ、Ⅳ、Ⅻ对颅神经,颅神经麻痹可以发生在张口受限之前或之后,症状比较有迷惑性,如能排除脑卒中、脑炎或脑膜炎,需考虑破伤风诊断。该类型破伤风的气道和呼吸系统并发症更多见,约2/3的头部型破伤风会进展为全身型破伤风,总体病死率达15%~30%。
破伤风临床分型

外伤伤口分类
在接诊外伤患者时,应当获取患者完整病史,包括受伤的环境和受伤的过程,对伤口进行分类。具体分3类:
清洁伤口: 位于身体细菌定植较少的区域伤口;在伤后立即得到处理的简单伤口(如刀片割伤)。
不洁伤口:
位于身体细菌定植较多的区域(如腋窝、腹股沟及会阴等)的伤口;超过 6 小时未处理的简单伤口。
污染伤口:
被污物、有机泥土(如沼泽或丛林的土壤)、粪便或唾液(如动物或人咬伤)污染的伤口;已经感染的伤口;含有坏死组织的伤口(如发生坏疽、火器伤、冻伤、烧伤等)。
临床诊断
1、临床表现: 破伤风的诊断主要依靠外伤史及临床表现。药物滥用注射、外伤、动物咬伤或抓伤、未完整破伤风主动免疫的患者,有牙关紧闭合并以下一个或更多的症状时需考虑破伤风诊断:苦笑面容,肌紧张,吞咽困难,呼吸窘迫,痉挛,或自主神经功能障碍,有外伤伤口时更明确。
压舌板试验简便易操作 ,具有很高的敏感性(94%)和特异性(100%), 用压舌板触及咽后壁时,发生下颌反射性痉挛,而不是恶心反射。
2、实验室诊断: 诊断困难时可考虑实验室诊断方法,伤口组织的破伤风梭菌培养或聚合酶链反应(PCR)检测阳性,可确诊破伤风,但阴性不能排除诊断,血清破伤风IgG抗体浓度>0.1 U/mL(需在给予抗毒素前抽血,ELISA检测方法)时对机体有保护作用,患破伤风的可能性小。
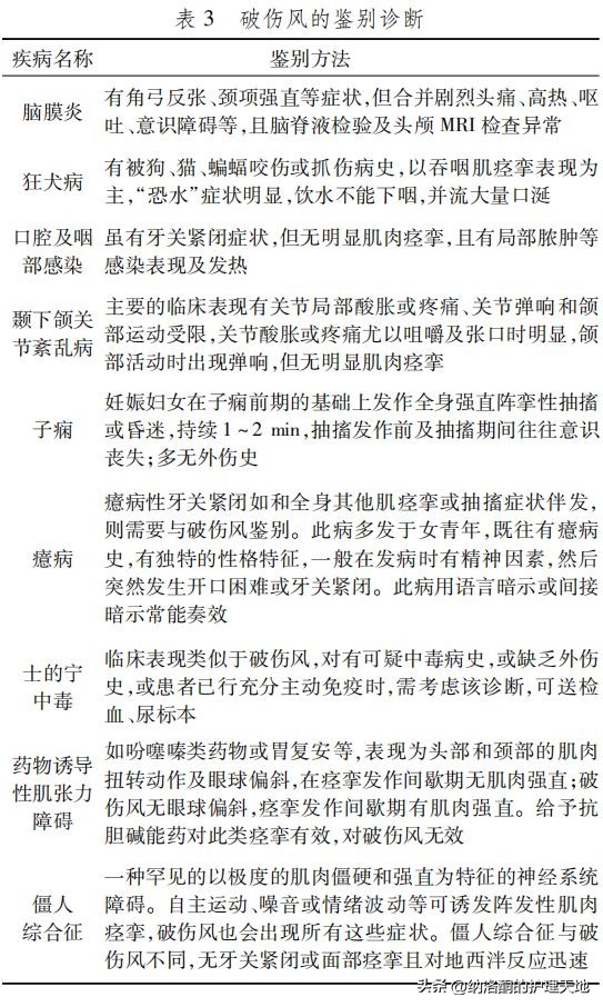
鉴别诊断

破伤风预防流程

处置流程

处理措施
破伤风是一种极为严重的疾病,死亡率高,尤其是新生儿和吸毒者,为此要采取积极的综合治疗措施,包括清除毒素来源,中和游离毒素,控制和解除痉挛,保持呼吸道通畅和防治并发症等。具体措施如下: 1、伤口处理: 彻底清创,敞开伤口,以利引流。局部用3%过氧化氢溶液冲洗和湿敷,如伤口已愈合,一般不需清创。 2、破伤风抗毒素 2万~5万U加入5%葡萄糖液100ml内,以后每日1万~2万U共3~5日静滴。也可用人体破伤风免疫球蛋白3000U。 3、控制解除痉挛: 病室应安静,防止声、光刺激。病情较轻者,可用镇静剂及*眠药安**。较重者用人工冬眠。有严重抽搐者,可用硫喷妥钠肌注或副醛肌注。 4、防治并发症: 注意补充水、电解质并加强营养。保持呼吸道通畅。大剂量青霉素可抑制破伤风杆菌和预防其他感染。
破伤风免疫接种
1、破伤风免疫接种的概念
破伤风的主动免疫 ,指将 TTCV 接种于人体产生获得性免疫力的一种预防破伤风感染的措施。其特点是起效慢,一般注射约 2 周后抗体才达到保护性水平。从未接受过 TTCV 免疫的患者应连续接种 3 剂才能获得足够高且持久的抗体水平, 全程免疫后的保护作用可达 5~10 年。
破伤风的被动免疫 主要指外源的抗体,虽然可以先帮自身抵挡毒素一阵时间,但是外来的物质有可能让机体产生过敏反应,而且在人体内存留的时间不长, F(ab')2/TAT 保护时间一般只有 10 天,而 HTIG 也只有 28 天。
2、破伤风免疫制剂分类
破伤风主动免疫制剂 为含破伤风类毒素疫苗(TTCV)。TTCV 包括吸附破伤风疫苗(TT)、吸附白喉破伤风联合疫苗(DT)以及吸附无细胞百白破疫苗(DTaP)等。

破伤风被动免疫制剂 包含破伤风抗毒素 (TAT)、马破伤风免疫球蛋白(F(ab’)2)和破伤风人免疫球蛋白( HTIG)。
3、通常所说的“破伤风针”
“破伤风针”通常是指 破伤风抗毒素(TAT)、破伤风人免疫球蛋白(HTIG)和破伤风疫苗(含破伤风类毒素,TTCV)。
破伤风抗毒素(TAT) 是马源性破伤风免疫球蛋白,就是给马注射破伤风疫苗,从马的血浆中纯化制成的抗毒素球蛋白制剂,属被动免疫制剂,由于是动物蛋白,过敏反应发生率非常高,可达5%~30%。注射前需要做皮试,优点是价格便宜。
破伤风人免疫球蛋白(HTIG) 是人源性的破伤风免疫球蛋白,是给健康的人接种破伤风疫苗然后从人的血浆中将抗体分离、纯化等制成的,也是被动免疫制剂。由于来源于人类血浆,过敏反应发生率极低,接种前不需要做皮试,但价格较贵。
破伤风疫苗(TTCV )的抗原是破伤风类毒素,通过接种破伤风疫苗可以刺激我们人体的免疫系统源源不断的破伤风人免疫球蛋白(HTIG),可以更持久的保护我们,属于主动免疫制剂,是预防破伤风最重要的措施。
4、破伤风疫苗和被动免疫制剂的使用

全程免疫是指既往按时接种过所有疫苗。
a表示受伤后接种一次破伤风免疫制剂,接种剂量为0.5ml。
b 表示重新完成全程免疫,即在受伤后的第0天、1个月后、7个月后分别接种一次破伤风类毒素,每次接种剂量为0.5ml。
c表示一次性注射破伤风人免疫球蛋白250~500IU。
5、主动免疫与被动免疫的作用
主动免疫 :接种破伤风疫苗后能够使机体产生体液免疫应答,并产生特异性保护免疫,当再次接触破伤风梭状芽孢杆菌时,机体可迅速识别并产生免疫反应,抑制和清除病菌,从而预防疾病的发生。
被动免疫: 接种破伤风被动免疫制剂后只能中和尚未与神经系统结合的毒素并消除其致病性,使得机体迅速获得免疫力,但持续时间短。
6、破伤风疫苗和被动免疫制剂的使用原则
应结合伤口性质与既往免疫史综合判断:
(1)、全程免疫且最后一次注射后的 5 年内。
所有类型伤口,均不推荐使用 TTCV、HTIG 或 F(ab')2/TAT。
(2)、全程免疫最后一次注射后≥5 年,但不足 10 年。
清洁伤口不推荐使用 TTCV、HTIG 或 F(ab')2/TAT。不洁伤口及污染伤口应加强接种 1 剂 TTCV,不推荐使用 HTIG 和F(ab')2/TAT。
(3)、全程免疫最后一次注射已≥10 年。
部分患者体内抗体水平降至保护水平以下,所有类型伤口均应接种 1 剂 TTCV,以快速提高体内抗体水平,不推荐使用 HTIG和 F(ab')2/TAT。
(4)、免疫接种史不详或不足 3 次接种
清洁伤口仅需全程接种 TTCV。不洁伤口和污染伤口在全程接种 TTCV 的同时应注射 HTIG 或 F(ab')2/TAT。
7、接种程序
主动免疫之破伤风疫苗
(一)适用对象
发生创伤机会较多的人群,妊娠期妇女接种破伤风疫苗可预防产妇和新生儿破伤风。
(二)接种剂次和间隔
1、无含破伤风类毒素成分免疫史者:基础免疫3剂,第2剂与第1剂间隔4-8周,第3剂与第2剂间隔6-12个月。一般每10年加强免疫1剂,如遇特殊情况也可5年加强免疫1剂。
2、经基础免疫和加强免疫者:最后1剂接种后5年以内受伤时,不需接种;超过5年者,清洁伤口不需接种,不洁或污染伤口加强免疫1剂。
3、用含破伤风类毒素的混合制剂做过全程免疫者:每10年加强免疫1剂。
4、妊娠期妇女:可在妊娠第4个月接种第1剂,6-7个月时接种第2剂。
(三)接种部位和途径
上臂三角肌肌内注射。
被动免疫
1、既往未全程接种破伤风疫苗 (全程接种为至少注射过3剂TTCV)的患者和接种史不明确的患者, 如果出现不洁伤口或污染伤口,应肌注HTIG进行被动免疫。HTIG 难以获得时,应当优先选择F(ab')2,其次选择TAT。
- HTIG 用量为250 ~500 IU/次,单次注射,接种部位为大肌肉处(如臀部),接种方式为肌内注射。
- F(ab')2/TAT 用量为1500~3000 IU/次,接种部位为大肌肉处(如臀部),接种方式为肌内注射。 因F(ab')2/TAT 作用维持时间仅有10 天,对伤口污染严重的患者,应当考虑F(ab')2/TAT注射后1 周再次注射。
- 无接种HTIG 条件且F(ab')2/TAT 皮内试验阳性时,可采用F(ab')2/TAT 脱敏注射: 将F(ab')2/TAT 稀释10 倍,分小量数次作皮下注射,每次注射后观察30 min。
2、对于未全程接种疫苗或接种史不明确的外伤患者 ,应尽快完成疫苗的全程接种,以便获得长期保护。在使用静脉注射用丙种球蛋白的当日或28 天后可进行主动免疫。
⑴ ≥6 岁儿童及成人的TTCV 全程接种程序见表1。接种部位为上臂外侧三角肌,接种方式为肌内注射,或按照说明书接种。

⑵ <6 岁的婴幼儿及儿童,按照国家免疫规划疫苗儿童免疫程序进行TTCV 接种,见表2。

其他关于免疫接种的知识问答
1、 破伤风必须在24小时内注射吗?
答:由于对破伤风的认识不足,多数医务人员告诉患者应该在外伤后24h内接受免疫预防,否则无效;某些医疗单位甚至拒绝对外伤超过24h 的患者给予免疫预防。
而实际上破伤风感染后发病的潜伏期为6-12d,根据其发病机制, 伤后24h之内甚至稍晚应用破伤风免疫制剂均能起到预防作用;即使发病,症状也应该较轻。因此,不应把24h作为可否接受免疫预防的时间界限。 临床上应强调尽早应用,但只要未发病,伤后2周内应用破伤风抗毒素或免疫球蛋白均应视为有预防作用。
2、孕妇能接种破伤风疫苗吗?
答:可以!而且建议接种。
提前接种破伤风疫苗进行主动免疫是孕妇和新生儿预防破伤风最好的办法。
可以保护母亲和胎儿免受一些感染的伤害,还可以给出生后的婴儿提供被动保护。
而且最重要的是破伤风疫苗对孕妇是安全的。
3、孕妇能接种破伤针吗?
答:孕妇不是破伤风针注射的禁忌, 主要禁忌证为存在破伤风针过敏的人群。对于从未注射过破伤风类毒素的孕妇,在破伤风高发区或从事易受外伤的工作者,最好进行破伤风类毒素注射,3 次注射即可。对于有免疫力的孕妇,如受到外伤,可能感染破伤风时,则应注射破伤风抗毒素。
4、饮酒后能接种TAT吗?
答:一般建议酒醒后再进行皮试, 因不能确定酒精对皮试结果的影响,即使可以注射,一旦发生过敏性休克那可就麻烦大了,小心驶得万年船呀!
5、何为基础免疫?
答:我国疫苗免疫程序的儿童计划免疫选用破伤风多联疫苗,共5剂, 前4剂为百日咳-白喉-破伤风联合疫苗(DTaP),分别在出生后3、 4、 5及18个月肌内注射;第5剂为白喉-破伤风联合疫苗,在6岁时注射, 全程免疫后的作用持续时间可达到5至10年。
6、何为破伤风加强免疫?
答:中国破伤风免疫预防专家共识建议 成年人每隔10年注射一次破伤风疫苗.
7、破伤风免疫制剂的选择顺序如何?
答: HTIG > F(ab')2> TAT。 即,在 HTIG 难以获得时,应当优先选择F(ab')2,其次选择 TAT。
8、如何进行 F(ab')2/TAT的皮内试验?
答: 注射前应当将 1500 IU F(ab')2/TAT 用10 ml 灭菌注射用水稀释后进行皮内试验 (注入皮内0.1ml,0.1ml含有15U) , 皮内试验阴性方可肌内注射。注射F(ab')2/TAT 后,应当观察至少 30 min。如果皮内试验阳性,应当改用 HTIG。
如果患者应当进行破伤风被动免疫,但无接种 HTIG 条件且F(ab')2/TAT 皮内试验阳性时,可采用 F(ab')2/TAT 脱敏注射。

9、 F(ab')2/TAT的皮内试验结果的判断?
答:《基础护理学》第5版判断标准,皮丘直径>1.5cm或红晕直径>4.0cm,或皮丘直径<1.5cm、红晕直径<4.0cm,但皮丘红肿、浸润,红晕外围有伪足,患者有痒感或出现变态反应为阳性。
10、如何进行 F(ab')2/TAT 脱敏注射?
答:将 F(ab')2/TAT 稀释 10 倍,分小量数次作皮下注射,每次注射后观察 30 min。
第 1 次注射 10 倍稀释的 F(ab')2/TAT 0.2 ml,观察无紫绀、气喘或显著呼吸短促、脉搏加速时,30min 后,即注射第 2 次 0.4 ml,如仍无反应则 30min 后注射第 3 次 0.8 ml, 如仍无反应即将安瓿中未稀释的 F(ab')2/TAT 全量作肌内注射。
有过敏史或过敏试验强阳性者, 应将第1次注射量和以后的递增量适当减少,分多次注射, 以免发生剧烈反应。病人注射TAT/F(ab')2后,应观察至少30 min方可离开。
#健康知识科普##日常医学科普#