近日, 苏州大学研究生院 发布《撤销学位公示》,据公示,经苏州大学学术委员会认定,苏州大学社会学院中国近现代史专业学生 邵某的博士学位论文《清末留日学生与日本社会》存在学术不端,决定撤销邵某历史学博士学位 ,注销其博士学位证书(证书编号:1028522014000016)。

撤销学位公示
邵某,系苏州大学社会学院中国近现代史专业学生,于2014年6月获历史学博士学位,学位证书编号为1028522014000016。
经苏州大学学术委员会认定,邵某的博士学位论文《清末留日学生与日本社会》存在学术不端。根据《中华人民共和国学位条例》、《苏州大学硕士、博士学位授予工作细则》(苏大学位〔2012〕20号)、《苏州大学学术不端行为认定与处理办法(试行)》(苏大〔2017〕12号)等相关文件规定,经第十届校学位评定委员会第十九次会议审定,决定撤销邵某历史学博士学位,注销其博士学位证书(证书编号:1028522014000016)。
如有异议,请在公示之日起五个工作日内与研究生院联系。
联系电话:0512-65111039
电子邮箱:liwenjun@suda.edu.cn
事
件
回
顾
7月21日,豆瓣网友 六角橋三土君 发表日记《 抄袭可耻,抄袭外文的掩耳盗铃行为更加可耻》 称,苏州大学邵某博士论文涉嫌抄袭酒井順一郎著作,引发网友广泛关注。
三土君称,邵姓博士的抄袭范围几乎涉及酒井著作的每一个章节,“ 如果邵某争取到酒井老师同意,这篇博论甚至可以不用做大调整就可以当作酒井老师原著的翻译出版 ”。
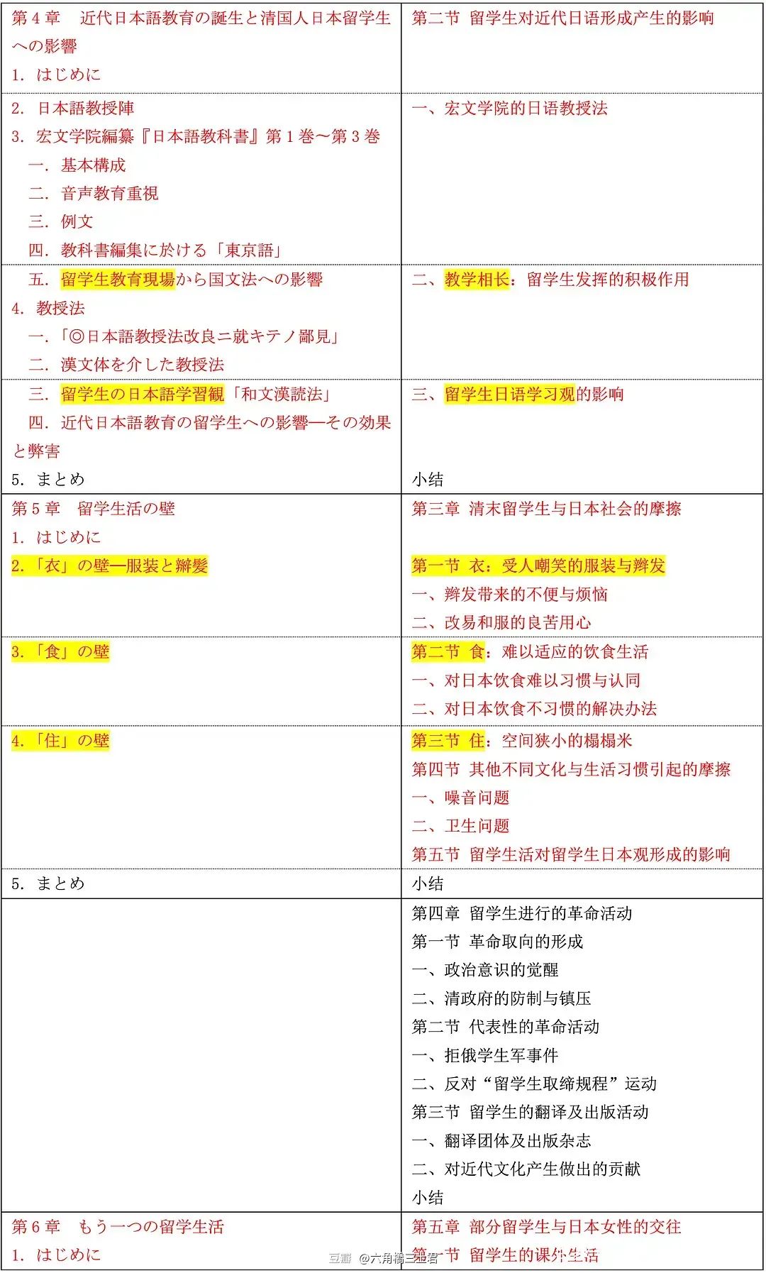
经过比对,三土君发现,邵姓博士在抄袭时仅仅对原著进行了顺序调整。 酒井著作是以日语「衣食住」为线索串起这部分,邵某博论直接照抄,甚至自作聪明的从「住」中拆分出了噪音和卫生,使得两文看似不再相关,实际画蛇添足。 部分内容直接照搬小标题,比如第五章,标题同样是从“花柳病”到“裸足和缠足”。
以下为两篇文章目录比对,左边是酒井著作,右边是邵某博士论文。红字为涉嫌抄袭部分,加黄高亮部分是从标题就可以看出照搬:


