直接入正题,看图

正面图

pfc电容.

背面

桥,真怀疑1kw能不能挺住.

驱动,小环是电流采样.


dc/dc,3.3v 5v

pfc控制

5vsb

pfc+dc/dc开关

模组输出

主变,EE4220分槽,15:1哪位有骨架,请提供一下联系方式.


LLC控制,5v工作电压
单片机?象.但是......
原理采用LLC+同步+dc/dc
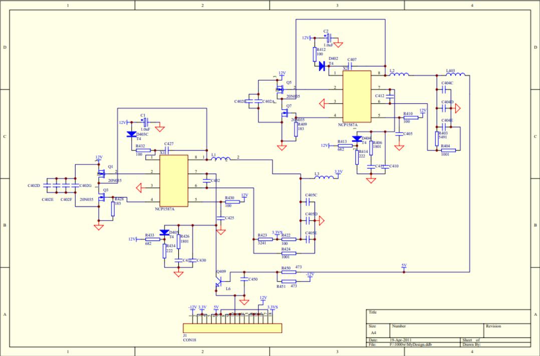
原理图:

数据:
LLC/PFC 开关:IPP60R099 600V 0.099mO INFINEO 各2PCS
SR:IPP040N06N3 60V 3.7mO INFINEO 10PCS!
OUTPUT E-CAP:16V 3300UF NCC 10PCS
16V 470UF 固态 2PCS
关键的
谐振电容:cbb 630V 683 + 630V 473
主变:Lp=150UH Lleak=30UH Np:Ns=15:1
空载频率:142KHZ
最低频率:71KHZ
开机瞬间频率:230KHZ
半载频率:110KHZ
满载频率:100KHZ
谐振电容Vpp=320V 其中交流成分240V
二次侧SR电压Vpp=42V
满载开关电压上升下降时间180nS
空载开关电压上升下降时间250nS
死区时间1US