号称最大的婴幼儿进口食用油LaTourangelle(拉杜蓝乔)塑化剂超标!这是彻底坑了忠实选择该品牌的中国消费者和婴幼儿!
号称法国高端婴幼儿食用油的LaTourangelle(拉杜蓝乔)徒有虚名?
拉杜蓝乔核桃油是从法国进口的压榨食用油,最近在网上蹿红并受到国内宝妈和孕妇的推崇,500毫升每瓶价格均在100元以上。
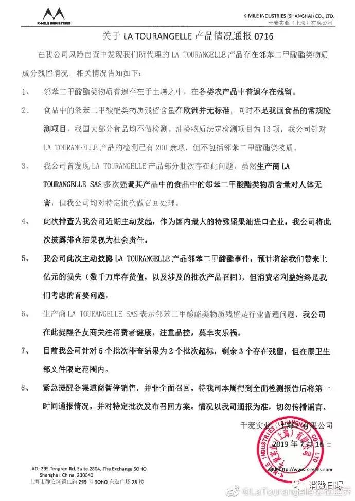
7月16日,拉杜蓝乔核桃油的中国进口商千麦实业旗下的官方微博“LaTourangelle拉杜蓝乔”发布通报称,风险自查中发现所代理的婴幼儿辅食品牌LaTourangelle(拉杜蓝乔)核桃油存在“邻苯二甲酸酯类物质(DEHP,俗称塑化剂)”有2批次超标,3批次存在成分残留情况,公司已经提醒各渠道销售商暂停销售,不过非全面召回。

原卫生部办公厅发布的《卫办监督函(2011)551号》文件中提到,严禁在食品、食品添加剂中人为添加“邻苯二甲酸酯类物质(DEHP)”。

这是LaTourangelle(拉杜蓝乔)中国进口商千麦实业上海有限公司主动揭露家丑,也是主动曝光自己代理的法国该品牌塑化剂超标。
千麦实业上海有限公司在“关于LaTourangelle(拉杜蓝乔)产品情况通报”中公布:目前我公司针对5个批次排查结果为2个超标,剩余3个存在残留,但在原卫生部文件限定范围内。

但是原卫生部早已不存在,现在有关食用油标准都已提高,超标就是超标。不容狡辩。
千麦实业称:紧急提醒各渠道商暂停销售,并非全面召回,待我司本周得到全面检测报告后将第一时间通报,并对特定批次发布召回方案。

而有关塑化剂残留问题,千麦实业称,该公司曾经发现LaTourangelle(拉杜蓝乔)产品部分批次存在此问题,但是法国品牌LaTourangelle(拉杜蓝乔)生产商多次其产品中的食品中的邻苯二甲酸脂类物质含量对人体无害。对此,千麦实业均对特定批次做召回处理。
目前京东、天猫平台上的LaTourangelle核桃油已经被全线下架。
代理商公布塑化剂超标,但是作死的法国品牌LaTourangelle拉杜蓝乔通过律师所对外宣称合格,难以相信。
7月16日,中国进口商千麦实业旗下的官方微博“LaTourangelle拉杜蓝乔称,生产商通过 “汉商律师事务所” 再一次强调所有产品无质量问题,符合中国标准。
这一丑闻北代理商踢爆,迅速引发上海监管部门的介入调查和监管。
7月17日,上海市静安区市场监督局发布“关于千麦实业上海有限公司初步调查情况的通报”,对于该公司代理的LaTourangelle拉杜蓝乔核桃油邻苯二甲酸脂类残留情况,“我局已经介入调查”。

该局称,警察,千麦实业持有食品经营徐鹤正与营业执照,经营的LaTourangelle拉杜蓝乔核桃油产品来自法国。
这次调查揭露了LaTourangelle拉杜蓝乔虚假欺骗的一面,在华销售以“婴幼儿专用食用油”为噱头,并非普通食用油,实际上则是虚假宣传。“经上海海关核查,该类产品申报类别为食用油,非婴幼儿专用食品”。
上海静安区市场监管局“已责令该企业停止销售相关食品,督促其尽快下架召回涉及事产品,防范食品安全风险”。
千麦实业已经停止销售全部涉事产品。
该局称将对涉事产品进一步开展调查,如发现违规将依法予以严肃查处。
公开资料显示,邻苯二甲酸酯,又称酞酸酯,缩写PAEs,是邻苯二甲酸形成的酯的统称。(简言之就是塑化剂的一种)当被用作塑料增塑剂时,一般指的是邻苯二甲酸与4~15个碳的醇形成的酯。其中邻苯二甲酸二辛酯是最重要的品种。邻苯二甲酸酯是一类能起到软化作用的化学品还可干扰内分泌系统。
含有邻苯二甲酸酯的软塑料玩具及儿童用品有可能被小孩放进口中,如果放置的时间足够长,就会导致邻苯二甲酸酯的溶出量超过安全水平,会危害儿童的肝脏和肾脏,也可引起儿童性早熟。
研究表明邻苯二甲酸酯在人体和动物体内发挥着类似雌性激素的作用,可干扰内分泌,使男子精液量和精子数量减少,精子运动能力低下,精子形态异常,严重的会导致*丸睾**癌,是造成男子生殖问题的“罪魁祸首”。
此次千麦实业公布自己所代理的LaTourangelle拉杜蓝乔塑化剂超标的同时,法国品牌方LaTourangelle已选定新代理商,并且中国地区品牌名将更名为La Tourangelle拉朵安健。

关于此次自查

LaTourangelle拉杜蓝乔 发布于 2026-04-02T12:08:01+00:00 投诉
在我公司产品风险自查中发现我们所进口的 LA TOURANGELLE 产品存在邻苯二甲酸酯类物质 成分残留情况,相关情况告知如下:
1、 邻苯二甲酸酯类物质普遍存在于土壤之中,各类农产品如瓜果蔬菜中普遍存在残留。
2、 食品中的邻苯二甲酸酯类物质残留含量在欧洲并无具体标准,仅有安全摄入量标准,同时不是我国食品的常规检测项目,我国大部分食品均不做检测。油类物质法定检测项目为 13 项,不包括邻苯二甲酸酯类物质。
3、我公司曾发现 LA TOURANGELLE 产品部分批次存在此问题,虽然生产商 LA TOURANGELLE SAS 多次强调其产品中的食品中的邻苯二甲酸酯类物质含量对人体无害,但我公司均对特定批次做召回处理。
4、 此次排查为我公司近期主动发起,此次主动披露 LA TOURANGELLE 产品邻苯二甲酸酯事件,势必给我们带来严重的生存危机(数千万库存货值,以及涉及的批次产品召回),但消费者利益始终是我们考虑的首要问题。
5、 生产商 LA TOURANGELLE SAS 表示邻苯二甲酸酯类物质残留是行业普遍问题,我公司在此提醒各友商极其代理商能和我们一道关注消费者健康,注重品控,莫幸灾乐祸,勿制造传播谣言。
6、 目前我公司针对 5 个批次排查结果为 2 个批次超标,剩余 3 个存在残留,但在原卫生部文件限定范围内。目前我们能接触到的所有批次均有残留,我们在等待检测结果的具体数值。
7、 7月15日紧急提醒各渠道商暂停销售,只是一个风险警示,并非全面召回,待我司本周得到全面检测报告后将第一时间通报情况,并对特定批次发布召回方案。
8、我公司只检测了我们进口报关的产品,欧美直邮代购等以及其它进口商进口报关的产品情况我们无从知晓。
9、不少直邮代购骂我们多事,坏了他们生意。的确我们多事了,常规检测根本不会有这一项,我们不自查那一定是神不知鬼不觉。
但是,我们自查错了吗?
我们毫不犹豫地披露这不应该吗?