早就听说剑桥通用英语在六升初的圈子里传遍了,2019年下半年KET/PET考试都十分火爆,听说10秒内名额就没了!
而2020年的报名这几日开始,那个激烈程度堪比双11抢货,考位都是需要秒杀的!有过报考经验的家长都知道,一不留神,抢不到省内的考试名额,就需要跨省考试了。
剑桥通用英语五级,又称“小雅思”。
每年的剑桥通用英语考试在北上广等城市报名火爆,甚至堪称“现象级”考试。剑桥证书不仅是英语学习能力体现,在小学阶段能够获得PET优秀等级的孩子,得到目标学习青睐的几率会更大,选择机会也更多。
一、剑桥通用英语考试或者剑桥通用五级考试(MSE)是什么?
剑桥通用英语,一共分为五个级别,简称MSE。MSE的全称是MainSuite Examinations,中文即剑桥通用英语五级考试。大家会注意到剑桥和五级两个关键词。
“剑桥”意味着它是英国剑桥大学考试委员会设计的,我们也会经常称之为“剑桥家族考试”。“五级”意味着分为五个级别,分别是:
KET、PET、FCE、CAE、CPE,由易到难依次递增。
- 第一级是入门级,简称KET,分为标准版和校园版;
- 第二级是初级,简称PET,分为标准版和校园版;
- 第三级是独立级,简称FCE,分为标准版和校园版;
- 第四级是流利级,简称CAE;
- 第五级是熟练级,简称CPE。
校园版试题内容和语言环境的设置主要围绕在校学生的兴趣和生活经历。在校学生主要参加“校园版”考试(2020年后新K/P考试为“青少版”)。
KET通过相当于A2水平;PET通过相当于B1水平,FCE-Grade相当于B2水平。如果FCE可达到优秀水平,那么相当于雅思考试7分水平。
(具体对应各类考试可参考下列图表)

小学新课标来说单词量为750,而KET和PET要求掌握单词量在1500-3500左右。一对比就会发现,单词量会非常巨大。难度肯定是有的。

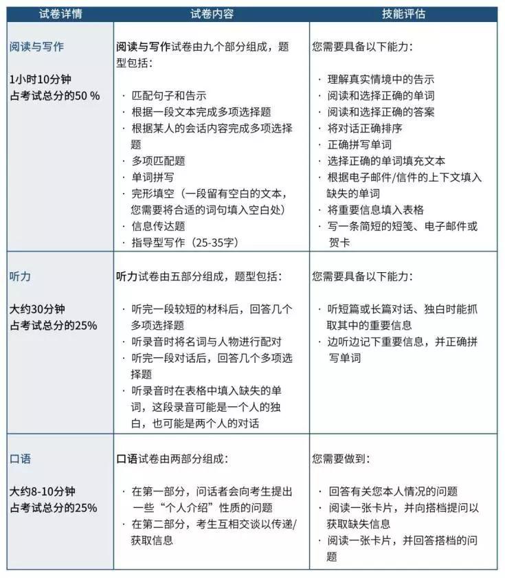
二、 KET/PET考试
1、KET考试

2、PET考试

3、为什么参加ket/pet考试?
国内名校入场券!
每年的剑桥通用英语考试在北上广等城市报名火爆,甚至堪称“现象级”考试。剑桥证书不仅是英语学习能力体现,在小学阶段能够获得PET优秀等级的孩子,得到目标学习青睐的几率会更大,选择机会也更多。
目前南昌有部分学校用的是剑桥英语的教材(南昌五中双语飞翔班、江科附中等)
在国内许多城市的小六升初一阶段,大部分优质的初中(无论民办还是公办)都会收学生的简历,那么国际官方权威认证英语水平的KET/PET就成了衡量、筛选简历的重要依据了。
刚好近几年为了规范各类JS,好多考试BS被叫停……而在缺乏统一考核标准的时候,这类被国际统一认可的英语水平考试就炙手可热了。
国外普遍认可!
但也不排除它本身是一个权威、含金量高的凭证:
- 测试结果准确、标准统一规范;从听说读写四方面考查,包含在真实生活场景中使用英语的能力;
- 公平公正,证书含金量高;没有年龄、性别、国家、民族背景等方面的区分,就算通过考试,之后也必须接受定期考查。
- 国际认可的证书;该英语证书是全球通用语言能力证书,据悉全球上万所高校、单位、政府部门等都认可剑桥英语考试。当然,在国内也是不少好学校对学生英语水平的衡量标准。
因为KET/PET的爆红,近几年报考人数猛增~据说如今一些“过来人”(经历过小六升初一大战的家长)透露(以北上广的家长为标准):最好是在3-4年级左右通过 KET,4-5年级通过PET,6年级左右搞定FCE,小学升学的时候才能有优势~当然不同的城市有不同的情况,南昌的情况可以在之后的线下讲座为大家解读。这是为之后的简历镀金!

三、2020年将进行改革
就在去年,剑桥官方网站宣布KET、PET考试将于2020年进行改革。Pet/ket最近1次考试时间为2020年4月25日,报名时间为2019年12月25日10点-12月30日16点。此次考试为改版后的最新题型。KET考试改革后,阅读题量由35题减少为30题,新增6篇短文的多选题目;而写作部分,作文由1篇增至2篇,并新增看图写作题型,考试总时间从70分钟减至60分钟。
所以改革后不管是题型还是题量上难度都上升了,因此对考生的综合能力要求也上升了。因此,建议今年报了名的同学家长们,一定要把握住改革前最后的机会,在今年通过考试!

考试地点:

报名方式:

看到这里是不是犹如醍醐灌顶呢?就算还是有些迷惑也不用担心,小野最近会邀请专业老师给大家带来了剑桥KET/PET线下讲座!面对面跟有多年KET/PET教学经验的专业老师咨询唷!为你深度剖析KET的考点、改革变化,还有备考攻略和资料领取!
在线上讲座开始之前
我们还为大家准备了免费测试!私聊小野进行测试
测试完成后可以直接获得答案、分数、排名,如想获取报考建议,可以找小野拿到此次测试的报考建议。查询时间截止到12月24日晚上8点(25号是考试报名时间)。