流程图制作标准模板 (流程图模板使用方法)

流程图模板大全主要收集整理了以下方面的内容:1、IT互联网类,如产品设计、营销活动、技术开发和需求规划等方面的流程图模板;2、职场规范类,如采购报销、客户服务、管理等方面的流程图模板;3、公共服务类,如医疗、房产交易、金融*款贷**和政务服务等方面的流程图模板;4、生活常识类模板;5、综合知识类等方面的流程图模板。

一共在知犀流程图模板知识库挑选了40个精品流程图模板整理并分享,如果你在绘制流程图或其他方面遇到问题的时候,就可以参考我整理好的这些流程图模板,希望可以帮助到大家。

一、IT互联网类流程图模板

1. 产品登录流程图

流程图模板完整版,流程图模板哪个最好

2. 考试系统流程图

流程图模板完整版,流程图模板哪个最好

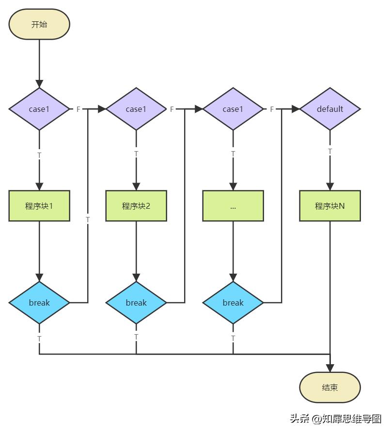
3. switch语句流程图

流程图模板完整版,流程图模板哪个最好

4. 网络爬虫工作流程

流程图模板完整版,流程图模板哪个最好

5. 项目管理流程图

流程图模板完整版,流程图模板哪个最好

6. 产品研发流程

流程图模板完整版,流程图模板哪个最好

7. 决策流程图

流程图模板完整版,流程图模板哪个最好

8. 需求收集流程图

流程图模板完整版,流程图模板哪个最好

二、职场规范类流程图模板

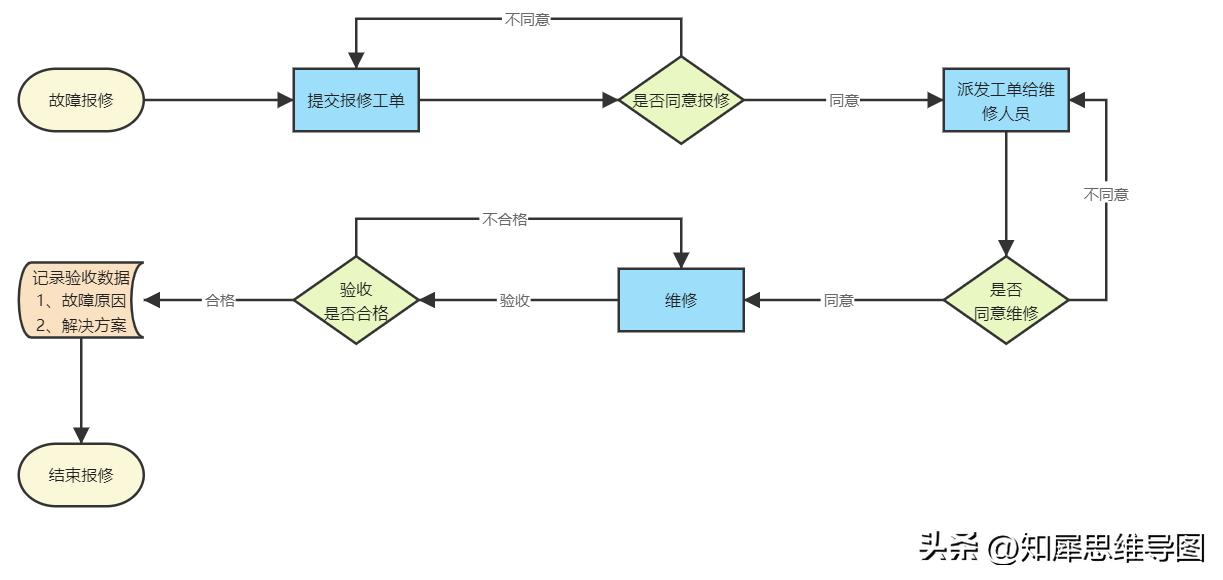
1. 故障报修业务流程

流程图模板完整版,流程图模板哪个最好

2. 销售管理流程图

流程图模板完整版,流程图模板哪个最好

3. 员工入职流程图

流程图模板完整版,流程图模板哪个最好

4. 客服中心接待流程图

流程图模板完整版,流程图模板哪个最好

5. 不良品控制及返修流程图

流程图模板完整版,流程图模板哪个最好

6. 采购流程图

流程图模板完整版,流程图模板哪个最好

7. 基础报销流程图

流程图模板完整版,流程图模板哪个最好

8. 工程结算工作流程

流程图模板完整版,流程图模板哪个最好

三、公共服务类流程图模板

1. 银行存取款业务流程图

流程图模板完整版,流程图模板哪个最好

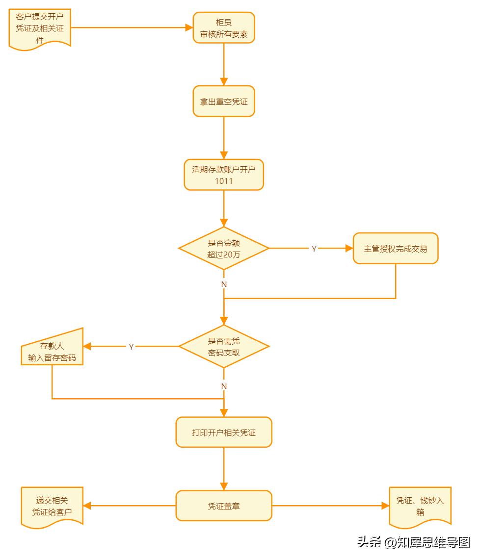
2. 活期存款账户开户流程图

流程图模板完整版,流程图模板哪个最好

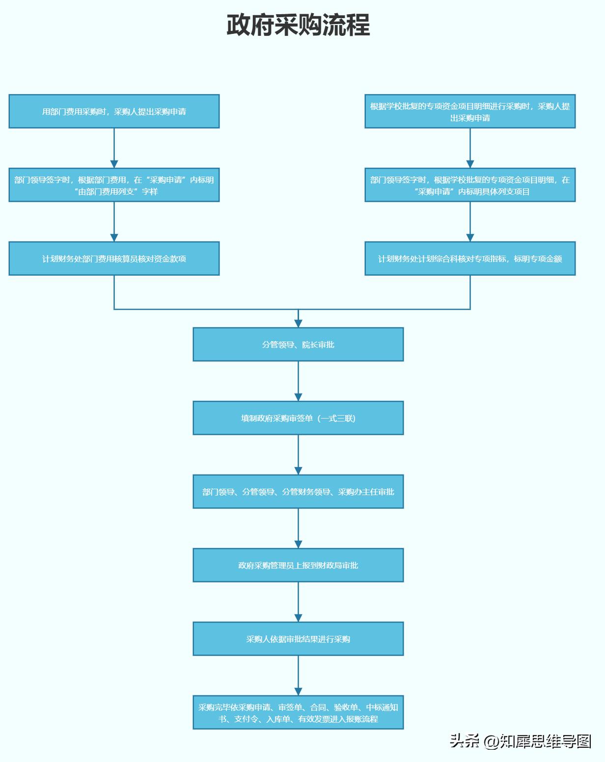
3. 政府采购流程

流程图模板完整版,流程图模板哪个最好

4. 农村医疗报销流程图

流程图模板完整版,流程图模板哪个最好

5. 生育保险办理流程图

流程图模板完整版,流程图模板哪个最好

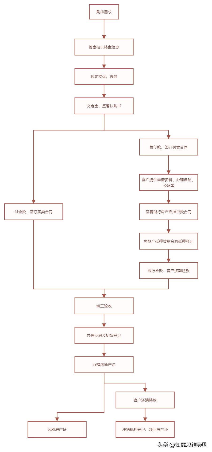
6. 买房*款贷**流程

流程图模板完整版,流程图模板哪个最好

7. 患者就诊流程示意图

流程图模板完整版,流程图模板哪个最好

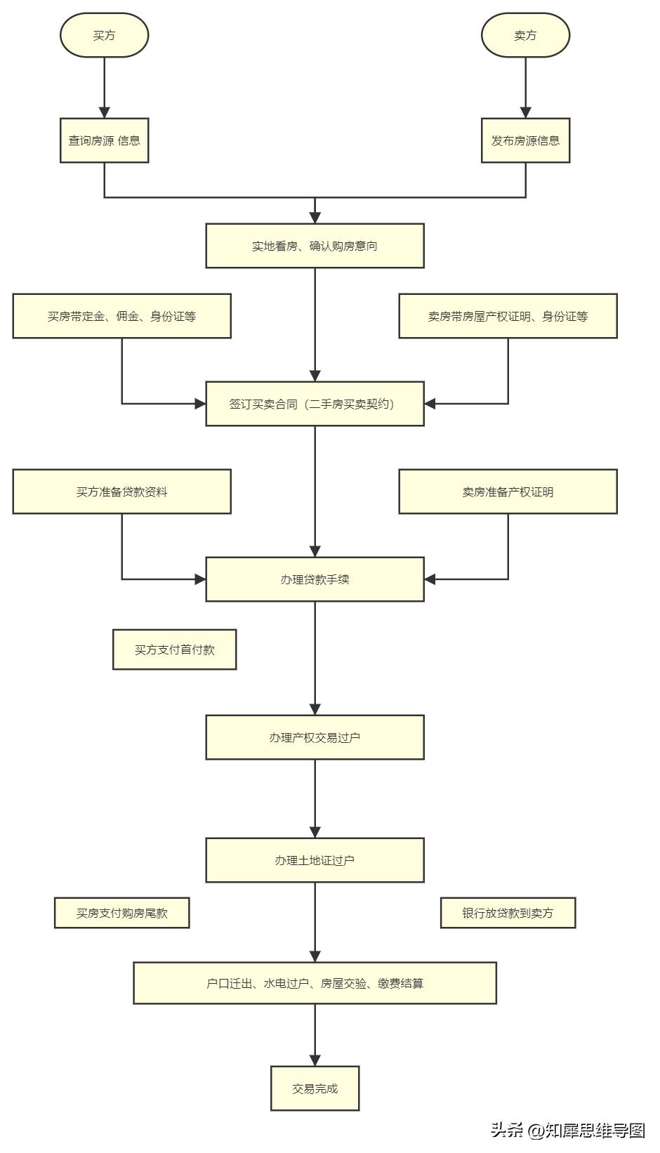
8. 二手房交易流程图

流程图模板完整版,流程图模板哪个最好

四、生活常识类流程图模板

1. 钉钉使用流程图

流程图模板完整版,流程图模板哪个最好

2. 假一赔三申请流程图

流程图模板完整版,流程图模板哪个最好

3. 论文答辩流程

流程图模板完整版,流程图模板哪个最好

4. 登机流程图

流程图模板完整版,流程图模板哪个最好

5. 物业费缴费流程

流程图模板完整版,流程图模板哪个最好

6. 燃气泄漏应急处理流程

流程图模板完整版,流程图模板哪个最好

7. 基础购物流程图

流程图模板完整版,流程图模板哪个最好

8. 被动物咬伤、擦伤处理流程

流程图模板完整版,流程图模板哪个最好

五、综合知识类流程图模板

1. 入*党**程序9个流程

流程图模板完整版,流程图模板哪个最好

2. 入*党**申请流程

流程图模板完整版,流程图模板哪个最好

3. 基础流程图

流程图模板完整版,流程图模板哪个最好

4. 工装设计流程图

流程图模板完整版,流程图模板哪个最好

5. 高考志愿填报流程

流程图模板完整版,流程图模板哪个最好

6. 智能电动门控制系统

流程图模板完整版,流程图模板哪个最好

7. 资产管理流程

流程图模板完整版,流程图模板哪个最好

8. 文章发布流程

流程图模板完整版,流程图模板哪个最好

以上就是我整理并分享的知犀流程图模板了,这40个模板涉及了方方面面,各行各业,关于好用又专业的流程图模板梳理就先到这里啦,如果觉得不错的话也可以用知犀试一试自己制作流程图模板哦~

关键词:流程图,流程图软件,流程图模板,流程图如何制作,流程图制作