为贯彻国家安全生产方针,响应全国“安全生产月”活动精神,进一步增强公司全员安全生产责任意识,夯实安全生产思想基础,促进安全生产形势持续稳定发展,落实年度安全生产月活动主题,特制定我司安全生产月活动方案:
选至“安全生产月”专栏,2023年全套活动资料已更新↓↓↓
一、指导思想
坚持统筹发展和安全,坚持安全第一、预防为主,持续树牢安全红线意识,推动安全生产责任落实,切实提高风险隐患排查整改质量,切实提升发现问题和解决问题的强烈意愿和能力水平,以人人讲安全、个个会应急为重点策划活动内容,以线上线下活动相结合的形式开展第22个全国“安全生产月”活动,进一步提升全社会安全意识和避险逃生能力。
以及时消除安全隐患、有效遏制生产安全事故为目标,增强职工安全生产意识,提升职工安全素质,推动基层和企业严格安全管理,落实安全生产责任,促进公司安全发展,有效防范安全事故。
二、活动主题和时间安排(详见附件1)
活动主题:人人讲安全 个个会应急
活动时间:2023年6月1日——6月30日
三、活动组织领导机构
1、组 长:副组长:成 员:
2、领导组下设工作小组
组 长:副组长:成 员:
四、活动要求
1、高度重视,加强领导。各部门要高度重视本次活动,加强组织领导和宣传,在活动的安排部署、宣传发动、组织开展、督促检查等各环节上抓好落实,保障活动有效进行。
2、积极准备,突出重点。各车间、部门根据活动方案,并结合自身实际情况开展安全月活动,突出重点、精心组织配合开展各式各样的安全活动。
3、加强监督,务求实效。各部门根据本方案要求,认真组织开展各项活动,活动过程中EHS管理办公室将加强监督检查,对不重视、不认真的部门,对部门负责人和责任人纳入年末责任状考核。
五、活动安排
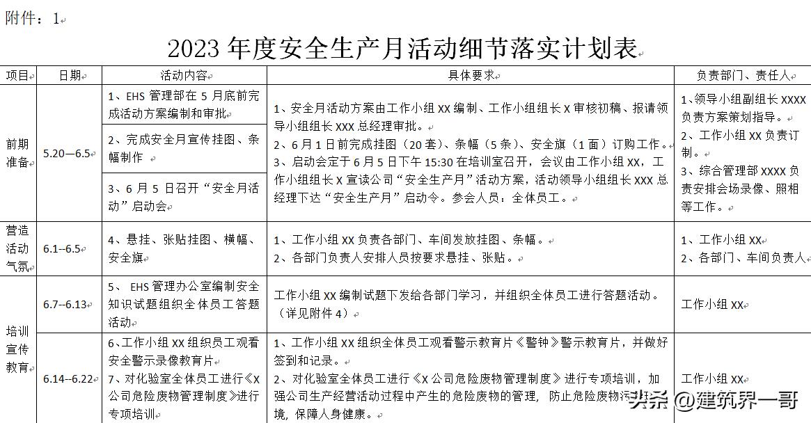
1、安全月活动方案的编制和前期准备工作。
2、安全文化宣传
公司“安全月”活动期间,充分利用宣传栏、条幅等形式,围绕“人人讲安全 个个会应急”的活动主题,制作专题宣传栏,传播安全理念和安全知识,营造浓厚的安全生产氛围。(详见附件2)
组织开展“十个一”活动
各单位(部门)6月份组织所属员工开展“十个一”活动, 即:
读一本安全生产书或安全杂志、规章;
提一条安全生产合理化建议;
查一起身边的事故隐患或违章行为;
写一点安全生产心得体会;
做一件预防事故的实事;
看一场安全生产的图文影像资料;
接受一次安全生产培训;
忆一次事故教训;
当一天安全检查员;
开展一次安全生产座谈会活动。活动以班组为单位开展,可利用班组安全活动时间,保存好班组活动记录。
3、召开启动大会
由活动月工作小组组长X主持,工作小组XX宣读公司“安全生产月”活动方案,活动领导小组组长XXX下达“安全生产月”启动令,并作重要指示讲话。
4、开展安全隐患排查治理活动
各部门负责人参加EHS办公室组织开展的安全隐患大排查,对排查出的隐患制定隐患整治方案、整改措施,并落实整改责任人和整改完成时间,做到立查立改、彻查彻改,排查、治理、建档全覆盖。
5、应急演练活动
6月7日,对化验室人员组织开展一次专项应急预案演练,演练前制定演练方案(包括演练目的、日期、地点、参加人员,演练模拟场景描述、演练人员分工、演练步骤、演练纪律要求等内容),演练结束后进行演练总结。(具体方案见化验室现场处置方案及专项应急预案演练活动方案)
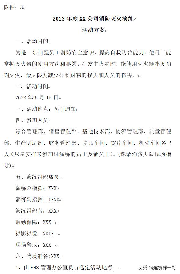
6月15日,联合当地消防大队组织开展一次应急演练,演练前制定演练方案(包括演练目的、日期、地点、参加人员,演练模拟场景描述、演练人员分工、演练步骤、演练纪律要求等内容),演练结束后进行演练总结。(具体方案见附件3)
6、安全警示教育培训教育
组织观看安全应急警示教育片的《警钟》警示教育片。员工安全零违章、零隐患、零事故宣教片---《三零行动》等安全知识教育片,从普及防爆知识、提高专业技能、规范管控体系三方面,结合典型事故案例,对如何有效做到零违章、零隐患、零事故等进行了安全教育培训。
对化验室全体员工进行《XX公司危险废物管理制度》进行专项培训,加强公司生产经营活动过程中产生的危险废物的管理, 防止危险废物污染环境, 保障人身健康。
7、组织开展安全知识谜语竞猜专题有奖竞赛活动
公司EHS管理办公室组织安排一次全员生产安全、消防知识安全谜语有奖竞赛活动,奖项设有个人单项奖和团队奖,旨在以进一步增强员工安全意识,提高安全技能。具体考试及奖品领取事宜另行通知。(具体方案见附件4)
8、做好防暑降温工作,关爱员工身心健康。针对高温天气,提前做好防暑降温工作,积极落实各项防暑降温措施,为员工提供绿豆和白糖等必要的防暑降温用品,关爱员工身心健康,防范发生人员中暑事件,深入督导防暑降温措施的落实。
9、强化考核,认真总结。
由EHS专员XX整理编制“安全生产月”活动工作报告,经公司领导审批后,按总部的要求,在6月29日前,上报总部EHS管理部。
10、活动费用
本次“安全生产月”活动费用预计XXX元,控制在预算之内。(详见附件5)
安全生产,人人有责,希望全体员工共同努力,强化安全责任意识,提升自身安全素质,真正做到人人遵章守法,人人尽职尽责,为保障公司安全生产,贡献自己的力量。




