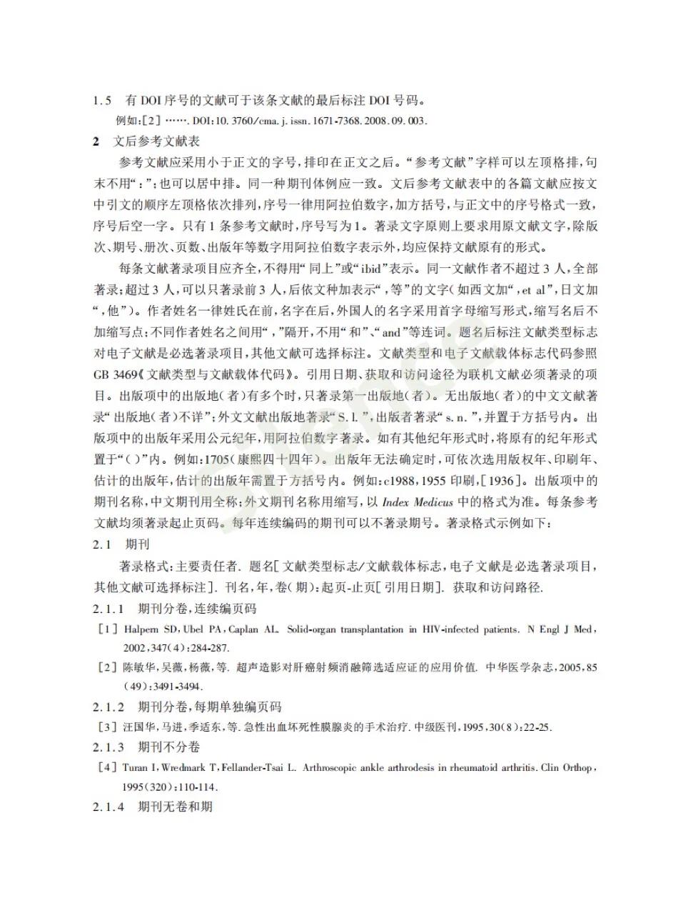
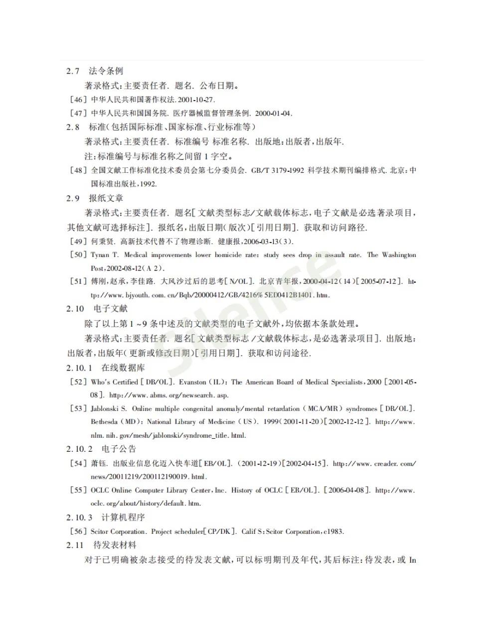
参考文献是论文*党**比较常见的问题,正确的格式到底是什么呢?
其实,不同的机构可能会选择不同的著录规则,并没有统一标准,比如American Psychological Association(APA) 、Modern Language Association of America (MLA)等,都是国外比较常见的著录格式。
这里给大家分享的是国内学术期刊普遍认可的一种格式,参照GB/T 7714,需要的就收藏吧:)








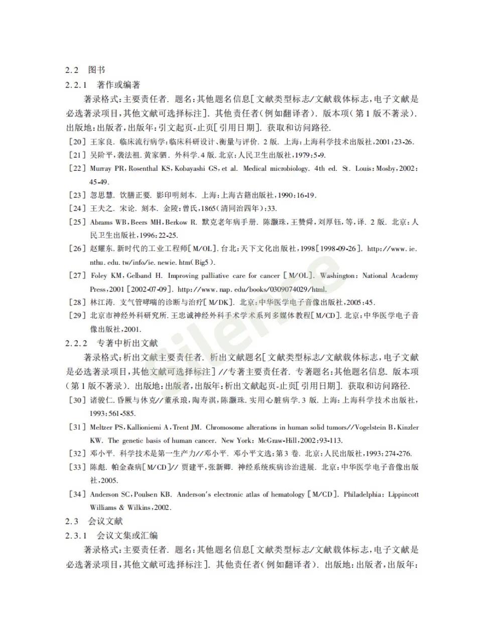
参考文献是论文*党**比较常见的问题,正确的格式到底是什么呢?
其实,不同的机构可能会选择不同的著录规则,并没有统一标准,比如American Psychological Association(APA) 、Modern Language Association of America (MLA)等,都是国外比较常见的著录格式。
这里给大家分享的是国内学术期刊普遍认可的一种格式,参照GB/T 7714,需要的就收藏吧:)







