
本期分享
2021年9月2日,北京交易所(北交所)的成立为新三板企业开辟了一条通往资本市场的新路径,为中小企业提供了更多的选择机会。
在此之前,新三板企业转板至沪深交易所的门槛较高,对于优秀企业而言,进入主板市场的成本相对较大。然而,随着北交所的设立,新三板市场的吸引力大幅提升,为上市公司的发展和壮大铺平了道路。
本文将根据新三板和北交所的衔接机制,对挂牌和升层的过程以及北交所上市的条件进行梳理和总结。
以下为原文内容
01
关于新三板、北交所
1
新三板
新三板,即全国中小企业股份转让系统,是一家全国性证券交易场所,成立于2012年9月20日,经国务院批准,并由全国中小企业股份转让系统有限责任公司进行运营管理。
在新三板,符合条件的国内股份公司可以通过其主办券商向全国股份转让系统申请挂牌上市,实现股权公开转让,并进行股权融资、债权融资、资产重组等业务。
新三板股票的代码以430开头,并且存在涨跌幅限制,涨跌幅限制比例为30%。这意味着股票在单个交易日内的价格波动范围受到一定的限制。
2
北交所
北交所,全称北京证券交易所有限责任公司,是中国的第一家公司制全国性证券交易所。
北交所的主要目标是为全国的中小微企业、创新型企业、专精特新企业等提供便捷的融资渠道和资本市场服务。
需要注意的是,只有在新三板挂牌满12个月的创新层公司才有资格成为北交所的上市公司。这个要求确保了挂牌公司具备一定的市场运作经验和业绩基础,以更好地适应北交所的上市要求和发展环境。
3
新三板挂牌,转北交所
上市路径
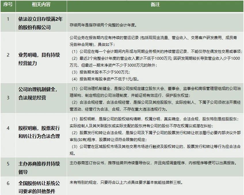
根据相关规定,企业想要在北交所申请上市,需要符合以下要求:首先,企业必须是在新三板连续挂牌满12个月的创新层挂牌公司。其次,企业的预计市值、财务状况等条件必须符合上市准入门槛。
可以将企业在北交所上市的路径形象地理解为以下几个步骤:首先,企业需要在新三板挂牌,成为创新层的挂牌公司。然后,企业可以通过在新三板的运作和发展,逐渐满足北交所的要求,并通过升层的方式进入创新层。
最后,当企业符合北交所的上市条件时,可以申请转板上市,即将股票在北交所进行正式交易。这个过程需要企业不断提升自身的市值、财务状况和发展潜力,以满足北交所上市的要求。

02
新三板至北交所上市条件
1
挂牌
根据《全国中小企业股份转让系统股票挂牌规则》相关规定,企业申请新三板挂牌或申请北交所上市,应符合挂牌条件如下:

2
准入条件
基础层
基础层,在准入门槛方面,对于企业盈利不设要求,只需该企业满足基本挂牌条件即可。

创新层
创新层,俗称“培育层”,在规范的基础上,对经营业绩较高和公众性较高的企业进行培育。
进入创新层有以下两种情况:一是由基础层进入创新层;二是企业符合直接挂牌进入创新层。
这两种进入创新层的主要条件都是相同的:


3
北交所
北交所设立后,原精选层挂牌公司全部平移转为北交所上市公司,后续北交所上市公司由符合条件的挂牌公司产生。
北交所发行条件如下:



03
出现降层情形
根据《全国中小企业股份转让系统分层管理办法》,创新层的降层情形分为定期降层和即时降层两类。
其中,出现定期降层情形的原因主要为财务方面:

出现即时降层情形的原因主要为规范运作及市场认可度方面:

04
注意事项
1
创新层
挂牌公司最近12个月内或层级调整期间出现下列情形之一的,不得进入创新层:

2
北交所
申请公开发行并上市北交所,不得存在下列情形:

05
结语
北交所的设立确实为中国资本市场带来了一系列的好处和机会。它填补了资本市场在支持中小企业方面的不足,为中小企业提供了更多融资的机会和选择。这不仅为中小企业提供了一个新的路径和渠道,也为它们的发展带来了更多的动力和信心。
随着北交所的设立,中小企业有望迎来更好的发展机遇,其中一个重要的机遇就是IPO(首次公开募股)。IPO对于中小企业来说,意味着可以通过公开市场融资,吸引更多的资金支持企业的扩张和发展。因此,可以说北交所的设立为中小企业开启了一片新的蓝海,为它们的IPO之路铺平了道路。
综上所述,北交所的设立为中国中小企业带来了更多的发展机遇和融资路径,预示着中小企业未来将迎来更加繁荣的时期,可以说中小企业将迎来一个蓬勃发展的IPO春天。
End
董秘课堂 主要以资本市场实操培训为主,课程围绕上市辅导、董秘实操、股权激励咨询与实战、公司治理、金融考证等主题开设,帮助学员建立体系化知识,陪伴资本人才成长。

扫描二维码添加安老师微信
咨询更多详情
董秘实务操作研修班
