生信人
空间转录组研究肿瘤发生、发展的具体机制,真是适配度极高,思路清晰!作为空间转录组的头号粉丝,小编已经于上期(生信人公众号,3.23期)分享了高手如何分析“肿瘤”的前世今生!把从癌前病变到恶性肿瘤转化机制分析,安排的明明白白!
今天小编给大家分享“肿瘤的前世今生之——复发机制”,我们先从一篇高分泛癌分析说起!文章结尾有彩蛋,重在将高大上的“空间转录组”思路拆解,好为我们普通人所用,大家不要错过哦!

今天分享的文章于2022年8月发表在 nature genetics (IF:41.307) , 题目“癌细胞状态在肿瘤类型中反复出现,并与肿瘤微环境形成特定的相互作用Cancer cell states recur across tumor types and form specific interactions with the tumor microenvironment”。
作者对15种癌症类型进行了泛癌单细胞RNA测序分析,并确定了一个基因模块目录,其表达定义了复发的癌细胞状态,包括应激、干扰素反应、上皮间质转化、金属反应、基底和纤毛等。通过空间转录组分析(10x Genomics Visium)和多色免疫荧光(AKOYA CODEX)将肿瘤细胞中的干扰素反应和肿瘤微环境中的T细胞和巨噬细胞联系起来。利用小鼠模型,研究团队进一步发现干扰素反应模块的诱导因肿瘤位置的不同而异,并在淋巴细胞消除后减少。本文的发现拓展了人们对TME中癌细胞状态与非恶性细胞类型之间关系的认识,为研究癌细胞状态如何与肿瘤微环境相互作用,从而形成能够进行免疫逃避、耐药和转移的有组织系统提供了一个框架。
一 背景
癌症的转录异质性越来越被认为是肿瘤进展、转移和治疗失败的驱动因素。恶性肿瘤细胞的转录异质性在一些癌症类型中得到研究,并被定义为癌细胞状态;然而,目前还不清楚这些状态在多大程度上跨越肿瘤类型,构成癌症的一般特征。因此,需要比较不同的肿瘤类型来寻找肿瘤异质性的共同点,并系统地研究癌细胞状态和肿瘤微环境(TME)中非癌细胞类型之间的关系。单细胞转录组测序使单个肿瘤细胞的无偏倚转录组分析成为可能,并揭示同一肿瘤的恶性细胞之间的异质性。结合空间转录组测序和多色免疫荧光分析使TME的特定细胞类型与癌细胞状态之间的因果关系变得更清晰明了。
二 结果
1、复发性肿瘤基因模块鉴定
作者首先将收集的19例未经治疗直接手术切除的新鲜原发肿瘤,直接进行单细胞转录组测序。收集的肿瘤包括9种癌症类型:卵巢癌、子宫内膜癌、乳腺癌、前列腺癌、肾癌、肝癌、结肠癌和胰腺癌、胃肠间质瘤。既往发表的肿瘤(包括其他PDAC和LIHC)以及其他肿瘤类型: 如胆管癌、肺腺癌、头颈部鳞状细胞癌、皮肤鳞状细胞癌、多形性胶质母细胞瘤和少突胶质细胞瘤。接下来借助文献检索获得的细胞类型标志基因及singleR软件进行细胞类型注释,区分恶性细胞与非恶性细胞。细胞主要被注释为上皮细胞、内皮细胞、成纤维细胞、髓样细胞、B细胞、T细胞以及自然*伤杀**细胞。而后,进一步借助标志基因、异常的拷贝数状态和肿瘤间异质性对恶性细胞进行识别(图1c)。最终结果得到了来自62个未经治疗的原发肿瘤的共19,942个恶性细胞,涉及15种癌症类型。
接着,作者进一步用非负矩阵分解(NMF)分析恶性细胞,并通过在基因模块水平进行整合,比对分析共得到16个具有跨癌种表达特征模块的目录,模块中的基因数量范围为9~297个基因。在进行跨组织和跨癌种的基因模块离散度评估之后,发现一些模块在多种不同器官系统的癌症中被广泛检测到,包括细胞周期、应激反应、干扰素反应、缺氧、氧化磷酸化,以及金属硫蛋白反应。而另一些模块则显示器官系统特异性,比如肺泡模块、纤毛相关基因模块、基底细胞模块、鳞状细胞模块、腺体模块、星形胶质细胞样模块、少突胶质细胞样模块和神经祖细胞样模块。此外,还包括2个与上皮细胞间质化相关的模块,即部分间质模块(pEMT)和完全间质模块(cEMT)。表明这些模块并不是在癌症中新产生的,而是原本存在于正常组织中,是在正常组织癌变过程中逐渐被选择出来,并在癌症中呈现出更多样化的表达。

图1
2、基因模块的表达是癌细胞状态的基础
接着作者对每个恶性细胞的每个模块的表达进行评分(图2a),以试图了解基因模块如何在单个细胞水平进行表征,并基于恶性细胞的模块,对19例本研究测序的单细胞数据分数进行UMAP降维,然后用每个癌细胞中得分最高的模块对细胞进行注释。结果表明,癌细胞不再按照患者个体或癌症类型进行聚集,而是按照其最高表达的模块来聚集(图2b、2c)。随后,作者发现有些模块呈现共表达,如pEMT与干扰素反应及应激反应模块共表达(图2a、2d)。以上结果表明,基于基因模块定义的癌细胞状态通常不代表特定的肿瘤实体。
由于一些模块也存在于正常组织中,因而作者比较了正常组织和癌组织中表达每个模块的细胞比例(图2e)。观察到在所有癌症类型中,pEMT模块在所有癌症类型中表达的比例都大于其正常组织。LUAD、SKSC与其正常组织间鳞状细胞模块的细胞比例没有差异,但PDAC中鳞状细胞模块的细胞比例升高,SKSC中腺体模块的细胞比正常皮肤组织的比例高。这些变化都表明,癌症组织中既保留了正常组织的模块,又随着疾病进展而表现出其他细胞类型的模块。


图2
3、空间肿瘤微环境探究
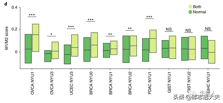
为了探究癌细胞状态与TME中细胞类型的关系,作者对收集的10例未治疗患者的新鲜原发肿瘤组织 (OVCA ∶ UCEC ∶ BRCA ∶ PDAC ∶ GIST ∶ LIHC = 2 ∶ 1 ∶ 3 ∶ 1 ∶ 2 ∶ 1) 开展了空间转录组测序。作者使用来自成对单细胞数据的细胞类型的平均表达谱进行了非负线性最小二乘(NNLS)回归,并将Spot标注为“恶性”(仅包含恶性细胞)、“正常”(仅包含免疫细胞和基质细胞)和“两者”(包含恶性细胞,免疫细胞和基质细胞组合)三个类型(图3a)。作者发现,在含有恶性细胞的Spot中,内皮细胞的比例较低(图3b),提示肿瘤的血管化不完全。相反,“两者”Spot的中性粒细胞数量较多(图3c)。肿瘤相关巨噬细胞被广泛定义为M1(抗肿瘤,促炎)和M2(促肿瘤,抗炎)。对于每个含有巨噬细胞的Spot,作者对其M1/M2极性进行了评分(图3d)。在6个妇科样本(卵巢癌,子宫内膜癌和乳腺癌)中,发现M1/M2中的“两者”Spot高于“正常”Spot,这表明在癌细胞附近具有强大的抗肿瘤免疫反应。



图3
4、绘制癌细胞状态及其与TME的相互作用
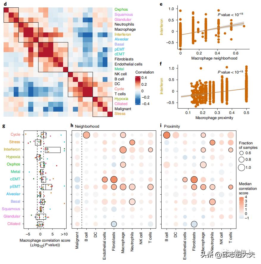
为了探究癌细胞邻近区域的细胞组成及细胞间互作,作者描绘了每个空间转录组样本中的癌细胞状态,并根据每个模块的表达对每个“恶性”Spot进行评分(图4a)。为了表征每个“恶性”点周围的细胞类型组成,作者计算了每个细胞类型的两个评分指数,以在捕捉每个恶性细胞Spot的微环境特征。作者将“邻域分数”定义为包含该细胞类型的周围点所占的比例(图4b),通过直接量化相邻点的细胞类型构成来计算。“接近分数”的定义是通过的是感兴趣Spot离每种类型细胞的直线距离来量化评估(图4c)。
将每个肿瘤的“恶性”Spot的模块评分和细胞类型的邻域概况相关联,以此揭示了TME的癌细胞状态和细胞类型如何共定位形成“邻域”(图4d)。对于图4a-c所示的BRCA NYU2肿瘤,关系热图中的一组包含干扰素应答模块和巨噬细胞的定位。这一相关性的进一步研究也证实了模块评分和巨噬细胞邻域评分之间这种正相关关系的显著性(图4e)。使用接近评分计算巨噬细胞存在时,也观察到一致的关系(图4f)。为了在所有样本中探索这一关系,作者计算了巨噬细胞邻近区域的相关评分(图4g)。在所有的样本中,与干扰素反应的相关性都是正相关的,并且在10个样本中有8个结果在统计学上表现为显著。
将这一分析扩展到使用两种测量的所有对细胞类型和模块后(图4h,4i),作者发现与TME细胞类型一致的其他细胞状态共定位。发生EMT的癌细胞与成纤维细胞和内皮细胞呈正相关,而与其他恶性细胞呈负相关,这也与它们在肿瘤区域富集并与癌症相关成纤维细胞相互作用的发现一致。除巨噬细胞外,表达干扰素应答的癌细胞与T细胞共定位(图4h,i)。此外,作者还使用能够在单细胞分辨率下进行空间分析的多重免疫荧光的方法——CODEX进行了验证复现上述结论。以上结果都表明癌细胞状态与TME的细胞组分密切相关,要么癌细胞状态改变其周围的细胞类型组成,要么TME中细胞类型诱导特定癌细胞状态的产生。


图4
5、肿瘤微环境扰动下的癌细胞状态
为了测试干扰素反应与TME中T细胞之间的关系,使用异体移植小鼠模型进一步分析。首先,作者在具有正常免疫系统的小鼠肿瘤异体移植模型中进行肿瘤组织的scRNA-seq分析,结果表明,小鼠异体移植模型可以重现癌症患者肿瘤样本中存在的5个基因模块:细胞周期、应激反应、干扰素反应、缺氧和腺体模块。接下来,作者在缺乏T细胞和B细胞的Rag1-/-小鼠中进行肿瘤组织的scRNA-seq分析,结果显示,细胞周期、应激反应、缺氧以及腺体模块的表达频率在野生型和Rag1-/-小鼠异体移植模型中没有差别;与之相反的是,干扰素反应模块的表达频率在Rag1-/-小鼠异体移植模型中降低。此外,作者进一步发现干扰素反应模块表达细胞的频率也因肿瘤位置而异。这进一步通过实验证明了干扰素反应的癌细胞状态与TME中的T细胞相互作用。

图5
三 讨论和结论
文章的研究结果表明,导致肿瘤转录变异性的基本单位可以被认为是基因模块,模块间的组合产物定义了不同癌细胞状态。在癌细胞间观察到的许多异质性似乎是由通常在其他细胞和发育环境中表达的模块的重构而造成的。相对于正常细胞,癌细胞利用现有的基因模块,以不同的水平和更异质性的方式重组表达。此外,作者发现参与干扰素应答的基因在该研究所囊括的15种癌症类型的恶性细胞中被协同调节和异质性表达,表明这种干扰素应答特殊表达的癌细胞状态的存在是肿瘤发生的一个必要特征。本研究中对多种癌症类型的癌症状态的观察提供了证据,表明癌症细胞状态不是由遗传定义的,而是其自身可塑性而导致的。虽然体内的各癌细胞具有高度的可塑性,但它们的整体分布却仍具有稳定整体的特点。
四 思维扩展
小编来放彩蛋啦!大家发现了吗,可以用的基因集又又又更新了!!
“作者确定了一个基因模块目录,其表达定义了复发的癌细胞状态,包括应激、干扰素反应、上皮间质转化、金属反应、基底和纤毛等”,既然是定义了肿瘤“复发”的基因集,那么就可以挪用到自己文章中,基于上述基因集表达情况,分析肿瘤复发倾向,是不是so easy!
当然,这只是开胃小菜!小编今天给大家整理了肿瘤空间转录组分析的一套流程,赶紧收藏吧!
①一般分析思路

②分析的意义
肿瘤异质性:肿瘤的发生、生发展及对药物的反应等,进而推进肿瘤的治疗。
肿瘤微环境:动态分析肿瘤的发生、发展、转移等过程重设计的机制,,对于肿瘤的诊断、治疗和预后有重要的指导意义;
细胞互作:免疫细胞、基质细胞等与肿瘤细胞的相互作用,免疫细胞*伤杀**肿瘤细胞中起到作用的具体机制,为免疫治疗疗效预测和开发新型免疫疗法提供重要依据。
临床用药指导:依托精确的细胞分型的功能,推动精准治疗的发临床用药指导
③研究方向和文章举例

- 肿瘤细胞发育分化以及肿瘤亚结构的认知
“从癌前病变发展到晚期疾病的动态的细胞、形态和分子特征”



“肿瘤的转移播散、复发机制探索”

“免疫、基质等细胞与肿瘤细胞的相互作用”



- 三级淋巴结构发育分化及其功能重塑

- 瘤内微生物群对肿瘤的影响
