原文:https://www.jianshu.com/p/bd6b00e5f5ac

说明,本文基于谢照东的《Leaf:美团点评分布式ID生成系统》,之所以有这样文章,是因为笔者发现谢照东的这篇文章和美团开源的leaf(GitHub地址:https://github.com/Meituan-Dianping/Leaf)是有一些非常重要的出入的,尤其在涉及时钟回拨等问题。所以,笔者根据美团开源的leaf源码,写下了这篇文章。
为什么叫leaf?因为天底下没有两片完全一样的树叶(德国哲学家、数学家莱布尼茨:There are no two identical leaves in the world),意味着每次通过leaf获取的ID肯定是唯一的。
首先,简单介绍一下如何使用leaf。
关注公众号《阿飞的博客》,更多原创首发!
- 配置
leaf是基于springboot、以HTTP协议的方式提供获取分布式唯一ID的服务。总计有两种模式: Snowflake 和 Segment 。我们通过它的核心配置文件leaf.properties可知:
leaf.name=afei
# segment模式开关,这种模式依赖数据库
leaf.segment.enable=true
leaf.jdbc.url=jdbc:mysql://localhost:3306/leaf
leaf.jdbc.username=afei
leaf.jdbc.password=afei
# snowflake模式,这种模式依赖zookeeper
leaf.snowflake.enable=true
leaf.snowflake.zk.address=127.0.0.1:2181
leaf.snowflake.port=8686
- DML
首先创建表leaf_alloc(DDL语句在GitHub首页可以找到):
CREATE DATABASE leaf
CREATE TABLE `leaf_alloc` (
`id` int(11) NOT NULL AUTO_INCREMENT,
`biz_tag` varchar(128) NOT NULL DEFAULT ’’,
`max_id` bigint(20) NOT NULL DEFAULT ’1’,
`step` int(11) NOT NULL,
`description` varchar(256) DEFAULT NULL,
`update_time` timestamp NOT NULL DEFAULT CURRENT_TIMESTAMP ON UPDATE CURRENT_TIMESTAMP,
PRIMARY KEY (`id`),
UNIQUE KEY (`biz_tag`)
) ENGINE=InnoDB;
然后需要插入几条初始化数据,假设支付服务和账户服务需要调用leaf获取唯一ID,那么初始化数据的SQL如下:
insert into leaf_alloc(biz_tag, max_id, step, description) values(’pay’, 1, 2000, ’leaf’),(’account’, 1, 2000, ’leaf’);
- 启动
由于leaf基于springboot开发,所以启动它非常简单,运行com.sankuai.inf.leaf.server.LeafServerApplication即可。
- 访问
Snowflake和Segment两种获取唯一ID的模式的访问方式如下:
# Segment模式获取唯一ID
http://localhost:8080/api/segment/get/pay
http://localhost:8080/api/segment/get/account
# Snowflake模式获取唯一ID
http://localhost:8080/api/snowflake/get/pay
http://localhost:8080/api/snowflake/get/account
- 监控
leaf提供了非常简单的监控页面,能够让用户看到Segment模式下有哪些服务,以及这些服务当前获取唯一ID的位置。这个监控页面事实上就是可视化本地内存中的数据,所以一定要在leaf启动后 获取过至少一次唯一ID ,其对应的数据才能正常展示,否则都是0。访问地址是 http://localhost:8080/cache,访问结果如下:

接下来分别对leaf提供的两种模式进行深入剖析。
Segment模式
前面已经提到,Segment模式依赖数据库。认识leaf的Segment模式之前,我们假设在不考虑并发能力的情况下如何通过数据库获取唯一ID: 利用MySQL的自增主键 ,而且MyBatis可以获取每次insert的逐渐ID。这种方案的 优点 如下:
- 非常简单,利用现有数据库系统的功能实现,成本小,有DBA专业维护。
- ID号单调自增,可以实现一些对ID有特殊要求的业务。
缺点 如下:
- 强依赖DB,当DB异常时整个系统不可用,属于致命问题。配置主从复制可以尽可能的增加可用性,但是数据一致性在特殊情况下难以保证。主从切换时的不一致可能会导致重复发号。
- ID发号性能瓶颈限制在单台MySQL的读写性能。
Segment有" 段 "的意思,leaf这种模式意味着并不是每次获取唯一ID都需要操作数据库。所以,Segment模式就是在前面提到的数据库方案基础之上进行了优化:既然每次操作数据库性能有问题,那么我就 每过N次才操作一次数据库 。在这N次以内的访问,都只需要通过操作本地缓存获取。如此一来,性能就很高了。这个N值表示的范围就是Segment的意思。
不过还是有点瑕疵,因为每过N次都要操作一次数据库。如果恰好在这个时候并发较高,那么数据库操作就会阻塞,甚至出现超时,从而形成性能毛刺甚至降低SLA。怎么办?leaf的做法是将这个步骤 提前并异步化 ,leaf的Segment模式用一张图表示如下:

如图所示:
- 设置step为1000(可通过DML配置);
- 当发号期已经分发到100的时候(即取了步长step的10%),就会触发一个异步操作去初始化下一个号段;
- 当1~1000用尽并且分配到1100的时候,又会触发异步操作去初始化又1个号段(2001~3000),以此类推;
通过这种方案设计,每次获取唯一ID都只需要操作内存即可。至于对数据库的操作,完全异步完成。
- 一些疑问点
这种方案是如何避免重启后分配重复的ID呢? 我们假设已经分配到1122,这个1122又没有持久化到任何一个地方,数据库中只保存了(max_id=2001, step=1000),如果这时候leaf宕机。leaf的做法是在第一次获取唯一ID的时候,会首先更新数据库跳到下一个号段(max_id=3001, step=1000),那么这时候获取的唯一ID就是2001,至于1123~2000之前的ID全部被抛弃,不会被分配了。
Segment模式有时钟回拨问题吗? 很明显没有,因为通过这种模式获取的ID没有任何时间属性,所以不存在时钟回拨问题。
新增服务需要多久生效? 假设我们通过SQL语句插入一个订单服务,那么要过多久订单服务才能通过请求地址http://localhost:8080/api/segment/get/order向leaf获取唯一ID呢?
insert into afei.leaf_alloc values(’order’, 1, 1000, ’leaf’, now());
答案是 最多60s ,因为leaf有一个schedule任务,间隔60s刷新本地缓存中的服务信息,假设刷新前只有[pay,account]两个服务,那么刷新后就有[pay,account,order]三个服务。核心源码如下:
private void updateCacheFromDbAtEveryMinute() {
ScheduledExecutorService service = Executors.newSingleThreadScheduledExecutor(new ThreadFactory() {
@Override
public Thread newThread(Runnable r) {
Thread t = new Thread(r);
t.setName("check-idCache-thread");
t.setDaemon(true);
return t;
}
});
service.scheduleWithFixedDelay(new Runnable() {
@Override
public void run() {
updateCacheFromDb();
}
}, 60, 60, TimeUnit.SECONDS);
}
private void updateCacheFromDb() {
logger.info("update cache from db");
try {
List<String> dbTags = dao.getAllTags();
// 这里就会更新本地缓存中的接入服务列表信息(即leaf_alloc表中的biz_tag字段)
...
}
...
}
Snowflake模式
leaf的Snowflake模式,顾名思义,源自于twitter的Snowflake算法,其64位构成如下,leaf的Snowflake模式与原生Snowflake模式 完全一致 ,都是采用1+41+10+12的模式,且不可配置,除非修改源码:

leaf的Snowflake模式核心源码在com.sankuai.inf.leaf.snowflake.SnowflakeIDGenImpl中。接下来,我们看看该模式下,获取唯一id时调用的方法get(String)的核心源码(部分省略):
// synchronized保证线程安全问题
public synchronized Result get(String key) {
long timestamp = System.currentTimeMillis();
// 如果时钟发生了回拨
if (timestamp < lastTimestamp) {
long offset = lastTimestamp - timestamp;
if (offset <= 5) {
// 如果回拨的时间在5ms以内,那么直接等待
wait(offset << 1);
timestamp = System.currentTimeMillis();
} else {
// 如果超过5ms,那么直接抛出异常
return new Result(-3, Status.EXCEPTION);
}
}
// 如果和上一次请求是同一毫秒以内,那么sequence+1
if (lastTimestamp == timestamp) {
sequence = (sequence + 1) & sequenceMask;
if (sequence == 0) {
//sequence为0的时候表示这一毫秒请求量超过1024,那么自旋等待下一毫秒
sequence = RANDOM.nextInt(100);
timestamp = tilNextMillis(lastTimestamp);
}
} else {
//如果是新的一毫秒,那么从一个[0, 100)的随机数开始,之所以不是每次都从0开始,是因为防止低并发时获取的唯一ID都是偶数,如果用唯一ID作为分片键,可能导致数据倾斜
sequence = RANDOM.nextInt(100);
}
lastTimestamp = timestamp;
// 通过位运算计算此次生成的唯一ID
long id = ((timestamp - twepoch) << timestampLeftShift) | (workerId << workerIdShift) | sequence;
return new Result(id, Status.SUCCESS);
}
由这段源码我们可知, leaf的Snowflake模式并没有彻底解决时钟回拨的问题 。当运行过程中,如果时钟回拨超过5ms,依然会抛出异常。
那么,Snowflake模式主要解决什么问题?很明显,是 snowflake中的workerId部分 。当需要启动的leaf服务越来越多时,对其分配workerId是一件非常令人头疼的事情。我们要做的是,尽量让一件事情简单化,让用户无感知。百度的UID做到了(文末有相关阅读链接),leaf也做到了!
leaf的Snowflake模式是怎么做到的呢?很简单,通过zookeeper的 PERSISTENT_SEQUENTIAL 类型节点为每一个leaf实例生成一个递增的workerId。以总计部署4个leaf实例为例:第1个leaf实例的workerId为0,且根据该实例的IP地址和配置的Port值,即使接下来重启,workerId仍然为0;第2个leaf实例的workerId为1;第3个leaf实例的workerId为2;第4个leaf实例的workerId为3,以此类推。leaf持久化在zookeeper中的数据如下所示:
/snowflake/afei/forever/
|--192.168.0.1
|--0
|--192.168.0.2
|--1
|--192.168.0.3
|--2
我们可以看到这些数据的路径是:/snowflake/${leaf.name}/forever/${ip}:${port}。如此一来,对于所有部署的leaf实例,其获取到的workerId只跟它的ip和port有关。当然,由于其workerId占10位,所以,理论上Leaf服务实例数可以达到1024个(很明显,这个实例数上限几乎能够满足任何业务场景)。
最后,leaf会定期(间隔周期是3秒)上报更新timestamp。并且上报时,如果发现当前时间戳少于最后一次上报的时间戳,那么会放弃上报。之所以这么做的原因是, 防止在leaf实例重启过程中,由于时钟回拨导致可能产生重复ID的问题 :
private void ScheduledUploadData(final CuratorFramework curator, final String zk_AddressNode) {
Executors.newSingleThreadScheduledExecutor(new ThreadFactory() {
@Override
public Thread newThread(Runnable r) {
Thread thread = new Thread(r, "schedule-upload-time");
thread.setDaemon(true);
return thread;
}
}).scheduleWithFixedDelay(new Runnable() {
@Override
public void run() {
updateNewData(curator, zk_AddressNode);
}
}, 1L, 3L, TimeUnit.SECONDS);//每3s上报数据
}
产生重复ID的场景: 假设 leaf不定期上报当前时间戳,那么可能会发生这种情况导致产生重复的ID。假设leaf重启前最后一次生成的唯一ID是(2019-05-31 08:15:00 + 12 + 168),如果这时候leaf重启,并且在启动之前,发生了时钟回拨(假设回拨了20s,并且leaf实例启动花了10s),那么在该leaf实例重启后,生成的ID是(2019-05-31 08:14:50 + 12 + 168)。很明显的是,这个ID以及接下来10秒内生成的ID,都 很可能 是之前已经生成过的ID。
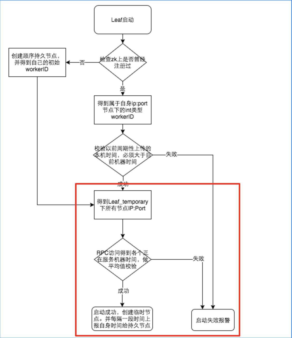
我们再看一下谢照东在文章《Leaf:美团点评分布式ID生成系统》中,leaf在snowflake模式下的流程图:

前面一部分逻辑(即leaf启动时,根据自己的ip和port从zk上获取workerId)是和GitHub上开源代码一致的,但是笔者在图中用红色框住的就略有不同的:
- 校验每次周期性上传的本机时间必须大于以前上传的时间,如果失败,并没有任何动作(只是简单的return)。
- 校验每次周期性上传的本机时间必须大于以前上传的时间,如果成功,直接上报。并不会得到leaf_temporary下所有节点,然后得到各个正在服务的机器时间并做平均值校验。
这块逻辑对应的源码就是ScheduledUploadData()中调用的方法updateNewData(curator, zk_AddressNode),其源码如下:
private void updateNewData(CuratorFramework curator, String path) {
try {
if (System.currentTimeMillis() < lastUpdateTime) {
return;
}
curator.setData().forPath(path, buildData().getBytes());
lastUpdateTime = System.currentTimeMillis();
} catch (Exception e) {
LOGGER.info("update init data error path is {} error is {}", path, e);
}
}
笔者尝试找 谢照东 找到存在这样差异性的答案,因为笔者猜测可能是开源版本和美团内部版本可能存在出入。但是,毕竟时间过了很久,谢照东大神也记不大清晰了,可惜可惜!
剖析leaf,就不得不提百度的uid,uid是开源分布式ID方案中,最彻底解决时钟回拨的方案。我和东皇探讨过程中,东皇也很欣赏和推荐使用该方案。想要了解uid的同学,请戳链接:https://mp.weixin.qq.com/s/8NsTXexf03wrT0tsW24EHA。