今天,云集成功在美股纳斯达克上市,这也是国内第一家真正意义上从分销型社交电商模式起家并正式上市的企业。
在引来无数社交电商创业者的羡慕的同时,让很多社交电商创业者关注的是云集在社交电商合规性上取得的突破。
云集在招股说明书中明确已经获得有关政府监管部门口头的合规答复,云集的成功上市,是不是意味着云集的模式已经除掉“涉传”的紧箍咒,彻底合规了呢?

而小米在今年的4月18日也正式上线了“有品有鱼”的分销型S2B2C社交电商平台,由佛系推手团操盘,在推出后,一位推手团的负责人曾向媒体表示,“在制度上也作出了调整,做到了完全合规”。
云集和小米,都在宣称自己是“自购省钱,分享赚钱”的模式,一个已经获得口头合规的保证,但仍然提示了模式风险,一个看起来品牌更大,并且向公开媒体表达了自己的模式完全合规。
那么这种情况下,云集和小米之间的分销型社交电商谁更像是“完美”的合规方案呢?
1、细节处既藏着天使,也藏着魔鬼

△2018年云集分销模式图(基于网传整理)

△小米有品有鱼分销模式整理(基于某官方推手提供和网传整理)

经过对比,我们可以发现两者模式的相同处与不同处:

看起来画出来的分销模式是特别类似的,但是细细比较起来,小米有品有鱼和云集之间在入门费门槛、平台相对方角色定义、会员返利的层级上都有着不同之处,而这些细节之处既有天使,又有魔鬼。
2、监管强势,案例和法规解读透露的合规趋势

一般的社交电商模式涉传基本不会涉及《禁止传销条例》第七条第(一)款的直接拉人头违法,仅有一起案例是纯粹的拉人头处罚;案例中涉及认定《禁止传销条例》第七条第(二)、第(三)款的设置入门费门槛和形成上下线关系、团队计酬比例最高。
经过对于云集和小米有品有鱼模式的对比,我们发现小米有品有鱼和云集的会员门槛设置上,小米有品有鱼部分产品属于非标产品,产品的透明度不如云集,这一点上似乎云集更占优势,当然这点也是基于不知云集真实的供应链价格的基础上的。
但综合对比两家在会员入门礼包的设置上都是存在一定问题的,两家均未对于初次购买会员礼包的会员进行充分的产品展示和说明,导致会员没法了解到真实的礼包情况,会造成一定程度的误解。
其次我们比较小米有品有鱼和云集的销售返利设置上,两者的返利层级均未突破三级,但可能是基于前期裂变的考虑,笔者拿到的有品有鱼的模式中高级别推手比云集多一个返利层级,计算的方式也更加复杂,相对风险看起来也更高。
回归到《禁止传销条例》第七条本身,我们发现很多人对于三款之间的关系存在误解。到底是“拉人头”、收取“入门费”、“团队计酬”这三个条件同时具备才能认定为传销,还是只要满足其一就可以认定为传销?
实际上,产生这样的疑问是把传销的特征和传销行为的种类混淆了。
《禁止传销条例》第七条明确的传销都应当具备介绍加入、组成网络和复式计酬三个特征,这也是传销行为和其他行为相区别的本质所在。但在查办具体案件中,发现某一行为涉嫌传销后,并不一定要取得“人员链”和“金钱链”的全部证据才能认定构成传销。
实践中,执法部门掌握了传销组织的计酬制度,并且查出符合该制度的任意一条人员链和金钱链,就可以认定该组织属于传销组织,其行为属于传销行为。
3、一门生意到底合法不合法,还要讲究公平和效率的平衡
美国的波斯纳*法大**官,在判决“网约车”一案时曾在说理中阐述了这样一段话,“出租车行业与网约车行业之间有太多的差异点了,这足以证成对这两类车辆采取不同规制方案的正当性,从而消解原告提出的平等保护主张。对不同的产品或服务不得要求适用同一管理规则,这是宪法的要求,事实上也是常识使然。”
同样的社交电商与传销之间也是有很多的差异点,我国的监管部门也本着与时俱进的态度,在公开场合强调过在积极打击网络传销的同时,也要保护新模式的探索。那么传销和社交电商之间可能越过的那道墙是什么,是社交电商合规的重中之重。
社交电商本质是门生意,这种生意模式在促进要素流动,促进交易上已经显示了很强的威力。那么是否会影响到了社会的公平性,加剧整个社会维护公平的成本,应该是考量社交电商模式合规与否的关键所在。
从维护整个社会公平和交易秩序的角度出发,社交电商的一些模式会带来哪些社会成本?总结一下,大致可以分为以下三点:
(一)消费者维权成本高
部分涉传型的社交电商,商品劣质、无退换货渠道、发货不及时、价格虚高。因为部分平台未设置合理的通道,当自身的权益受到侵犯的时候,绝大部分消费者会对维权成本进行理性的衡量,往往对于维权持有较为消极的态度,消费者所花费的物质成本 ,时间成本及救济机构的运行成本等。
(二)交易风险高
部分涉传型的社交电商,模式中可能会存在为获取会员分销利益,购买门槛礼包,非理性消费的情况,在这种模式,如果设计的返利模式不科学,会导致资金无法正常流转。
像云集品(非文中的云集)模式虽然也有实物在流转,但在没有充足的新进人员的情况下,整个资金盘无法正常供给,导致了多次拖欠商家货款的情况出现,最终被认定为非法传销,会增加社会交易的潜在成本。
(三)不当商业竞争
部分涉传型的社交电商,在进行“裂变”的过程中,文案中存在虚假宣传、承诺高利润回报等问题,并通过微信等生态圈大肆传播,形成对于其他合规合法产品的销售渠道挤压,导致正常的商业竞争秩序被破坏,会增加其他商业主体参与市场竞争的成本。
而以上环节,实际上是社交电商模式是否可持续的,是否合规要去特别注意的地方。我们也可以看到云集和小米有品有鱼都进行了相应的合规处理,我们看看他们藏在细节处的“天使”与“魔鬼”。
首先在对于消费者权益保护方面,两者在供应渠道的标准均比较严苛。
小米有品有鱼是建立相应的服务中心,对于退款/售后等环节进行保障。

△有品有鱼个人中心截图
云集也是设置了专门的售后渠道,进行专门的售后处理。

△云集订单中心截图
其次对于交易风险方面,小米有品有鱼的顾问和高级顾问晋升中对于见习顾问均要求有一定的销售额。
而云集则在最低一级取消了直接的返利提现,改用云币进行消费,都是为了提高销售收入,使得商品商品利润可以上去,而不是通过礼包销售返利获得大部分收入的方式,推动平台向可持续的方向运营。
最后对于不当商业竞争方面,小米有品有鱼采用的是推广广告模式,设置的利润来源于平台商家预先给予的销售利润分成,同时给予了见习顾问选择是否加入社群的权利,在文案使用上也未出现大量承诺高返利的情况。

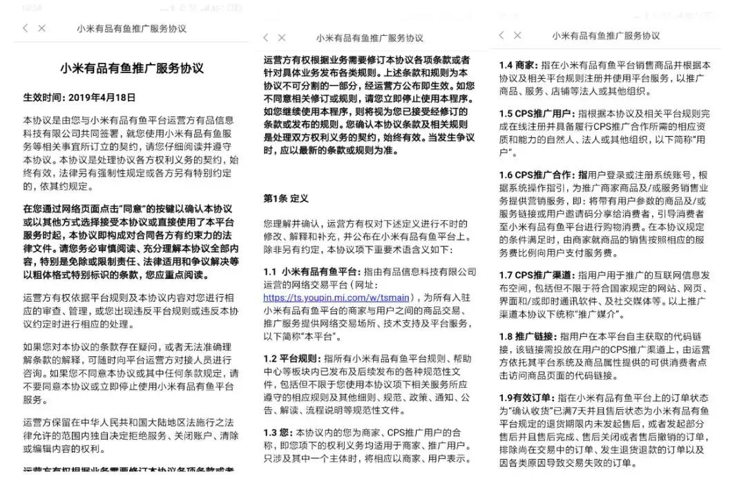
△小米有品有鱼服务推广协议
而云集方面,相对而言,在用户注册协议环节,是默示用户为入驻店家,采用的是店家开店的定义模式,这样一来,所谓的“店主”又会成为实际消费的主力,存在一定的身份混同,容易造成整个平台是建立在销售返利基础上的误会。

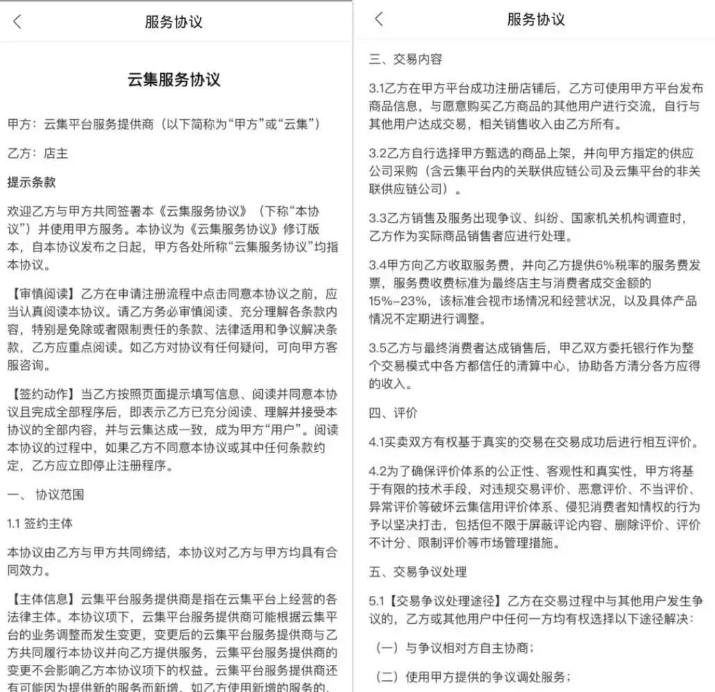
△云集服务协议
4、结论
从彻底割裂社交电商与传销本质的角度来看,小米有品有鱼和云集的模式设计初衷都是促进商品的实物流通,使得真正物廉价美的商品可以到最终消费者手上,从模式本质上来讲两者都不失为一种可持续的经营方式。
从今年的监管动态来看,社交电商合规的大趋势不会改变,云集和有品有鱼的模式在合规性上也各有优劣。
本文仅仅是给各位一个参考。各位社交电商从业者要做的不仅仅是单纯的模仿,最重要的还是从自身的问题出发,找到最好最合适的解决方案。
作者:哲哥
文章转自公众号星光法顾(ID:gh_1d905d36d4ad),是星光法顾原创文章,如需转载本文请联系原公号,联系微信号ID:pianqianq