
1、
昨天的文章出来后,很多朋友留言问多多如何查询个人征信报告。
这事跟大家说清楚,同时把风险讲明白都很重要。
先告诉大家的是,每人每年只有两次的免费查询机会,从第三次起每次收费25元。而且只要是本人或书面(电子)授权给别人,都可以查到你的征信报告。
目前查询个人征信可以通过线上或线下两种渠道。
线下的我这就没什么能说的,大家去指定网点拿号排队,根据银行指示来做便可。而全国各征信分中心及查询点联系方式可浏览这个网页找到☞ http://www.pbccrc.org.cn/zxzx/lxfs/lxfs.shtml
一般有重要事项要办理(如*款贷**买房)都建议去网点查询,报告内容会详尽很多。
而多多今天要给大家讲解的是如何线上查询,虽然报告内容比较少,胜在查询方便:-D
2、
线上查询要登录中国人民银行征信中心网站☞http://www.pbccrc.org.cn/zxzx/index.shtml
点击界面中间的 互联网个人信用信息服务平台 ↓

然后 马上开始 ↓

首次查询要 注册新用户,按照对应的指示来做便是↓

注册完后会回到上面的界面,然后填写 用户登录 。
如果你是新手,也就是第一次登录的话,可以通过以下三种方式设置安全等级↓

填完后勾选 个人信用报告 提交便申请成功↓

也可以直接点击界面左边的信息服务→申请信用信息→个人信用报告→提交

最麻烦的地方是申请后要过24小时才能 获取信用信息 ↓

网上查询的过程大概就是这样。操作虽然简单,但与线下相比,时间拖的有点长,而且报告内容比较少。
3、
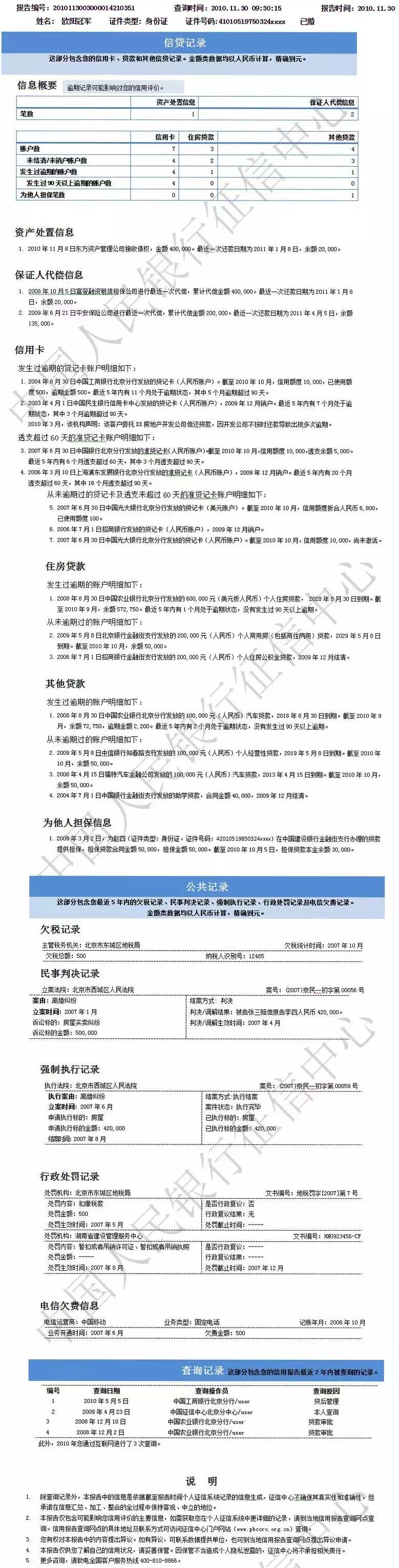
那么征信报告长什么样的呢?可以参考官网上的这个样板(点击图片可放大)↓

大家是否留意到,报告上连电信欠费、欠税、离婚纠纷等等都记录在案了。除此之外,医保扣费、办理信用卡等都会被收录。
所以说个人征信已深入到我们日常生活的方方面面!
具体的报告解说,大家可以点击题目回顾多多早前写过的这篇文章☞《比钱更重要!不知道这些,1秒被银行拒绝!》
4、
方法的东西讲完了,是时候说说要注意的问题了。
为什么多多一直提醒各位不要频繁查询个人征信?
从上面的报告内容中,大家应该留意到最后一项是“查询记录”,不管是你自己还是授权给金融机构查询,过去两年内谁在什么时候因为什么原因查看过你的征信报告都会被记录下来。
等到有需要的时候,如买房买车要到银行*款贷**,*款贷**经理看到你在短时间内的查询记录这么多,会误以为你最近很缺钱,还向很多人借钱,违约风险很高,也就会担心你能否有足够的还款能力。
即便不是借钱,频繁查询可能是心里有鬼,知道自己可能做了什么不好的事,才会如此捉急地查看。
这样的话可能会*款贷**失败,或者还款利率比普通人高的多,到时候想哭都来不及。
所以说,大家千万不要手多,也不要随意授权金融机构、借贷工具去查看你的个人征信报告。
最后啰嗦一句,个人征信已成为我们的经济身份证,不良记录会影响我们的方方面面,如*款贷**成败、还款利率高低、申请信用卡、各种资格审核,甚至交通出行都会受到影响,慎之慎之。