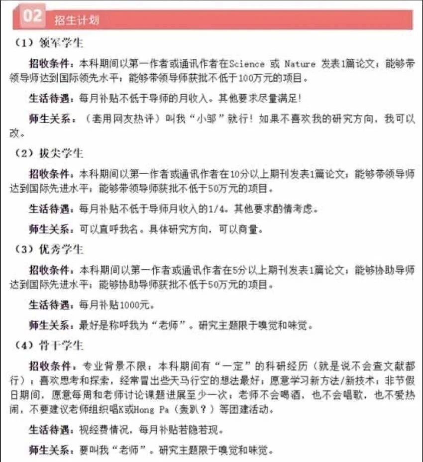
✅ (P1,P2) 写自己招生的优势就算了,劣势也是真写啊 !!这老师能处优势举例:严谨的学术作风就不说了,认真负责,idea多这些都是基操重点还有,长相可爱,不差钱!(就喜欢和美女导师贴贴!谁懂!)劣势举例:严格犀利,需要学生的鼓励(还明确写出,是要认真扎实做科研的) ✅ (P3)目标学生:除了正常硕本科招生外,邵老师还写了一条:不想OR不能来读研的,可以在群里交流学习。是的没错,为了让大家交流,邵老师还建了群,200 人的群现在已经到 6 群都满人了!!没错就是这么火(这里把二维码隐去了,有兴趣的可以移步知乎)网友:我哭死!是我那素未谋面的野导了 ✅ (P4)邵老师也写了自己发文的初衷,一来是想汇聚在AI方面有想法的人一起搞科研,二来给想扎实做科研的小朋友一个平台结果没想到这么火! 网友:今年西工最火导师预定 ———————————————— 随着年轻导师走上岗位,这几年这样有趣又真诚的招生宣传是越来越多了: ⭕️ (P5)北京航空航天大学——程林 有人提问:北航的程林老师怎么样?没想到程老师亲自下场回答因为自己终究成为知乎上独享问题的男人瑟瑟发抖hhhhhh程老师也很自豪的表示,自己的课题组是全宇宙最温馨最快乐的课题组(之一)还有:如果不喜欢压力和挑战,那错过是你我最好的选择 ⭕️ (P6)海南大学——刘复生院长无法保证美好前程,但可以保证:椰子鸡,清补凉和东北同学不再受冬季脚后跟起皮的困扰 ⭕️ (P7)南—胡金牛教授 因太有趣冲到热搜第二的教授介绍自己经历:「主要是当时找不到工作。」还有重量级大奖 hhhh ⭕️ (P8)南开大学——陈璟教授还是南开,你开的老师是有点幽默细胞在身上 ⭕️ (P9)南医大副教授:诚招领军学生,不喜欢我的研究方向,我可以改 ⭕️ (P10)西南交大博导:自己长期沉迷网络游戏,所以拒绝学霸 ⭕️ (P11)陕西师范大学的陈老师:大家考虑一下我,求求了










