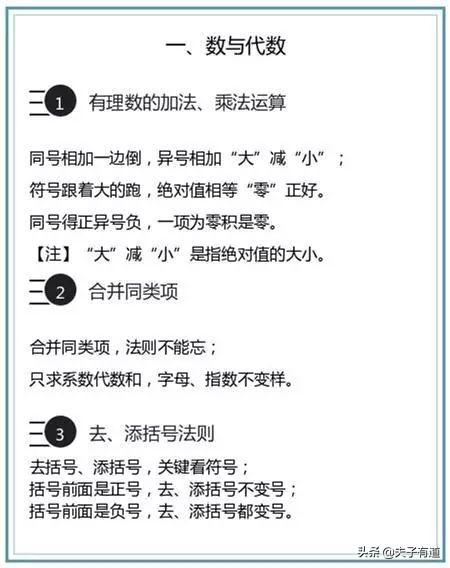
基础知识顺口溜
为了孩子们能够高效学好数学,今天为大家分享一些初中数学基础知识记忆顺口溜,希望能对孩子们的学习有所帮助!












思维导图
初中数学想要拿到高分,就必须熟练掌握各个公式和定理,并形成一个完整的知识体系。初中阶段的数学公式定理多,知识点繁杂,主要可以分为数与代数、空间与图形、统计与概率三大部分。
考生在分类归纳之后,把公式定理熟背,看到试题自然了然于心。因此要想提高数学学科的学习效率,学会分类、归纳、总结。
注:下面的图看不清楚,可以单击图片放大看
01初中数学知识树

02代数式

03一次函数与反比例函数

04二次函数与一元二次方程

05图形认识、相交线、平行线

06三角形

07四边形与圆

08图形的全等变换

09全等三角形与相似三角形

10统计与概率

重要考点易错点
初中数学重要考点
考点1相似三角形的概念、相似比的意义、画图形的放大和缩小。
考核要求:
(1)理解相似形的概念;
(2)掌握相似图形的特点以及相似比的意义,能将已知图形按照要求放大和缩小。
考点2平行线分线段成比例定理、三角形一边的平行线的有关定理
考核要求:理解并利用平行线分线段成比例定理解决一些几何证明和几何计算。
注意:被判定平行的一边不可以作为条件中的对应线段成比例使用。
考点3相似三角形的概念
考核要求:以相似三角形的概念为基础,抓住相似三角形的特征,理解相似三角形的定义。
考点4相似三角形的判定和性质及其应用
考核要求:熟练掌握相似三角形的判定定理(包括预备定理、三个判定定理、直角三角形相似的判定定理)和性质,并能较好地应用。
考点5三角形的重心
考核要求:知道重心的定义并初步应用。
知道了重要考点一定要应用到实践中去,多找一些必考知识点的真题去做一定会事半功倍。
考点6向量的有关概念
考点7向量的加法、减法、实数与向量相乘、向量的线性运算
考核要求:掌握实数与向量相乘、向量的线性运算
考点8锐角三角比(锐角的正弦、余弦、正切、余切)的概念,30度、45度、60度角的三角比值。
考点9解直角三角形及其应用
考核要求:
(1)理解解直角三角形的意义;
(2)会用锐角互余、锐角三角比和勾股定理等解直角三角形和解决一些简单的实际问题,尤其应当熟练运用特殊锐角的三角比的值解直角三角形。
考点10函数以及函数的定义域、函数值等有关概念,函数的表示法,常值函数
考核要求:
(1)通过实例认识变量、自变量、因变量,知道函数以及函数的定义域、函数值等概念;
(2)知道常值函数;
(3)知道函数的表示方法,知道符号的意义。
考点11用待定系数法求二次函数的解析式
考核要求:
(1)掌握求函数解析式的方法;
(2)在求函数解析式中熟练运用待定系数法。
注意求函数解析式的步骤:一设、二代、三列、四还原。
考点12画二次函数的图像
考核要求:
(1)知道函数图像的意义,会在平面直角坐标系中用描点法画函数图像
(2)理解二次函数的图像,体会数形结合思想;
(3)会画二次函数的大致图像。
考点13二次函数的图像及其基本性质
考核要求:
(1)借助图像的直观、认识和掌握一次函数的性质,建立一次函数、二元一次方程、直线之间的联系;
(2)会用配方法求二次函数的顶点坐标,并说出二次函数的有关性质。
注意:
(1)解题时要数形结合;
(2)二次函数的平移要化成顶点式。
考点14圆心角、弦、弦心距的概念
考核要求:清楚地认识圆心角、弦、弦心距的概念,并会用这些概念作出正确的判断。
考点15圆心角、弧、弦、弦心距之间的关系
考核要求:认清圆心角、弧、弦、弦心距之间的关系,在理解有关圆心角、弧、弦、弦心距之间的关系的定理及其推论的基础上,运用定理进行初步的几何计算和几何证明。
考点16垂径定理及其推论
垂径定理及其推论是圆这一板块中最重要的知识点之一。
考点17直线与圆、圆与圆的位置关系及其相应的数量关系
直线与圆的位置关系可从与之间的关系和交点的个数这两个侧面来反映。在圆与圆的位置关系中,常需要分类讨论求解。
考点18正多边形的有关概念和基本性质
考核要求:熟悉正多边形的有关概念(如半径、边心距、中心角、外角和),并能熟练地运用正多边形的基本性质进行推理和计算,在正多边形的计算中,常常利用正多边形的半径、边心距和边长的一半构成的直角三角形,将正多边形的计算问题转化为直角三角形的计算问题。
考点19画正三、四、六边形。
考核要求:能用基本作图工具,正确作出正三、四、六边形。
考点20确定事件和随机事件
考核要求:
(1)理解必然事件、不可能事件、随机事件的概念,知道确定事件与必然事件、不可能事件的关系;
(2)能区分简单生活事件中的必然事件、不可能事件、随机事件。
考点21事件发生的可能性大小,事件的概率
考核要求:
(1)知道各种事件发生的可能性大小不同,能判断一些随机事件发生的可能事件的大小并排出大小顺序;
(2)知道概率的含义和表示符号,了解必然事件、不可能事件的概率和随机事件概率的取值范围;
(3)理解随机事件发生的频率之间的区别和联系,会根据大数次试验所得频率估计事件的概率。
注意:
(1)在给可能性的大小排序前可先用“一定发生”、“很有可能发生”、“可能发生”、“不太可能发生”、“一定不会发生”等词语来表述事件发生的可能性的大小;
(2)事件的概率是确定的常数,而概率是不确定的,可是近似值,与试验的次数的多少有关,只有当试验次数足够大时才能更精确。
考点22等可能试验中事件的概率问题及概率计算
考核要求:
(1)理解等可能试验的概念,会用等可能试验中事件概率计算公式来计算简单事件的概率;
(2)会用枚举法或画“树形图”方法求等可能事件的概率,会用区域面积之比解决简单的概率问题;
(3)形成对概率的初步认识,了解机会与风险、规则公平性与决策合理性等简单概率问题。
注意:
(1)计算前要先确定是否为可能事件;
(2)用枚举法或画“树形图”方法求等可能事件的概率过程中要将所有等可能情况考虑完整。
考点23数据整理与统计图表
考核要求:
(1)知道数据整理分析的意义,知道普查和抽样调查这两种收集数据的方法及其区别;
(2)结合有关代数、几何的内容,掌握用折线图、扇形图、条形图等整理数据的方法,并能通过图表获取有关信息。
考点24统计的含义
考核要求:
(1)知道统计的意义和一般研究过程;
(2)认识个体、总体和样本的区别,了解样本估计总体的思想方法。
考点25平均数、加权平均数的概念和计算
考核要求:
(1)理解平均数、加权平均数的概念;
(2)掌握平均数、加权平均数的计算公式。注意:在计算平均数、加权平均数时要防止数据漏抄、重抄、错抄等错误现象,提高运算准确率。
考点26中位数、众数、方差、标准差的概念和计算
考核要求:
(1)知道中位数、众数、方差、标准差的概念;
(2)会求一组数据的中位数、众数、方差、标准差,并能用于解决简单的统计问题。
注意:
(1)当一组数据中出现极值时,中位数比平均数更能反映这组数据的平均水平;
(2)求中位数之前必须先将数据排序。
考点27频数、频率的意义,画频数分布直方图和频率分布直方图
考核要求:
(1)理解频数、频率的概念,掌握频数、频率和总量三者之间的关系式;
(2)会画频数分布直方图和频率分布直方图,并能用于解决有关的实际问题。解题时要注意:频数、频率能反映每个对象出现的频繁程度,但也存在差别:在同 一个问题中,频数反映的是对象出现频繁程度的绝对数据,所有频数之和是试验的总次数;频率反映的是对象频繁出现的相对数据,所有的频率之和是1.
考点28中位数、众数、方差、标准差、频数、频率的应用
考核要求:
(1)了解基本统计量(平均数、众数、中位数、方差、标准差、频数、频率)的意计算及其应用,并掌握其概念和计算方法;
(2)正确理解样本数据的特征和数据的代表,能根据计算结果作出判断和预测;
(3)能将多个图表结合起来,综合处理图表提供的数据,会利用各种统计量来进行推理和分析,研究解决有关的实际生活中问题,然后作出合理的解决。
初中数学重要易错点
数与式(9个)
易错点1:有理数、无理数以及实数的有关概念理解错误,相反数、倒数、绝对值的意义概念混淆。以及绝对值与数的分类。每年选择必考。
易错点2:实数的运算要掌握好与实数有关的概念、性质,灵活地运用各种运算律,关键是把好符号关;在较复杂的运算中,不注意运算顺序或者不合理使用运算律,从而使运算出现错误。 易错点3:平方根、算术平方根、立方根的区别。填空题必考。 易错点4:求分式值为零时学生易忽略分母不能为零。
易错点5:分式运算时要注意运算法则和符号的变化。当分式的分子分母是多项式时要先因式分解,因式分解要分解到不能再分解为止,注意计算方法,不能去分母,把分式化为最简分式。填空题必考。 易错点6:非负数的性质:几个非负数的和为0,每个式子都为0;整体代入法;完全平方式。 易错点7:计算第一题必考。五个基本数的计算:0指数,三角函数,绝对值,负指数,二次根式的化简。 易错点8:科学记数法。精确度,有效数字。这个上海还没有考过,知道就好! 易错点9:代入求值要使式子有意义。各种数式的计算方法要掌握,一定要注意计算顺序。
方程(组)与不等式(组)(8个)
易错点1:各种方程(组)的解法要熟练掌握,方程(组)无解的意义是找不到等式成立的条件。
易错点2:运用等式性质时,两边同除以一个数必须要注意不能为O的情况,还要关注解方程与方程组的基本思想。(消元降次)主要陷阱是消除了一个带X公因式要回头检验! 易错点3:运用不等式的性质3时,容易忘记改不变号的方向而导致结果出错。 易错点4:关于一元二次方程的取值范围的题目易忽视二次项系数不为0导致出错。 易错点5:关于一元一次不等式组有解无解的条件易忽视相等的情况。 易错点6:解分式方程时首要步骤去分母,分数相相当于括号,易忘记根检验,导致运算结果出错。 易错点7:不等式(组)的解得问题要先确定解集,确定解集的方法运用数轴。 易错点8:利用函数图象求不等式的解集和方程的解。
函数(8个)
易错点1:各个待定系数表示的的意义。
易错点2:熟练掌握各种函数解析式的求法,有几个的待定系数就要几个点值。 易错点3:利用图像求不等式的解集和方程(组)的解,利用图像性质确定增减性。 易错点4:两个变量利用函数模型解实际问题,注意区别方程、函数、不等式模型解决不等领域的问题。 易错点5:利用函数图象进行分类(平行四边形、相似、直角三角形、等腰三角形)以及分类的求解方法。 易错点6:与坐标轴交点坐标一定要会求。面积最大值的求解方法,距离之和的最小值的求解方法,距离之差最大值的求解方法。 易错点7:数形结合思想方法的运用,还应注意结合图像性质解题。函数图象与图形结合学会从复杂图形分解为简单图形的方法,图形为图像提供数据或者图像为图形提供数据。
易错点8:自变量的取值范围有:二次根式的被开方数是非负数,分式的分母不为0,0指数底数不为0,其它都是全体实数。
三角形(11个)
易错点1:三角形的概念以及三角形的角平分线,中线,高线的特征与区别。
易错点2:三角形三边之间的不等关系,注意其中的“任何两边”。最短距离的方法。
易错点3:三角形的内角和,三角形的分类与三角形内外角性质,特别关注外角性质中的“不相邻”。
易错点4:全等形,全等三角形及其性质,三角形全等判定。着重学会论证三角形全等,三角形相似与全等的综合运用以及线段相等是全等的特征,线段的倍分是相似的特征以及相似与三角函数的结合。边边角两个三角形不一定全等。 易错点5:两个角相等和平行经常是相似的基本构成要素,以及相似三角形对应高之比等于相似比,对应线段成比例,面积之比等于相似比的平方。 易错点6:等腰(等边)三角形的定义以及等腰(等边)三角形的判定与性质,运用等腰(等边)三角形的判定与性质解决有关计算与证明问题,这里需注意分类讨论思想的渗入。 易错点7:运用勾股定理及其逆定理计算线段的长,证明线段的数量关系,解决与面积有关的问题以及简单的实际问题。 易错点8:将直角三角形,平面直角坐标系,函数,开放性问题,探索性问题结合在一起综合运用探究各种解题方法。 易错点9:中点,中线,中位线,一半定理的归纳以及各自的性质。
易错点10:直角三角形判定方法:三角形面积的确定与底上的高(特别是钝角三角形)
易错点11:三角函数的定义中对应线段的比经常出错以及特殊角的三角函数值。
四边形(7个)
易错点1:平行四边形的性质和判定,如何灵活、恰当地应用。三角形的稳定性与四边形不稳定性。
易错点2:平行四边形注意与三角形面积求法的区分。平行四边形与特殊平行四边形之间的转化关系。 易错点3:运用平行四边形是中心对称图形,过对称中心的直线把它分成面积相等的两部分。对角线将四边形分成面积相等的四部分。 易错点4:平行四边形中运用全等三角形和相似三角形的知识解题,突出转化思想的渗透。 易错点5:矩形、菱形、正方形的概念、性质、判定及它们之间的关系,主要考查边长、对角线长、面积等的计算。矩形与正方形的折叠,
易错点6:四边形中的翻折、平移、旋转、剪拼等动手操作性问题,掌握其中的不变与旋转一些性质。 易错点7:梯形问题的主要做辅助线的方法
圆(7个)
易错点1:对弧、弦、圆周角等概念理解不深刻,特别是弦所对的圆周角有两种情况要特别注意,两条弦之间的距离也要考虑两种情况。(选题最后一题考)
易错点2:对垂径定理的理解不够,不会正确添加辅助线运用直角三角形进行解题。
易错点3:对切线的定义及性质理解不深,不能准确的利用切线的性质进行解题以及对切线的判定方法两种方法使用不熟练。 易错点4:考查圆与圆的位置关系时,相切有内切和外切两种情况,包括相交也存在两圆圆心在公共弦同侧和异侧两种情况,学生很容易忽视其中的一种情况。
易错点5:与圆有关的位置关系把握好d与R和R+r,R-r之间的关系以及应用上述的方法求解。 易错点6:圆周角定理是重点,同弧(等弧)所对的圆周角相等,直径所对的圆周角是直角。直角的圆周角所对的弦是直径,一条弧所对的圆周角等于它所对的圆心角的一半。 易错点7:几个公式一定要牢记:三角形、平行四边形、菱形、矩形、正方形、梯形、圆的面积公式,圆周长公式,弧长,扇形面积,圆锥的侧面积以及全面积以及弧长与底面周长,母线长与扇形的半径之间的转化关系。
对称图形(3个)
易错点1:轴对称、轴对称图形,及中心对称、中心对称图形概念和性质把握不准。
易错点2:图形的轴对称或旋转问题,要充分运用其性质解题,即运用图形的“不变性”,在轴对称和旋转中角的大小不变,线段的长短不变。 易错点3:将轴对称与全等混淆,关于直线对称与关于轴对称混淆。
统计与概率(8个)
易错点1:中位数、众数、平均数的有关概念理解不透彻,错求中位数、众数、平均数。
易错点2:在从统计图获取信息时,一定要先判断统计图的准确性。不规则的统计图往往使人产生错觉,得到不准确的信息。 易错点3:对普查与抽样调查的概念及它们的适用范围不清楚,造成错误。 易错点4:极差、方差的概念理解不清晰,从而不能正确求出一组数据的极差、方差。
易错点5:概率与频率的意义理解不清晰,不能正确的求出事件的概率。 易错点6:平均数、加权平均数、方差公式,扇形统计图的圆心角与频率之间的关系,频数、频率、总数之间的关系。加权平均数的权可以是数据、比分、百分数还可以是概率(或频率) 易错点7:求概率的方法:(1)简单事件(2)两步以及两步以上的简单事件求概率的方法:利用树状或者列表表示各种等可能的情况与事件的可能性的比值。(3)复杂事件求概率的方法运用频率估算概率。
易错点8:判断是否公平的方法运用概率是否相等,关注频率与概率的整合。