一、TVS二极管简介
TVS,也就是瞬态二极管,它是一种高效能保护元器件,两极若受到反向瞬态高能量时候能够以极快的速度吸收浪涌,对后级电路形成有效的保护,适合于电源产品、通讯设备、家用电器等。TVS瞬态二极管一般以二极管形式出现,类似于稳压管,如下图,有单向也有双向TVS。

二、TVS二极管电压-电流特性
如下图是电压-电流特性曲线图,其中:
①VBR:TVS二极管最小击穿电压。也就是在流过规定电流(IR )时,加于TVS两极的最小击穿电压;
②VRMW:正常工作时候可承受的电压。这个电压在实际应用当中应大于或等于被保护电路的正常工作电压;
③IPP:最大峰值脉冲电流。处于反向状态时, 允许通过的最大脉冲峰值电流;
④VC:箝位电压。处于峰值时候,两端出现的最大电压值称为箝位电压

三、TVS二极管应用
1、在交流电路应用
若应用在交流电路,一般是双向极性,因为来自两个方向的浪涌电压冲击。如下图是双向TVS在交流电路中的应用例子,这里TVS二极管的作用是有效地抑制电网带来的冲击脉冲,出现过压时候, VRMW上升到击穿电压而被击穿,这时候出现击穿电流,一旦达到峰值IPP,两端的电压就会被箝位到VC以下。这样就保护了后级电路,包括保护整流桥、电容以及后面的元器件。

2、在直流电路应用
在直流方面,TVS二极管单向即可,TVS与输出负载并联,负载可以是直流电源或者其他输出系统,需要注意的是TVS管的最高反向工作电压至少大于1.2倍电路输入电压,这样电路才较为可靠。


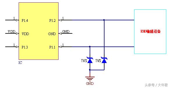
TVS二极管在直流方面应用的更广泛,特别是ESD防护,便携式设备对于ESD很敏感,利用TVS二极管超快速特点,可有效吸收脉冲。

TVS二极管在直流应用的还有很多,例如晶体管保护、集成电路保护、各种负载输出等