






分享100个数码小知识|吐血整理常见7大故障
今天给大家分享一些电脑常见故障及解决办法...可收藏起来方便遇到问题时 “对症下药”哦!
1、电脑不能上网
2、电脑蓝屏
3、电脑没声音
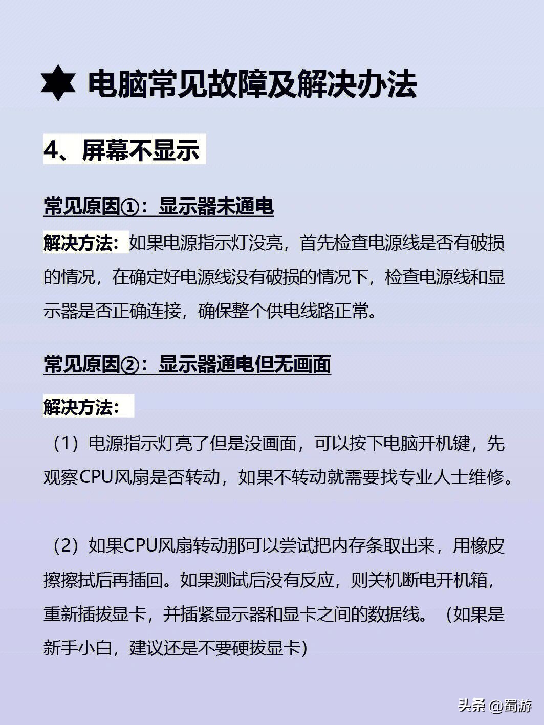
4、电脑屏幕不显示
5、电脑软件无法启动
6、显示器画面不能满屏显示
7、电脑使用过程中自动关机
偷偷收藏起来,秒变电脑高手惊艳同事们
学一个有用的数码小知识,轻松玩转电脑
显示器画面不能满屏显示,常见原因:显卡驱动没有正确安装或者设置错误
解决方法:先检查是否有安装显卡驱动,如果安装了还不能满屏显示,可以进入驱动软件中设置缩放比例。
常见原因:分辨率设置或者视频线
解决方法:查看视频分辨率是否设置正确或者换一条视频试试。
电脑使用过程中自动关机,常见原因:电源功率不足。解决方法:电脑使用时间过长后导致电源老化,电源功率不足导致自动关机,更换电源即可。
常见原因:电脑温度够高,解决方法: CPU温度过高电脑自动保护导致关机,需要拆开散热器重新涂抹硅脂,如无效请更换CPU散热器。