2023年是消费提振年,大众生活逐步恢复常态,大街小巷的烟火气也再次升腾起来,消费者外出堂食的需求明显增加,加速了餐饮行业的业绩回暖。
国家统计局数据显示,2023年1-2月餐饮收入为8429.4亿元,同比增长9.2%,比同期社会消费品零售总额的增速高出5.7个百分点,呈现出较强的复苏势头。
出于就餐和社交的双重需要,大批消费者在外出堂食时倾向于选择能够兼顾多数人口味的连锁餐饮品牌。焦香扑鼻、热辣鲜美的烤鱼,就成为一种外出就餐场景中的热门选择。
近日,第一财经商业数据中心(CBNData)发布了《2023中国烤鱼行业洞察白皮书》,概览中国烤鱼消费市场发展现状,全面洞察烤鱼市场的消费人群画像,并深入解析烤鱼行业的最新发展趋势。

超七成消费者的外食选择,
烤鱼市场规模近1400亿
走出三年的低位震荡,餐饮行业成为2023年中国消费复苏的中坚力量。其中限额以上餐饮企业的恢复程度远优于中小型企业,近年来在全部餐饮收入中的占比逐年提高。
*限额以上餐饮企业,即年营业总收入人民币200万元以上,同时年末从业人员40人以上的餐饮企业。
外出就餐需求的常态化回归,是餐饮行业重返荣光的核心动力。CBNData调研数据显示,在具体外出就餐的品类选择上,有超过7成消费者将火锅、烤鱼作为重要选择。
作为一种越来越大众化的外食选择,烤鱼消费市场的增长空间十分可观。《2023中国烤鱼行业洞察白皮书》显示,2023年中国烤鱼市场规模将接近1400亿元。同时,自2022年起,相关政府从税收、社保、融资等方面持续推出利好政策,力推了行业的正向发展。

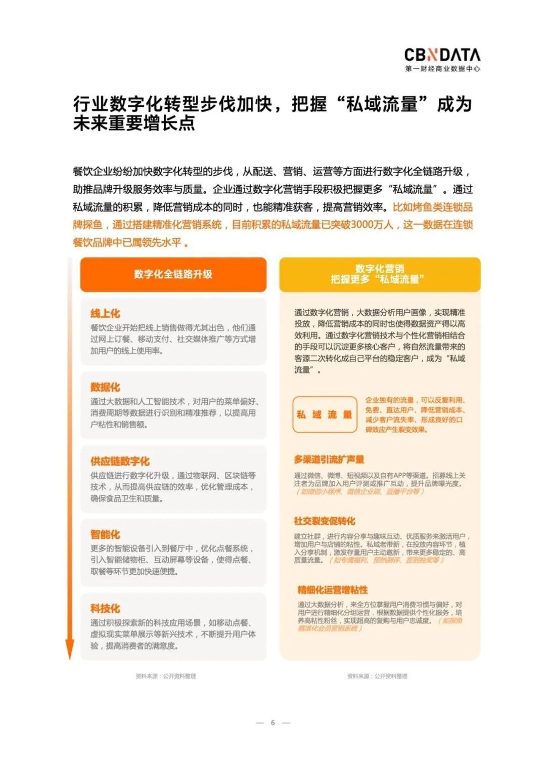
从供给侧的自我迭代来看,餐饮行业近年来加速了数字化转型进程,从配送、营销到运营等方面,餐饮企业的全链路数字化升级极大提升了服务质量和效率。
其中“私域流量”的深耕成为重要的竞争制胜点。作为企业的独有流量,私域流量可以反复利用、直达用户、降低营销成本,形成良好的口碑效应。以烤鱼品牌探鱼为例,通过搭建精准化营销系统,目前积累的私域流量已突破3000万人,在连锁餐饮品牌中位居领先水平。

烤鱼市场热闹非凡,吸引了众多品牌与创业者纷纷入局,行业竞争日趋激烈。根据《2023中国烤鱼行业洞察白皮书》显示,截至2023年4月,近1年内中国新开烤鱼门店16922家。
尽管入局者众多,但行业整体的头部效应明显。头部烤鱼品牌以连锁企业为主,在全国化扩张的过程中在消费者心中已经积累起成熟的品牌心智。CBNData调研数据显示,从消费者对主要烤鱼品牌的知晓度和喜爱度来看,烤鱼连锁品牌探鱼均位列榜首。

年轻人最喜百元烤鱼,
外卖、露营等新场景涌现
在餐饮文化悠久多元的中国,一向有众口难调的说法,但麻辣鲜香的“重口味”食物却拥有广泛的受众群,年轻人尤其偏爱有加。
根据CBNData调研数据显示,年轻人对烤鱼的偏好度更高,90后和95/00后的人群占比达到近50%,女性比例略高于男性。烤鱼品牌探鱼的客群中,95/00后占比更是高达70%。从地域分布来看,二三线城市是烤鱼消费的大本营,占比达五成。

“食鱼成瘾”的消费者就餐频率也在逐渐走高,64%的消费者表示每个月都会点购烤鱼。从人均消费客单价上来看,近六成平均花费在50-100元,而头部烤鱼品牌的人均消费在100元左右。
值得一提的是,近年来烤鱼的消费场景不再局限于线下门店,而是正在不断向户外、居家等多元场景延伸和拓宽。
在过去,多数消费者主要在亲友团聚和活动聚会中食用烤鱼。而自户外生活方式大热以来,露营外带与外卖等场景的餐饮需求激增,不少80后、85后和90后的中青年群体将烤鱼列上了露营野餐的食物清单。

在烤鱼品牌的挑选上,大众主要依靠专业美食测评APP和社交媒体的内容推荐。CBNData调研数据显示,在消费者的关注重点中,烤鱼自身的口味/口感是头号考量因素,此外品牌的口碑、性价比及服务体验等,也会综合影响消费决策。
从入口前到入口后,
烤鱼行业发展四大新趋势
在线下需求的蓬勃增长、餐饮行业的政策利好与迭代升级、消费场景的多元化等诸多动力助推下,中国烤鱼行业迎来了全新的发展周期,呈现出以下四大发展新趋势。
01
品质新标准
食材为本,五感兼具
经历消费升级和健康化浪潮洗礼,消费者对食品的品质与安全空前关注。在烤鱼市场上,缺斤少两、剩菜上桌、隔夜菜再加工等负面舆情,也从侧面体现出消费者对“食材为本”的呼声。
在CBNData的本次调研中,近九成消费者更关注烤鱼本身的品种,避免以次充好。同时,八成消费者十分关心鱼类食材的安全卫生。

建立高效科学的供应链体系,来保证烤鱼的食品安全与品质,是所有烤鱼企业必须坚守的底线和建立市场竞争力的核心。
以探鱼为代表,通过自建潮汐活水自养殖基地,并对产品源头、中央厨房、分仓建立、冷链配送等维度进行全面升级,建立了“产、供、销”一体全链式供应链体系,严格把控食材品质,保证了食材的安全性、标准化和品质风味。
而在具体的消费场景中,能够令消费者食指大动的烤鱼产品需要激发一种全面的感官体验。
CBNData调研数据显示,在入口前,“鱼肉饱满、鱼皮金脆、焦香味扑鼻”的视觉和嗅觉效果最能让顾客食欲大增,此外,浇酒点火、剪彩仪式等上桌仪式感提升了烤鱼消费的趣味性,成为用餐体验的加分项。
而吸引食客和形成复购的核心,更在于食物本身的风味。CBNData调研数据指出,在烤鱼入口后,顾客更关心鱼肉的味感与质感,鲜美、嫩滑、入口有烤香的烤鱼才能被视为一条优质烤鱼。

对于连锁商家来说,这意味着需要一套科学系统的SOP,做好全方位的品控工作。基于此,探鱼就独家制定了“8分钟立式360℃双面烤制”,从观感、嗅感、味感、质感、听感五大标准出发进行品质管理,保障每一条烤鱼都能做到鱼皮酥脆、鱼肉入味。
02
产品多样性
打造五彩斑斓的“辣”
在烤鱼的江湖里,“无辣不欢”仍然是真理。辣味是目前烤鱼菜品的主流口味,大部分消费者更偏好香辣、麻辣味的烤鱼。
但与此同时,有90%的顾客表示愿意尝试不同的烤鱼创新口味。洞察到新生代消费者对于“尝鲜”的强烈需求,烤鱼产品的风味也在不断创新和进化,持续为消费者带来美食新体验。
围绕“辣”这一传统底味,各类辣味创新层出不穷,烤鱼商家们打造出鲜青椒味、紫苏/烧椒味等“五彩斑斓”的辣味图谱。CBNData调研数据显示,在2023年的烤鱼口味偏好中,鲜青椒味拔得头筹,其次是香辣味、麻辣味。

除了主菜烤鱼,餐厅的其他特色菜品也是打造难忘就餐体验的助攻。根据CBNData调研数据,六成顾客认为烧烤与烤鱼是“最佳拍档”,超四成还会下单小吃、卤味等菜品。

03
体验再升级
吃烤鱼也是体验之旅
餐品风味之外,消费者对用餐体验的需求也在不断进阶。根据CBNData调研数据,个性化用餐服务、细心的菜品推荐服务、关心用餐体验,都是消费者较为关注的服务。
此外,越来越多的顾客还期待在用餐时能够有一定的互动体验,比如趣味互动表演、入店礼仪、用餐时的仪式感打造等。

餐厅由内而外的装潢设计,也成为吸引顾客就餐的一大因素。CBNData调研数据显示,有88% 的顾客更愿意前往有创意的概念餐厅,以追求新鲜感和独特的用餐体验,或是满足网红打卡的社交需求。
如探鱼最新推出的“探鱼烤鱼POP店”,将消费场景锁定为宵夜场景,新潮的装潢设计吸引了众多新客前来宵夜聚餐和打卡体验。

随着烤鱼用餐场景的拓宽,相当一部分消费者在无法堂食的情况下会在外卖平台上点烤鱼,而如何保证烤鱼外卖的完整性、风味的还原度,是当前消费者的关注重点。
为满足外卖客户的体验需求,许多商家在外卖的包装设计、配件上下足了功夫。其中探鱼首创了能够还原堂食就餐体验的自热烤鱼外卖。
从铝箔烤鱼盘、特制烤架、酒精炉等食具,到餐具包、围裙、桌布等配件一应俱全,让消费者随时随地都能享受到堂食烤鱼一般的用餐体验。
而烤鱼外卖的品质高低,与配送的时效性也密切相关。考虑到这一因素,外卖平台与商家达成携手合作,探鱼就与美团无人机合作打造“外卖空投”的送餐场景,可为用户提供3公里、15分钟的标准配送服务,以提升烤鱼外卖的时效与送达品质。

04
品牌年轻化
与年轻人同频互动
消费者群体的代际更替,让诸多传统餐饮企业意识到品牌年轻化的重要性,开始积极探索如何拉近与年轻消费者之间的距离,与他们同频互动,并建立起深度联结。
打造个性化的品牌IP形象就是一种常见思路。品牌IP形象能够通过多重方式展示品牌特色,提升品牌认知度。围绕IP进行跨界联名、开发周边产品,也能够快速激发年轻人的兴趣,增强新生代消费者对品牌的忠诚度。

客群越来越年轻化的烤鱼品牌也不例外。在烤鱼品牌IP化的探索案例中,探鱼是典型代表,推出“探鱼哥” IP形象,并打造出自己的IP周边商城,与消费者亲密互动,强化了年轻、时尚、创新的品牌基因。
CBNData调研数据显示,在消费者关注的营销活动中,除了优惠折扣和会员权益,多品牌联名营销、快闪活动、打造IP形象及周边都是寻求破圈的有效途径。
为调动消费者的热情与好奇心,探鱼在塑造品牌IP形象之外,还开展过一系列年轻化营销探索。比如设计出模拟职场环境的“探鱼爽麻无限公司”快闪店,还曾推出过限定套餐,配套的外卖包装经过二次改造可以巧妙化身为猫抓板。

作为促消费、惠民生、稳就业的重点领域,餐饮业在2023年上半年中的复苏势头极大提振了消费市场的信心。
洞察烤鱼行业的向好发展趋势可以发现,政策助力、需求回暖是一方面,餐饮企业自身从产品品质、消费体验、产业链效率等多个维度进行自我调整和迭代升级,为消费者创造出进阶价值,是复苏局面的另一大有力推手。
舌尖上的消费热潮仍将延续下去,我们也期待看到更多的餐饮细分品类能够探索出系统化的行业升级之路,助力国内消费市场恢复勃勃生机。
来源:第一财经网
-END-