
中医药被誉为中华民族的瑰宝,在中华民族历史长河中发挥了不可或缺的重要作用。近年来,中医药学者与各相关领域专家通力合作,中医药现代化取得了长足进步。其中, 北京中医药大学教授王琦院士 及其团队利用分子生物学对不同体质人群进行了多模态、多组学分析,并对部分体质人群进行了临床研究,在中医药现代化方面做出了积极探索。
王琦院士近日撰文总结其提出的中国人九种体质理论,《NEJM医学前沿》在此与读者分享。我们认为,中医药“传承精华,守正创新”的必经之路是以患者为中心,采用科学和广泛应用的研究方法,证实其有效性和安全性。正如作者在文末所说,未来还需要针对该理论 “开展多中心大样本前瞻性队列研究,探讨体质与疾病的相关性,建立精确的疾病预警系统”,并“开展高循证级别的干预效果评价研究,为通过体质调理进行疾病的精确早期干预提供证据支持”。
中国人九种体质的发现
王琦
北京中医药大学国家中医体质与治未病研究院
人类生命现象和健康状态的个体差异是客观存在的。古今中外的学者试图从不同角度对这种差异性进行分类,以把握个体差异在群体中的规律性。古代西方学者多注重从行为和心理的角度认识人类生命状态的差别,他们大多把这种差别的特征称为“气质”。早在医学起源时期,古希腊“医学之父”Hippocrates就提出“四体液说”[1],从四种体液不同比例的组合描述了人类生命现象个体差异的特质。中国最早的医学典籍《黄帝内经》以“素”、“质”、“体型”等词汇描述人体个体差异,并根据阴阳五行学说和人体形态、功能特征和心理特征对个体体质差异进行了分类[2,3]。纵观医学发展史,不同时代和不同文化背景的学者不乏关于人类生命现象和健康状态特征的描述,但这些观点均未形成系统的理论体系,也没有达成关于“体质”的公认的较为全面和准确的定义,关于体质的分型研究也尚未应用到医学实践中。
我们在《中医体质学》一书中首次提出“体质”的定义:体质是指人体生命过程中,在先天禀赋和后天获得的基础上所形成的形态结构、生理功能和心理状态方面综合的、相对稳定的固有特质,是人类在生长、发育过程中所形成的与自然、社会环境相适应的人体个性特征。其表现为结构、功能、代谢以及对外界刺激反应等方面的个体差异性,对某些病因和疾病的易感性,以及疾病转变转归中的某种倾向性[4]。此后,我们提出了“体质可分、体病相关、体质可调”三个关键的科学问题,和“禀赋遗传论、环境制约论、形神构成论、生命过程论”等四个基本原理,成为体质研究的总体框架[5,6],为医学从研究“人的病”到“病的人”的转变开拓了新的方法和路径。
关于体质分类的研究
体质分类和内涵研究
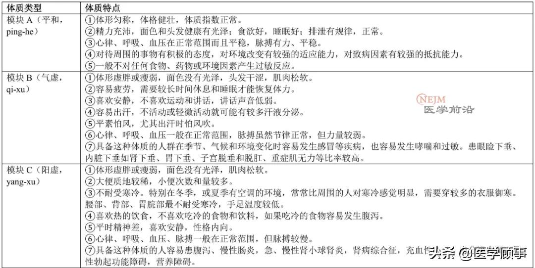
一方面,遗传因素的多样性和后天因素的复杂性形成个体体质的差异性。另一方面,同一社会背景、同一地区、同样饮食习惯和日常生活方式的人群表现出体质的群体趋同。个体差异和群体趋同构成了体质可分类的基础。我们结合临床实践,通过文献综述、流行病学调查、模糊聚类等方法,我们将中国人体质分为9个模块,即平和体质、气虚体质、阳虚体质、阴虚体质、痰湿体质、湿热体质、血瘀体质、气郁体质、特禀体质,并确立了9种基本体质类型的概念体系,确定了体质类型的命名原则及其特征,进一步明确了每种体质类型的定义、表现特征、成因等方面的内涵[7](每种体质类型的特征见附表)。个体的体质差异包括形态结构、生理功能、心理特征和反应状态四个维度。我们先后对全国129,963名参与者进行流行病学调查,明确了9种体质类型在全国的分布情况,以及年龄、地理环境、生活方式和职业的影响[8,9]。近年来,学者们对体质进行了多维度的研究,为不同体质的个体化健康维护提供了依据。
体质分类标准的确立和应用
为实现体质分类测评的客观化、标准化,我们开发了《中医体质量表》,构建了中医体质分类研究方法学体系,为中医体质测评提供了标准化工具。《中医体质量表》是以九种体质分类理论为指导,充分体现了中医体质类型的内涵,经检验信效度良好,是可用以对体质类型进行科学评价的测量工具[10]。近年来,我们在成人版《中医体质量表》的基础上,开发了婴幼儿、儿童、老年人等不同生命周期的体质量表,以及英文、日文、韩文、法文、德文、俄文、西班牙文、马来文等8个外语语种的体质量表,在国际上推广应用。
2009年4月,《中医体质分类与判定》标准入选中华中医药学会行业标准,此后得到了广泛的推广应用。体质辨识法是唯一纳入《国家基本公共卫生服务规范》的中医内容,并写入3份国务院、12份部委级政策文件,被全国二级以上中医院的235家“治未病”协作组、1,381所高校及医院采用。体质辨识和调理被纳入国家中医药管理局发布的《老年人中医药健康管理服务规范》,在老年人群中已应用3.13亿人次。



中医体质的生物学基础研究
体质是由形态结构、生理功能和心理状态几个要素构成的综合的生命和健康状态,必定有其内在的生物学基础。研究体质的生物学基础,可为客观化分类辨识、探究体质与疾病相关性、指导调体防病、调体治病提供科学依据。
课题组从宏观和微观等维度对体质的生物学特征开展了研究,宏观层面,通过对5,150例人脸可见光和近红外图像信息技术发现九种体质面部特征[11]。我们通过对不同体质面部皮肤特征与Baumann皮肤分类系统进行相关性研究,发现了不同体质类型的皮肤特征[12]。在微观层面,发现阴虚体质、阳虚体质相对于平和体质有其独特的mRNA表达谱[13],阴虚体质、阳虚体质唾液microRNA也具有独特的表达特征[14]。采用基于核磁共振(NMR)的代谢组学方法分析阳虚体质及平和体质的血清和尿液代谢产物,得到阳虚体质的特征代谢物和潜在生物标志物,发现存在能量代谢、脂代谢及糖代谢的差异以及相关脏腑功能的改变[15]。通过对痰湿体质与平和体质外周血单个核细胞全基因组表达谱分析并验证,发现ELOVL7、PRKAR1A、SOCS3、ACSL4、CLU及ABCG1等6个基因在痰湿体质中表达与平和体质相比存在显著差异[16]。从表观遗传学角度进行研究,发现痰湿体质独特的甲基化特征[17]。对过敏体质的研究发现,过敏体质人群外周血树突状细胞功能异常,树突状细胞有独特的lncRNAs和mRNAs表达谱[18]。
以上研究提示,不同体质类型可以用宏观表征和微观标志物区分,有望据此开发更加精准的客观化体质测评工具。
体质与疾病相关研究
中医体质学的“体病相关”理论认为,不同个体的体质特征分别具有各自不同的遗传背景,它与许多特定疾病的产生有密切关系。个体体质的差异性对某些致病因素有着易感性,或对某些疾病有着易罹性、倾向性,形成某些(类)疾病发生的背景或基础。因此,通过体质辨识,一定程度上可以预测疾病的发生,把握疾病发展的趋势和预后。
体质辨识法被全国二级以上中医院的235家“治未病”协作组和1,381所高校及医院采用,进行体质与疾病相关研究840,408例,涉及313个病种[19]。许多研究提供了体质和疾病之间相互关系的证据。例如:
- 对不同疾病的中医体质特征进行了多个横断面调查,包括慢性病、皮肤病和妇科疾病。对2,660名受试者进行对应分析,探讨九种中医体质与五种慢性病之间的关系,结果表明,平和体质、阴虚体质与高血压、糖尿病显著相关;气虚体质与心脏病显著相关;痰湿体质与肥胖显著相关;湿热体质与高脂血症显著相关[20]。
- 探讨中医体质对糖调节不良(IGR)患者糖尿病的预测作用。对IGR患者(n=306)进行中医体质辨识,随访3年以上,监测血糖水平。采用多因素logistic回归分析,估计中医体质与糖尿病的比值比。结果显示,痰湿体质或湿热体质的受试者患糖尿病的风险显著增高[21]。
- 对平和体质和气虚体质人群肠道菌群进行分析比较。结果表明,气虚体质的微生物区系具有较低的生物多样性,并表现出不同的微生物特征。气虚体质中肠道微生物群变化可能影响免疫和能量代谢,从而增加对某些疾病的易感性[22]。
- 研究不同体质者血清对A549肺癌细胞cyclins/Cdk表达的影响。结果表明,部分阴虚、阳虚体质人群的血清较平和体质血清对细胞增殖有明显的促进作用。这可能是由于它们促进了A549细胞周期从G0/G1期到S期,从而增加了cyclin D1/Cdk4的表达[23]。有学者以中医体质类型作为预测疾病的指标,分析了1,625名参与者2014年至2016年的年度健康体检数据,并利用TreeNet机器学习算法建立了预测模型,以探讨多发性硬化症与中医体质、物理指标之间的依赖关系。结果表明,中医体质类型、总胆红素、低密度脂蛋白胆固醇和总胆固醇水平可作为多发性硬化的预测指标。在模型试验中,使用TreeNet的总体预测准确率为73.23% [24]。
调体干预研究
中医体质学的“体质可调”理论认为,体质既禀成于先天,亦关系于后天,从而使得体质既具有相对的稳定性,同时具有动态可变性。每一个体在生长壮老的生命过程中,受环境、精神、营养、锻炼、疾病等内外环境中诸多因素的影响,使体质发生变化。
有研究证实,通过调理体质可以实现对某些疾病的早期预防和治疗。
- 对250名糖尿病前期患者根据中医体质类型施行个体化干预和健康管理。结果发现,体质管理模式比一般健康管理模式能更好地降低血糖和血脂水平[25]。
- 对高血压血栓前状态进行调理体质的临床干预。结果表明,体质调理组von Willebrand因子、颗粒膜糖蛋白-140、11-脱氢血栓素B2水平明显降低,抗凝血酶水平升高(P<0.05)。随访一年后,体质调理组与对照组心肌梗死、脑梗死发生率差异有统计学意义(P<0.05),说明中医体质调理可降低处于血栓前状态的高血压患者发生心肌梗死和脑梗死的风险[26]。中国呼伦贝尔市社区卫生保健中心的学者们研究了“调体防病”的效果。结果发现,经过体质调理,糖尿病、高血压、心脏病、胆石症、高脂血症的发病率分别为6.6%、5.9%、7.1%、6.5%、8.2%,明显低于未进行体质调理的对照组(以上疾病发病率分别为23.3%、30.6%、18.8%、21.4%、15.5%)[27]。
在国际上,个性化的体质诊疗也被广泛应用于健康领域,并作为医疗保健决策的基础。例如,新加坡YSD中医健康馆、Thomson医学中心、澳大利亚平明健康中心、英国爱丁堡自然健康中心、美国DAO实验室等,为民众提供九种体质养生指导。新加坡和马来西亚的Eu Yan Sang(一家健康公司)提供体质辨识服务。食疗文摘社网络推广了体质及其分类的概念。此外,体质调理配方在2019年6月通过了美国专利申请(US20190192604A1)。
未来研究展望
中医体质的提出与九种体质分类的发现,推动了中医个体化诊疗,促进了疾病医学向健康医学的转变[28]。王琦在2015年又提出“中国式精准医学”[29],其内涵是通过“九体模块”思想探索个体化新模式,通过对个体整体综合研究为多维度把握生命特征提供新方法,为疾病防控提供新途径[30]。今后,我们将围绕中医体质学的“三个关键科学问题”,以实现“中国式精准医学”为目标,开展以下研究。
建立基于“体质可分”的精确健康评估
精准医学的目的不仅是获得生物标志物,而且是根据这些生物标志物评估健康状况。中医体质学在健康评估、疾病预防和诊疗中均强调以“人”为主要研究对象。今后应加强多维度体质客观辨识研究,结合生物物理学、多组学技术、生物信息学等方法,从宏观和微观各层面研究体质分类的客观依据,描绘体质的全要素、全貌、全过程,为个体差异提供全面的健康信息。
以“体质与疾病的相关性”为基础,建立准确的疾病预警系统
人的体质个体差异与疾病易感性有关。根据前期研究可以得出,某种体质类型与一种或一类疾病存在相关性,根据体质类型可以一定程度预测疾病的发生。要准确建立体质与疾病的关联性,以及分子水平上的组学信息与宏观水平上的疾病表型之间的关系,需要大量的样本和大量的数据。今后除了开展体质分子标志物和宏观特征预测疾病的研究,还应开展多中心大样本前瞻性队列研究,探讨体质与疾病的相关性,建立精确的疾病预警系统。
以“体质调理”为抓手,制定精确的健康干预措施
中医有许多药物和非药物的干预方法,如食疗、传统运动、情志调节、针灸、刮痧、按摩、理疗等。应发展适合儿童、成人和老年人整个生命周期的体质健康管理技术,并针对常见慢病建立个体化体质干预方案。此外,应开展高循证级别的干预效果评价研究,为通过体质调理进行疾病的精确早期干预提供证据支持。通过以上研究,建立“体质辨识、疾病预警、调理体质、预防疾病”中医个体化诊疗和健康医学体系。

王琦,中国工程院院士,国医大师,国际欧亚科学院院士,国家重点基础研究发展计划(“973”计划)首席科学家,享受国务院特殊津贴的有突出贡献专家。现任北京中医药大学国家中医体质与治未病研究院院长,教授,博士生导师。国家中医药管理局重点学科中医体质学科带头人,国家中医药管理局中医体质辨识重点研究室主任。兼任中华中医药学会中医体质分会主任委员,世界中医药学会联合会体质研究专业委员会会长等。2013年获得何梁何利基金科技进步奖,2019年获全国中医药杰出贡献奖。以第一或通信作者发表中文论文498篇,SCI论文38篇,H指数58,他引20,030次。
参考文献
1. 希波克拉底著. 赵洪钧, 武鹏译. 希波克拉底文集. 合肥: 安徽科学技术出版社 1990:218-9.
2. 黄帝内经素问. 北京: 人民卫生出版社 1963:43.
3. 灵枢经. 北京: 人民卫生出版社 1963:114.
4. 王琦. 中医体质学. 北京: 人民卫生出版社 2005:2.
5. 王琦. 论中医体质研究的3 个关键问题(上). 中医杂志 2006;47:250-2.
6. 王琦. 论中医体质研究的3 个关键问题(下). 中医杂志 2006;47:329-32.
7. 王琦. 9种基本中医体质类型的分类及其诊断表述依据. 北京中医药大学学报 2005;28:1-8.
8. 王琦, 朱燕波. 中国一般人群中医体质流行病学调查—基于全国9省市21948例流行病学调查数据. 中华中医药杂志 2009;24:7-12.
9. 白明华, 王济, 郑燕飞等. 基于108015 例样本数据的中国人群中医体质类型分布特征分析. 北京中医药大学学报 2020;43:498-507.
10. 王琦, 朱燕波, 薛禾生等. 中医体质量表的编制及其应用. 中医体质判定标准研究—2006中华中医药学会第四届全国中医体质学术研讨会论文集. 2006.
11. Hou SJ, Zhang J, Li P, et al. Research on TCM constitution classification based on facial color and texture features. Biomed Res 2017;28:1-6.
12. 金沢生花. 基于中医体质学“肤-体相关论”的皮肤分类及生理量化指标研究.北京: 北京中医药大学, 2015.
13. Yu RX, Liu D, Yang Y, et al. Expression profiling-based clustering of healthy subjects recapitulates classifications defined by clinical observation in Chinese medicine. J Genet Genomics 2017,44:191-7.
14. Chen Y, Wu YL, Yao HQ,et al. miRNA expression profile of saliva in subjects of Yang deficiency constitution and Yin deficiency constitution. Cell Physiol Biochem 2018;49:2088-98.
15. Ying L, Wang Q, Yuan ZJ, et al. NMR-based metabonomics studies on serum and urine of Yang-deficiency constitution. Chem J Chin Univ 2011;32: 2521-7.
16. Li LG, Feng J, Yao HQ, et al. Gene expression signatures for phlegm-dampness constitution of Chinese medicine. Sci China Life Sci 2017;60:105-7.
17. Yao HQ, Mo SL, Wang J, et al. Genome-wide DNA methylation profiles of phlegm-dampness constitution. Cell Physiol Biochem 2018;45:1999-2008.
18. Zhou YM, Chen XM, Zheng YF, et al. Long non-coding RNAs and mRNAs expression profiles of monocyte-derived dendritic cells from PBMCs in AR. Front Cell Dev Biol (accepted).
19. 罗辉. 中医体质学体病相关临床研究的系统评价和方法学研究. 北京: 北京中医药大学, 2019.
20. Zhu YB, Shi HM, Wang Q, et al. Association between nine types of TCM constitution and five chronic diseases: A correspondence analysis based on a sample of 2,660 participants. Evid Based Complementary Altern Med 2017;2017:9439682.
21. You H, Zhang T, Feng W, Gai Y. Association of TCM body constitution with insulin resistance and risk of diabetes in impaired glucose regulation patients. BMC Complement Altern Med 2017;17:459.
22. Ma K, Chen JY, Kuang LY, et al. Qi-deficiency related increases in disease susceptibility are potentially mediated by the intestinal microbiota. Evid Based Complement Alternat Med 2018;2018:1304397.
23. 郑里翔, 刘红宁, 舒洋等. 不同体质血清对A549肺癌细胞周期蛋白表达的影响. 中华中医药杂志 2012;27:324-7.
24. Tang Y, Zhao T, Huang N, Lin W, Luo Z, Ling C. Identification of traditional chinese medicine constitutions and physiological indexes risk factors in metabolic syndrome: A data mining approach. Evid Based Complement Alternat Med 2019;2019:1686205.
25. 漆云良, 钟文彬, 陈晓清等. 中医体质学说指导糖尿病前期人群健康管理的临床研究. 中医临床研究 2015;7:46-50.
26. 卢健棋, 雷贻禄, 李成林等. 中医体质调理对高血压病血栓前状态的干预研究.山西中医 2013;29:37-9.
27. Fan XL. The effect of applying the concept of “treatment for disease” in TCM in preventing blood stasis constitution. World Latest Med Inf 2016;16:165-6.
28. Wang Q. Individualized medicine, health medicine, and constitutional theory in Chinese medicine. Front Med 2012; 6:1-7.
29. 王琦. 中国式的精准医学:九体医学健康计划. 中华中医药杂志 2015;30: 3407-11.
30. Li L, Wang Z, Wang J, et al. Enlightenment about using TCM constitutions for individualized medicine and construction of Chinese-style precision medicine: research progress with TCM constitutions. Sci China Life Sci 2020 Dec 30 DOI: 10.1007/s11427-020-1872-7 (Epub ahead of print).
作者介绍

王琦,中国工程院院士,国医大师,国际欧亚科学院院士,国家重点基础研究发展计划(“973”计划)首席科学家,享受国务院特殊津贴的有突出贡献专家。现任北京中医药大学国家中医体质与治未病研究院院长,教授,博士生导师。国家中医药管理局重点学科中医体质学科带头人,国家中医药管理局中医体质辨识重点研究室主任。兼任中华中医药学会中医体质分会主任委员,世界中医药学会联合会体质研究专业委员会会长等。2013年获得何梁何利基金科技进步奖,2019年获全国中医药杰出贡献奖。以第一或通信作者发表中文论文498篇,SCI论文38篇,H指数58,他引20,030次。