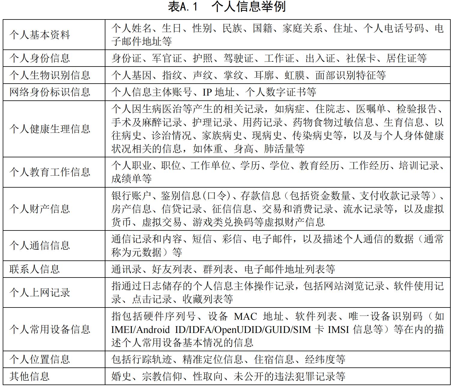
【附图1】个人信息表举例,【附图2】个人敏感信息表举例,图表对比更直观

【个人信息】
是指以电子或者其他方式记录的能够单独或者与其他信息结合识别特定自然人身份或者反映特定自然人活动情况的各种信息,如姓名、出生日期、身份证件号码、个人生物识别信息、住址、通信通讯联系方式、通信记录和内容、账号密码、财产信息、征信信息、行踪轨迹、住宿信息、健康生理信息、交易信息等。判定某项信息是否属于个人信息,应考虑以下两条路径:
一是识别,即从信息到个人,由信息本身的特殊性识别出特定自然人,个人信息应有助于识别出特定个人。
二是关联,即从个人到信息,如已知特定自然人,由该特定自然人在其活动中产生的信息(如个人位置信息、个人通话记录、个人浏览记录等)即为个人信息。符合上述两种情形之一的信息,均应判定为个人信息。

【个人敏感信息】
是指一旦泄露、非法提供或滥用可能危害人身和财产安全,极易导致个人名誉、身心健康受到损害或歧视性待遇等的个人信息。通常情况下,14岁以下(含)儿童的个人信息和涉及自然人隐私的信息属于个人敏感信息。可从以下角度判定是否属于个人敏感信息:
【泄露 】:个人信息一旦泄露,将导致个人信息主体及收集、使用个人信息的组织和机
构丧失对个人信息的控制能力,造成个人信息扩散范围和用途的不可控。某些个人信息
在泄漏后,被以违背个人信息主体意愿的方式直接使用或与其他信息进行关联分析,可
能对个人信息主体权益带来重大风险,应判定为个人敏感信息。例如,个人信息主体的
身份证复印件被他人用于手机号卡实名登记、银行账户开户办卡等。
【非法提供】 :某些个人信息仅因在个人信息主体授权同意范围外扩散,即可对个人信
息主体权益带来重大风险,应判定为个人敏感信息。例如,性取向、存款信息、传染病
史等。
【滥用 】:某些个人信息在被超出授权合理界限时使用(如变更处理目的、扩大处理范
围等),可能对个人信息主体权益带来重大风险,应判定为个人敏感信息。例如,在未
取得个人信息主体授权时,将健康信息用于保险公司营销和确定个体保费高低。
【安全应对策略】
