给你需要的高考信息

中国人民大学因教学实力和独特的地理位置历年来备受家长和考生关注。高考君帮大家梳理中国人民大学2019年本科招生情况,供家长和考生参考。
01
学校简介
中国人民大学(Renmin University of China)由教育部直属,中央直管副部级建制,位列“双一流” 、“211工程”、“985工程”,入选“111计划”、“2011计划”,为世界大*联学**盟、亚太国际教育协会、京港大*联学**盟成员,是一所以人文社会科学为主的综合性研究型全国重点大学。
虽然并非九校联盟(C9)之一,但近年来高考录取分数线直逼“华东五校”,是除清北以外,关注度最高的高校之一。
02
入学途径
2019年中国人民大学招收本科生3062人,主要以高考统招、自主招生、国家专项、艺术类等途径进行招生。
2019年中国人民大学各招生途径计划人数,如图所示:

本文主要分析2019年中国人民大学自主招生相关政策,供家长和考生参考。
03
自主招生政策解读
1、招录数据

从图表可知,2019年报考中国人民大学自主招生的人数较2018年骤然减少,但入选人数相差不大,保持稳定招生趋势。
2、招生条件和招生专业
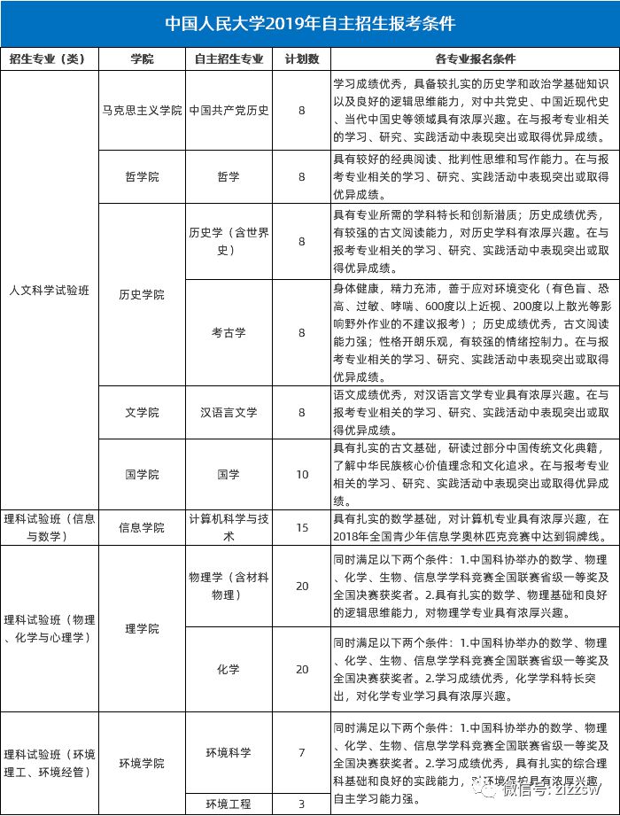
2019年中国人民大学自主招生分人文科学试验班、理科试验班(信息与数学)、理科试验班(物理、化学与心理学)、理科试验班(环境理工、环境经管)4个专业大类计划招收115名考生,不同专业对应不同报名要求。
概括为以下几个要点:
(1)报考文科专业的考生需要成绩优秀且在相关学科方面有“学习、研究、实践”的辅助证明。
(2)报考理科专业考生需具备五大学科竞赛省一奖项并且对相关学科专业感兴趣。
(3)报考信息与数学方向理科试验班的考生需达到信息学竞赛铜牌线。
具体要求如图所示:

3、考试模式
中国人民大学2019年自主招生考核主要为初试和复试,初试为笔试,复试考查面试和体质测试。最终根据初试、面试加权成绩认定自主招生资格生。
(1)初试
自主招生初试分报考大类进行。
人文科学试验班各招生专业考试内容为文史哲等招生专业相关学科素养;理科试验班(信息与数学)考试内容为计算机科学与技术专业相关学科素养;理科试验班(物理、化学与心理学)、理科试验班(环境理工、环境经管)考试内容为物理、化学等招生专业相关学科素养。
(2)复试面试

(3)复试体质测试
测试项目为肺活量、立定跳远和50米跑,满分各100分,总分300分。考生自愿参加体质测试,但体质测试成绩优秀者优先认定!
4、资格认定
依据考生初试、面试加权成绩。同等条件下,体质测试成绩优秀者优先认定。加权成绩计算公式如下:
人文科学试验班加权成绩=初试成绩×30%+面试成绩×70%;
理科试验班(信息与数学)加权成绩=初试成绩×80%+面试成绩×20%;
理科试验班(物理、化学与心理学)加权成绩=初试成绩×40%+面试成绩×60%;
理科试验班(环境理工、环境经管)加权成绩=初试成绩×40%+面试成绩×60%。
5、录取优惠
2019年中国人民大学自主招生优惠政策为投档线下20分,浙江考生获得自招线上75分,上海考生获得自招线上55分的优惠。
其中,报考理科试验班(信息与数学)的考生可放宽优惠分值,对于学科特长或创新潜质特别突出的考生可降一本录取。
04
2020备考及报考建议
1、开放文科专业多,优惠大,文科生重点关注
中国人民大学开放了多个文科类自主招生专业,且招生要求不局限于竞赛奖项,广大文科或选科偏文科的考生可重点关注。
2、培养竞赛思维,应对自主招生初试及复试考试
2019年中国人民大学自主招生简章里,明确提出自主招生初试和复试考试范围不限于中学教学大纲,为了应对相关测试,考生们需重点培养竞赛思维,多挑战高于高考难度的试题。
3、考生积极准备并参加体质测试
2019年高校自主招生统一对体质测试提出了要求,中国人民大学虽然说明考生自愿参加,但在同等条件下,体质测试成绩优秀者可优先认定。考生参加体质测试非常有必要,考生可参考往年自主招生简章,参照项目提前训练。
相关推荐
1.孩子是理科生,大学该如何选专业?有哪些选择?讲得很清楚!
2.不熬夜,高三如何逆袭?这些方法最适合学渣!
3.北大学霸写给高中生的最全学习攻略,值得研读
4.2019年全国重点高校排名出炉,985和211大学排名一览!

声明:本文内容来源于网络整理,转载请联系原出处。封面图片来自邑石网。高考网尊重版权,如有侵权问题,请及时与管理员联系处理。

距离2020年高考还有237天
