好消息!
今年国庆中秋大假期间
成都博物馆、四川博物院、四川省图书馆等
10家成都公共文化服务单位
将实施错时延时开放
成都又多了10个游玩好去处
快快看过来↓↓↓↓
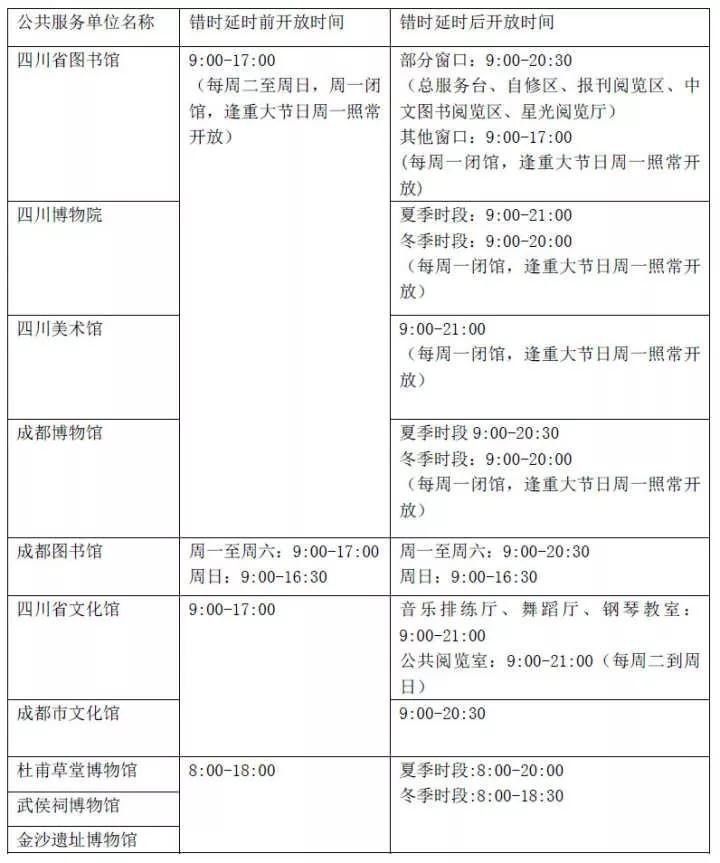
成都十大文化场馆错时延时开放时间表

国庆中秋期间,
成都这些文化场所有什么特色活动?
快跟小高看过来
↓↓↓↓↓
成都博物馆

成都博物馆
现代之路——法国现当代绘画艺术展

展出内容:
•本次展览的画作都是名家真迹,来自法国圣埃蒂安大都会现当代艺术博物馆,51幅作品估值近4亿人民币。作品涉及从法国大革命后现实主义、印象主义、立体主义、野兽主义、超现实主义等十余种艺术流派;
•该馆镇馆之宝——莫奈的圆形《睡莲》以近2亿人民币的超高保价首次来到成都。
•展出毕加索的四幅真迹:丝巾画《为人民的和平》、油画《静物:壶、玻璃杯和橙子》版画《维纳斯与爱神》两幅。
展出时间:
9月27日15:30——12月15日
参观地点:
成都博物馆一楼一号临展厅
参观方式:
凭身份证等有效证件换取门票,免费参观。
《陈像·蜕变》摄影展

展出内容:
法国摄影艺术家瓦莱丽·蓓琳系列摄影作品将展出。本次摄影展将展出瓦莱丽·蓓琳从2002-2016年间所拍摄的图片,包括《超模》、《全明星》、《静物》等9个系列。在作品中,她打破了“名媛”“模特”和“完美女性”一贯给人的无趣的旧印象,用漫画的包围来展现出一种更活泼生动的自我状态,这些女性在她的作品中被呈现为“超级女英雄”。
展出时间:
9月27日15:30——12月15日
参观地点:
成都博物馆负一楼二号临展厅
四川博物馆

四川博物馆
翰墨至宝--四川博物院藏书画精品展

徐悲鸿作品(图据网络)
展出作品:
本次展览分为四个单元,从各时期的代表风格,带领观众欣赏中国灿烂的书画艺术。包括了敦煌藏经洞的《宋人柳枝观音像轴、宋徽宗赵佶的《腊梅双禽图》等国宝级画作,还有“吴门四家”之一唐伯虎唐寅的真迹,近现代如黄宾虹、齐白石、徐悲鸿、傅抱石、张大千等大家之作也将出现在展览上。
展出时间:
9月29日起,展出时间为2个月(周一闭馆)
实行夜间延时开放,闭馆时间为21:00(20:30停止检票)
参观地点:
四川博物院二楼书画厅(成都市浣花南路251号)
参观方式:
凭身份证等有效证件换取门票,免费参观。
■《宋人柳枝观音像轴》

作品简介:
该画系敦煌流散的宋画,国家一级*物文**。作品设色绘柳枝观音坐于须弥座上,头顶化佛冠,面相丰腴,身材修长;左足踩莲瓣,右足置于膝上;右手持柳枝,神态悠闲。画面右侧上下端各绘一童子手托荷叶,面向观音作飞腾状和跳跃状。来源于敦煌藏经洞,被张大千所藏。
■《现代齐璜墨笔虾蟹图轴》

作品简介:
齐白石之作。图中绘池塘一角,茨菰数丛,有鱼(2条)、虾(5只)、蟹(4只)游戏其中。画面右上侧题行书款一行:“甫澄先生主席属 齐璜画于治园精室”。款尾钤朱文方印“白石”。此图虽未署创作时间,但款识中有“齐璜画于治园精室”句,可知绘于成都王瓒绪公馆治园。
■《宋赵佶腊梅双禽图页》

图据网络,仅供参考
作品简介:
宋徽宗赵佶之作,国家一级*物文**。绘腊梅一枝穿插于柏叶间,两只山雀顾盼有情,鸣于枝头。山雀用生漆点睛。画面右下角以“瘦金体”题“御笔”及“天下一人”签押,上钤“御书”葫芦形印一方。左下角押有清代成都知府,著名书画鉴赏家“于腾私印”一方。
■《明唐寅虚阁晚凉图轴》

“吴门四家”之一唐伯虎之作,国家一级*物文**。绘青绿山水,树荫下水阁临溪,远山隐现,阁中二叟纳凉清谈。左上作者自题七绝一首:“虚阁临溪趁晚凉,槛前千斛藕花香。蔗浆满贮金瓯冷,更有新蒸薄荷霜”,款署“吴门唐寅”,下钤朱文隶书“唐伯虎”“南京解元”二方印。起首钤朱文“梦墨亭”长印。
梵天东土 并蒂莲华----
公元400-700年印度与中国雕塑艺术大展

展出作品:
将展出来自印度和中国的150多件雕塑精品,其中不少在印度雕塑史和中国石刻艺术史上均享有盛誉。这次大展由故宫博物院、四川博物院等单位联合主办。在此之前,已经在故宫博物院以及福州、杭州进行过巡展。
展出时间:
2017年9月29日至2018年1月7日
武侯祠博物馆

武侯祠
明园雅集——丁酉国庆中秋·中国画邀请展

杨建果作品(图片来源于网络)
展出作品:
汇聚杨建果、彭先诚、姜宝林、戴卫、刘朴、程大利、龙瑞、阿鸽、许钦松、曾来德、杨晓阳共11位著名画家的书画精品65幅,在群贤堂中展出。
展出时间:
10月1日至8日
琢磨——宝鸡青铜器博物院玉器特展

宝鸡青铜器博物馆玉器(图据网络)
展出作品:
130余件玉器通过“璞玉浑金”“琢玉成器”“美玉如斯”三个单元讲述璞石到美玉华丽蜕变的故事。
杜甫草堂

杜甫草堂
国庆中秋期间,成都杜甫草堂博物馆将推出3大展览活动:
•第四十五届国庆盆景展
将展出上百件经典川派盆景。
•“艺墨岁月——王建安书画篆刻微雕展”
将带来著名艺术家王建安的微雕、篆刻、书法、绘画精品180余件。
•“草堂诗华——2017中秋中华花艺展”
通过33件花艺用造型艺术对杜甫诗作进行了诠释,让公众畅享“诗意生活”。
展出时间:
2017年10月1日至10月15日
金山遗址博物馆

金山遗址博物馆
“玉汇金沙——夏商时期玉文化特展”

展出作品:
此次展出的夏商美玉来自全国12处著名考古遗址,从龙山文化、殷墟、二里头遗址到三星堆、金沙遗址,这些夏商美玉的浑然天成、巧夺天工,见证了中华文明的源远流长。其中,夏代嵌绿松石铜牌饰,以及出土于河南安阳殷墟妇好墓的玉象等*物文**,造型都十分精美,让人大开眼界。
成都市文化馆

•2017成都摄影年展“镜头中的美丽中国
展出作品:
“成都摄影年展”今年年度主题是“镜头中的美丽中国”,在全市范围共征集到800余幅群众摄影作品,由专家评选出80幅艺术水平较高的作品展出。
展出时间:
9月28日-10月28日
信息来源:川报观察、四川日报
编辑:周祎
新浪微博:@成都高新
微信:cdhtwx
高新那么好,我想扫一扫
长按二维码关注