根据武汉土地市场网公告显示,6月23日武汉将迎来两大重磅地块的挂牌。

本次将挂牌的两宗地是归元片二期项目的A包和B包,挂牌面积共约17.58万方,起拍总价约132亿,出让面积约17.6万方,两宗地块打包出让。

两个地块的基本情况如下:
P(2020)013号地块
汉阳核心归元片地块,总体量约45.5万方,住宅体量约28.9万方
起拍总价60亿,起始楼面价约13163.7元/平
需自持公建配套50%以上,引入世界500强区域总部
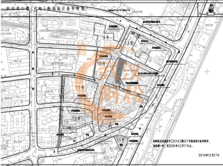
P(2020)013号地块位于汉阳大道以南,拦江路以北,鹦鹉大道以东,阳新路以西的归元片二期A包(含1-8号地块)建设项目,规划总用地总面积10.588公顷,容积率约4.27,其中1号地块2.82公顷,2号地块1.85公顷,3号地块2.65公顷,4号地块0.41公顷,5号地块0.52公顷,6号地块0.82公顷,7号地块0.83公顷,8号地块0.76公顷,A包规划净用地范围内有约720平方米土地不纳入本次供地范围内;地上总计容建筑面积45.48万平方米,其中商业服务业设施建筑面积不超过14.61万平方米,文化活动设施建筑面积不小于2万平方米,居住建筑面积不超过28.87万平方米(其中幼儿园0.36万平方米)。该地块现场挂牌,竞买保证金12亿,起始总价60亿,起始楼面价约13163.7元/平,最高出让指导总价约90.9亿,最高楼面价约19956元/平。

地块主要要求:
1、竞买人须承诺若竞得地块后,引入1家或以上控股股东为《财富》杂志2019年公布的世界500强公司的总部或区域总部入驻。竞得人须自持公建(含商业服务业设施及文化活动设施)计容总建筑面积的50%以上,自持部分在项目竣工验收后10年内不得整体或分割转让、销售。
2.竞买人必须同时报名参与P(2020)013号、014号归元片二期A包、B包地块的竞买,并分别报价。
3、根据规划设计条件要求,本项目地块内配建一所12班幼儿园,用地面积不小于4860平方米,建筑面积不小于3600平方米,建成后其用地及产权无偿移交所在区教育行政部门。
4、根据规划设计条件要求,地块内结合具体方案设置1处不少于3000平方米社区文化活动中心(含青少年、老年活动中心),1处不少于1500平方生鲜市场,1处不少于1350平方米中型多功能运动场地。
5、4号地块控制为公园绿地,5号地块控制不少于约4200平方米公园绿地,建成后均应向公众开放。
6、项目应延续从归元寺到西大街、显正街城市低密度带的空间格局,保护传统街巷格局和尺度,协调建筑风貌和整治空间景观。1号、3号、4号、5号、6号地块位于显正街片历史风貌街区内,应按照相关保护要求执行,注重对肌理格局、建筑风貌、街巷名称等历史要素的延续,新建及改造建筑要与历史风貌相协调。
7、3号地块内元妙井为不可移动*物文**,4号地块紧邻不可移动*物文**圣·柯隆邦医院旧址和历史构筑物汉阳树,5号地块和6号地块部分用地位于优秀历史建筑汉阳天主教堂的保护范围内,均应按照有关规定执行。
8、1号地块保留1处传统民居、1号地块和3号地块之间保留1处传统民居、5号地块内保留1处风貌建筑、6号地块内保留1处风貌建筑(详见附图),建构筑物可结合方案平移、改造和利用。
9、结合方案保留项目用地内树龄较长的树木植物,3号地块内1棵梧桐树、2号地块和3号地块之间1棵女贞树均为二级保护古树名木。如需移栽,均应按照《武汉市古树名木和古树后续资源保护条例》及有关规定执行。
10、1号地块内临鹦鹉大道设置一处标志性建筑塔楼,建筑高度不低于200米。
P(2020)014号地块
汉阳核心归元片地块,总体量约54.5万方,住宅体量约41.4万方
起始总价72亿,起始楼面价约13206.2元/平
需自持公建配套50%以上,引入世界500强区域总部
P(2020)014号地块位于汉阳大道以南,拦江路以北,阳新路以东,滨江大道以西的归元片二期B包(含9-15号地块)建设项目,规划总用地总面积6.99公顷,容积率约7.76,其中9号地块0.50公顷,10号地块0.43公顷,11号地块1.00公顷,12号地块0.90公顷,13号地块0.49公顷,14号地块3.53公顷,15号地块0.18公顷,B包规划净用地范围内有约400平方米土地不纳入本次供地范围内;地上总计容建筑面积54.52万平方米,其中商业服务业设施建筑面积不超过13.14万平方米,居住建筑面积不超过41.38万平方米(其中幼儿园0.55万平方米)。
该地块现场挂牌,竞买保证金14.4亿,起始总价72亿,起始楼面价约13206.2元/平,最高出让指导总价约109亿,最高楼面价约20000元/平。

地块主要要求:
1、竞买人须承诺若竞得地块后,引入1家或以上控股股东为《财富》杂志2019年公布的世界500强公司的总部或区域总部入驻,并建设一座五星级标准的品牌酒店。竞得人须自持公建计容总建筑面积的50%以上,自持部分在项目竣工验收后10年内不得整体或分割转让、销售。
2.竞买人必须同时报名参与P(2020)013号、014号归元片二期A包、B包地块的竞买,并分别报价。
2、本项目地块内配建2所9班幼儿园,用地面积均不小于3780平方米,建筑面积均不小于2730平方米,建成后其用地及产权无偿移交所在区教育行政部门。
3、15号地块控制为公园绿地,建成后应向公众开放。
4、项目应延续从归元寺到西大街、显正街城市低密度带的空间格局,保护传统街巷格局和尺度,协调建筑风貌和整治空间景观,结合方案保留地块内树龄较长的树木植物。9号、10号、11号、12号、13号、14号地块位于显正街片历史风貌街区内,应按照相关保护要求执行,注重对肌理格局、建筑风貌、街巷名称等历史要素的延续,新建及改造建筑要与历史风貌相协调。
5、14号地块内临滨江大道设置标志性建筑双塔,结合公共通道形成垂江开放空间廊道;注重开敞空间形态营造,打造显正街通江轴线。
6、鼓励结合方案在各地块间设置2层公共步行连廊。13号地块北侧与14号地块东侧各预留1处2层空中连廊接口,对接现状莲花湖公园与远期归元城市阳台的建设,宽度与线形结合方案审定。
7、13号、14号地块与已供地项目相邻,可进行置换整合,统一规划布局。
地块分析:
1、上述两个地块均位于汉阳区汉阳大道与沿江大道交汇处,属于内至二环之间,不仅在汉阳,在整个武汉来说都有着较大的优势。项目处长江大桥和鹦鹉洲长江大桥之间,属于武汉内环核心旁区域。由于汉阳基本没有内环,因此该地块在汉阳的位置是非常突出的。地块周边距离地铁钟家村站很近,东边紧邻长江,周边交通、配套都很不错。

汉*江阳**滩实景:


2、地块微观区位:
013号地块微观区位如下:北边是汉阳大道、住宅小区、博物馆等;
西边是鹦鹉大道、地铁钟家村站、远洋东方境世界观;
南边是市政道路、晴川高中、拦江路;
东边是阳新路、014号地块、沿江大道、长江及江滩。其中小地块中间还有武汉市五医院。
武汉市五医院实景:

014号地块微观区位:北边是汉阳大道、莲花湖公园;
东边是沿江大道、汉*江阳**滩及长江;
南边是拦江路、住宅小区;
西边是阳新路、13号地块。

拦江路:

晴川大道实景:

目前上述两个地块正在进*房行**屋征收*迁拆**阶段:

地块周边小区实景:

3、两大地块*绑捆**出让,总体量约100万方,住宅体量超70万方,商业等配套体量约30万,不管是新房供应还是配套设施都是区域重磅项目。
4、根据地块拿地要求来看,两宗地都分别要求引入世界500强的区域总部,且自持配套不少于50%,还有公园、建筑风貌及临江地标性建筑的要求,对商业的自持会一定程度上增加开发难度。
5、上述两个地块的起始楼面价分别是13163.7元/平及13206.2元/平,若底价成交,这个楼面价在汉阳也是比较高的了。另外这两宗地都设置了最高出让指导价,这也是2020年以来第一次出现最高指导价的两个地块,其中014号地块最高楼面价约20000元/平,若达到这个价格,那就只比如今武汉的单价地王碧桂园晴川府20012元/平的地价低12元/平了。其实说白了,这个限价的意义也就是在于不让再出一个单价地王。不过两宗地总价约132亿,虽然单价比碧桂园低了,但总价高啊,因此对对房企的资金要求非常高,“武汉阿松”分析底价成交的可能性非常大。
6、上述地块是归元片二期地块,2017年远洋约总价150亿拿下归元片一期地块,当时的楼面价仅7619元/平和8373元/平,如今隔了三年,楼面价基本是翻了2倍。如今远洋地块开发为远洋东方境世界观带装修均价约25760元/平。因此依照这个楼面价来推测,就算是底价成交,届时项目入市价格极有可能带领汉口房价突破3万元/平大关。目前汉阳核心及滨江板块价格集中在20000-26000元/平左右。项目南侧的江御项目毛坯均价23000元/平。
远洋2017年拿地归元片一期地块:


7、其实早前有传言说,上述两个地块大概率依旧会被远洋拿下,不过如今就“武汉阿松”所得的小道消息是,远洋是不会来抢这两宗地了,而是有其他的房企在关注。目前网上有小道消息透露,中海或将竞得这两个地块,且中建有可能参与开发,具体得主坐等官宣。