
产品介绍
B站口号:哔哩哔哩 - ( ゜- ゜)つロ 乾杯~
bilibili,也被称为哔哩哔哩、bilibili弹幕网,或简称为B站,是中国大陆一个ACG相关的弹幕视频分享网站,
其前身为视频分享网站Mikufans。该网站由网友“⑨bishi”(徐逸)于2009年6月26日创建。Mikufans建站的初衷是为用户提供一个稳定的弹幕视频分享网站。
网站于2010年1月24日更名为bilibili。
网站在不同季度时会更换LOGO以及主题,网站亦拥有虚拟人物22娘和33娘。而现在网站标题中含有“( ゜- ゜)つロ 乾杯~”的字符画以做宣传。
发展历史
哔哩哔哩最初的定位是二次元网站;出于对二次元文化的热爱,建站初就对社区的打造极为重视,从其拜年祭活动、站娘形象的设置中就可见一斑;
哔哩哔哩重视社区氛围,游客无法发送弹幕,需答题通过才能转为正式会员,准入门槛高。
其友好、强互动的社区氛围使UP主们乐于用爱发电;而UP主们创作的优质内容鼓励着更多的内容消费者创作视频,也吸引了其他平台的内容创作者。
2013年10月,B站举办第一届BML(Bilibili Macro Link)线下活动,UP主和其粉丝的互动延伸到线下;
2016年1月充电功能上线,用户可以打赏UP主,更好地支持视频创作者;
除此之外,B站为了扶持创作者,推出了创作激励计划,可以一定程度上减轻UP主的负担。
在发展的过程中,B站用户由二次元文化爱好者逐渐转变为年轻人群体;
B站也随着其UGC内容的丰富顺势创立各个分区,直播区、生活区、国创区、专栏区、音频区、VLOG区、知识区等等;
现如今,UGC视频的*放播**量已占总*放播**量的90%左右,成为核心内容。
2014年7月,B站购买了第一部正版番剧《每度!浦安铁筋家族》,由此进入了版权视频领域;到如今,B站的番剧数量远超其他平台,是追番的首选之地;
2016年2月,纪录片《我在故宫修*物文**》在B站走红,B站发现了纪录片的潜力,开始引进优秀海外纪录片。
同年10月,B站推出了付费会员服务——大会员。大会员专享经典电影、番剧和纪录片,截至12月底,大会员数量已达到760万。
2016年9月,B站宣布独家代理手游《Fate/Grand Order》,2017年B站游戏业务占到总收入的83.4%,FGO贡献了其中的71.8%;游戏业务是哔哩哔哩收入的主要来源,2019Q3才降到50%。
2014年11月4日,B站就推出了直播功能。2016年10月19日,直播首页增加“我要直播”,鼓励所有用户直播;
2019年12月3日,B站花费8亿买下三年英雄联盟全球总决赛直播版权、不久后签约知名主播冯提莫,开始大力发展直播领域。
2017年11月2日,版本5.17,哔哩哔哩首页新增“会员购”入口,开启了电商业务。
19年底晚会最美的夜、 2020年5月宣传视频《后浪》出圈,为B站赢得一批新用户; B站于19年、20年还先后获得腾讯、阿里、索尼的投资,说明它的发展深受资本看好。
用户分析
B站的用户群体主要分为内容消费者和内容创作者,不过无论是UGC还是PGC,在个人使用上也会符合内容消费者的属性,同时UP主对于B站的需求更多的是*放播**量等非直接功能性的指标。
在功能优化方向依然以内容消费者为主体,以UP主创作意愿为辅。
根据所调研的用户回答,从内容摄取角度上,用户都有自己明确的兴趣点和使用途径。
一部分关注了UP主的用户对动态的使用频率较高;另一部分高度依赖B站首页推荐同类喜好视频,两种类型的用户都重视视频的质量。
1从年龄层方面分析

Bilibili使用人群多数集中在30岁以下,也就是90后与00后用户占比高达72.26%,其 中24岁以下用户占比38.51%,25岁~30岁用户占比为33.75%。
BILIBILI用户群体多为学生*党**,及30岁以下的年轻工作者为主。
这一类人群多为未婚人群,相对来说社会生活压力较低,有更多时间,金钱和精力去追求享乐。
同时,这类人群一般接受能力较强,对于动漫文化等这类文化比较容易接纳,也符合他们强调自我和多元观点表达,追求的是新奇,轻松和简单的诉求。
2从用户性别方面分析

男性用户占52.03%,女性用户占47.97%。
该组数据说明b站足够满足所有性别需求,具备兼顾性和综合性。既有符合女性用户口味的美妆、时尚等频道,同时也具备体育、数码科技等男性用户感兴趣的内容。
3从用户地域方面分析

b站的用户大部分分布在南方地区,沿海地区较多。因为沿海地区经济发达,人均生活水平比内陆高,教育水平比内陆高。
沿海地区人均纯收入超过内陆地区。老百姓除了满足衣食住行基本需求之外,更有额外的时间和经济实力去接触新鲜事物,培育兴趣爱好。因此,b站受众群体沿海一带更多些。
目标用户
-
二次元爱好者/御宅族:希望能够有个平台,能够观看新番动漫,了解二次元资讯。
-
UGC创作者:希望能够有平台能够让自己分享内容,吸引粉丝,从而获得认同感和成就感。
-
网络视频爱好者:希望有个内容比较丰富的平台,能够满足自己日常消磨时间的需求。
-
直播爱好者:希望有平台能够观看到自己喜欢的UP或直播内容。
-
社交爱好者:希望能够有个地方,能够认识很多有共同兴趣的人。
其中核心用户时二次元爱好者和UGC创作者。
用户使用场景
-
场景一
李明,男,17岁,高中生,二次元爱好者,平时喜爱日本动漫,对每个季度的新番都有追番需求,想要能够在第一时间能够快速的观看到更新的动漫。
他听说B站购买了某一部他之前一直关注了很久的动漫正版,为了能够看到这部动漫,他*载下**了BILIBILI APP。
经过一段时间的使用后,他发现在这里不仅能够看到他想要看到这部动漫,而且还有很多其他的动漫资源和最新鲜的资讯,更何况在这类看动漫不用经历痛苦的60s广告,还能认识到很多同好者。
是他进驻了B站,注册了大大会员,成为B站的忠实用户。
-
场景二
晓梅,女,21岁,音乐系大学生,二次元爱好者,平时除了喜欢看动漫以外,还喜欢把动漫里面的音乐作品进行重新演绎并分享给朋友听。
但是,她发现只有少数朋友喜欢二次元音乐,她希望能够有更多的人能够听到她的作品.
于是她在B站注册成为了音乐相关的UP主,定期分享自己的音乐作品,平时偶尔还会开直播与粉丝交流,凭借着自己的努力,收获了10000多粉丝。
-
场景三
张军,男,25岁,普通职员,平时没有什么特别爱好,上下班需要2个多小时,希望能够有个东西能够打发时间。
经同事介绍他*载下**了B站,他发现上面有很多新鲜的内容吸引他——有搞笑的、有音乐的、有科普的等等内容,而且看视频还不需要广告,视频质量也十分高清。
而且,他感觉弹幕非常的有趣,于是B站就成为他上下班打发时间的主要工具之一。
用户需求分析
-
内容需求:除了及时的新番更新,丰富的二次元咨询,原创的二次元视频等,还要有其他的,类似与音乐,时尚,搞笑等的综合性内容,供应给二次元爱好者及非二次元爱好者观看。
-
体验需求:无广告、无卡顿、可发送弹幕实时评论、界面交互的布局设计友好。
-
社交文化需求:能够找到共同爱好的人,可以一起针对共同的兴趣一同讨论,找到共同的精神家园。
-
创作需求:能够输出自己的创作内容,吸引到大量的粉丝,实现流量变现。
信息架构

BILIBILI的信息结构主要分成5大模块,分别是:首页、频道、动态、会员购、我的。
首页模块:主要展示视频内容信息,其分别包含直播,推荐,热门以及追番四个板块。
频道模块:作用主要是全站视频内容的分类作用,方便用户查找感兴趣的内容。
动态模块:主要为社交和关注作用,方便用户及时查收关注UP主的相关内容,促进双方的社交互动。
会员购模块:主要是BILIBILI的商城功能,以其自身庞大的平台流量为基础,通过提供二次元相关的衍生产品的购买服务,提供B站营收。这个模块主要用来打通二次元的下游市场。
我的模块:则是用户中心功能,方便用户管理个人信息。
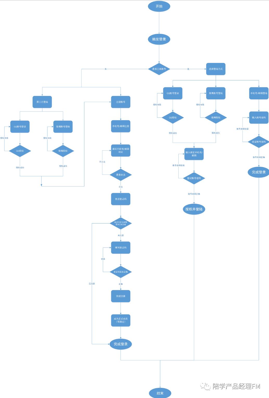
产品流程


特色功能
-
动漫追番:B站每个季度都会承包来自国内外的新番动漫可供用户在线观看。
-
用户原创:提供用户创作平台,通过创作激励政策,鼓励用户原创,丰富站内内容。
-
独有文化:B站以二次元文化为核心,衍生出许多诸如弹幕文化,鬼畜文化等独特文化。
-
弹幕评论:观看视频的同时,用户可以看到或者实时发送弹幕进行评论。该功能让基于互联网的弹幕能够超越时空限制,构建出一种奇妙的共时性的关系,让B站成为极具互动分享和二次创造的文化社区。
-
发现、搜索功能:发现功能可查询漫展活动,搜索功能可搜索视频、up主外,还可查看排行榜、话题中心、周边城市等。
-
直播业务:是b站顺应直播发展潮流,推出的国内首家关注ACG直播的互动平台。直播内容有趣,拥有大量的直播主,呈现丰富的二次元直播内容:游戏,唱见,舞见,手办,绘画,声优,COS,ASMR等等。