计算机及外部设备装配调试员
计算机及外部设备装配调试员是一种技术工种,主要负责计算机及其外围设备的装配和调试工作。他们需要了解计算机硬件的组成和工作原理,熟悉各种外围设备的连接和驱动,能够根据用户需求进行组装和配置,并进行系统调试和故障排除。

微信公众号:阿媛说考培
计算机及外部设备装配调试员需要具备较强的计算机硬件和软件知识,熟练掌握常见操作系统和办公软件的安装和配置方法,了解网络和安全知识,并具有较强的沟通能力和团队合作精神。
计算机及外部设备装配调试员职业技能等级证书是由中国人力资源和社会保障部颁发的国家职业技能鉴定证书,旨在评价计算机及外部设备装配调试员的职业素质和技能水平,为他们提供获得国家认可的职业证书,并促进其职业发展。

微信公众号:阿媛说考培
职业技能等级证书的获得可以帮助计算机及外部设备装配调试员在职业生涯中获得更多的机会和提升,包括:
- 更好的就业机会:拥有职业技能等级证书可以增加求职者的竞争力,提高他们在求职过程中的优先权,有助于更好地获得优质的职位机会。
2.职业晋升:职业技能等级证书是评价一个人职业素质和技能水平的重要依据,对于在公司内部寻求职业晋升的人来说,获得职业技能等级证书可以加速晋升进程。
3.薪资提升:拥有职业技能等级证书可以证明求职者拥有更高的职业素质和技能水平,使其在薪资谈判中更有优势,有助于获得更高的薪资待遇。
4.个人发展:获得职业技能等级证书不仅可以证明一个人的职业素质和技能水平,也可以帮助他们提高自身的专业知识和技能,不断完善自我,开拓职业发展道路。
计算机及外部设备装配调试员主要职责
计算机及外部设备装配调试员的主要工作职责包括:
1.计算机硬件装配:负责计算机硬件部件的安装和组装工作,包括主板、CPU、内存、硬盘、显卡等部件的安装和连接。
2.外部设备连接:负责外部设备的连接和调试工作,包括打印机、扫描仪、摄像头、音响等设备的连接和设置。
3.硬件维护:负责计算机硬件设备的日常维护和保养,包括硬件清洁、故障排查、更换维修等工作。
4.系统安装与配置:负责计算机操作系统的安装和配置工作,包括Windows、Linux、MacOS等操作系统的安装和系统配置。

微信公众号:阿媛说考培
5.软件安装与配置:负责软件的安装和配置工作,包括常用办公软件、图像处理软件、音视频*放播**软件等的安装和设置。
6.故障排查与修复:负责计算机硬件和软件设备的故障排查和修复工作,包括硬件故障和软件故障的排查和解决。
7.技术支持:为用户提供计算机硬件和软件设备的技术支持和咨询服务,解答用户问题和提供解决方案。
8.文档编写:编写计算机设备和系统的使用说明书和技术文档,提供使用指导和技术支持。
总的来说,计算机及外部设备装配调试员的工作职责涉及到计算机硬件和软件设备的安装、配置、维护、故障排查和修复,以及为用户提供技术支持和服务等方面的工作。
01
本职业共设五个等级,分别为:
五级/初级工、
四级/中级工、
三级/高级工、
二级/技师、
一级/高级技师、
02
计算机及外部设备装配调试员证书样式

微信公众号:阿媛说考培

微信公众号:阿媛说考培
03
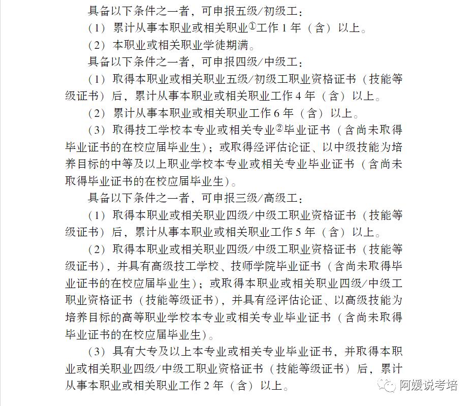
计算机及外部设备装配调试员报考条件以及要求


微信公众号:阿媛说考培
04
计算机及外部设备装配调试员技能等级证书如何查询
职业技能等级书信息实行技能人才评价证书全国联网查询。
查询官网:http://zscx.osta.org.cn/


微信公众号:阿媛说考培
计算机及外部设备装配调试员职业前景
随着计算机及外部设备的普及,计算机及外部设备装配调试员的职业前景也越来越广阔。计算机及外部设备装配调试员主要负责计算机及其周边设备的安装、调试、维护和修理工作,是计算机行业中不可或缺的一环。
随着信息技术的不断发展和普及,计算机及外部设备装配调试员的就业前景越来越好。特别是在互联网、电子商务、智能制造等领域,计算机及外部设备装配调试员的需求量大,市场前景广阔。同时,计算机及外部设备装配调试员的技术要求也越来越高,需要不断学习更新知识,不断提高自身的技能水平,才能适应行业的发展变化。
总之,计算机及外部设备装配调试员是一个充满挑战和机遇的职业,随着计算机技术的不断进步和应用领域的不断拓展,其职业前景将会更加广阔。
更多关于证书报考以及查询还有不清楚的,可以私信我哦或关注微信公众号“ 阿媛说考培 ”了解更多行业考证详细资讯。