三年级上册语文句子专项练习,改写句子部分学生要加强练习
在三年级语文的学习中,句子的相关学习是重难点部分,因为在考试中句子的不同形是的考查是必考题,所以学生在平时除了掌握基础的拼音和字词部分,句子的相关练习也是需要加强练习的,就比如说改写句子是考试必考的,也是很多学生容易出错丢分的题目,只有在平时扎实的把基本知识学好,才可以在考试中句子考查部分不丢分。
今天主要围绕三年级语文上册的句子练习进行分析和讲解,首先希望学生可以根据自己的学习时间安排,多抽出时间来进行句子专项练习,其次就是在考试前也可以拿出本讲中句子的题目进行复习,这样再遇到句子类型的相关题目就不会丢分。
首先我们来看一下句子专项练习中都会遇到哪些类型的题目,比如句子扩写就是一个经常考查的题目类型,在扩写句子时要注意扩写的具体性,就是在描述时做到有针对性描述即可,其中扩写时出现的描述词语可以根据句子情况进行调整即可。

图1
第二种就是缩写句子,正好和扩写句子相反,其实经常考到的就是缩写句子,在缩写句子时要求学生抓住句子的主谓宾,把不需要的形容词或者描述性的词语去掉即可,缩写句子一定要做到最短形式。

图2
在句子考查中造句也是经常考的题目类型,一般式给出结构性的关联词,让学生自己发挥造句,其实学生可以根据课本上的相关语句进行仿写句子即可,其中造句时一定要看清楚是在给出的词语前边还是后边进行造句。
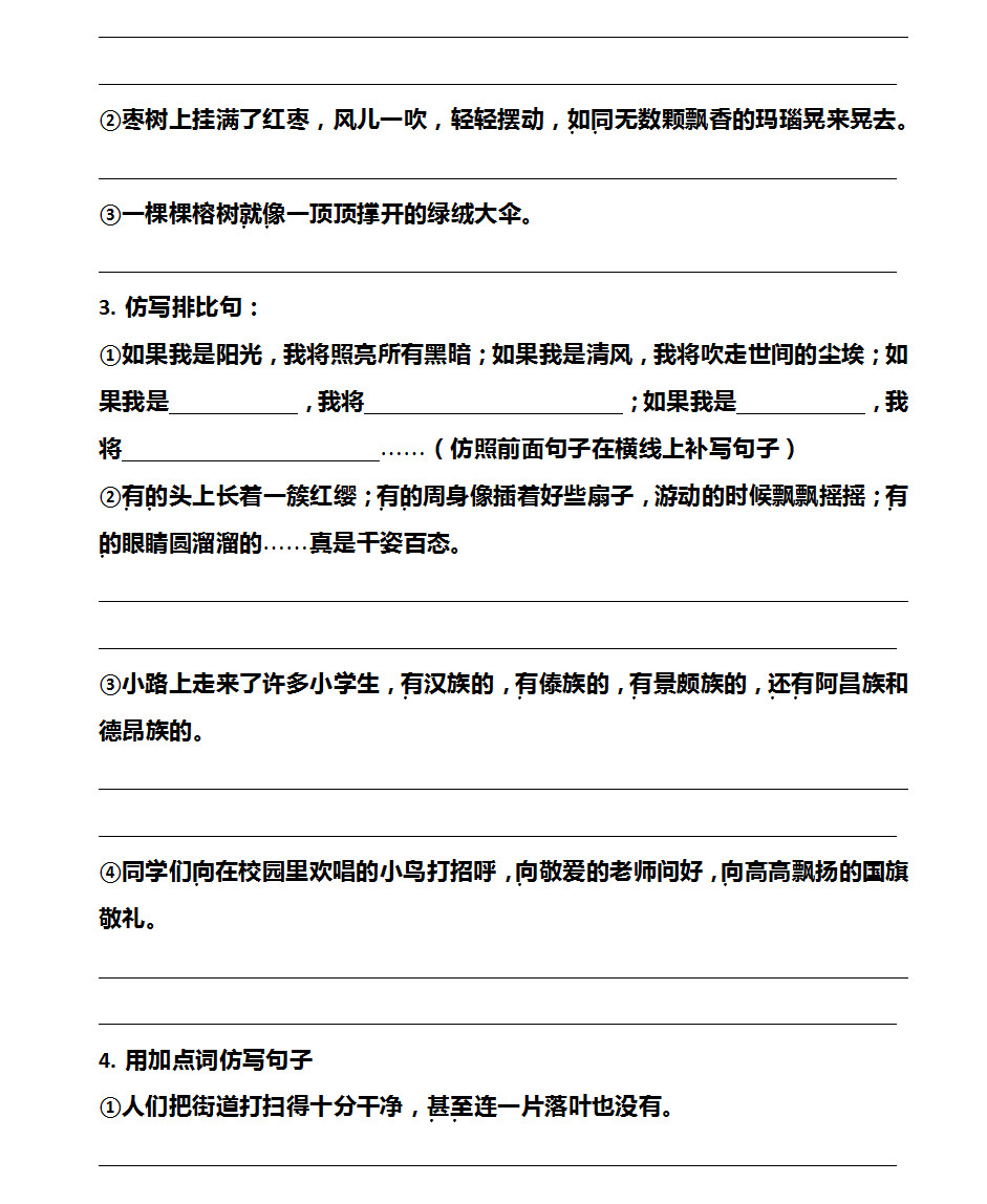
仿写句子是考试中的重点,仿写句子的第一要点就是先分析给出的例句,然后结合例句进行仿写,其中仿写句子细分几种形式,比如仿写拟人句或者仿写比喻句等等,关键就是抓住例句的形式,结合拟人还是比喻等要求进行仿写。

图3
仿写句子形式多种多样,学生平时需要多加练习,在练习后学会分析和总结句子特点是关键,只有自己分析总结出的知识点学生的印象才会深刻。

图4
另外句子题目中还有考查一种用给出的加点词语进行造句,或者是仿写句子,这就要求学生分析例句,然后结合给出的关联词进行造句,一定要把关联词的词意弄明白,这样造出的句子才会意思正确。
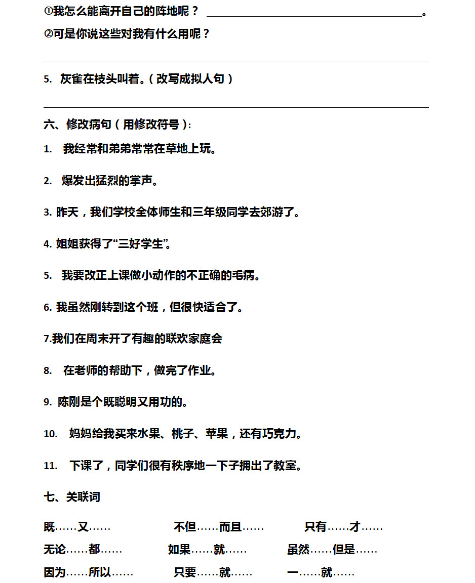
另外就是改写句子部分,也是考试的重点部分,学生必须掌握改写句子的方法和要求,做到能熟练快速的找出改写句子的关键点。

图5
修改病句也是考试中必考的题目,在修改病句题目中学生除了要一个字进行分析,还要平时多做题总结不同病句的形式,分析不同病句考查的关键点,很多时候病句的考查点就那些,学生只要把能考的点都进行练习,在考试中就可以做到不丢分。

图6
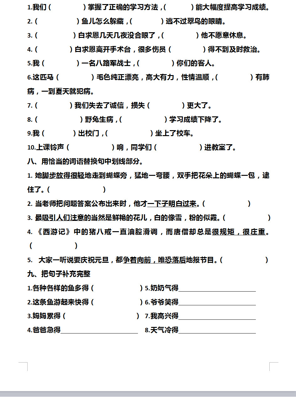
关联词的练习也是考试中必考的,其中学生需要分析关联词的意思,然后结合语句进行套用即可,在填入句子后关联词的意思一定要和句子表达的意思同一即可。
还有替换句子部分和补全句子等考查形式,虽然考查的不多但是学生还是需要掌握此类题目的考查点,不管是替换句子部分还是补全句子学生一定要做到语句意思通顺,填写完句子后一定分析语句是否正确和通顺。
今天的句子专项练习就分析到这里,需要电子版的可以私聊小编,同时对于不明白的题目可以在留言区留言进行交流和学习。