临近6月末,大规模停售箭在弦上。
我把目前市面上在售的、所有值得买的增额终身寿结合产品收益、回本时间、减保的灵活性、保险公司、附加功能等多个维度,全部梳理了出来,并且进行了排名。
T0P10
中邮邮保一生2.0

如果你既想追求公司品牌和规模,想要个大公司的产品,同时又看重收益,那么可以直接考虑中邮邮保一生2.0。
邮保一生是银行系保险公司里面,收益拔尖的产品;不过它的减保规则比较严格 (PS:可做拆单投保,规避这个问题) ,所以只能排名第十。
T0P9
京福传世爱(尊享版)

京福传世爱(尊享版)是北京人寿的一款增额终身寿,背靠北京市政府,妥妥的国资背景。减保规则宽松,免责条款市场最少,仅有三条;额外增送航意责任险,投保年龄宽泛:72岁还可以3年交,这可真是市场上独一份;
同时,可关联保底3,现行4.8的万能账户 ;增值服务全,享受增值体检服务,更有紧急救援、出行代驾、生日礼品等增值服务。
T0P8
复星保德信星财神

星财神这款产品,趸交是它的优势,只可惜趸交下线得早,目前只有3年交和5年交。
相比较而言,星财神的3年交数据表现优异:第10年时,IRR超过3%。第20年时,IRR超过3.25%。第30年时,IRR超过3.35%。也就是说无论哪个阶段取钱出来,这款产品的收益表现都不拉垮。
同时,复星保德信公司背景强大。这款产品可对接保底3%的年金型万能。还能拥有高客专属服务【就医绿通】、【旅居权益】、【星堡养老】、【居家护理】等。(因为增值服务优秀,所以比较受大客户青睐。)
总保费≥10万/20万/30万/50万,可对接复保生态服务。支持对接Club MED旅游酒店,总保费30万以上可享受85折优惠。
投保星财神,满足150万的总保费要求,还可以对接复星的养老社区星堡。
T0P7
中英至尊传家

中英至尊传家趸交、3年和5年交数据还算表现优秀,第20年IRR能达到3.25%;第30年IRR可以达到3.34%以上;第40年可以达到3.38%,
同时至尊传家的投保年龄还是很宽泛,从出生30天到75周岁均可投保;
不过至尊传家跟同类产品对比,有4点特殊的地方:
1、最低保费有要求,趸交50万起,3年期交每年15万,5年期交10万起,10年期交每年不低于5万。门槛比较高,让很多人望而却步。
2.自带公共交通工具意外身故金、航空工具交通意外身故金责任,不需要再花钱,可以享受的额外保障。
3.支持第二投保人和隔代投保,满足少数客户的个性化需求
4.自带年金转换功能。
中英人寿除了提供常见的健康类的增值服务,覆盖到客户从健康管理到日常生活的各方面,有“爱健康”和“爱生活”等各种增值服务,服务品质在业内有口皆碑。
T0P6
爱心人寿映山红2.0

爱心映山红2.0的整体表现和星财神差不多,第10年时,IRR基本超过3%。第20年时IRR基本超过3.25%。第30年时,IRR基本超过3.35%。
映山红2.0可以隔代投保,0-17岁都支持隔代投保,这在市面上绝无仅有的。
如果投保人和被保险人不是同一个人时,还可以设置第二投保人,让保单专属性更强。还可对接保险金信托,高质量规划资产。
T0P5
鼎城鼎峰赢家

鼎峰赢家4个交费年限中5年交是「鼎峰赢家」比较有优势的缴费期,内部收益率(IRR)长期能达到3.44%以上,单利能达到10%以上。3年和趸交表现交其次。
鼎蜂赢家减保权益写进合同,有五年封闭期,年度减保金额最高不能超过基本保额的20%;同时可以转换为年金,当作养老金使用,一张保单两手准备;
可附加万能账户,保底3%,现行结算利率4.3%,没有20%的领取限制。可指定第二投保人,同时增值服务有海外留学咨询,孩子超实用。还可对接养老社区,选择多样,地点灵活。
T0P4
国联鑫运金生

国联鑫运两全趸交的收益表现最佳,第30年的IRR为3.46%、第60年的IRR为3.47%;
其次是5年交,第30年的IRR为3.40%,第50年的IRR为3.44%
在选短期缴费时,鑫运金生的返本速度会比市面上的大部分产品慢两三年。长期缴费还好。所以,买之前你就要确保,这笔钱是要用于长期资金规划的。它是属于远期收益高的产品,所以更适合长期理财。
鑫运金生加保条款写进了合同,并且按投保时年龄计算,对于增额寿险来说,年龄越小,产品的利益越好,按投保时的年龄计算利益,无疑是一个小惊喜了。
同时,可设立第二投保人、对接保险金信托;
T0P3
复星保德信星福家

星福家它看上去是一款养老年金,但因为现金价值很高,所以具备增额终身寿险的功能。相比增额终身寿,从产品功能层面来说,它是在年老时(比如60岁时)加了一个“自动返还”的功能。
星福家的各个交费时期都表得不错(除趸交以外,因为已经下线),IRR最高可达3.45%。
星福家减保无限制,过完犹豫期即可减保,减保额度无限制,减保次数无限制。相比目前市场上绝大部分增额寿险,在减保这项上都要更友好。同时,星福家没有健康告知,这是它最大的优点。任何体况的人都可以投保,没有健康问询。
可附加万能账户,保底3%,现行结算利率4.5%。另外,和星财神一样,满足150万的总保费要求,还可以对接复星的养老社区星堡。
T0P2
百年百悦人生

百悦人生其实和星福家一样,都是一款养老年金,但因为现金价值很高,同样也具备增额终身寿险的一些功能。3年交优势更明显,接近3.5%。第10年现价单利3.85%。第22年现金价值(账户的钱)翻倍。
减保无限制(写进保全规则),可以当做增额寿产品配置。同时,可附加保底3%的年金型万能,同时可无限追加,并且是写进合同的。单张总保费≥100万,对接星堡高端城心养老社区保证入住函,但是,要注意:保费要求较高,2万元起交,大多数产品支持1万起交。
T0P1
和泰鑫享盈2022

和泰鑫享盈2022作为当前罕有的3.48%产品,无论哪个交费时间在增额终身寿市场也是NO.1的。但缺点也挺直接,前20年现金价值增速较慢,数据表现一般。
鑫享盈2022减保相对宽松,满5年,每年能减20%保额对应的现金价值,相比20%保费上限的产品要好不少;产品功能较全,隔代投保和第二投保人等都有;
可关联顶级万能账户金多多,保底3%,现行结算4.7%,初始费用1%,可通过持续奖金满5年返还。加上万能追加额度暂无上限,是个短期赚点利息的好地方。
承保公司和泰人寿,也算老熟人了,鑫享盈2022(也叫增多多3号泰山版)这个产品序列就是它带火的。
公司背景也不差,中信国安和腾讯都是它的大股东。
无论哪方面来看,鑫享盈2022都是一款趋于完美的增额终身寿了。
聊完了排名前10的增额终身寿产品,我们再将他们和市面上热销的增额终身寿的增值服务及减保规则做一个对比

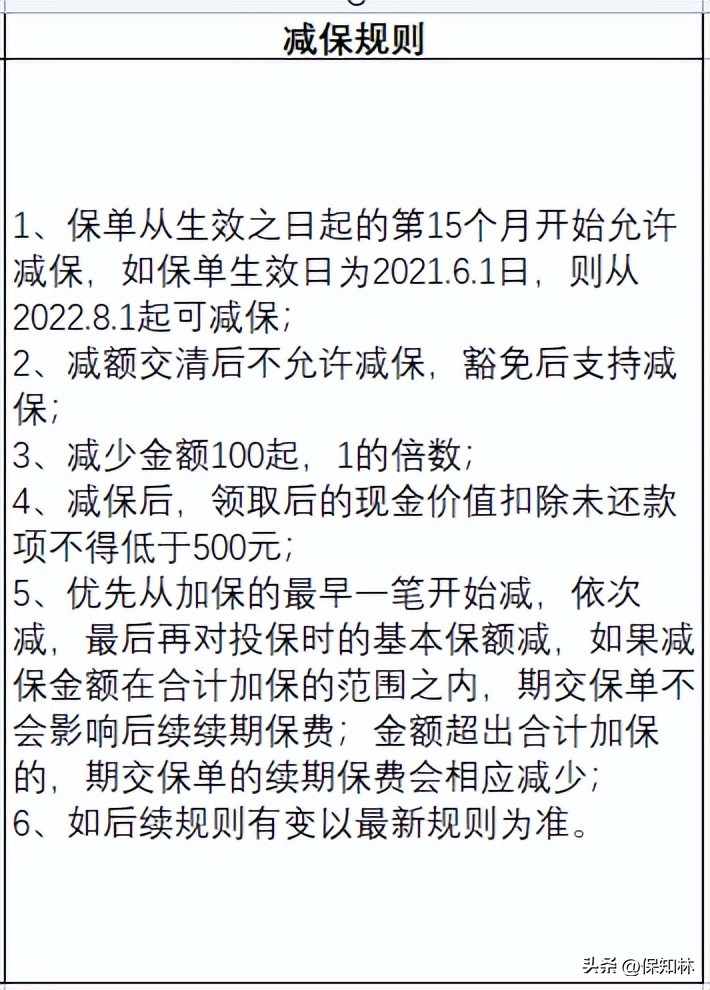
在实际挑选增额时,除了看现金价值以外。减保也是一个挺重要的挑选维度。毕竟它关系到,我们后期用到这笔钱的灵活性。
减保条件最好的就是几乎没啥限制,可以在公众号直接操作。
目前市面上 减保没有限制的百悦人生、星福家两款高现价养老年金险和天安传家保和利安鑫利 来这四款值得关注。但是很可惜,传家保只有3年交费和10年交费,而鑫利来也只有10年交费,其它交费期已经下线,可选择的不多,比较遗憾;
其次,和泰鑫享盈2022、中英至尊传家、爱心映山红2.0、鼎峰赢家和京福传世爱(尊享版)减保较为宽松: 每年减保金额不超过生效时基本保额的20%,这种减保规则最为宽松,最快5年可以减完;
最为严苛的当属中邮邮保一生2.0、利安鑫利来(金珏版), 每年累计减少的现价不得超过累计已交保险费的20%,这种减保属于永远减不完的;
值得一提的是弘康人寿险的两款增额终身寿:金满意足3号和金玉满堂典藏版,他们对外宣称,减保无20%限制,但仅出现在保全规则里,口头承诺的“允许减保”,可信度有多大呢?一切都是保险公司说了算,未写入合同的承诺,都是耍流氓的行为。

接下来,我们再关注下附加功能。
增额附加功能属于能用上的话非常香,用不到多个选择权也挺好。我简单介绍下每种附加功能对应的场景:
比较注重现金流,后期可能会用到保单*款贷**功能的,尽量挑选保单*款贷**利率低的增额;
如果想要设计特殊保单架构,实现财产保全或是规避债务,那么可以关注第二投保人、隔代投保这类功能。
想额外要一个前期灵活性相对较好的理财工具,就可以重点挑选带万能账户的增额,尤其关注保底3%的万能账户。
这些增额附加功能可见下表。

增值服务优秀的产品:复星保德信星财神、中英至尊传家、光明至尊(庆典版);京福传世爱(尊享版)、鼎峰赢家和爱心映山红2.0次之;
值得一提是和泰鑫享盈2022和鑫享福可以对接保底3%的万能账户,添加第二投保人,非常有含金量。
金玉满堂典藏版、金满意足3号、邮保一生2.0和康乾3号,可以说是无任何增值服务;
总结:
现阶段挑选增额,最主要的事情就是抓紧锁定一些重要的目标。在3.5%产品即将下架,这个半个月时间变动特别大的情况下,说不上哪款就会突然下架。
目前这些顶流增额都属于增额红利期的末班车。我们处在当下的环境,或许还意识不到它们长期锁定利率到底意味什么。但等到几年过后,再回过头来看这些产品,就会觉得它们非常奢侈。
如果对测评文章中的产品有疑问的,或者想了解其它产品,欢迎咨询交流,我能给到你最专业、最正确的规划方案!
