现在的电脑的系统普遍都是WIN10,但是DNF作为一个08年的游戏,优化仍然跟不上,从过去饱受诟病的掉线城与虚弱勇士,六字真言的噩梦到现在仍然是再高的配置都不敢说玩DNF不会卡。而玩游戏卡顿,让我们不论是搬砖还是打团甚至于普通刷图都会非常难受,严重影响了玩游戏的心情。那么策划不优化游戏,我们只能自己优化,接下来就整合一下网络上各种优化DNF卡顿的小技巧把。
首先是WIN10系统方面的优化:
1、设置虚拟内存不要以为内存够大就不需要虚拟内存了,虚拟内存也叫分页文件。是提高内存纠错以及交互内存管理的非常有用的功能,所以建议系统盘让系统自动管理,而存放DNF的分区则设置2G-5G左右。
步骤:右键桌面此电脑→高级系统设置→高级→性能→设置→高级→虚拟内存→更改→去掉勾选自动管理→选中安装DNF的硬盘(因为EZ的DNF安装在固态C盘上所以选择C盘)→输入虚拟内存大小→点击设置→点击确定→重启生效




2、打开磁盘优化Win10支持对固态硬盘的优化功能,实际上就是TRIM功能。固态硬盘需要先擦除空间再写入,所以为了避免写入时再去进行擦除操作而影响掉速就需要开启TRIM功能定时擦除空间。


步骤:右键开始菜单→运行→输入CMD→确定→输入 fsutil behavior query disabledeletenotify→回车→看返回数值是0则已开启,1则继续下一步→输入fsutil behavior set disabledelete nofify 0→回车 3、打开储存感知使用WIN + I 快捷键打开设置 - 系统 - 存储界面然后打开存储感知功能,这个功能是Win10才有的自动清理垃圾的功能。可以定时清除系统以及用户产生的垃圾文件,可以避免因为系统长时间运行造成的缓慢,非常好用。


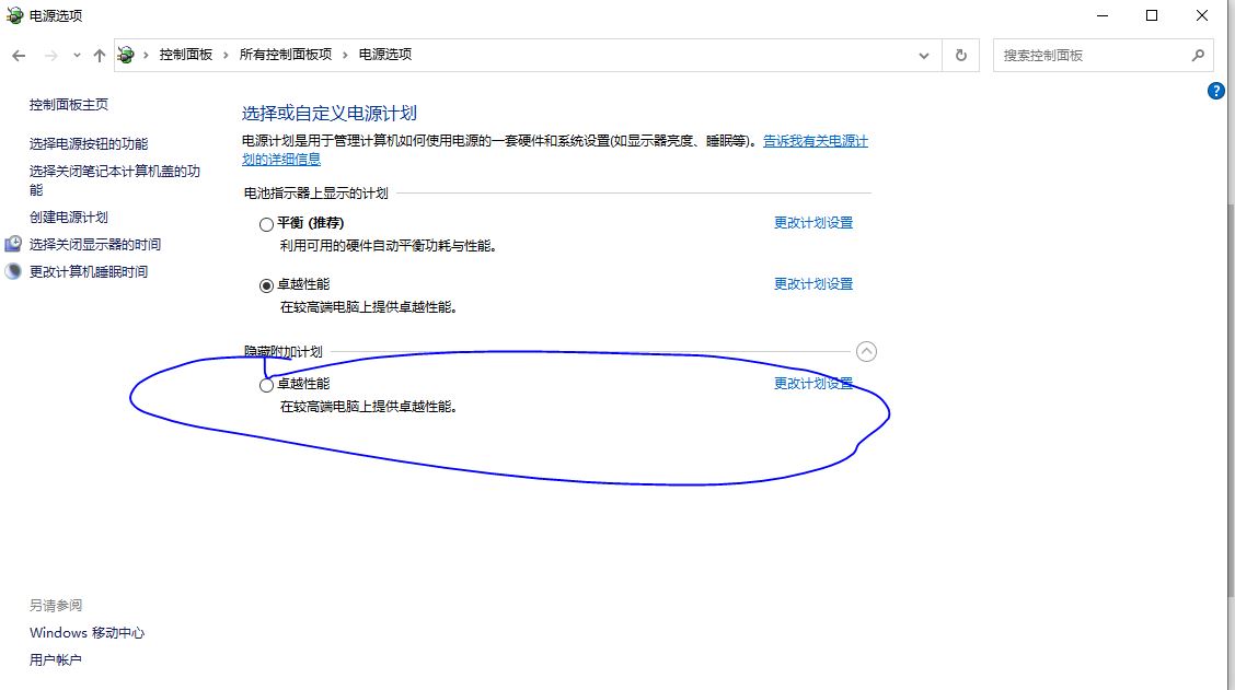
4、开启卓越性能模式这个功能就是强制锁处理器主频的,一定要打开。



步骤:右键开始菜单→点击Windows PowerShell(管理员)→输入powercfg -duplicatescheme e9a42b02-d5df-448d-aa00-03f14749eb61→回车→打开控制面板→选择电源选项→展开隐藏的附加计划→点击卓越性能
5、禁用Diagnostic诊断服务

步骤:右键开始菜单→点击运行→输入 services.msc后点击确定→在右侧窗口找到DiagnosticPolicyService并双击→选择禁用→点击应用→点击确定 6、关闭休眠
步骤:按卓越性能打开电源计划步骤→点击更改计划设置→将接通电源全部选择从不(如果非要用笔记本还要用电池玩可以把用电池也改了)→保存修改

7、关闭传递优化功能


步骤:win+I→点击更新与安全→点击传递优化→点击关闭8、关闭游戏模式


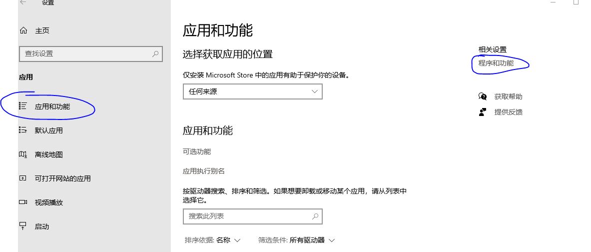
步骤:win+I→点击游戏→点击游戏模式→点击关闭9.提高ADSL传输速率(谨慎使用)
原理是提高响应速度,理论上可以降低延迟,切换装备流畅,切换场景减少卡顿。






步骤:win+I→点击应用→点击程序和功能→点击启动或关闭WINDOWS功能→找到Microsofe消息队列展开→勾选MSMQ触发器和MSMQ DCOM代理→确定→重启→右键开始菜单→运行
→输入regedit→找到路径HKEY_LOCAL_MACHINE\SOFTWARE\Microsoft\MSMQ\Parameters→右侧空白处右键选择新建一个QWORD值(跟随系统位数)→数值名称为TCPNoDelay,值为1,点击确定→重启
10.关闭nagle算法
TCP算法中将数据小包打包成整体后统一发送,减少传输次数,相对的因为传输频率降低会增加在线操作的延迟。


步骤:右键开始菜单→运行→输入regedit→找到HKEY_LOCAL_MACHINE\SYSTEM\CurrentControlSet\Services\Tcpip\Parameters\Interfaces→乱码文件中选择右侧有DhcplPAddress的→在包含的空白处右键建立两个DWORD值(32位),分别命名为TcpAckFrequency和TCPNoDelay,值为1(所有包含的都添加)→重启
11.降低系统视觉元素
降低系统动态元素对于系统资源的占用。

步骤:右键电脑→属性→高级系统设置→性能→设置→调整为最佳性能(不习惯外观的可以酌情勾选)
12.显卡设置
通过调整显卡设置,提高DNF运行的流畅度。EZ这里用的是N卡,如果是A卡则需要去官网*载下**对应最新驱动然后设置上与N卡类似,另外A卡有个全局OverDrive就是超频,建议自行百度设置。



步骤:右键开始菜单→打开控制面板→找到显卡控制面板→点击3D设置→按上图设置后点击应用
14.DNS设置
DNS设置为国内的这样降低DNS查找延迟,可以使用腾讯电脑管家的DNS选优工具进行测试筛选,也可以设置为阿里的223.5.5.5 /223.6.6.6






步骤:打开控制面板→找到网络和Internet→网络和共享中心→点击以太网(或连接的WiFi位置相同)→点击属性→点击IPV4→点击属性→点击使用下面的DNS服务器地址→输入选择的DNS地址点击确定
15.关闭sysmain服务 这个sysmain服务实际上就是预读取功能,系统会自动判断你对于哪些文件经常操作,然后进行预读取。所以DNF经常读取文件会导致系统误判,从而影响性能。


步骤:右键开始菜单点击运行→输入services.msc确定→找到sysmain服务,双击进行设置→选择禁用→应用→确定
16.将DNF文件夹名称改为英文
17.关闭wegame的网络加速和启动加速功能
18.游戏内优化



分辨率影响不大,随意即可,关闭画质提升和垂直同步,勾选每秒帧数提升和角色重叠功能,帧数限制拉满,可视角色为0,纹理质量效果设置设置为低,关闭所有特效和技能全透明,自身伤害字体透明(在伤害字体装扮设置),然后关闭*器武**特效。当然如果觉得某些特效非常好看,且已经习惯可以选择性保留。
到此为止就是本文全部的优化了,如果觉得这份优化攻略有用的话,麻烦给EZ点个关注和赞哈,如果还有什么比较好的优化方式,可以在评论区留言帮助更多的小伙伴,让上古游戏不再卡顿。
后续的话,EZ会针对玩过的角色按职业进行加点思路、装备搭配思路的介绍,有时间的话也会考虑出一些搬砖实战的视频,给小伙伴们参考一下搬砖技能释放的技巧以及方式,对DNF游戏搬砖有兴趣的小伙伴可以关注EZ一下,了解更多关于DNF搬砖的技巧~