截止目前2023年上海专升本21所本科院校已经公布招生章程 ,其中包含招生专业,考试科目,报考条件,录取规则等,同学们在报考前一定要仔细查看目标院校的招生要求。
华东政法大学2023年专升本招生简章

华东政法大学2023年专升本招生简章
上海电力大学2023年专升本招生简章

上海电力大学2023年专升本招生简章
上海对外经贸大学2023年专升本招生简章

上海对外经贸大学2023年专升本招生简章
上海工程技术大学2023年专升本招生章程

上海工程技术大学2023年专升本招生章程
上海中医药大学2023年专升本招生简章(双一流院校)

上海中医药大学2023年专升本招生简章
上海海事大学2023年专升本招生章程

上海海事大学2023年专升本招生章程
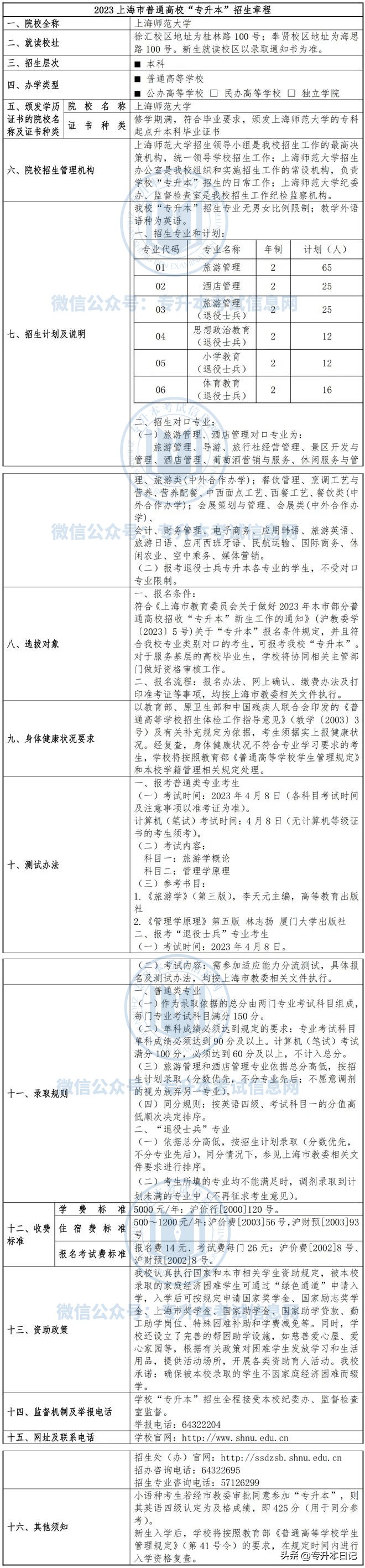
上海师范大学2023年专升本招生章程

上海师范大学2023年专升本招生章程
上海体育学院2023年专升本招生章程

上海体育学院2023年专升本招生章程
注:由于篇幅有限,其余各院校招生章程请在微信公众号【专升本考试信息网】上查看。