近日,“GDI高职专科专业评估榜(2023)”正式发布。广州日报数据和数字化研究院(GDI智库)将高等职业教育的评估对象从院校向专业拓展,进一步丰富GDI系列大学排行榜高职评价体系。在此次评估中,北京经济管理职业技术学院18个专业获评A档,其中两个专业获评A+,位列全国第65名,北京市第三。

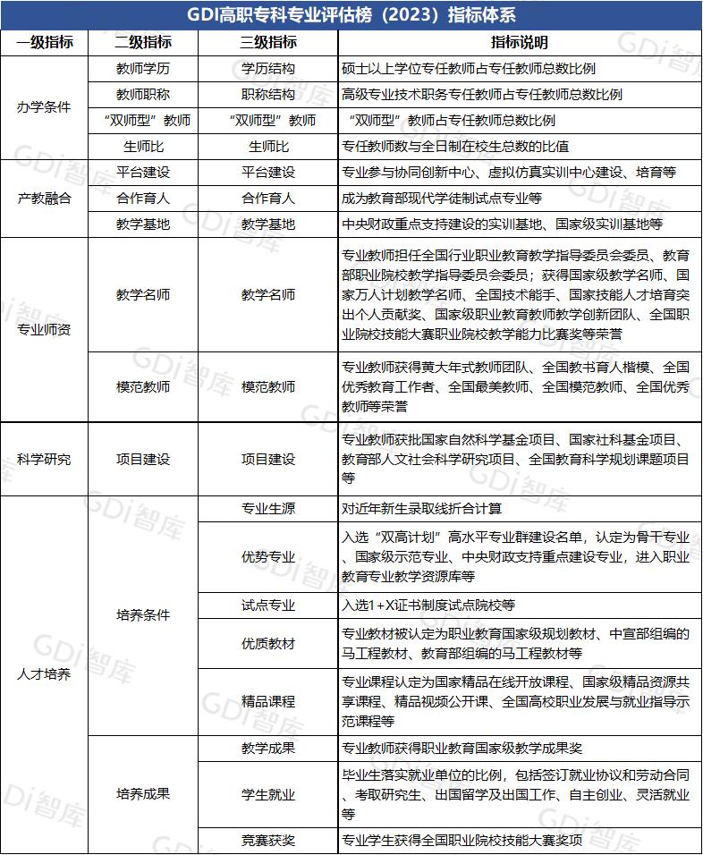
GDI高职专科专业评估指标体系设置办学条件、专业师资、科学研究、人才培养和产教融合等5个一级指标,下设教师学历、“双师型”教师、教学名师、模范教师、平台建设、培养条件等12个二级指标,力求客观、全面、科学地评价高职院校专业发展情况。本次评估以教育部《职业教育专业目录(2022年)》和高等职业学校专业设置备案结果为依据,对744个高职专科专业中开设的高职(专科)院校达到20所及以上的360个专业实行等级评估,涉及19个专业大类。

2022年,在“GDI高职高专排行榜”中,北京经济管理职业学院以综合指数74.655分的好成绩挺进GDI全国高职高专榜综合榜100强,位列全国第70位,反映出学校发展的突飞猛进,也在一定程度上展示出学校在教学科研、人才培养、社会影响等多方面、多层次、多角度的竞争优势。

北京经济管理职业学院是北京市人民政府批准、教育部备案、北京市教育委员会主管的公办全日制普通高等职业学院。多年来,学校紧扣首都经济社会高质量发展的人才需求,着力培养德技并修、全面发展,具有首善标准、国际视野、工匠精神的高素质专业化技术技能人才,做北京职业教育改革发展的坚强基石。

专业作为人才培养的基本单元,是高等学校最重要的教学基本建设之一。北京经济管理职业学院立足服务北京“四个中心”及“两区”建设,紧扣数字经济发展人才需求,深化专业改革。临空经济管理、数字财金、人工智能、珠宝与艺术设计、国际教育服务5个专业群为北京市职业院校特色高水平骨干建设专业群,实力强劲。

近年来,学校坚持“学生中心、能力本位、就业导向”的专业建设理念,构建“面向市场、优胜劣汰”的专业动态调整机制,重构专业布局,持续打造服务首都数字经济发展的办学特色——
- 按照专业设置与产业需求对接、课程内容与职业标准对接、教学过程与生产过程对接的要求,新增人工智能技术应用、大数据技术、智慧城市管理技术、金融科技、学前教育等13个专业。
- 针对首都机场、大兴机场临空经济发展需要,结合望京、固安两校区的地理位置优势,重点建设临空经济管理等系列专业;
- 针对首都数字经济发展需要,对部分专业进行“数字+”改造,组建人工智能学院、鸿蒙大数据实验班等拓展新领域、培养新人才。
……
北经管专业水平不断提升,建设取得突破性成果,为学校一流人才培养提供坚实支撑。

此次在GDI高职专科专业评估榜中的亮眼表现,正是学校强劲实力的体现。未来,北京经济管理职业学院将继续坚持以立德树人为根本,持续精进专业建设,向建设“特色鲜明、国内一流、人民满意的高职学院”的发展目标不断迈进。2023年,欢迎广大考生报考北京经济管理职业学院,在高质量的专业学习中充实才干,成就璀璨人生!
欢迎关注“北经管招生就业”头条号!
本文素材来源:北京经济管理职业学院官网、聚焦职教官微