
九年级化学上学期期中重点知识清单(人教版)
绪论
一、1-20号元素名称及符号:(书写原则:一大二小)
氢 氦 锂 铍 硼, 碳 氮 氧 氟 氖,
H He Li Be B, C N O F Ne ,
钠 镁 铝 硅 磷, 硫 氯 氩 钾 钙 。
Na Mg Al Si P , S Cl Ar K Ca 。
另外10种常考元素:
锰 铁 铜 锌 银 钡 铂 金 汞 碘
Mn Fe Cu Zn Ag Ba Pt Au Hg I
二.常考仪器
镊子、药匙、坩埚钳、漏斗、长颈漏斗、分液漏斗、酒精灯、试管、集气瓶、水槽 、天平、砝码、游码、活性炭(不是碳)
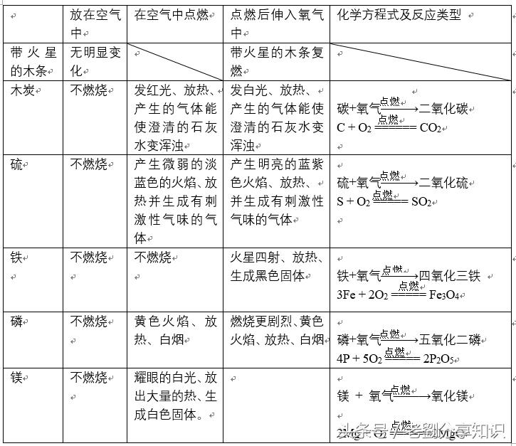
三、重要的化学反应文字表达式及现象(描述实验现象时,不能说出生成物的名称)物质燃烧实验现象的描述:一般为一光、二热、三生成。
1、铁在氧气中燃烧:
文字表达式 :铁 + 氧气 四氧化三铁
Fe O2 Fe3O4
现象:(1)剧烈燃烧,火星四射(2)放出热量(3)生成一种黑色固体注意:瓶底要放少量水或细沙,防止生成的固体物质溅落下来,炸裂瓶底。
2、镁在空气中燃烧:
文字表达式 :镁 + 氧气 氧化镁
Mg O2 MgO
现象:(1)发出耀眼的白光(2)放出热量(3)生成白色粉末
3、铝在空气中燃烧:
文字表达式 :铝 + 氧气 三氧化二铝(氧化铝)
Al O2 Al2O3
现象:发出耀眼的白光,放热,有白色固体生成。
4、碳在氧气中充分燃烧:
文字表达式 :碳 + 氧气 二氧化碳
C O2 CO2
现象:(1)发出白光(2)放出热量(3)澄清石灰水变浑浊
5、硫粉在空气中燃烧:
文字表达式 :硫 + 氧气 二氧化硫
S O2 SO2
现象:A、在纯的氧气中发出明亮的蓝紫火焰,放出热量,生成一种有刺激性气味的气体。
B、在空气中燃烧
(1)发出淡蓝色火焰(2)放出热量(3)生成一种有刺激性气味的气体
6、红(白)磷在空气中燃烧:
文字表达式 :红磷 + 氧气 五氧化二磷
P O2 P2O5
现象:(1)发出白光(2)放出热量(3)生成大量白烟。
7、氢气中空气中燃烧:
文字表达式 :氢气 + 氧气 → 水
H2 O2 H2O
现象: 淡蓝火焰、放热、
8、蜡烛在空气中燃烧
文字表达式 :石蜡 + 氧气 水 + 二氧化碳
O2 H2O CO2
现象:在氧气中燃烧发出白光,在空气中燃烧发黄光,集气瓶的内壁有水珠出现,并生成能使澄清的石灰水变浑浊的气体。

9、实验室制氧气:
① 高锰酸钾 锰酸钾 + 二氧化锰 + 氧气
KMnO4 K2MnO4 MnO2 O2
② 氯酸钾 氯化钾 + 氧气
KClO3 KCl O2
③ 过氧化氢 水 + 氧气
H2O2 H2O O2
第一单元 走进化学世界
一、物质的变化和性质
1. 化学是一门研究物质的组成、结构、性质以及变化规律的自然科学。
2.物理变化与物理性质
【物理变化】
(1)定义:没有生成其它物质的变化
(2)特征:物质的形态发生了变化
(3)形式:物质固液气三种状态的改变,破碎、扩散、溶解、蒸发、凝固、熔化、升华、吸附、干燥等
【物理性质】不需要发生化学变化就表现出来的性质。
包括: 颜色、状态、气味、熔点、沸点、溶解性、挥发性、导电性、密度、硬度等。
3.化学变化与化学性质
【化学变化】
(1)定义:变化时都生成了其他物质
(2)特征:生成了其它物质
(3)常伴随的现象:发光、放热、变色、变味、变质、放出气体、生成沉淀、生锈等。
【化学性质】通过化学变化表现出来的性质。
包括:可燃性、助燃性、氧化性、还原性、毒性、酸碱性、热稳定性等。
4、物理变化与化学变化的联系和区别
物理变化与化学变化的本质区别是:是否有新物质生成。
化学变化中 一定 伴随物理变化物理变化中 一定不 伴随化学变化
二、走进化学实验室
1、药品取用的基本原则。
⑴实验室取用药品要做到"三不":不能用手接触药品;不要鼻孔凑到容器口去闻药品的气味;不能尝任何药品的味道。
⑵取用药品注意节约:取用药品应严格按规定用量。若无说明,应取最少量,即:液体取1~2mL;固体只需盖满试管底部。
⑶用剩的药品要做到"三不":既不能放回原瓶,也不要随意丢弃,更不能拿出实验室,要放在指定的容器里。
2.固体药品的取用
⑴取用固体药品的仪器:一般用药匙;块状固体可用镊子夹取。
⑵取用小颗粒或粉末状药品,用药匙或纸槽按"一斜、二送、三直立"的方法送入玻璃容器;取用块状或密度大的金属,用镊子按"一横、二放、三慢竖"的方法送入玻璃容器。

3、液体药品的取用
⑴取用少量液体,可用胶头滴管。滴加到另一容器中的方法是将滴管悬空放在容器口正上方,滴管不要接触烧杯等容器壁,取液后的滴管不能倒放、乱放或平放。
⑵从细口瓶倒出液体药品时,先把瓶塞倒放在桌面上,以免沾污瓶塞,污染药液;倾倒液体时,应使标签向着手心,以防瓶口残留的药液流下腐蚀标签;瓶口紧靠试管口或仪器口,以免药液流出。倒完药液后立即盖紧瓶塞,以免药液挥发或吸收杂质。
⑶取用一定量的液体药品,常用量筒量取。量液时,量筒必须放平,倒入液体到接近要求的刻度,再用滴管逐滴滴入量筒至刻度线。读数时,视线与量筒内液体的凹液面最低处保持水平。
注意:俯视则读数偏大,仰视则读数偏小。
4. 物质的加热
(1)酒精灯的使用
①酒精灯的火焰分外焰、内焰、焰心三部分,其中外焰温度最高,因此,加热时应用外焰部分加热;酒精灯内的酒精不超过酒精灯容积的2/3;绝对禁止向燃着的酒精灯内添加酒精;绝对禁止用一只酒精灯引燃另一只酒精灯;使用完毕,必须用灯帽盖灭,不可用嘴吹灭。
②可以直接加热的仪器有:试管、蒸发皿、燃烧匙、坩埚等;可以加热但必须垫上石棉网的仪器有:烧杯、烧瓶等;不能加热的仪器有:量筒、集气瓶、漏斗、水槽等。
(2))给物质加热:加热玻璃仪器前应把仪器外壁擦干,以免使仪器炸裂;给试管里药品加热时,应先使试管均匀受热——预热,然后对准药品部位加热。给液体加热,试管与桌面约成45度角,且试管内液体不能超过试管容积的1/3,试管口不准对着有人的地方。
注意:给试管里固体加热时,试管口一般应略向下倾斜,以冷凝水或生成水倒流,使试管炸裂。
5.仪器的洗涤
玻璃仪器洗涤干净的标准:玻璃仪器内壁附着的水既不聚成水滴,也不成股流下。
6.近代化学理论的建立
⒈原子、分子理论:由道尔顿(英国人)、阿伏加德罗(意大利)建立了原子—分子理论。
⒉元素周期律、元素周期表:由门捷列夫(俄国人)发现。
7.两个重要实验
(1)蜡烛及其燃烧的探究
(2)对人体吸入的空气和呼出的气体的探究
第二单元 空气 氧气
一、空气
1.空气的成分
★2.探究空气中氧气的含量。
用实验证明空气中氧气体积约占1/5,氮气约占4/5 。

【实验方法】用燃烧红磷的方法测空气中氧气的体积分数
现象:红磷燃烧产生大量白烟,冷却至室温后打开弹簧夹,有水进入集气瓶
反应原理:磷 + 氧气 五氧化二磷
消耗氧气,集气瓶压强减小,大气压把水从烧杯压入集气瓶
【实验注意事项】:
(1)红磷要稍过量,确保空气中的氧气被完全消耗。
(2)橡皮塞要塞紧,确保装置的气密性好(此实验开始前应先检查装置的气密性)
(3)要等容器内的白烟完全消失、恢复到室温,再打开弹簧夹观察并记录。否则会导致测量结果偏低。
(4)若选用其它物质测定空气成分,应选择只与氧气反应的可燃物,燃烧产物是固体;
(5)若选择硫做燃烧物,瓶内应放少量氢氧化钠溶液,使瓶内压强减少明显,测量才会更接近真实值。
【实验讨论】
若用燃烧红磷的方法,讨论下列情况对实验结果的影响:
(1)红磷量过多 不影响
(2)红磷量偏少 偏小
(3)瓶塞未塞紧,造成装置漏气 偏小
(4)没有完全冷却就打开弹簧夹 偏小
(5)点燃红磷后,没有立即伸入瓶中 偏大
(6)没夹紧弹簧夹,红磷燃烧时瓶内部分空气受热从导管逸出 偏大 。
五、常考问题:
1.水面上升少于1/5体积,导致这一结果的原因有哪些?
答:⑴装置的气密性不好;
⑵红磷的量不足;
⑶装置没冷却到室温就打开弹簧夹;
⑷瓶内剩余氧气含量低,不足以支持物质的燃烧 ;
⑸导管内没有事先注入水;
⑹烧杯内的水量不足。

2.水面上升大于1/5体积,导致这一结果的原因有哪些?
答:⑴在红磷燃烧过程中未夹紧弹簧夹(使得瓶内气体一开始就受热膨胀逸出,造成瓶内实际空气减少,试验后倒吸入的水就多了);
⑵伸入燃烧匙太慢,塞紧瓶塞之前瓶内部分空气受热逸出。
3.能否用木炭、硫、铁丝、铝箔等代替红磷进行实验?
答:不能用木炭、硫、铁丝、铝箔等代替红磷。因为木炭、硫燃烧虽然消耗氧气,但燃烧生成的二氧化碳、二氧化硫都是气体,瓶内气压变化较小,水不能进入;铁丝和铝箔在空气中不能燃烧,实验无法进行。
4.若想用用木炭或硫代替红磷,应如何改进,才能保证实验成功?
答:将集气瓶中的水换成稀碱溶液,如NaOH、KOH溶液等,碱溶液能把应生成的二氧化碳或二氧化硫充分吸收,从而达到容器内气压减小的效果。
3.空气的用途(重点记氮气的用途-灯泡中充氮气以延长使用寿命,食品包装中充氮气以防腐)
4.保护空气
1)空气的成分一般是固定的,绿色植物的光合作吸收二氧化碳用释放出氧气,自然界的各种变化相互补偿使空气中的各种成分几乎不变。
2)空气污染
空气污染的危害:损害健康、影响作物生长、破坏生态平衡、全球气候变暖、臭氧层破坏、形成酸雨、光化学烟雾。
3) 空气污染物
固体污染物:烟尘、粉尘(矿物燃料的燃烧、地面扬尘、沙尘暴、焚烧秸杆等)
气体污染物:
二氧化硫(SO2)(燃烧含硫的煤、化工厂排放的废气)
二氧化氮(NO2)(矿物燃料的燃烧、化工厂排放的废气、汽车排放的尾气)
一氧化碳(CO)(矿物燃料的不完全燃烧、汽车排放的尾气)
臭氧(O3)(低空臭氧是一种气体污染物,主要由汽车排放的碳氢化合物和氮氧化物在太阳光下产生的)
4)改善空气质量的措施:
煤脱硫处理、使用清洁能源、植树造林种草(退耕还林还草、退耕还湖)、工厂产生的废气经处理达标排放、在汽车尾气系统安装催化转化装置等。
二、氧气(O2)
1.氧气的物理性质:氧气是无色无气味的气体,密度比空气大,微溶于水。
收集氧气的方法:
氧气不易溶于水, 可用 排水法 收集氧气;
氧气的密度比空气大,可用 向上排空气法 收集氧气。
★2.氧气的化学性质
(1)氧气能供呼吸
(2)氧气能支持燃烧(注意氧气不可燃,不能做燃料)
物质燃烧实验现象的描述:一般为一光、二热、三生成。例如:硫在氧气中发出蓝紫色火焰,放出热量,生成有刺激性气味的气体)

物质燃烧的剧烈程度与氧气的浓度有关。
※ 硫在氧气中燃烧,集气瓶中应放少量的水或氢氧化钠溶液,防止生成物污染空气。
※ 铁在氧气中燃烧,集气瓶中应放少量的水或放少量的沙,防止高温熔融物落下炸裂瓶底。
※ 石蜡燃烧的文字表达式是:
石蜡 + 氧气 ——→ 水 +二氧化碳 (氧化反应)
石蜡在空气中燃烧,当空气不充分时,可生成一氧化碳、还可能冒黑烟。
氧气具有氧化性。是常用的氧化剂。
3.氧气的制法
1)工业制法
方法1:分离液态空气

液态氧贮存于蓝色钢瓶中。
利用液态空气中各种气体的沸点不同,经过减压升温,沸点低的先气化,沸点高的后气化,将混合物中各种成分分离出来,这一过程为液态空气的蒸馏。是物理变化。
方法2:膜分离技术
让空气通过具有富集氧气功能的薄膜,经多级分离,可得含90%以上氧气的富氧空气。
★2)氧气的实验室制法

氧气的实验室制法详细步骤(用高锰酸钾制取氧气)
一.仪器(必备):
试管、铁架台、集气瓶、导管、(酒精灯)
二.步骤:(检、装、夹、点、收、移、熄)
(1)检查装置的密封性。把导管的一端放入水中,用手紧握试管,观察水中的导管口有没有气泡冒出。如果有气泡冒出,说明装置不漏气(为什么?因为手握试管时,试管内的气体受热膨胀、气压变大、气体的体积增大,如果装置不漏气,则气体会从导管口冒出,产生气泡);如果没有气泡冒出要仔细找明原因,如是否应塞紧或更换橡胶塞,,甚至不漏气后才能进行实验。(2)检查过气密性之后在试管中装入适量高锰酸钾,并在试管口放一团棉花,用带有导管的塞子塞紧管口。把试管口略向下倾斜固定在铁架台上。(3)将两个集气瓶分别盛满水,并用玻璃片盖住瓶口。然后把盛满水的瓶子连同玻璃片一起倒立在盛水的水槽内。(4)给试管加热。先使酒精灯火焰在试管下方移动,让试管均匀受热,然后对高锰酸钾所在的部位加热。(5)导管口开始有气泡冒出时,不宜立即收集(为什么?因为刚刚有气泡冒出时,导管中会有一些空气存在,若立即收集,会导致所收集的氧气不纯),当气泡连续地并比较均匀的放出时,再把导管口伸入盛满水的集气瓶里。等瓶子里的水排完以后,在水下面用玻璃片小心的盖住瓶口。小心的把瓶子移出水槽,正放在桌子上。用同样的方法再收集一瓶氧气。(6)停止加热时,先把导管移出水面,然后再熄灭酒精灯。(如果酒精灯先熄灭会造成什么后果?会导致水槽中的水倒吸入热的试管内,使试管炸裂。)
三.装置:(组装顺序:自下向上,自左向右;拆卸顺序与其相反)
左:发生装置:类型:①固液混合常温型、②固体加热型 (选择依据:反应物的状态、反应条件。)
右:收集装置:方法:①排水集气法、②向上排空气法、③向下排空气法 (选择标准:气体的密度、在水中的溶解性)
四.检验:
(1)怎样证明收集到的气体是氧气?
用一根带火星的木条伸入瓶内,看它是否复燃。若复燃,说明瓶内是氧气;若不复燃,说明瓶内是其它气体。
(2)若用向上排空气法收集氧气,怎样证明气体集满?
用一根带火星的木条接近瓶口,看它是否复燃。若复燃,说明瓶内的氧气已满;若不复燃,说明瓶内的氧气还不满。

五.注意事项:
⑴制取前要检查装置气密性。
⑵加热药品时,要让药品在试管底部均匀受热。
⑶加热固体药品时,试管口要略向下倾斜。
⑷铁架台铁夹要夹在距试管口三分之一处。
⑸试管内的导管不可以留得太长,稍微伸出胶塞即可。
⑹加热时要对试管预热,然后用酒精灯外焰对准药品所在部位加热。
⑺用排水法收集气体时,应注意当气泡连续均匀冒出时再收集
⑻用向上排空气法收集气体时,应将导管口放在集气瓶底部。
⑼停止加热时,应先把导管从水里撤出,再撤掉酒精灯。
⑽用高锰酸钾制取氧气时,要在试管口放一团小棉花。
⑾收集完氧气后要用玻璃片盖住集气瓶口,并正放在桌面上。
工业制氧气 物理变化 实验室制氧气 化学变化

实验室用过氧化氢制取氧气的优点是不需加热、操作简单,生成物无污染
用过氧化氢、氯酸钾、高锰酸钾制取氧气,这三种反应都属于分解反应。
三、基本概念
1.化合反应 由两种或两种以上的物质生成另一种物质的反应叫做化合反应。
2.分解反应 由一种反应物生成两种或两种以上其它物质的反应,叫做分解反应。
3.氧化反应 物质跟氧的反应,是氧化反应。氧气在氧化反应中供氧,它具有氧化性,是常用的氧化剂。
4.燃烧 燃烧是一种剧烈的发光发热的氧化反应。
5.缓慢氧化 氧化反应进行得很慢,不易察觉。

6.氧化反应:物质跟氧发生的反应。注意:这里的"氧"是指氧元素,只要物质得到氧元素的反应就是氧化反应。
物质与氧气发生的反应一定是氧化反应,但氧化反应不一定是化合反应。化合反应也不一定是氧化反应。
7.催化剂
在化学反应中能改变(不能说加快)其它物质的化学反应的速率,而本身的质量和化学性质在反应前后都没有发生变化的物质叫做催化剂。
催化剂在化学反应中所起的作用(改变其它物质的反应速率)叫催化作用。
怎样证明二氧化锰在过氧化氢分解反应中是催化剂(一变两不变)?
(1)往过氧化氢溶液中添加二氧化锰与过氧化氢溶液中不加二氧化锰,对比分解反应速率
(验证二氧化锰能改变化学反应速率)
(2)待上述反应停止后重新添加过氧化氢,重复多次仍能加快过氧化氢的分解速率
(验证二氧化锰在化学反应前后化学性质不变)
(3)反应前称量二氧化锰的质量 ,反应后过滤、洗涤、烘干,再称量二氧化锰的质量。
(验证二氧化锰在化学反应前后质量不变)
第三单元 自然界的水
课题1:爱护水资源
(1)地球上的水储量是丰富的,但可利用的淡水资源是有限的;
(2)节约用水,防止水体污染(从工业、农业、生活三方面考虑)。
(3)新千年节水标志及含义"国家节水标志"由水滴、手掌和地球变形而成。绿色的圆形代表地球,象征节约用水是保护地球生态的重要措施。标志留白部分像一只手托起一滴水,手是拼音字母JS的变形,寓意节水,表示节水需要公众参与,鼓励人们从我做起,人人动手节约每一滴水,手又像一条蜿蜒的河流,象征滴水汇成江河。
课题2:水的净化
1、纯水与天然水
纯水是无色、无味、无臭、清澈透明的液体,属于纯净物,天然水(河水、湖水、井水、海水等)里含有许多可溶性和不溶性杂质常呈浑浊,属于混合物。
2、天然水通过沉淀、过滤、吸附、蒸馏等不同途径可以得到不同程度的净化;
(1)静置:有时又叫沉降或沉淀,用来除去水中较大颗粒不溶于水的杂质。
(2)过滤:除去不溶于水的杂质的方法。
(3)吸附:利用明矾或活性炭吸附水中悬浮杂质而沉降。
(4)蒸馏:除去溶于水的杂质的方法,相对净化程度较高。
(5)杀菌:利用氯气、漂*粉白**等杀菌剂,消灭水中的细菌、病毒。这是一个化学变化的过程。
3、常见的净水操作有哪几种方法?单一操作,净化程度由低到高的顺序是
答: 静置沉淀、 吸附沉淀、 过滤、 蒸馏。
4、硬水和软水
①含有较多可溶性钙、镁化合物的水叫硬水;不含或少含可溶性钙、镁化合物的水叫软水。
②可用肥皂水来区分硬水和软水。取等量的软水和硬水,分别滴加等量的肥皂水,振荡,出现较多泡沫的是软水,很少泡沫但起很多浮渣的是硬水。
③使用硬水的危害:衣服洗不干净、变硬,锅炉浪费燃料、引起锅炉爆炸,长期饮用对身体不利。
④硬水的软化方法:a、生活中通常用煮沸法b、实验室用蒸馏法c、工业常用离子交换法和药剂软化法
5、过滤的操作技巧

过滤适用于液体和固体混合物的分离。
操作要点:" 一贴、二低、三靠 " 。
一贴:滤纸紧贴漏斗内壁。
二低:①滤纸边缘要低于漏斗的边缘;
②待过滤的液体要低于滤纸的边缘。
三靠:①倾倒液体的烧杯紧靠引流的玻璃棒;
②玻璃棒下端要紧靠三层滤纸处;
③漏斗的下端要紧靠烧杯内壁。
备注:
滤纸紧贴漏斗内壁。-----为了加快过滤速度。
滤纸边缘要低于漏斗的边缘------防止滤纸被水润湿后破损
液体面要低于滤纸的边缘。------防止液体从滤纸与漏斗间流下,使过滤不充分
倾倒液体的烧杯紧靠引流的玻璃棒------防止液体溅出
玻璃棒下端要紧靠三层滤纸处-------防止玻璃棒戳穿滤纸
漏斗的下端要紧靠烧杯内壁。-------防止液体溅出
过滤后仍然浑浊的原因:
A、滤纸破损
B、液面高出滤纸边缘
C、承接滤液的烧杯水不干净
6、蒸馏操作技巧
①在加热时,烧瓶中应放入几粒沸石(碎瓷片),防止暴沸;
②刚开始蒸馏出的液体不能要,因为有些杂质混在水中,蒸馏开始会先蒸馏出来;
③注意温度要指在100℃。
④温度计的水银泡要在蒸馏瓶的支管处;
⑤冷凝管内的水流从下往上。
课题3:水的组成
水的物理性质
水是无色、无味的液体。在4℃时,水的密度最大为1g/cm3。在101kPa下,水的凝固点为0℃(结冰),沸点是100℃。冰的密度比水的密度小。水的导电能力较弱。
1、

水的电解实验
(1)实验装置:水的电解装置如图所示。
(2)实验现象:通电后,电极上有气泡产生,通电一段时间后,两个玻璃管内汇集了一些气体,与正极相连的玻璃管内的气体体积小,与负极相连的玻璃管内的气体体积大,体积比约为1:2。
检验气体:体积小的气体能使带火星的木条复燃,证明是氧气;体积大的气体燃烧能产生淡蓝色火焰,证明是氢气。
实验结论:水是由氢元素和氧元素组成的。水在通电条件下,发生分解反应,产生氢气和氧气。
化学方程式为:

2、氢气的制法、性质和用途
氢气的实验室制法
(1)反应原理:锌和稀硫酸反应产生氢气。
Zn+H2SO4=ZnSO4+H2↑
(2)实验室制取氢气的装置
实验室制取氢气的反应是块状固体和液体之间的反应,不需要加热。有关装置如图所示。

(3)操作步骤:
①按要求装配好仪器;②检查装置气密性;
③装药品;④验纯;⑤收集气体。
(4)收集方法:①向下排气法;②排水法。
(5)验纯:用拇指堵住集满氢气的试管口,靠近火焰,移开拇指点火,听到尖锐的爆鸣声,表明氢气不纯,声音较小,表明氢气较纯。
(6)放置:倒放在桌面上,因为氢气的密度比空气小。
(五)物质的分类
化合物:由不同种元素组成的纯净物叫化合物。
单质:由同种元素组成的纯净物叫单质。
氧化物:由两种元素组成的化合物中,其中一种元素是氧元素的叫做氧化物
课题4:化学式与化合价
1、化学式:用元素符号和数字的组合表示物质的组成的式子叫做化学式。
①纯净物的化学式只有一个。(纯净物固定的组成,可以用化学式表示,混合物没有化学式)
②书写物质化学式时应以事实为基础,不能任意书写。(每个化学式都有各自的含义
③单质在书写化学式时,注意:
稀有气体:用元素符号表示 如:氦He 氖Ne
金属和固体非金属:习惯上用元素符号表示 如:铁 Fe 碳 C
非金属气体单质:在元素符号右下角写上表示分子中所含原子数的数字如O2、N2
2、化学式表示的含义:
3、化学符号中数字的意义。
①元素符号前的数字表示原子个数,如3H,表示3个氢原子。
②化学式前的系数表示该物质的分子个数。如3H2SO4,表示3个硫酸分子。
③写在元素符号右上角的数字,表示该元素的离子所带的电荷数,数字之后的"+"、"-"是表示离子所带的电性。如Mg2+表示一个镁离子带两个单位的正电荷(数字在前,正、负号在后)。
④写在化学式中元素符号右下角的数字,表示一个分子中所含的原子个数。如H2O中"2"表示1个水分子中含有2个氢原子。]
4、化合物在书写化学式时,注意:
(1)当某组成元素的原子个数比为1时,1可省略。如 CO、MgO等。
(2)氧化物化学式书写,一般要"某前氧后"。如CO2、P2O5、Fe3O4等。
(3)有金属元素和非金属元素组成的化合物,书写时,一般把金属元素符号写在左方,非金属元素的符号写在右方。如 NaCl 即:"金前非后"
5、化合价:一种元素一定数目的原子跟其他元素一定数目的原子化合的性质,叫做这种元素的化合价。即原子间重新组合时,有固定的原子个数比。
(1)化合价是元素在形成化合物时,才表现出来。故单质的化合价为零价。
(2)化合价的一般规律:
(a)金属只显正价,非金属有正价和有负价。
(b)氢为+1价,氧为-2价。
(c)许多元素有变价。
(d)在化合物中元素正负化合价的代数和为零。
(e)在单质中元素的化合价为零价。
(f)元素的最高正价=最外层电子数(氧、氟无正价); 最低负价=最外层电子数减8
(3).元素化合价的表示方法:化合价用+1、+2、+3、-1、-2…表示,标在元素符号的正上方,如:Na、 Cl、 Mg、 O。要注意化合价的表示方法与离子符号的区别,离子所带电荷符号用+、2+、-、2-…表示,标在元素符号的右上角,如:Na+、Cl-、Mg2+、O2-。
6、元素化合价规律记忆表:
7、原子、离子及化合价三者之间的联系:
8、化合价与离子符号的比较:
9、物质化学式的书写:一、单质
1、【"A"型】
2、【"A2"型】
二、化合物
1、氧化物:由两种元素组成的化合物中,其中一种元素是氧元素的叫做氧化物
①【"读法特殊"型】
⑴水: H2O ;⑵过氧化氢(双氧水):H2O2
②【"几氧化几某"型】
③【"氧化某"型】
2、酸:( 酸==H+ +酸根离子 )
3、碱: 氢氧化某 (碱==金属离子+ OH- )
氢氧化钙的俗称有: 熟石灰 、 消石灰 。
4、盐:某化某、 某酸某 (盐==金属离子+酸根离子 )
三、根据化学式的计算
(1)求物质的相对分子质量
将化学式中所有的原子的相对原子质量总和,就是相对分子质量(符号 Mr )
如:Ca(OH)2 : Mr[Ca(OH)2]==40+2×(16+1)=74
(2)求化合物中各原子个数之比
在化学式中,元素符号右下角的数字就是表示该元素原子的个数,因此这些数字的比值就是化合物中的原子个数如:Fe2O3中,铁原子与氧原子个数比就是2:3,碳酸钙CaCO3中钙、碳、氧原子个数比为1:1:3
但注意某些物质的化学式中,同种元素并不写在一起的,这时要注意原子个数
如:NH4NO3中,氮、氢、氧原子个数比应该为2:4:3
Cu2(OH)2CO3中,铜、碳、氢、氧原子个数比为2:1:2:5
(3)求化合物中各元素质量之比(易错点-把个数比看成质量比)
在化合物中,各元素质量之比就是各元素的原子个数与它的相对原子质量积之间的比值
如:氯酸钾(KClO3)中,
m(K)︰m(Cl)︰m(O)=39︰35.5︰16×3=78︰71︰96
硝酸铵(NH4NO3)中,
m(N)︰m(H)︰m(O)=14×2︰1×4︰16×3=7︰1︰12
(4)计算化合物中某一元素的质量分数
元素的质量分数(ω)=×100% (熟记
如:计算MgSO4中氧元素的质量分数

O% =×100%=×100%=53.3%
(5)计算一定质量的物质中某元素的质量
某元素的质量=物质的质量×该元素在物质中的质量分数
如:求60gMgSO4中含有氧的质量
m(O)=m(MgSO4)×O%=60g×53.3%=32g
(6)有关混合物中元素的质量分数的计算
如:硝酸铵样品中含有杂质10%(杂质中不含氮元素),求样品中氮元素的质量分数:
方法一:公式法 混中元=混中纯x纯中元
①求出纯净的硝酸铵中,氮元素的质量分数为:
ω(N)=×100%=×100%=35%
②则样品中氮元素的质量分数= 35% ×(1-10%) =31.5%
方法一:定值法
假设样品取100g:则mNH4NO3==100g×(1-10%)= 90g
则mN==90g×35% = 31.5g
N%==31.5g÷100g×100%=31.5%
第四单元 物质构成的奥秘
课题1 分子和原子
1、分子
(1)分子的概念
分子是保持物质的化学性质的一种粒子。同种物质的分子化学性质相同,例如:空气中的氧气和实验室制取的氧气都是由氧分子构成的,它们的化学性质相同。
注意:
①分子不能保持物质的物理性质,因为单个分子不能表现出物质的物理性质。例如:水和冰都是由水分子构成的,化学性质相同,但物理性质不相同,水是液态,冰是固态。
②物质的物理性质,如颜色、状态、密度、熔点、沸点等是该物质大量分子聚集所表现的属性,是宏观的,单个分子不能表现出来。
③分子是保持物质化学性质的"最小"粒子,不是"唯一粒子"。因为构成物质的基本粒子有三种(分子、原子、离子),该物质由什么粒子构成,就由什么粒子保持它的化学性质。例如:保持氧气的化学性质的最小粒子是氧分子;保持铁的化学性质的最小粒子是铁原子;保持氯化钠的化学性质的最小粒子是钠离子和氯离子。
(2)分子的性质(原子的性也是这些)
1、分子的体积和质量都很小,
2、分子之间有间隔,
3、分子在不断运动,
4、同种分子化学性质相同、不同种分子化学性质不同。
5、在化学变化中,分子可再分,原子不能再分。(分子和原子本质区别)
2、原子
(1)原子的概念:原子是化学变化中的最小粒子。
①原子的概念可以理解为"原子在化学反应中不能再分裂"。在化学反应中原子是最小的粒子,在反应中原子的种类不变,原子的数目和质量不变。
②原子是化学反应中的最小粒子,但原子还可以再分(如原子由原子核和核外电子构成)。
(2)原子的性质:原子的体积和质量都很小;原子在不断地运动;原子间有间隔;原子可直接构成物质;原子不显电性。
3单质——同种原子可以结合构成分子
化合物——不同种原子结合构成分子
课题2 原子的结构
1、 原子的模型 (非实心球体)

2、 在原子里,核电荷数==质子数==核外电子数==原子序数。相对原子质量=质子数+中子数
3、电性关
不带电的微粒: 中子、原子(分子);
带负电荷的微粒:电子、阴离子
带正电荷的微粒:原子核、质子、阳离子
4、质量关系: m(原子)=m(原子核)+m(电子)≈m(原子核)
[电子的质量很小,可以忽略]由于一个原子的真实质量很小,使用不方便,常常使用相对原子质量。
★5、看图表总结规律:
(1)不是所有的原子中都含有中子,氢原子核内只有一个质子,没有中子。
(2)在原子中,质子数和核外电子数相等。
(3)原子不显电性,质子数与中子数,相等或不相等。
(4)不同原子的核内质子数不同。
(5)相对原子质量=质子数+中子数
(6)原子的种类是由核电荷数即质子数决定的
6、相对原子质量:以一种碳原子(质子数为6,中子数为6的碳原子)的质量的1/12作为基准,其他原子的质量与这个基准的比值。
①公式表达式:Ar(原子)=
②相对原子质量是一个比值,单位是1(可省略)不是原子的实际质量。
③原子的质量主要集中在原子核上,相对原子质量≈质子数+中子数
7、原子核的体积极小,约占原子的体积的几亿分之一,原子里相对有一个很大的空间,电子就在这个空间里作高速运动。
8、构成原子的粒子一般有3种:质子、中子、电子;所有原子里的质子、中子、电子其电性及电量都完全相同。
9、在化学变化过程中,构成原子的原子核不发生变化,即质子数与中子数不变,但核外电子会发生得失现象,即最外层电子数会改变。
10、我国科学院院士张青莲教授为相对原子质量的测定作出卓越贡献。
11、原子的性质:
(1)原子的质量和体积都很小。
(2)原子总是在不断地作高速无规律的运动。
(3)原子不带电。
(4)原子的质量主要集中在原子核上,电子的质量仅相当于质子的1/1836。
(5)原子也可以直接构成物质。
(6)由原子构成的物质,原子是保持该物质化学性质的最小微粒。
(7)在化学变化中,原子不可分。
二、核外电子的分层排布
<1>.核外电子围绕原子核作高速运动----分层运动,也叫分层排布的。
①元素的原子核外的电子层最少的有一层,最多有七层;
②第一层不超过2个电子,第二层不超过8个电子;(每层容纳电子数 2n2)
③最外层电子数不超过8个电子,(第一层是最外层时不超过2个电子)。
<2>.依据电子所具有的能量高低,把能量最低的,离核最近的叫做第一层,由内到外依次类推叫做第二、三、四、五、六、七层。
<3>.原子结构示意图各部分表示的含义:
镁原子结构示意图:
圆圈表示原子核, 正号表示原子核带正电,
12表示核内质子数, 弧线表示电子层,
弧线上数字表示电子层上电子数。
<4>.元素周期表:
规律:
①同周期元素从左向右,电子层数相同,最外层电子数依次增大,核电荷数也依次增大。
②周期数=电子层数
③A族数=最外层电子数
④同族元素最外层电子数相同,电子层数从上到下依次增大。
⑤每一周期元素从左向右,以金属元素开始,过渡到非金属元素,最后以稀有气体元素结束。
2、元素性质与最外层电子数的关系
说明:
⑴ 稀有气体元素的最外层电子都是8个(氦为2个),人们认为稀有气体的结构属于相对稳定结构。最外层具有8个电子(只有一个电子层的元素具有2个电子)的结构属于相对稳定结构;任何原子都要趋向于这种稳定结构。
⑵金属元素的最外层电子数一般少于 4个,在化学反应中易失去电子,趋向达到相对稳定结构
⑶非金属元素的最外层电子数一般 多于4个,在化学反应中易得到电子,趋向达到相对稳定结构。
3、 元素的种类是由原子的质子数或核电荷数决定的;
元素的化学性质是由最外层电子数目决定的,最外层电子数相同的元素化学性质相似。
4、 离子:带电荷的原子(或原子团)。
⑴分类
阳离子:带正电荷的离子,如Na+、Mg2+
阴离子:带负电荷的离子,如Cl-、O2-
⑵离子符号表示的意义:表示离子(或一个离子),如:

⑶同种元素的原子与离子比较:
①质子数相等
② 电子数及最外层电子数不同,
③电子层数可能相同
④ 原子不带电,离子带正负电
⑤原子离子之间可以转化
5、有关离子的小结:
⑴金属离子带正电荷,非金属离子带负电荷;
⑵离子所带的电荷数=该元素的化合价的数值
⑶常见离子:
阳离子: 钾离子K+、钠离子Na+、氢离子H+、银离子Ag+、钙离子Ca2+、钡离子Ba2+ 、镁离子Mg2+、锌离子Zn2+;铜离子Cu2+、亚铁离子Fe2+、铁离子Fe3+;铝离子Al3+ ;NH4+ 铵根离子
阴离子: 氧离子O2-、硫离子S2-;氯离子Cl-、氟离子F - 氢氧根离子OH-、硝酸根离子NO3-、铵根离子NH4+。硫酸根离子SO42-、碳酸根离子CO32-。
⑷原子、阳离子、阴离子的判断:
原子:质子数=核外电子数
阴离子:质子数<核外电子数
阳离子:质子数>核外电子数
6、离子与原子的异同

⑴.离子是由原子得或失电子形成的,具有电性,同时离子也是构成物质的微粒之一;
⑵.离子的形成:

⑶.表示方法:离子的电荷数和电性标注在元素符号的左上方,如果电荷数为1,数字省略。如;氯离子:Cl-; 镁离子:Mg2+; 氧离子:O2-;
表示意义:Al3+ : 1个铝离子中含有1个原子核,13个质子,10个电子
课题3、元素
⒈定义:具有相同核电荷数(即核内质子数)的一类原子的总称。例如水(H2O )分子中的氧原子、二氧化碳(CO2 )分子中的氧原子、氧分子(O2 )中的氧原子中都含有8个质子,这些原子都属于氧元素.
⒉元素(同一类)原子的总称,元素的种类决定于核电荷数(即核内质子数)。原子是构成元素的基本单元。(树林和树的关系就好比是元素和原子的关系)
注意:*一种元素与另一种元素的本质区别:质子数不同
⒊物质与元素间的关系:xx物质是由xx元素组成。
①由同种元素组成的物质不一定是单质,(如由O2、O3组成的混合物或金刚石与石墨的混合物)不可能是化合物。
②元素是从宏观上描述物质的组成,只讲种类,不讲个数;目前已知的元素有100多种,组成3000多万种物质。

4、原子与分子;原子与元素:
5.地壳中含量列前四位的元素(质量分数):氧、硅、铝、铁,其中含量最多的元素(非金属元素)是氧,含量最多的金属元素是铝。空气中含量最多的元素:氮
6.元素的分类:
金属元素 如:铁、铜、钠、镁、铝(钅字旁)
非金属元素 如:氧、氢、氟、硅、硫(固态非金属石字旁,液态 氵字旁,气态气字头)
稀有气体元素 如:氦、氖、氩 。
7 、元素符号表示的意义:
⑴元素符号前无数字:表示 xx元素
⑵元素符号前有数字:表示 几个xx原子
⑶由原子直接构成的物质,元素符号还表示该物质。如铁,碳,硅。

例如: H ①表示氢元素 ②表示一个氢原子
2H:表示二个氢原子 注意:元素不讲个数,2H不能说成二个氢元素。
9、元素周期表简介
①发现:门捷列夫 原子序数=质子数
②排列依据

*
③.元素周期表的结构
原子序数—— ————元素符号
(核电荷数) ———— 元素名称
————相对原子质量
⑴周期表每一横行叫做一个周期,共有7个周期。
⑵周期表每一个纵行叫做一族,共有16个族(8、9、10三个纵行共同组成一个族)。
口诀: 七个横行叫周期,一二三四五六七。
七个周期分长短,三短三长一不全
18纵行16族。 Ⅷ主、Ⅷ副、零和VIII
第五单元 化学方程式
课题1 质量守恒定律
1 量守恒定律:参加化学反应的各物质的质量总和等于反应后生成的各物质的质量总和。
说明:⑴参加化学反应
的,所给予物质不一定都参加反应
,若反应物有剩余,剩余的物质没有参加反应,所以必须强调"参加化学反应"。
⑵质量总和"是参加化学反应的物质的质量总和和反应后生成的物质的质量总和"。如:镁在氧气中燃烧生成氧化镁,参加反应的镁的质量和参加反应的氧气的质量的和等于反应后生成的氧化镁的质量。
⑶质量守恒定
律只能用于解释化学变化,不能解释物理变化。
2 量守恒定律的分析归纳:
反应前后五个不变,两个一定改变,一个可能改变。
*不五**变
原子的种类不变
原子的
数目不变
原子的质量不变
反应物和生成物的总质量不变
两个一定改变
物质种类一定改
分子的种类一定改变
一个可能改变
分子总数可能改变,元素的化合价
⒋探究质量守恒定律的几个重要实验
(1)磷燃烧前后质量的测定
⑵铁钉跟硫酸铜溶液反应前后质量的测定
⑶碳酸钠与盐酸反应后质量的测定
⑷镁条燃烧
⒌质量守恒定律的应用
⑴根据质量守恒定律进行简单的计算;
⑵运用质量守恒定律解释化学反
应中的一些简单的现象和问题;
⑶判断化学反应中某种物质的组成;
⑷确定化学反应中某种物质的化学式。
化学方程式
⒈化学方程式的定义:用化学式表示化学反应的式子。
3 学方程式提供的信息(意义)
1 些物质参加了反应(反应物是什么)
2 成了哪些物质(生成物是什
么)
3 应条件
4 反应物与生成物之间的粒子数量比(化学计量数之比)
⑸
反应物与生成物之间的质量比(相对分子质量×化学计量数)
说明:化学计量数就是化学方程式中每种物质化学式前的数字。
3. 学方
程式的读法 (以C + O2 ===== CO2为例)
⑴宏观:在点燃的条件下,碳和氧气反应生成二氧化碳;
⑵微观:在点燃的条件下,每1个碳原子和一个氧分子反应,生成一个二氧
化碳分子。
⑶质量:在点燃的条件下,每12份质量的碳和32份质量的氧气完全反应,生成44份质 量的二氧化碳;
课题2如何正确书写 化学方程式
1、化学方程式的书写原则
1 客观事实为基础 ㈡遵循质量守恒定律
2、书写化学方程式的步骤:写-配-标-等-查
(1)写:根据实验事实,在式子两边写出反应物和生成物的化学式,并在两边之间画一条短线
(2)配:根据质量守恒定律配平化学方程式,将短线改为等号
(3)标:标明反应的条件和生成物的状态
怎样运用符合("↑"或"↓")首先必须知道气体符号和沉淀符号是对生成物而言的,不能标在反应物上其次要看反应物和生成物的状态来确定。
1 以下生成气体要用"↑"
固+固→气
固+液→气
液+液→气
2 以下生成气体不要用"↑"
3 固+气→气
4 液+气→气
5 气+气→气
以下生成沉淀要用"↓"
液+液→固
以下生成沉淀不要用"↓"
液+固→固
(4)等:短线改成等号
(5)查:检查化学式是否写错,化学方程式是否配平,条件和生成物的状态是否标明
3化学方程式的配平方法
最小公倍数法
观察法
奇数变偶数法
暂定分数配平法
课题3根据化学方程式的计算
1 题步骤及格式
1 设未知量,一般情况下,求什么设什么;(注意不能带单位)
2 写出相应
的正确的化学方程式;
3 写出相关物质的相对分子质量和(相对分子质量×化学计量数),写在相应的化学式正下方;写出已知量(带单位)和未知量;
4 比例式;
5 求出解;
6 答。
2、根据化学方程式计算的常见题型
1 求反应物、生成物各物质之间的质量比
2 已知某反应物的质量,求另一反应物或生成物的质量
3 已知某生成物的质量,求另一反应物或生成物的质量
2算中常用的关系式
1 m= ρv
2 单位换算:1L=1000mL,1mL=1cm3
3 物质的纯度=纯物质的质量/不纯物质的质量×100%
� ���
点燃
在实验过程中试管炸裂的原因可能是:
(1)试管底部低于管口
(2)试管外壁有水未擦干就加热
(3)加热时,试管底部接触灯芯
(4)未预热
(5)实验结束时,先熄灭酒精灯,水槽中的水倒流
(6)试管未冷却就放在实验台上或用水冲洗
注意事项:
(1)试管口应略向下倾斜
(2)试管夹夹在试管的中上部
(3)药品应平铺于试管底部
(4)导管不宜伸入试管过长
(5)实验开始时先检验装置的气密性
(6)加热时,先预热且应用外焰加热
一价氢氯钾钠银,二价氧钙钡镁锌,
三铝四硅五价磷; 二三铁、二四碳,
二四六硫都齐全,
铜汞二价最常见,莫忘单质价为零。(注:氯、氧、二价硫是负价;其他都是正价)
其它元素有变价,先死后活来计算。
(二)
负一硝酸、氢氧根,
负二碳酸、硫酸根
负三记住磷酸根,
正一价的是铵根
����
原子
失去电子
原子带正电荷
阳离子
原子
得到电子
原子带负电荷
阴离子
阴阳离子相互作用形成化合物
7横行(7个周期)各周期电子层数相同,核电荷数逐渐增加
18纵行(16族) 各族最电外层电数相同,电子层数逐渐增加(化学性质相似)
8 O
氧
16.00
点燃