文/华彩咨询 白万纲
引言
随着全球业务竞争的日益加剧,中国各行各业都在发生质的变化。而各行各业都普遍存在的同质化的产品和业务,使得行业竞争逐步从业务和价格的竞争转变为商业模式之争。企业商业模式,反映了一个公司基于价值导向的组织管理体系,是企业的DNA。成功的商业模式可促进对企业战略的分析、试验和确认,也能使企业获得强势的市场地位。
随着工业互联网、云计算、大数据、人工智能等新技术的不断推广,各行业都面临着数字化转型的需求。同时,伴随着用户规模的增长,基于数字化转型的商业运作和商业模式的创新,以及与技术和业务转型相伴而来的管理转型,也必然会带来对财务转型的迫切需求,对财务管理的价值管理能力、业务支撑能力和精细化管理能力提出了更高要求。
所谓财务转型就是财务职能指从传统的核算型、管理型向战略型转变。战略型财务是一种面向战略,以战略为核心的财务管理过程,从核算为重点向资源整合、决策支持和价值管理转变。 它以改善基本财务作业流程为基础,通过提供高附加价值的经营业务分析、公司风险与机会的管理、绩效管理的建立和完善,来支持公司制定战略,并在实施过程中进行财务评估与控制,促使公司完成重要的战略目标。而财务转型需要多层次的财务组织体系进行支撑。
集团型企业的财务转型必须以实施财务组织再造、财务流程再造、构建多层次财务人才体系为基础和支撑,其核心是集团财务组织的管理提升。 其主要意义在于:通过财务管理体系的转型,拓宽财务管理领域,强化财务管理的广度和深度;有利于促进财务管理转型,提升财务管理核心能力;有利于财务向业务靠拢,实现对经营的全方位支撑;有利于缩短核算链条,提高财务效率;有利于会计核算规范化,财务报告实时化;有利于财务信息透明化。
本章将从集团财务组织的定义和特点、各层级财务组织权限划分、集团财务组织体系设计等方面,探讨集团型企业该如何构建一个授权有术、管控有效的财务组织。
壹|核心知识点抢先看
一、集团财务组织是管理组织的概念而非法律结构的概念,是指由集团财务控制活动的相关实施部门构成的一个整体。 这些部门在财务控制活动中有着明确的分工,同时也有着千丝万缕的关系,以此形成一个复杂的财务控制网络。集团财务组织具有四方面的特点:
1、理财主体的多元性;
2、财务管理权责的差异性;
3、财务组织结构多层次性;
4、财务组织之间联系多样性。
二、集团财务组织体系包括两个层面,即纵向财务组织体系与横向财务组织体系。
1、纵向财务组织体系按管理层次进行划分,可分为股东(大)会、董事会、专业委员会、集团总部经营层、事业部、子公司等层次;
2、横向财务组织体系按管理职能进行划分,可分为会计核算管理部、资金管理部、预算成本管理部、税务管理部、风险管理部等处室;
3、各级财务管理组织通常应承担和履行相应财务职权,需要注意的是,财务管理组织的职权并非一成不变的,而应根据集团财务管控模式的需要而进行优化调整。
三、集团财务组织管理体系的设计和管理主要通过管控条款的预埋、财务人员的管理、财务组织的优化、财务权限的配置四大抓手进行具体操作。
1、管控条款的预埋: 在治理+控制+宏观管理三个维度的主要规程、制度中对财务管控条款进行预埋;管控条款的预埋能够将财务管控的要求列入重要文件的规定中去,为集团财务组织管理体系的有效运转提供了法理保障。
2、财务人员的管理: 总体而言,集团对下属财务人员的管理又可分为委派制、指导制、监督制三种类型;三种类型的共同点是财务总监制度,集团必须向子公司委派财务总监,享有参与权、监督权与重大事项的签字权。
3、财务组织结构的优化: 首先根据集团财务管控模式设计及财务管控体系运行的要求,优化集团财务组织体系,并对各层级的财务管理组织职能进行清晰定义;其次,根据总部管控功能定位和管控职能,优化总部财务部门的职责和岗位设置;第三,进行按照财务管理权限划分及子公司经营需要,进行子公司财务部门职责设计及岗位设置。
4、财务权限的重新配置: 首先进行总部各管理层级的财权配置,其次进行集团总部对子公司的财务权限配置。
贰|立体式集团财务组织
一、管理组织结构和法律结构的区别

随着集团化管理模式的日益成熟和不断深化,现在的集团财务组织已成为了一个管理组织的概念,而非传统意义上法律结构的概念。通常情况下,在管理组织结构上,业务单元财务部受总部财务部直接领导,总业务单元的间接领导。

二、集团财务组织的定义和特点
集团财务组织是由集团财务控制活动的相关实施部门构成的一个整体,这些部门在财务控制活动中有着明确的分工,同时也有着千丝万缕的关系,以此形成一个复杂的财务控制网络。集团财务组织为财务控制机制提供了运行的框架,使企业的内部财务控制在此组织基础上能够有条不紊的运行。
企业集团是由众多法人企业构成的具有层次结构的企业联合组织,这决定了企业集团财务组织结构具有如下四个方面的特点:
1、理财主体的多元性: 企业集团是由众多成员企业通过一定方式组成,其中每个成员皆因是独立法人而成为理财主体,这些不同的理财主体都有自己的财务管理组织;
2、财务管理权责的差异性: 尽管企业集团内部存在众多的理财主体及相应的管理组织,但它们所享有的财务管理权限与承担的责任却不同,其中集团公司及其财务总部享有居于支配地位的财务管理权限,同时也承担着与其职权相对应的责任;
3、财务组织结构多层次性: 企业集团内部存在着两种性质不同的财务组织层次结构——一是由集团公司财务总部与基层单位如分公司、事业部等的财务部门构成的层次结构,从业务上它们是上下级关系,存在着领导与被领导的关系,二是集团公司财务总部与控股子公司的财务部门构成的层次结构,从业务上它们不是上下级关系,但存在控制与被控制的关系;后者是企业集团财务组织结构所特有的;
4、财务组织机构之间联系的多样性: 核心企业的财务部门与一般成员企业的财务部门不是建立在行政命令基础上的,而是通过建立规章制度、人事参与及利用各种财务调控手段等形式。

三、集团财务组织体系框架
集团财务组织体系包括两个层面,即纵向财务组织体系与横向财务组织体系。纵向财务组织体系按管理层次进行划分;横向财务组织体系按管理职能进行划分,集团财务组织从纵向划分可分为股东(大)会、董事会、专业委员会、集团总部经营层、事业部、子公司等层次;集团财务组织从横向划分可分为会计核算管理部、资金管理部、预算成本管理部、税务管理部、风险管理部等部门。

财务组织,顾名思义就是集团财务架构的搭建,以及集团总部财务架构与子公司财务架构之间关系。
四、集团财务组织体系的深度解读
(一) 董事会下设的财务委员会与审计委员会
一般来讲,财务组织在董事会下可以设审计委员会,还可以设财务管理委员会,但是一般企业不会单纯设财务管理委员会。在董事会之下,往往会设置战略与投资委员会,就对所有新增投资类进行审议管理;另外审计委员会,则是审计监督的角色,从内控角度来发挥作用,这一条线非常清楚。当然也有些企业把审计的一个非常大的功能,放在监事会下面,这样做也有它的科学性。
从董事会下的这些功能设置可以看出,如果董事会给战略投资委员会放权,给予充分的信赖,要求整个公司里大的新增的投资增量全要通过战略投资委员会的预审过才能上董事会,这个口子一旦抓牢,战略投资委员会的人员构成就会决定该公司很多投资取向、投资程序,这其中的专业程度极为关键。
所以当集团向子公司董事会派人的时候,务必要做到派去的人,至少要进到战略投资委员会里,对投资进行深度地控制;另外,审计委员会虽然是事后控制,但如果事后控制做得好,也通过通过倒逼机制使有效地逆转相关过程,这也是需要把握好的关键。
(二) 集团各级财务经理班子
首先最居于最上层的是总经理或总裁,他作为执行者,作为受董事会委托来组织落实董事会决策的负责人。总经理或总裁之下通常设财务总监。而西方体制的门道就更多,西方现在有两种财务体制:一种是CEO来任命CFO;另一种是董事会来单独任命CFO。第二种情况下,CEO和CFO同时向董事会负责——当CFO和CEO意见一致时,以CEO为主;如果两个人看法不一致,CFO可以单独向董事会汇报。这是一个非常典型的相互制约机制,尤其安然事件后,“双手掌”制在西方蔚然成风。
而中国的财务架构,总经理或总裁下设财务副总或财务总监。在中国,财务副总或财务总监事实上没有太大差异,一般来讲,财务总监比副总是低半级,从组织架构上是这样,但所承担的职能是一样的,都是总经理或总裁的战略合作伙伴,财务上的大事(如资金、融资、投资、资本结构等方面的统筹)都是由他们来完成的。还有很多公司,既设财务副总也设财务总监,那么财务副总往往就具有了很多出资人财务的职能,比如资本结构、融资投资、大的财务管理准则等,都由财务副总负责;而财务总监主要负责管理者财务的建设,比如具体的投融资的执行、财务绩效提升、财务制度输出等方面。
(三) 预算管理委员会的运作奥秘
还有个很多人不太注意的有特别奥秘的机构,就是预算管理委员会。如果总裁之下挂一个预算管理委员会,那也非常厉害。预算管理委员会不是常设机构。每年靠近年尾,企业都会对这一年的运作进行总结,宣布第二年大概的整体口径——企业要做到多大规模,然后各个事业部、各个业务单元分别进行评估,产生出一个大概的口径;有不少企业甚至会组织一个预算工作小组,由总裁亲自挂帅组成预算领导小组;预算领导小组下面,财务人员牵头,各个战略投资部门加入进来,共同成立预算工作小组;子公司亦是如此。
由此,企业每年不定期地组建了预算管理委员会,预算管理委员会如果运作得好,能够起到非常大的作用。母公司的预算管理委员会,往往子公司老总们都进入到预算管理委员会里面,它具有论坛性质,把各种意见都收集上来;另外,这个预算管理委员会一定是跨功能的——母公司、各大子公司的高层进来。而真正的预算工作的大方向则是由预算领导小组来把握。总裁、财务副总或财务总监,以及战略方面、制造方面、供应链方面、品牌方面等真正对集团发展非常看重的、是集团盈利重点的高层领导都加入这个预算领导小组。
至于预算工作小组的运作,则另有奥妙——总裁、财务副总或财务总监、财务部门中的重要人员,以及各子公司经营口子上的重要人员,一起加入到母公司预算工作小组中;而子公司的预算工作小组中,母公司一些重要的领导和财务人员,也会交叉着加入进去。这样一来,上下交叉在一起,这个预算工作小组拿出东西才真正可信。
综上所述,企业的预算组织管理虽然不是常设的,每年会在相应时间内设一次,但这是真正对公司的控制权具有决定性因素的机构,有很多公司会忽视。这里特别强调一点,还有一些企业会设置一个财务中心,一般会让财务总监来领导财务中心,还有资金决算中心等等,很多公司的财务副总或财务总监的旗下常会同时设置这些架构。不管是哪一种架构,这所谓的财务中心,一个方面是整个公司管理者财务的坚决的执行者;另一个方面又是整个集团各种财务制度的输出者、财务运行的咨询者、重大财务措施的控制者,这是完全没有二话的。
(四) 委派财务人员的关键点
总部向子公司委派财务人员,理论上我们既可以委派,也可以进行指导,又或纯粹只是从理念上进行指导。委派是企业最常见的一种手法,总部委派了以后,这个委派的人在行政上隶属于子公司负责人,但是在业务上要受总部的领导。如果派出去的是财务总监,那财务总监一般是作为董事而存在的。请大家一定要注意,如果被委派下去的财务总监要对子公司的重大财务状况进行有效的监督,就要给他设计联审联签联批权。
五、各级财务管理组织的职权
各级财务管理组织通常应承担和履行以下职权,需要注意的是,财务管理组织的职权并非一成不变,而应根据集团财务管控模式的需要,不断进行优化调整。
(一) 集团纵向划分——治理层级财务职权
1、股东(大)会财务职权, 股东(大)会具有财务事项的决策权,包括:
(1) 审批集团投资计划和战略;
(2) 审批集团年度财务预算方案、决算方案;
(3) 审批集团利润分配方案和弥补亏损方案;
(4) 对集团总部增减注册资本作出决议;
(5) 对集团发行债券作出决议。
2、董事会财务职权
(1) 制定需报请股东(大)会审批的所有重大财务决策事项;
(2) 对股东(大)会授权范围内的所有其他重大财务决策事项行使最终决策权;
(3) 执行股东大会通过的财务管理事项。
3、财务委员会财务职权
(1) 组织拟定集团内部各项会计与财务管理制度;
(2) 负责集团整体资金的筹措、运用及分析;
(3) 负责集团内部各分子公司财务负责人的提名、选拨与考核;
(4) 负责制订集团的预算政策、目标、方案及考核标准并监督预算的执行;
(5) 组织拟定各分子公司及集团整体的年度利润分配方案;
……
4、审计委员会财务职权
(1) 对集团选聘的外部审计机构提出专业建议;
(2) 在日常经营活动中,监督、审查公司内部财务活动;
(3) 组织针对集团总部及下属企业的各项定期及不定期审计;
(4) 向董事会提交相关审计人员名单及相关资料,并由董事会提交股东(大)会审议通过;
(5) 负责内部审计人员的业绩考核;
……
5、投资委员会财务职权
(1) 向集团董事会、股东会提出符合集团发展战略的投资政策;
(2) 规定集团各级成员企业的投资权限及投资方式,拟定集团投资管理相关政策办法,并提交董事会审议;
(3) 针对集团总部战略目标与控股结构产生直接或潜在重大影响的投资决策提出建议,并提交董事会审议;
(4) 根据集团投资管理政策或办法,督促、指导各下属企业的投资活动;
……
(二) 集团纵向划分——整体运营层财务职权
1、总部财务部财务管理职权
(1) 负责建立集团会计核算办法并指导下属企业制定会计核算办法,同时监督执行情况;
(2) 负责集团各种会计报表、统计报表的准确编制、及时报出;
(3) 制定年集团整体度资金计划,报集团领导审批后实施;
(4) 权衡资金使用成本,制定合理的筹资结构,拓展筹资渠道,做好资金筹集工作;
(5) 根据年度资金计划,发挥内部结算中心的职能,统一调度、调剂和使用资金;
(6) 负责集团预算的编制执行及考核工作;
(7) 根据财务报告等会计资料,进行财务分析,为集团领导提供相关的决策信息;
(8) 负责集团的纳税申报工作,及时清缴各种税费并组织税务筹划工作;
(9) 负责集团内部财务风险控制和财务风险预警;
……
2、事业部财务部财务管理职权
(1) 编制、上报与组织实施事业部的战略预算;
(2) 执行集团统一的财务政策和财务战略;
(3) 实施对事业部下属子公司的财务运作过程控制;
(4) 强化子公司的业绩考核;
(5) 规划事业部内的各子公司间的资金平衡与调度;
……
3、子公司财务部财务管理权限
(1) 根据集团财务管理制度,制定适合本企业的财务管理细则;
(2) 组织本企业的会计核算并按集团要求上报;
(3) 协助总经理做好成本的核算与控制;
(4) 按集团要求,做好本企业预算的编制、执行及数据统计与上报工作;
……
(三) 集团横向划分各财务组织职权
1、会计核算管理部
(1) 负责集团公司会计核算、会计管理相关制度的拟定(修订)工作;
(2) 负责集团公司会计核算、会计管理相关制度的贯彻执行、过程指导工作,确保制度落实到位和具有可操作性;
(3) 负责建立并完善集团公司会计核算体系,组织并指导集团公司所属各单位开展会计核算、编报财务报告、财务分析报告,并对其完成情况进行检查、审核、考核;
(4) 负责组织对集团公司财务人员会计政策和会计核算业务的培训。组织研究集团公司会计电算化体系的实施和功能完善、优化;
(5) 负责对外报送财务数据的审核;
……
2、资金管理部
(1) 负责建立、健全集团公司资金管理体系,并制定资金管理相关制度、办法;
(2) 负责编制年度资金预算和提出预算调整建议;负责月份资金预算的编制与月份资金分析工作并监督检查预算执行情况;
(3) 负责组织编制集团公司所属单位存货资金占用计划指标与存货占用情况分析工作;
(4) 负责筹措、融通资金,保障生产发展需求;
(5) 负责集团公司资金统一调配工作、监管集团公司资金安全;
……
3、预算成本管理部
(1) 负责集团公司全面预算管理办法及各项预算成本管理制度的编(修)订工作并贯彻执行;
(2) 负责集团公司全面预算的组织汇编及财务预算的编制工作。包括制定下发预算原则及编制要求,预算编制的组织,考核方案的制定和审核,对子公司经营预算编制的指导、监督和考核;
(3) 负责集团公司预算指标的调整工作;
(4) 负责集团公司预算分析、成本和经济效益的预测分析,汇总和审核集团公司及内部各子公司的考核和分析;
(5) 负责集团公司成本管理。包括审定集团公司成本核算规程,规范子公司的成本核算工作;
……
4、税务管理部
(1) 负责制订集团公司中长期税务规划目标,并督导集团公司所属各单位实现税务规划目标;
(2) 负责指导和审核集团公司税费管理办法的拟定(修订)工作;
(3) 指导和督促集团公司税费管理办法的贯彻执行、过程指导工作,确保制度落实到位和具有可操作性;
(4) 负责拟定集团公司及其所属各单位的税务筹划方案,并加以督导、实施;
(5) 参与集团公司非常规项目涉税的确认和涉税项目的方案设计制订;
(6) 负责开展集团公司涉税人员的税收政策培训,相关税法的宣传、贯彻实施;
……
5、风险管理部
(1) 负责提出集团全面风险管理工作报告;
(2) 研究提出跨职能部门的重大决策、重大风险、重大事件和重要业务流程的判断标准或判断机制;
(3) 研究提出跨职能部门的重大决策风险评估报告;
(4) 研究提出风险管理策略和跨职能部门的重大风险管理解决方案,并负责该方案的组织实施和对该风险的日常监控;
(5) 负责建立风险管理组织系统;
(6) 负责研究提出全面风险管理的改进方案;
(7) 负责协调全面风险管理日常工作;
(8) 负责指导、监督有关职能部门、各业务单位以及全资、控股子集团开展全面风险管理工作;
……
叁|集团财务组织管理体系的设计
集团财务组织体系设计的目标是建议一个切实履行集团财务管控职责,满足领导经营决策要求的财务组织体系。集团财务组织体系设计的要求是:
1、能够提供和传递及时/准确的信息;
2、能够实现对集团财务管理强有力的控制;
3、能够保证集团财务管理组织高效的运转。
集团财务组织管理体系的设计和管理主要通过以下四个抓手进行具体的操作,下面将主要围绕这四个抓手是什么、为什么、怎么做展开描述。

肆|管控条款的预埋

管控条款的预埋指的是在“治理+控制+宏观管理”三个维度的主要规程、制度中对财务管控条款进行预埋。管控条款的预埋能够将财务管控的要求列入重要文件的规定中去,为集团财务组织管理体系的有效运转提供了法理保障。
一、治理维度的管控条款预埋
治理维度主要包括公司章程、新老三会及各专业委员会的议事规程、子公司治理结构设计等重要制度。在治理维度中可将下列财务管控条款预埋进相关制度文件中:
1、在章程中对出资人财务,利润分配,公积金等原则进行一定的约束;
2、通过董事会成员和议事规则安排进行一定的投资,资金控制约定;
3、投资委员会运作规则等。
示例:章程约定管控预埋方式“××公司章程33条(摘要)”
董事会行使下列职权:
……
(四)决定公司下列收购、出售资产事项:
1、拟处置固定资产的预期价值,与此项处置建议前四个月内已置的固定资产所得到的价值总和,低于股东大会最近审议的固定资产价值的33%;
2.按照最近一期经审计的财务报告,收购、出售资产的总额占公司净资产的50%以下的;
3.被收购资产相关利润或亏损的绝对值占公司上年净利润或亏损绝对值50%以下。
(五)运用公司资产进行风险投资权限为公司最近一期经审计确认净资产的10%以下。
(六)决定核销资产的为公司最近一期经审计确认净资产的10%以下。
(七)决定公司占公司最近一期经审计确认净资产的10%以下的对外担保。
……
二、控制维度的管控条款预埋
控制是集团管控的必要维度,集团通过事前战略规划、事中制度输出、事后绩效纠偏事先对子企业的全过程控制。集团的财务控制机制主要包括总部战略限定与投资规划、系统分项授权制度、预算审批与监控、集团统一MIS或ERP、结算中心与财务公司、内部审计与外部审计等。控制维度的管控条款预埋就是要将集团财务管控的各项要求、组织职权、管理流程等写入集团财务控制机制的各项重要制度中。控制维度的管控条款预埋是集团财务管控的基本条件,是集团财务管控体系、管控组织、管控界面、核决权限等在制度文件中的具体体现。控制维度的管控条款预埋可从下列维度进行设计:
1、出资人,经营者,财务主管财务;
2、财务制度输出;
3、财务组织与人员管理;
4、融投资管理体系;
5、全面预算管理体系;
6、资金/资产管理体系;
7、财务报告体系;
8、成本与费用。
示例:通过设计融投资管理体系实现财务控制(××公司对外股权投资的前提要求)
1、符合公司战略,杜绝无关产业的投资;
2、确保产权垂直化与管理扁平化,慎重进行控股孙公司投资,杜绝形成四级公司;
3、把控投资资产评估与作价,现金投资是下策;
4、综合考虑融资能力、融资成本、人力资源、税务筹划;
5、谨慎决策,决策必须程序,严禁”拍脑袋“项目;
6、投资回收期最长4年与内部报酬率最低8%是投资的最低要求。
三、宏观管理维度的管控条款预埋
集团对子企业的管控光靠治理和控制是没法激活公司的效益的,作为一个集团整体,母公司要发挥作用,不能单纯靠做出资人,做了出资人以后,哪怕给子企业做制度安排都不能离岸操作,还要进一步把手伸进去,亲自去策动整个集团的整体运作。
宏观管理就是要在这一过程中发挥宏观调控、价值创造、体系变革和整合作用。财务方面的宏观管理主要包括:重要外部关系、品牌、供销网络、关联交易、公司文化等内容。在宏观管理维度可将内部交易、非常设的预算管理委员会运作等财务管控条款进行预埋。
伍|财务人员的管理
一、集团对下属财务人员管理的手段和类型

总体而言,集团对下属财务人员的管理又可分为委派制、指导制、监督制三种类型。
(一) 委派制:
1、集团直接委派子公司的财务负责人;
2、子公司的财务人员列为集团总部财务部门编制;
3、子公司财务机构作为集团财务部门的派出机构。
(二) 指导制:
1、子公司的财务负责人由子公司总经理提名,由子公司董事会聘任或解聘;
2、集团只能通过子公司股东会、董事会影响子公司财务负责人的产生;
3、集团财务部门只能对子公司财务部门进行业务上的指导,无权对子公司财务部门发布命令。
(三) 监督制:
1、子公司在决定自身财务部门的设置上有很大的自主权;
2、集团基本不干预,但向子公司派出财务总监或财务经理,负责监督。
无论集团对下属财务人员的管理采取哪种类型,其都有一个共同点,即财务总监制度,集团必须向子公司委派财务总监,享有参与权、监督权与重大事项的签字权。
二、财务总监委派制
财务总监又称CFO,是企业治理结构发展到一个新阶段的必然产物。是现代公司中最重要、最有价值的顶尖管理职位之一。
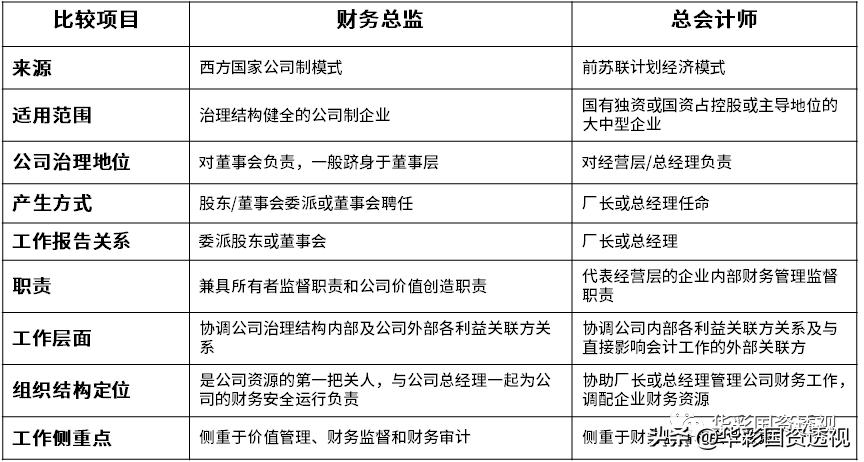
(一) 财务总监与总会计师的比较

(二) 财务总监的角色定位

(三) 财务总监管理制度
集团应建立集团财务总监管理制度,对集团财务总监的任职资格、业绩考核、报告、培训、轮换、联签等重要内容进行具体规定。
示例:XX公司财务总监管理制度
1、财务总监资格确认制度:委派人员必须符合《会计法》规定的任职资格,德才兼备,具备较高的业务素质和政治素质,经委派人员管理机构按有关程序考核确认后,才能批准其委派资格。
2、业绩考核及奖惩制度:分为日常考核和年度考核,年度考核后必须形成书面考核结论,对委派人员的工作业绩作定性评价,并以此作为对其奖励、惩罚、续聘、解聘的依据。
3、财务总监报告制度:具体可分为定期报告制度和重大事项报告制度。
4、财务总监培训制度:(略)
5、财务总监轮换制度:建立定期轮换或不定期调整制度。委派人员在年度终了或离职时,要向委派人员管理机构详细报告工作情况。
6、财务总监联签制度:对于重大财务事项,所在企业总经理需与财务总监联签,经财务总监签字后才能生效。
(四) 财务总监的职责定位
集团还应规范和明确外派财务总监的职责定位,以指导和保障其履行财务总监的职责。财务总监的职责定位通常包括以下内容:
1、使命和职责:
(1) 在总裁的直接领导下,制定公司的财务目标、政策及操作方法;
(2) 确保公司财务体系的高效运作;
(3) 确保公司经营的充足资金供应,及最小的利息和税务支出;
(4) 确保公司最优的财务/资本结构及财务安全。
2、关键业绩指标
(1) 总融资费用及税务支出;
(2) 预算计划/程序的效用及效率,各种财务报告的及时性及准确性;
(3) 对经营中财务问题揭示的及时性及准确性;
(4) 公司财务体系及队伍的建立及培养。
3、主要工作
(1) 具体领导制订公司的各项财务资金政策及操作方法,确保遵守国家及国际有关国家的财务及税务法规;
(2) 总体领导公司的年度经营/预算计划程序,确保预算计划及时、高质完成;
(3) 监督下属会计及财务计划部门的工作,确保及时、准确的月度/季度/年度财务报告;
(4) 跟踪、分析公司的各种财务指数,揭示潜在的经营问题,供高层决策参考;
(5) 主持资金委员会工作,制订有效融资策略及计划;
(6) 建立、维持与主要股东及银行的良好关系,确保以最低、最合理的财务费用获得公司所需的资金;
(7) 监督下属资金部门的工作,以确保资金的有效使用及调度;
(8) 利用各种财务工程手段,确保公司最优的资本结构及财务安全;
(9) 培养、建立优秀的财务队伍,包括与人力资源部门协调制定财务部门人员的人事政策和福利规章。
陆|财务组织结构的优化
一、集团财务组织体系的优化
集团应根据集团财务管控模式设计及财务管控体系运行的要求,优化集团财务组织体系,并对各层级的财务管理组织职能进行清晰定义。
(一) 母公司董事会财务管理委员会:
1、具有财务战略、财务政策(投资政策、融资政策、收益分配政策等)的制定权、调整变更权、解释权、监督实施权;
2、财务管理体制、财务组织机构选择、设置与调整变更权,以及母公司与子公司高层财务管理人员的聘任、委派、解职权;
3、对母公司战略目标与控股权结构产生直接或潜在重大影响的财务活动的决策权以及非常例外财务事项的处置权。如巨额投资项目决策权、核心产业或主导产品战略性重组调整权、影响母公司或核心企业股权控制结构变更的融投资项目决策权。
(二) 母公司财务管理中心:
1、为母公司董事会制定财务战略、财务政策、财务管理制度(财务组织制度、财务决策制度、预算责任制度、财务高层领导的委派制度等)、重大融资投资及分配方案、决策提供信息支持,发挥价值方面的咨询参谋作用。在母公司董事会授权的情况下,可直接参与上述过程;
2、在母公司董事会直接监督下,在集团范围内负责财务战略、财务政策的组织与实施工作,并对组织与实施效果负责;
3、作为母公司总裁领导下的财务职能部门,必须从财务的角度协助总裁高效率地完成受托的责任目标。其中一项重要工作就是财务预算控制,并在财务管理委员会的领导下发挥监督、控制的枢纽作用;
4、为了保证母公司董事会财务战略、财务政策的有效实施以及总裁受托责任目标的顺利完成,负责战略预算的编制、实施与监控;
5、规范集团最佳的资本结构,做到既能确保母公司对子公司的控制权,又能满足实施战略预算对资本的需要,并规划资本来源渠道,确定集团最佳的资本结构;
6、协调集团公司内外部各利益相关者间的财务关系;
7、检查、监督各级财务机构对财务战略、财务政策、财务制度、财务预算等的贯彻实施情况,同时建立绩效评估标准制度并实施业绩考核、评估。将考核、评估的结果报母公司总裁,并通过总裁提交董事会、监事会。
(三) 财务公司:
1、财务公司具有独立法人地位,是母公司下属的控股子公司;
2、财务公司与财务结算中心存在很大的不同:还具有融资租赁、发行财务公司债券、同业拆借、票据承兑、贴现买卖、代理买卖证券、外汇、承销及代理发行证券、担保、信用签证、经济咨询等职能;
3、财务公司与母公司财务管理中心的关系:在财务体制下,财务公司在行政与业务上接受母公司财务管理中心的领导和业务指导,即母公司财务管理中心负责财务战略、财务政策、财务管理制度的制定以及业务监控,而财务公司则负责具体执行,但两者不是隶属关系;在分权财务体制下,母公司财务管理中心对财务公司主要发挥制度规范与业务指导作用。
(四) 财务结算中心:
母公司财务管理中心下设的财务结算中心,其业务主要承担内部银行的职能,即完成集团公司内现金、资金的结算、信贷、调控和监督职能,为各成员单位提供现金、资金的中介服务、运营监控、效果考核与信息反馈等。
(五) 子公司财务部:
1、子公司财务部是否独立设置,取决于集团公司的规模,子公司规模、所在行业特点、业务复杂程度,母子公司之间的空间跨度等相关因素;
2、一般原则:集团公司规模大,子公司规模大(上市公司或大型股份公司等)、行业竞争非常激烈、业务较为复杂,母子公司之间的空间跨度大等情况,子公司通常设立财务部;
3、子公司财务部是否设立,有两点必须明确:一是必须遵循或维护子公司作为独立法人的权利与地位,特别是财务方面的合法权益;二是子公司必须遵循总部的财务战略、财务政策和财务制度,将子公司自身的财务活动纳入集团的财务一体化范畴。
二、集团总部财务部门的管控职能
(一) 财务管控主要通过运营效率优化者、财务价值重塑者、业务活动协作者这三种角色创造价值,三种角色加以结合,将产生更好的效果。

(二) 为适应财务角色的变化,集团总部财务组织结构将重新划分财务功能,分成交易性和管理分析性两大类部门。

(三) 集团财务部门应该逐步形成立法者、裁判员、人才繁衍基地、变革推手、信息枢纽、外交代表、项目孵化器、专家顾问等八大管控职能。

三、集团总部财务部门的岗位设置详解
通过以上分析,我们看到集团整个财务体系要设置的部门,大概分为几条线:
(一) 资金管理或结算中心: 负责资金专门的集中管理和结算。
(二) 财务中心: 就是把所有的财务功能打个包放到一个财务中心里,而所有的财务岗位不是单纯的按部门来划分,而是组合成一个完成的财务体系,母公司的部门有财务战略规划的,有专门对投融资的大战略进行规划。
(三) 预算管理: 前文已有详细的阐述。
(四) 财务分析: 财务分析在集团的财务管理里面是一个无比重要的功能,集团用算大账来赚钱的手法能够得以实施,全仰赖于全面、精准的财务分析。
(五) 资金管理: 随着当前资金管理越来越专业化,很多企业都认识到,如果不能建立一个专业的岗位对资金的使用进行有效地规划和管理,如果不能建立这方面的专业程度,子公司总是跟你捉迷藏,而在这个过程中总部总是会技低一筹,被子公司牵着走,这样一来,整个集团的发展就会丧失很多机遇,经营效率就会变差。反之,如果总部在资金管理方面很专业,就能取得非常好的效果。所以资金管理作为一个对专业技能要求较高的岗位,要专门进行建设和发展,这已成为是全世界所有集团的一个共识。
(六) 资产管理 :因为集团经营的面非常广,人、财、物无一不是资产,对整个集团有形、无形的资产进行统一管理,经营得好还能保值增值,不仅变现效益增大,滚动周转力提高,还能使企业经营状况越来越好。如果做得不好,各个子公司分散处置自有资产,往往会导致很多资产流失。这里面敏感度非常高,波动性很大,管好与管不好完全不一样,起伏很大。所以,资产的集中管理,现在也变成了所有大型集团一个专门的部门,必须对集团的资产进行有效的、集中的、专业化的管理。
(七) 产权管理 :很多集团,对下面的某些子公司仅仅所持的是一些投资的股权。投资这些股权后,股权经营得好不好,投资收益分配怎么样,投资前景怎么样,哪些还要持续地增资扩股,哪些要退出,哪些还保留观望一下,统一的对外的出口是在哪里,如何增强所投资公司的透明度,如何使得我们能及时获得财务报表,如何明了我们这一块产权的收益或未来怎样……这些,都要进行专业化的管理。假如集团投资的范畴较大,历史以来积累了很多投资,尤其国有企业,还要承担很多政府的责任,这其中产权管理的问题就更加突出。
(八) 会计核算 。通过财务数据的核算,把历史成因挖掘清楚,从历史数据中给企业未来的发展找出一条路、找出一个规律来——这是会计核算的重点。很多企业已然发现,在成本管理、在内部交易、在投资、在设备更新改造等方面,如果对历史数据进行充分挖掘和有效管理,就能够对未来指出一条非常有效的路。过去和未来尽管并非完全一致的,但肯定有一定的连续性,所以会计核算在其中的作用可以想见非常重要。
(九) 税收管理 :对企业而言,如果税收管理做得好,不仅能通过减轻税负,给公司带来非常多的变化,还能够有效规避因税负结构不合理,可能带来的竞争力的流失。比如,一个集团有A、B两个子公司,A公司税负较高,属于那种比较稀缺的行业,国家对它没有新的税种,合并到一个较高的税种中去了;B公司税负非常低,甚至是国家鼓励实行退税的行当;假设A和B两个公司之间有交易关系,一般都会努力让A尽可能不产生利润,A的产品很便宜地甚至亏本地卖给B公司,A的利润就被转移到B公司里,因为B所交的税非常低,我们就有效实现税负的内部筹划。
而在一个大型集团里面,往往不是两块,而是有很多块类似的情形。所以其税负统筹效果就非常大,税收的统一管理,包括通过对各种政策的研究,抓住每一个地方的特殊优惠,集团在全国、甚至在全球范围内谋取各种税负之间的最佳组合。对很多集团来讲,这也是一个强大的生产力。尤其今天有很多企业的利润率已经越来越低,在这样的大背景下,税负的优化分摊是一个很重要的出路,甚至是很多公司重新获得竞争力重新获得的关键。
举一个简单例子,中国非常优秀的、做羽绒服的王者企业——波司登,这两年税负突然一下降得很低,引起很多专家怀疑,而波司登负责人的解释是,波司登过去是一个标准的民营企业,交的税非常多,这两年变成一个合资企业了,享受了很多合资企业的优惠,一下子税负就降下来了。本来羽绒服行业里,竞争已经非常残酷,很多企业的成本下降有一个门坎,波司登以前的绝对优势被很多后来者追上了,二者之间的差距已越来越小。这一次波司登通过有效改造公司的体制,一下子将税负降低了,它就有这个能力来发起一场成本战血洗整个行业,从而进行行业整合。而这个优势就是来自于其税负的优化设计。
(十) 财务信息化管理 ,众所周知,整个集团规模大了后,首先就要解决所有下属公司的数据能不能迅速整合这个问题,另外还要解决各下属公司之间能不能对历史数据进行交叉比较,进行有效地挖掘,从而给未来决策提供依据,以及基础数据是否健全等,这些问题直接引出一个更大的层面,那就是财务信息管理。
一个集团产品越来越多,型号越来越多,各种财务处理越来越多,成本分摊手法越来越多之后,直接导致如果企业仍继续用人脑、用手工来算账,不仅工作效率低,危及企业能否及时决策,而且企业也无法历史性地、纵深地进行数据挖掘。那些不能解决这个问题的企业就变成了被动盲目地挨打,历史数据就在那里,但企业却汇集不起来,所以,财务信息化的建立,给财务处置的自动化建立一个数据分析和挖掘的流水线,提供了无限的可能性。很多企业发现,这也是一个新的增长点,为此还要建立一些辅助性的基础工作,而这工作本身就会产生很大的效果。
(十一) 档案管理 :指企业有史以来各种与财务相关的档案、各种合同等档案管理,是整个财务处置中一个非常重要的支撑点,包括各种融资合同、投资合同,各种企业的信用管理的历史记录等,这些档案管理能为财务部门有效地服务于具体的业务,提供非常大的帮助和依据。
(十二) 出纳: 这个岗位不用多说。整个集团各种经费的核算,集团的各种费用如何进行合并、如何进行分块地核算,从而给每板块合理地分摊成本,一些公共费用到底是按成本来摊,还是按销售额来摊,还是按利润来摊,到底怎么摊,包括费用怎么管理,都是非常重要的环节。
(十三) 综合业务管理 。
以上是一般意义上,集团层面的财务部门可划分出来的岗位。
四、子公司财务部门的岗位设置详解
在子公司层面上,财务部门的岗位大概可分为:
(一) 预算管理: 这个就不用说了,和母公司的预算管理,是对应的。
(二) 资金管理: 也是与母公司对应的。
(三) 总账与报表管理: 就下属公司来讲,它是个利润单元或者成本单元。对于下属公司如何把总账汇集起来,如何向母公司报告自己的财务状况,及时向母公司反馈自己的历史记录,便于母公司进行纵深挖掘和分析比较,这是一个关键。
(四) 销售与应收账款管理: 很多集团的母公司往往没有实际业务,所以应收账款的重点、销售的重点往往是放在下属公司层面上,因此这个层面的管理就非常重要,除非母公司进行营销集中化管理,那这个功能就随之上升到母公司层面。
(五) 成本与费用管理: 就下属公司而言,具体会发生多少成本和费用,这些成本费用如何进行有效管理、划分切割,怎样通过个性化地设置各种成本科目,使得各种费用的发生能公正客观地进行分析和比较,避免一锅煮。要知道,即使对同一家下属公司而言,不同时期的经营状况也不一样,这个时期发生的成本,与那个时期发生的成本,有可能完全不具备可比性。如果放在一起比的话,就有可能对公司决策产生误导。
(六) 存货与应付账款管理: 下属公司的成本会计还要必须要照顾到其存货的情况,因为存货本身就可以变现(只是变现的周期比较长),另外存货中肯定有一部分会涉及到应付款问题,这其实是客户的钱暂时放在我这里用。如果仅仅算存货,仅仅算它的变现率的话,还不够完全,我们还要看这里面哪些部分有应付款,包括原材料哪些部分是我们没付清款项、占用了人家的货款,只有这样,我们整个资产状况才会真正心里有数。
(七) 固定资产与在建工程管理: 整个集团必须对固定资产与在建工程进行有效地管理。很多大集团甚至把在建工程专门通过基建处,甚至通过建立独立的利润中心或基建公司,来进行管理。
(八) 税务管理 :具体的生产企业会涉及到很多税负上的问题,税负管理就变得非常重要,要有很多涉及的增值税、地税要处理。
(九) 其他与母公司对接的相关岗位: 财务信息化管理、会计稽核、出纳岗位、档案管理等。
柒|财务权限的重新配置
一、集团总部财务权限的配置
(一) 董事会与监事会:
1、董事会享有的财权是对重大财务事项,如重大投资、筹资、资本及资产变动,利润分配等行使最终决策权和监督权等;
2、监事会享有对董事会和经营班子的财务监督权。
(二) 总经理(总裁):
1、总经理(总裁)享有执行董事会所授予的财权,即作为公司行政总负责人的财务管理权限;
2、总经理(总裁)把专职财务管理权授予财务总监,同时把部门财权授予其他副总经理。
(三) 财务总监(财务副总):
财务总监(财务副总)行使部分日常财务决策权、指挥权和控制权,并授权财务部门行使日常财务管理权。
(四) 财务部门:
财务部门对其他领域如生产、销售、人事、研究与开发等以及下属子公司的主管领导进行专职财务约束和监督。

二、集团总部对下属公司的财务权限配置
母公司凭借其出资*权人**力,将下属公司的重大财权集中到母公司,并把母公司的财务管理权力渗透和延伸到下属公司。财权的配置应包括以下七个方面(关于这七项财权的详细说明,详见上一期连载):
1、融资决策权;
2、投资决策权;
3、资产处置权;
4、资本运营权;
5、资金管理权;
6、成本费用管理权;
7、收益分配权。
【未完待续】
封面图源:Veer