抖音自“抖音兴趣电商”出台以来,拥有6亿日活跃用户,是继天猫京东拼多多后的又一电商平台,在短视频直播的电商数字化下,是商家获利的最直接的途径。
为什么说在短视频流量时代,商家想要暴利就需要抓住红利时期,该如何抓住呢?知舟的直播部门小伙伴跟知舟君说:现在国内除了天猫京东拼多多三大平台以外,就属抖音是最吸引商家入驻的,从短视频获取流量来说单新场景就可以达到100万+的引爆,再说直播更是上一层楼。

以鲜花绿植来说,知舟这边有个在8月下旬签约的商家,我们在九月中旬为商家搭建抖音直播间,在这一场一小时的直播中成交高达2万+,看到这里是不是很多商家都认为原来直播这么好?有人问知舟抖音小店怎么入驻?入驻流程是什么?
抖音小店入驻须知:
开店主体: 企业、个体;
店铺类型: 普通店铺、专卖店、专营店、旗舰店;
经营类目: 26个经营大类,商家自行前往官网查看或私信了解;

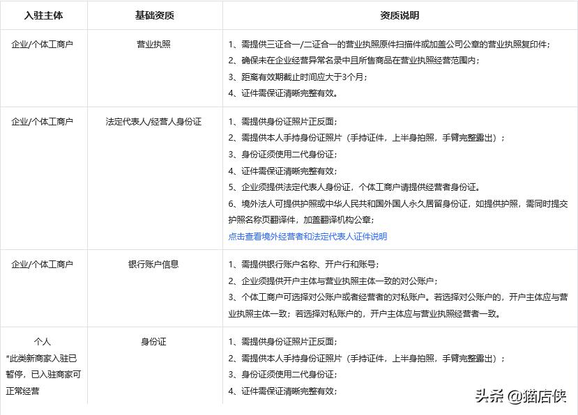
入驻抖音小店需要准备以下材料:
主体资质: 是指经营活动的主体本身依照法律或专业规范应当具备的资质,如营业执照、身份证、银行账户信息等;
品牌资质: 是指与品牌相关的商标文件、授权文件等资质材料;
行业资质: 是指商家经营该行业必须拥有的资质内容,如食品经营许可证、食品生产许可证、化妆品生产许可证等;
商品资质: 包含国家对商品的认证、认可和要求以及平台对商品特殊材质等要求,如CCC认证证书、化妆品备案证等;
必备资质: 营业执照 , 法定代表人/经营人身份证, 银行账户信息 , 店铺Logo(普通店logo可自动生成) ;

简单4步,即可成功抖音小店开店
第一步:填写资质信息约30分钟,登录(手机号验证码即可登录)后提交营业执照、法人/经营者身份证明、店铺LOGO等。
第二步: 平台审核约1-3工作日,平台进行资质审核;
第三步:账户验证 约1-3工作日,对私银行卡号+银行预留手机号或对公账户打款验证;
第四步: 缴纳保证金约10分钟,经营多类目时,仅按最高金额收取,不叠加;
抖音小店需要缴纳多少保证金?如何缴纳?
不同类目、不同开店主体(个体工商户或企业)需缴纳的保证金金额不同;如同时销售多类目商品,平台按照类目最高金额收取保证金;另外,若开通广告业务需按“广告流量订单”所要求的金额进行补缴;知舟提醒抖音小店的保证金目前仅支持关店后申请退回。

抖音小店入驻相比较天猫京东等好入驻,但是难度也不小,知舟提醒商家在入驻之前一定要确保资料完善,关于更多问题可以随时和知舟讨论!