2022年4月20日,李先生和女友来奉化某酒店住宿,女友随后收到陌生人微信好友申请。通过验证后,发现该陌生人为酒店一名男性员工。
据投诉人李先生称,该员工见其女友长得漂亮,通过前台住宿登记信息,查找到其女友的手机号码。经查反映情况属实,酒店承认引发本次消费纠纷系内部管理制度不严所致。经调解,双方达成一致,酒店退还李先生房费款299元,再给予500元的精神损害赔偿。
(来源:宁波市奉化区人民政府网站)
案例分析:
- 酒店员工,可以通过PMS系统查询顾客信息,是可以看到手机号码的。而酒店顾客入住时出于工作要求,会要求客人留手机号码。这种操作是常见的服务流程,但酒店需要保护顾客信息,避免被不当利用。
- 案例中的行为,在以前最多批评了事,但2021年11月《个人信息保护法》颁布以来,给酒店提出了新要求,(《个人信息保护法》,处理个人信息未采取必要的安全保护措施,情节严重的,最高可能受到五千万元或者上一年度营业额百分之五的罚款,同时还可能受到没收违法所得、责令暂停相关业务、停业整顿、吊销相关业务许可或者吊销营业执照等处罚。)
- 酒店员工的用途很重要,如果酒店员工添加顾客微信,和客户说:“女士您好,您的充电器遗留在前台了。”这属于工作行为,并不违规,但如果说:“美女你好,你长得太美了,想加您的微信。”就属于“非工作需要”侵犯顾客隐私,属于违规行为。
由于《个人信息保护法》刚刚颁布实施,加之近年来酒店忙于应对疫情,无暇顾及此类事件,很多酒店尚未针对顾客隐私保护提升管理措施,预计在未来此类事故将呈现攀升,酒店业继续加强顾客隐私保护。有以下建议:
- 高度重视信息安全和顾客隐私保护。从网站建设、工作流程、岗位制度、系统架构等层面加以落实。比如酒店网站、APP要明确告知顾客“信息收集”问题,目前booking已经做出修改,而国内OTA包括携程、美团等尚未变化。

booking.com已经在登录网站时进行信息收集提醒
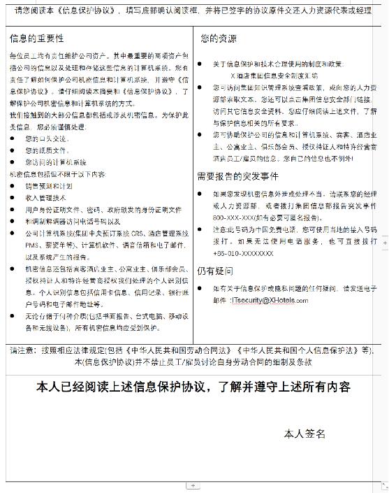
2.全面落实隐私保护条例,员工应全面签订保密协议并进行相关培训

某酒店集团保密协议1

某酒店集团保密协议2