银行业资产托管规模有望稳健增长。 2020年末银行业资产托管规模近170万亿,当年托管费收入达529.6亿元。 随着居民财富增长及财富管理的大发展,未来托管规模有望保持近10%的增速。托管业务各品类规模占比均衡,但费率差异明显。
资产托管业务盈利来源主要有托管费收入/存款沉淀带来的净利息收入/支付结算收入。 我们估算托管费收入/托管账户沉淀存款带来的净利息收入约占总营收的1%/2.5%。托管业务同质性较高,竞争激烈,近年来托管费率走低,我们认为继续下降空间有限,主要由于托管服务内容不断丰富/系统改造和人力成本逐年提升/监管约束等。
对标海外,国内托管业务将趋于集中化专业化及国际化 。海外托管业务呈现四大特点:一是行业高度集中,2015年CR4达74%;二是法律法规健全;三是金融科技赋能,增值服务不断丰富;四是托管业务全球化。借鉴国外经验,我们预判国内托管业务集中度将提升;依托金融科技赋能,专业化提升;国际化进程提速。
竞争加剧,各类机构差异化发展。 短期看,由于城农商行/券商/外资行陆续获得托管资质,入局者增加,行业集中度有所下降。但由于托管业务同质性较高,且有规模优势,长期看行业集中度必然提升。大行先发优势/代销优势明显,在公募基金/保险资金/养老金托管业务中份额较高;股份行依托其同业/资管业务投资SPV,带动托管业务发展;城农商行规模体量小,通过整合行内资源,发力资管计划/银行理财/信托。
银行全方位拓展,券商重点发力私募基金/指数基金。 银行获取托管牌照较早且更齐全,各类业务拓展均衡。券商起步较晚,仅有证券投资基金托管牌照,为获取更多交易佣金,重点发力交易频繁的指数基金/私募基金。 在公募基金领域,银行有先发优势/代销优势/投资优势,21年4月银行公募托管规模占比达98.5%。在私募领域,券商优势明显,19年末托管产品数量占比达64%。
经济明显复苏,业绩改善,银行板块估值有望修复至近1倍PB 。 当前位置,我们强烈推荐估值较低且具备长逻辑的兴业银行及平安银行,关注区域好、公司治理完善、战略清晰、管理层能力较强且估值较低的成都、长沙、南京、杭州、常熟等。
风险提示: 托管费率继续下降风险;经济失速,资产质量恶化等。

正文
1.何谓资产托管业务,业务规模多大?
1.1资产托管业务同质性较高,研发投入较大
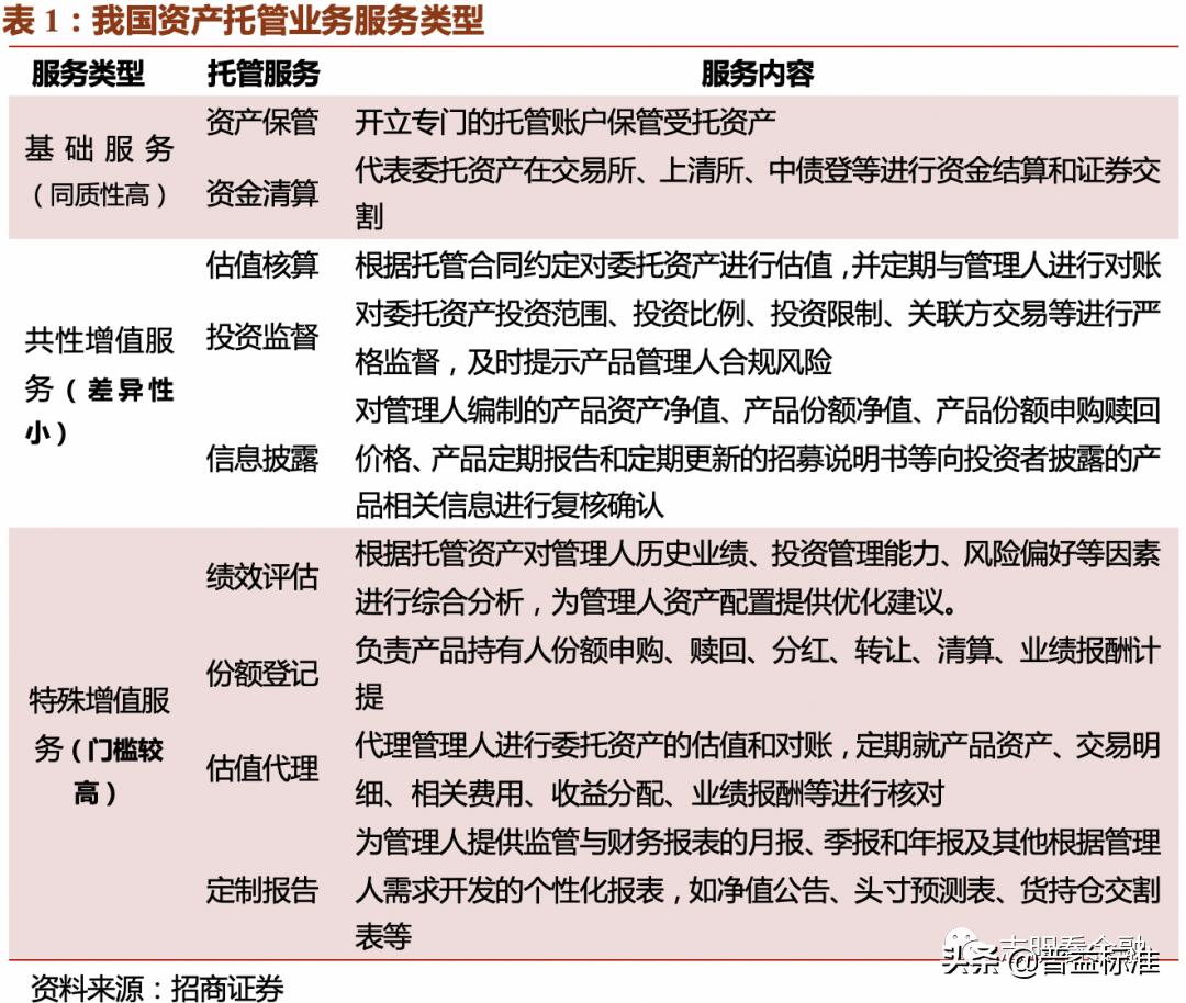
资产托管业务是指在资产管理产品中,银行等金融机构以第三方托管人的身份,为客户提供资产保管、资金清算、估值核算、投资监督、信息披露、绩效评估等服务。

资产托管业务同质化程度较高。 资产保管和资金清算是托管业务的基础服务,该服务较简单,是银行的基本职能,同质化程度最高。估值核算、投资监督、信息披露等增值服务是证券投资基金托管业务的标准化服务内容,也是托管银行的共性化增值服务,各家托管机构服务水平差异性依然较小。绩效评估、募集户管理、份额登记、估值代理、定制报告等业务是特殊托管外包服务,该服务特异性强门槛高,托管系统需开发相应的功能并配备专业的人员,因此,具备外包服务能力的银行相对较少。目前,可开展估值代理服务和份额登记的商业银行只有8家,分别是工商银行、建设银行、招商银行、平安银行、上海银行、宁波银行、渤海银行、中国银行。

资产托管系统支撑托管业务开展,系统开发成本较高。 托管系统是托管业务开展的基石,完备的托管系统功能与持续的托管系统迭代是资产托管业务的核心竞争力。一方面托管服务的资金清算、估值核算、投资监督等功能都是通过托管系统来实现,先进的托管系统可使得资金清算更高效、估值核算更快捷、投资监督更精确;另一方面,托管系统也是减少人工干预、降低差错风险的重要保障。托管系统开发投入大,我们估算每年托管系统支出约占托管业务收入的10%左右,而银行业整体每年科技投入占其总收入比例不到2%。以宁波银行为例,宁波银行托管系统2013-2018年已累计投入2.5亿元,约占其托管收入的15.6%(2013-2018年托管费收入约为16.6亿元)。

1.2银行资产托管规模近170万亿,未来有望稳健增长
据银行业协会,截至2020年末,银行业资产托管规模169万亿元,同比增长10.1%。我国资产托管业务已经过20余年发展,大致可分为4个阶段,起步阶段、多元发展阶段、快速增长阶段和稳步发展阶段。

起步阶段(1998-2002年): 1997年底国务院批准发布了《证券投资基金管理暂行办法》,首次明确基金资产应委托给商业银行(作为基金托管人)进行托管。该办法通过引进第三方保管机构让资产的投资运作与资产的保管权相分立,保障了资产投资的安全性。随后在1998年证监会批准了五大行基金托管业务资格,并开展了几只公募基金试点。自此,我国资产托管业务正式起航。
多元发展阶段(2003-2010年): 这一阶段,我国资产托管业务的相关法律法规不断完善。2002年《全国社会保障基金投资管理暂行办法》明确了社保基金需要第三方银行进行托管;2004年《中华人民共和国证券投资基金法》,确立了托管人的职责和地位;2009年《商业银行托管业务指引》进一步规范商业银行托管业务的权利和义务。托管业务的品类也不断扩大,从之前证券投资基金拓展到社保基金、QDII、QFII、保险资金、企业年金、券商资管计划、信托计划、商业银行理财等诸多品种。

快速增长阶段(2011-2016年): 2010-2011年间,银监会相继发布了《中国银监会关于规范银信合作业务有关事项的通知》、《中国银监会关于印发信托公司净资本计算标准有关事项的通知》等文件,切断了银行理财通过银信合作模式投放信贷的路径,催生了双SPV的通道模式,拉开了“大资管”时代的帷幕。在“大资管”时代背景下,资管业务的快速扩张带动了托管业务的发展,托管规模从2011年末的14万亿元迅速增长到2016年末的122万亿,CAGR+54%。在“大资管”时代中,随着影子银行与非标准化债权资产的壮大,托管业务规模高速增长。

稳步发展阶段(2017-至今): 2017年银监会出台了全面开展“监管套利、空转套利、关联套利”专项治理工作的通知,遏制各种通道业务发展。随着“去嵌套”、“降杠杆”、“强穿透”的逐步推进,通道业务退潮,资产托管业务进入到平稳增长阶段,2017-2019年托管规模增速降至个位数。2020年托管规模增速略有加快,同比增速达10%。我们认为,一是得益于2020年股市较好;二是资管新规的边际影响有所减弱。
我们预计未来银行资产托管规模有望保持近10%的增速。 2020年托管业务产品中,银行理财/保险资金/信托计划/证券投资基金/证券资管计划/养老金/基金资管计划/其他分别占比17%/14%/12%/12%/6%/5%/5%/20%。2021年为资管新规过渡期最后一年,未来银行理财规模有望重回增长通道;随着居民财富增长,预计公募基金/保险资金规模继续保持较好的增长态势;受融资类信托规模压降/通道业务清退影响,预计信托计划/基金资管计划/证券资管计划规模略有下降;其他资产中,预计专项资金监管规模将保持较快增长,互联网资金监管将保持平稳或略有下降。综合考虑,我们认为资产托管规模未来有望保持近10%的增速。
1.3各类型产品托管规模占比均衡,但托管费率差异明显
托管业务产品类型丰富,各品类占比均衡。 目前,国内商业银行资产托管业务产品包括证券投资基金托管、基金/证券资管计划托管、银行理财托管、信托财产保管、保险资金托管、养老金托管、QDII/QFII托管、私募投资基金托管及其他等十余类产品。从规模结构来看,各品类占比较为均衡。截至2020年末,资产托管规模占比前五的产品分别是银行理财(17.1%)、保险资金(14.4%)、信托计划(12.0%)、证券投资基金(11.7%)、私募投资基金(7.7%)。

从平均托管费率来看,不同产品托管费率差异较明显。 2020年QDII和证券投资基金托管费率显著高于其他品类,对于QDII类产品,由于涉及到双托管人,境内/境外托管银行都会收取托管费,托管费率较高;对于证券投资基金产品,公募基金对托管银行估值运营、投资监督、信息披露等服务的要求相对其他业务更高,因此费率相对较高。

1.4海外资产托管法律法规健全,国内有望逐步完善
海外资产托管业务已经经过几十年的发展,相关法律法规完善,每类资产托管业务都有较为标准的操作制度。国际证监会组织 (IOSCO) 《集合投资计划监管原则》明确界定了监管体制中托管人的权利与义务。

目前国内仅部分资管产品有相应法律法规如证券投资基金领域颁布的《证券投资基金托管业务管理办法》、银行理财领域颁布的《商业银行理财业务监督管理办法》等对托管人提出明确要求,但对于单一信托计划、互联网金融领域托管业务并无明确的约定托管*权人**利与义务的相关法律法规或行业自律规范制度,此类产品仍处于“无托管”、“弱托管”状态。“无托管”、“弱托管”领域缺失托管人独立第三方监督机制,导致风险事件频发。预计未来随着“资管新规”相关配套政策的不断推进,各类资管产品将从“无托管”走向“弱托管”,“弱托管”走向“强托管”。
2. 资产托管业务如何盈利?-资本占用低,综合收益较高
资产托管业务综合收益较高,是商业银行转型发展的重要方向。 资产托管业务盈利来源主要是三块:托管费收入、存款沉淀带来的利息收入、支付结算收入。资产托管业务为银行转型发展的重要方向之一。一方面资产托管业务为表外业务,资本占用非常低,综合收益较高,有助于提升 ROE;另一方面资产托管可以成为银行获取客户的入口,通过资产托管进而获得向客户提供其他服务的机会。
2020年银行业资产托管业务收入529.6亿元,重回增长通道,随着各类资管产品的发展壮大,未来十年资产托管收入有望达到千亿元。
2.1 托管费收入占营收1%左右,费率继续下探空间有限
收取托管费,利于提升ROE水平。 托管业务最直接的盈利方式,就是收取托管费用。整体来看,托管费收入占营业总收入比重不高,根据各公司年报数据,截至2020年末,26家托管银行(27家托管银行中,剔除了包商银行)的平均托管费收入占营业收入的1.0%,其中最高是渤海银行占比达3.98%,最低是邮储银行占比0.31%。2020年银行业资产托管业务收入529.6亿元。由于资产托管业务为表外业务,资本占用非常低,有助于提升ROE。

行业竞争加剧使得托管费率逐年下降。 由于托管业务同质化,且行业玩家数量持续增加,竞争加剧,导致平均托管费率逐年下降。据中国银行业协会,我国平均托管费率从2011年的0.119%下降至2020年的0.031%。

我们认为托管费率继续下探空间有限。 近几年托管费率降速逐渐趋缓,13-16/17-20年中国银行业资产托管费率分别下降4.8/1.0BP。我们认为托管费率下降的空间有限,主要由于以下几个原因:
1)托管服务的内容不断丰富,延缓了费率下降的趋势。 在托管市场发展初期商业银行只要拥有业务牌照,仅提供资产保管服务就可赚取托管费用。而随着托管业务发展,监管对托管人提出了更高要求,托管银行须丰富托管产品服务内容,包括估值核算、投资监督等。托管行提供的服务品类更丰富,延缓了托管费率下降的趋势。

2)托管系统改造成本和人力成本逐年上升,使得托管费率不能无限下探。 如果托管银行费率持续下降,可能导致部分托管银行因托管费收入无法覆盖成本而退出托管市场。
3)监管对托管费率有一定的规范和限制。 为保障托管行业的良性发展,监管对托管费率,尤其是证券投资基金的托管费率有一定的窗口指导,债券型证券投资基金费率不得低于0.05%,股票型证券投资基金费率不得低于0.15%。
2.2 托管账户带来存款沉淀,利于降低负债成本
托管业务可沉淀长期稳定的低成本负债。 在托管产品运作过程中,受托资产可能会有一部分资金沉淀在托管账户中。一是开放式产品(开放式基金、开放式理财、集合资管计划等)需在托管账户中留存一定比例的现金以应对投资者赎回,其中,证监会规定证券投资基金需至少留存5%的现金及现金等价物;二是受托资产在投资运作过程中,可能会有一部分闲置资金留存在托管账户中,等待投资机会。沉淀在托管账户内的资金对商业银行来说是优质的活期负债,成本较低,平均1%左右,且一般较为稳定。因此,托管业务可为商业银行提供长期稳定的资金沉淀。

我们估算托管带来的净利息收入约占商业银行营业收入的2.5%。 我们假设商业银行平均沉淀存款余额为托管规模的2.5%,平均成本率为1%,按照2020年行业托管规模169万亿元来测算,我们估算2020年托管业务为商业银行带来约4.22万亿的低成本负债和1315亿元[1]的净利息收入,约占27家商业银行营业收入的2.5%。
*各银行托管存款的净利息收入=(2020年各银行的生息资产平均收益率-托管账户存款的平均付息率)*各银行托管规模*沉淀存款率。其中,包商银行被建行托管,包商银行生息资产收益率用建行数据。
2.3贡献支付结算手续费,增厚中收
收取汇划费/结售汇等手续费,增厚中收。 托管银行在托管受托资产前,需开立专门的托管账户并将受托资产划入托管账户内,然后根据资产管理人的指令进行资金划拨。因此,受托资金的流转在托管账户中进行,而托管银行对每一笔受托资金的划付收取汇划费。此外,一些特殊托管品种如QDII/QFII等产品在跨境划转资金时还涉及到换汇,托管银行可从中收取本外币结售汇费用等。

3.对标海外,集中化专业化国际化是趋势
借鉴海外经验,我们判断国内托管业发展将呈现四大趋势:一是行业集中度提升;二是托管相关法律法规将逐渐完善,专业程度提升;三是各托管机构加大金融科技投入,丰富托管增值服务;四是托管业务将走向国际化。 资产托管业务起源于英国的封闭式契约型基金业务,随着美国共同基金的发展而逐渐成熟。海外资产托管整体呈现4个特点,一是行业高度集中,2015年CR4达到74%;二是发达国家资产托管领域法律法规非常健全;三是金融科技赋能,增值服务不断丰富;四是托管业务全球化,头部托管机构服务范围覆盖主要国家。
3.1 海外市场集中度高,国内资产托管业集中度有望提升
国际大型托管银行不断并购,行业集中度较高。 2015 年末全球托管市场规模 125 万亿美元,CR4为74%,行业集中度高。由于托管业务同质性较高,且存在规模效应(摊薄系统开发成本),国际大型托管银行不断并购导致强者恒强。以纽约梅隆银行为例,2007年,美国纽约银行(Bank of New York)与梅隆金融公司(Mellon Financial Corporation)合并,跻身全球实力最强大的托管机构之一。随后纽约梅隆不断剥离传统业务,并购相关投资服务及资产管理相关公司,逐渐超越道富银行成为全球最大的托管机构。截至2020年末,纽约梅隆银行托管规模达41.1万亿美元。

国内行业集中度短期下降,长期仍将走向提升。 目前,从托管规模来看,CR5为45.11%。我们判断,短期国内托管行业集中度可能随着牌照开放略微下降。但对标海外发展经验,从长远来看,国内托管行业集中度仍将逐渐提升,主要由于托管行业同质性较高,且托管业务的主要成本投入是托管系统,行业具有规模效应。商业银行托管规模越大,其成本越低,竞争力越强,形成强者恒强的良性循环,带动行业集中度逐步提升。
3.2金融科技赋能,专业化程度有望提升
国际大型托管银行注重系统开发,不断丰富增值服务。 从海外经验来看,大型托管银行大多通过托管系统功能开发,将托管业务服务从基础的账户开立/资金保管/估值清算/投资监督,逐渐延伸到基金会计/财务报表/簿记/货币汇兑/现金管理/合规监控/法律咨询/税务管理等增值服务。
国际大型托管银行注重系统开发。 根据道富银行年报,其托管业务高度依赖于系统与技术,每年会将税前收入的10%-20%投入到技术研发中,道富银行研发的My State Street(我的道富)平台,通过挖掘自身收集到的数据,帮助托管客户进行前台分析和风险管理,并提供合规报告。根据《中国资产托管行业发展报告(2019)》,北美信托银行每年在托管系统开发上投入超过6亿美元,北美信托银行通过研发机器人对账功能,实现了AI对人工对账错误进行自动修复和更正处理,提高了20%-40%的工作效率。

我们判断国内托管银行也将更加注重金融科技赋能,延伸增值服务内容,增强竞争力。 国内托管银行在系统开发上力度不断加强,其中工商银行是国内第一个全自主研发托管系统的商业银行,其多套托管系统均为国内首发,2019年,工行率先启动智慧托管银行建设,致力于打造智慧营运/数据/客服/风控4大智慧托管平台;宁波银行自主研发托管业务系统“易托管”,研发团队成员近80人,2013-2018年已累计投入2.5亿元,其托管系统在业内广受好评。托管业务同质性高,只有提供增值服务才能摆脱同质化的竞争,而托管系统是构建托管增值服务的重要一环。为打造核心竞争力,我们判断国内托管银行将更加注重金融科技赋能,延伸托管业务增值服务内容。
3.3托管业务国际化进程有望提速
国际托管银行利用先进的系统和优质的服务搭建全球托管业务网络,实现托管业务的全球化。 根据道富银行年报,其海外托管规模占比不断提升,2020年道富银行海外托管规模占比达27.19%,海外托管费收入占比达47%,海外托管业务成为道富银行托管业务收入重要部分。
在托管业务全球化的过程中,各银行采取的方式略有差异。例如花旗银行/汇丰银行主要通过旗下海外机构直接参与海外当地证券市场清算,其系统与当地资金清算网络和证券中央存管机构相连;而纽约梅隆银行/道富银行主要通过委托海外当地具有托管资格的银行完成资金与证券的清算交收。

国内银行托管业务国家化进程有望提速。 目前国内商业银行已开始布局全球托管业务,其中工商银行/中国银行/建设银行等大型商业银行在香港、欧洲、俄罗斯、阿根廷等全球主要市场已具备一定的托管服务能力;部分股份行与外资托管银行合作,将QDII产品直接委托给外资托管机构进行境外投资。我们判断随着全球化进程的加速,由贸易、投资带动的资本跨境流动进一步催生对跨境资产托管业务的需求,国内银行托管业务全球化进程有望提速。
4. 千帆竞逐,龙头崭露头角
4.1入局者增加,竞争加剧
托管机构不断多元化,趋势有望延续。 受准入限制,2013年之前,只有商业银行拥有证券投资基金托管资格。随着托管牌照的逐渐放开,2013年后多家证券公司相继获批开展托管业务。2020年中国证监会和中国银保监会联合修订发布了《证券投资基金托管业务管理办法》,允许外国银行在华分行申请证券投资基金托管业务资格。目前花旗银行托管牌照已于2020年9月获批,德意志银行托管牌照于2020年12月获批,汇丰银行也已申请托管牌照,托管机构多元化的趋势有望延续。
行业竞争加剧。 目前,国内共有58家托管机构,其中,内资商业银行27家,外资银行3家,证券公司26家,非银证类金融机构2家(中国证券金融股份有限公司、中国证券登记结算有限责任公司)。随着我国金融市场逐渐对外开放,我们认为托管机构数量/类型将进一步增加,行业竞争加剧。

市占率:五大行份额下降,股份行/城农商行份额提升。 五大行获得资产托管业务牌照最早,在市场竞争中占有先发优势。2013年五大行托管规模占比54%。但随着托管牌照的逐渐放开,股份行和城农商行逐渐获取托管牌照,市场竞争加剧,五大行托管规模占比逐渐下降,2020年占比37.73%,较2013年下降16.7个百分点。

4.2依托各自优势,差异化发展
托管行业中各类机构根据自身优势选择不同的业务板块作为主要发展方向。 五大行最早获批开展托管业务,具有先发优势,有良好的客户基础和丰富的销售渠道,在养老金、保险资金、跨境托管业务上发保持领先优势;股份行依托其在同业业务、资产管理等领域的优势,在基金/证券资管计划、信托计划、私募基金托管等业务上发展势头良好;城商行通过整合行内资源,在基金/证券资管计划、信托计划和银行理财托管业务上持续发力。我们判断托管行业中各类机构差异化发展的趋势延续。

银行理财托管业务中,理财规模大的银行市占率较高。 受“资管新规”、“理财新规”的影响,银行理财托管规模与托管费收入近5年基本保持平稳。对于有托管资格的银行,其理财产品会直接托管在本行。所以理财规模大的银行,通常其托管规模也会相应较大。根据各银行年报,理财规模前五的分别是工行、招行、建行、农行、兴业。截至2020年末,理财资金托管规模占比排名前五的分别是工商银行(12.57%)、招商银行(12.06%)、兴业银行(8.45%)、建设银行(7.1%)、农业银行(6.77%),CR5为46.95%。

证券投资基金托管业务中,大行代销优势明显,因此市占率相对较高。 截至2020年末,证券投资基金托管规模达19.8万亿,其中托管规模占比排名前五位的分别是工商银行(15.22%)、建设银行(14.09%)、中信银行(10.05%)、中国银行(9.06%)、交通银行(7.85%),合计占比56.27%。
证券投资基金托管一般是“以销定托”,即基金公司在会选择销售能力更强的商业银行作为托管行。大型商业银行网点更多,代销实力显著强于股份行和城农商行,在证券投资基金托管中具有显著的代销优势。而中信银行作为股份行排名靠前,主要由于中信银行在2013年把握市场机会,配合天弘基金和支付宝对托管系统进行开发改造,托管了“天弘余额宝”货币基金。截至2020年末,“天弘余额宝”规模1.2万亿,占证券投资基金总规模的6%。不过,随着股份行等纷纷发力财富管理,这一格局或有变化。

基金/证券资管计划托管市场中,早期中小银行通过SPV投资带动导致托管规模占比较高,未来大型商业银行市占率有望提升。 2011-2016年受益于同业通道业务蓬勃发展,基金/证券资管计划规模快速上涨,中小银行理财产品通过投资基金资管计划最终投向非标(大行受到监管限制,SPV通道业务投资较少)。2017年开始监管趋严,专户通道收紧,基金/券商资管计划规模从2016年末的16/18万亿元降至2020年末的8/10万亿元。大资管时代中,中小银行通过同业投资带动托管业务发展,导致托管规模占比较高,2020年中小银行在基金/证券资管计划托管规模占比分别达64%/77%。而随着基金子/券商资管计划回归主动管理本源,部分银行托管业务面临转型。

信托计划托管市场中,中小银行份额较高,主要由于中小银行通过信托通道实现异地信贷投放。 受监管影响,近四年信托托管规模基本保持平稳。据中国银行业协会,2020信托计划托管规模20.25万亿,其中排名前五位的分别是招商银行(15.60%)、兴业银行(13.93%)、建设银行(7.76%)、民生银行(7.05%)、平安银行(6.15%),CR5为50.49%。2020年5月,银保监会发布了《信托公司资金信托管理暂行办法(征求意见稿)》,规定信托公司非标投资余额不得超过总投资规模的50%。而目前信托计划投向非标比例较高,未来信托公司将逐步压降非标规模,加大设立标准化产品。我们认为,未来在信托向标品转型过程中,信托代销能力/信托资产支持证券承销能力较强的商业银行市占率会有所提升。

保险资金托管市场中,大型商业银行代销优势和先发优势明显,市占率较高。 保险公司通常将保险资金的托管作为商业银行为其代销保险产品的对价。因此,代销资源丰富的五大行在保险资金托管市场中具备优势。此外,由于保险资金分散托管对保险公司来说运营压力较大,保险公司一般会选择继续与原托管银行进行合作,导致了大型商业银行具有明显先发优势。据中国银行业协会,2020年保险资金托管规模达24.33万亿,其中规模排名前五位的分别是工商银行(22.23%)、建设银行(18.76%)、农业银行(18.11%)、中国银行(11.64%)、交通银行(8.11%),CR5为78.85%。

受行业准入限制,养老金托管市场中,大型商业银行享受准入门槛红利。 我国企业年金、职业年金、个人储蓄性养老保险市场空间广阔,养老金市场处于快速增长阶段。截至2020年底,养老金托管规模达9.19万亿,同比增长23%。受行业准入限制,国内开展养老金托管业务的银行仅10家,因此,大型国有银行享受准入门槛红利。2020年养老金托管规模排名前五位的分别是交通银行(22.79%)、工商银行(21.36%)、中国银行(13.04%)、建设银行(13.03%)、农业银行(7.46%),占比合计77.69%。

QDII/QFII托管市场增长稳健,有境外托管分部的大行占据优势,未来大行优势将持续保持。 受限于额度管控,QDII托管规模增长稳健,根据中国银行业协会,截至2020末,QDII/QFII托管规模达0.71/0.80万亿,YoY+22%/48%。
在QDII业务中,目前国内只有大型商业银行拥有境外托管分部,在开展QDII产品托管时可直接委托给本行境外分部,而股份行和城农商行只能选择与境外托管行合作。QDII产品的双托管人模式使得产品运营流程较长,影响产品投资时效,因此大型商业银行(有境外托管分部)在QDII业务上优势明显,市占率也相对较高,2020年末达69%。随着我国金融市场的进一步开放,国内居民对海外资产配置需求逐渐上升,我们认为QDII市场会进一步扩大,同时,国内大型商业银行托管业务向海外扩张的步伐也将加快。

在QFII业务中,大行海外分部多,境外机构客户多,QFII业务获取来源广,因此大型商业银行在QFII托管规模占比中具有绝对优势,截至2020年末达96%。2020年央行宣布取消QFII额度限制,海外机构投资者对国内资产配置需求逐渐上升,我们认为QFII市场会进一步扩大,大行优势也将持续保持。

股份行为获取更多存款沉淀,开展私募业务积极性较高,规模占比高,预计未来股份行优势将持续保持。 私募投资基金托管业务综合收益高,主要由于私募投资基金会沉淀较多的存款。该存款属于一般性企业存款,是商业银行重要的经营指标之一。但由于投资者可能误认为托管银行对托管的私募产品进行了信用背书,当产品出现兑付危机时托管银行会面临声誉风险,因此大型商业银行在拓展私募托管业务时较为谨慎。而股份行为了获取更多的企业存款沉淀,开展私募业务积极性相对较高,在私募业务中占比也相对较高。随着金融监管的进一步趋严,私募业务发展受一定的限制,同时考虑到声誉风险,私募业务并不是商业银行拓展托管业务发展的主要方向。

4.3 托管业务龙头崭露头角
我们认为,工行为大行托管业务的龙头,招行为股份行标杆,宁波银行为城商行的标杆,未来发展向好。
工商银行作为托管业务领头羊,议价力更强/结构更优,托管费率高于行业平均水平,凭借代销优势/智慧托管系统/全球化布局,有望继续保持行业龙头地位。
招商银行依托财富管理强劲实力,托管业务发展迅速,位居行业第二,通过零售业务优势和“托管+”增值服务,有望继续驱动托管业务保持较快增长。
宁波银行凭借低费率和高效的系统,托管规模在大资管时代中迅速扩张,目前最差时刻已过,有望继续向好。
(1)工商银行是托管业务领头羊,竞争优势显著
工商银行在1998年获批成为中国大陆首家托管银行,具备先发优势。工商银行托管业务连续20年保持市场份额第一。2021年3月,工商银行资产托管规模突破20万亿元,是国内目前资产托管品种最多、托管规模最大的银行。从托管规模增速来看,工行近6年(2014年末-2020年末)CAGR+22.3%,略高于行业20.9%的水平。

从托管费率来看,受行业竞争加剧影响,工行平均托管费率一直处于下行通道,但近几年趋于稳定。2020年工行托管费收入达75亿元,平均托管费率为0.039%,高于0.031%的行业平均水平,我们认为一是由于工行托管结构更优,托管费率更高的证券投资基金占比高,达16%,高于11.7%的行业平均水平;二是工行代销能力强,议价能力强,使得托管费率较同业更高。

工商银行托管规模行业第一,增速略高于行业平均水平。同时,平均托管费率高于行业平均,我们认为主要由于工商银行代销实力强劲、托管系统先进、全球化布局。
代销实力强劲,带动托管业务发展。 工商银行代销实力强劲,2020年末零售AUM高达16万亿元,在所有银行中排名第一,近5年(2015年末-2020年末)CAGR+6.7%。强大的代销能力带动了其托管业务发展,目前工行在证券投资基金和银行理财托管规模均排名第一。

搭建智慧托管系统,实现托管服务外延。 工商银行是国内首家自主研发托管系统的银行,先后自行研发并投产了六代托管业务综合系统,满足了客户个性化的需求并推动了托管业务的发展。目前,工行搭建智慧银行托管系统,通过智慧营运后台改造和智慧数据中台建设,提升托管业务受理能力和处理效率;同时,工行拟通过智慧管理平台和智慧投资服务平台建设,增加客户交互平台、大数据平台、服务管理系统等,在托管基础服务上为客户提供宏观趋势、市场分析、投顾服务等增值服务,通过服务外延不断提升托管业务的核心竞争力。

托管业务全球化布局。 工商银行托管业务全球化布局起步于2003年,目前已初步搭建完成以工行集团自有机构和第三方全球托管代理人结合的全球托管网络。截至2020年末,工行在QDII托管业务领域服务超过70家机构客户,全球托管规模超过7000亿元。工行在全球托管业务发展中,一方面持续提升本行境外机构托管业务能力,加强亚洲、北美、欧洲等重点区域托管机构建设,同时,统一研发境外托管业务系统(GISS)和境外托管客户的英文网银系统,最大程度支持境外机构的全球托管业务需要;另一方面,工行加强与全球托管代理人合作,目前已与18家全球托管人建立合作关系,积累丰富的跨境托管服务经验,提升全球托管服务水平。

(2)招商银行依托强大的财富管理实力,托管业务发展迅速
招商银行于2001年获取托管牌照,是首家获得托管牌照的股份行。截至2020年末,招商银行托管规模突破16万亿,规模上仅次于工商银行,位居行业第二。从托管规模增速来看,招行近6年(2014年末-2020年末)CAGR+28.6%,明显快于行业20.9%的水平,我们判断主要由于招行把握住大资管时代发展机遇,在通道业务/专项资金监管上快速发展,随后通道业务受限,招商又迅速调整发展策略,凭借代销能力重点发力主动管理类的资管产品。

从平均费率来看,招行平均托管费率为0.026%,略低于0.031%的行业平均水平,主要由于招行为拓展信托、其他资产(专项资金监管)规模,采取了一定的费率优惠。2020年招行信托规模排名行业第一,且在自身托管规模中占比达20%,远超行业平均占比12%的水平。此外,招行理财托管占比也相对较高,达22%(行业平均17.1%),主要是招行本行理财规模大,理财产品托管经验更丰富,在拓展他行理财时具备优势。

招商银行零售业务发展势头良好,带动托管业务发展。 招商银行零售业务发展相对较快,截至2020年招行零售AUM达8.9万亿元,近5年(2015年末-2020年末)CAGR+13.5%。招行凭借强劲的代销能力,营销各资管产品托管。例如,2020年招行非货币证券投资基金代销额6107亿元,带来其托管新发基金规模4183亿元(市场占比13%),成为历史上首个年度新发基金托管规模突破4000亿元的托管机构。

“托管+”增值服务体系带动托管业务发展。 招商银行打造了“托管+”增值服务体系,为资管客户提供贯穿产品全生命周期的个性化增值服务,包括“托管+运营外包”/“托管+投研报告”/“托管+交易结算”/“托管+风险管理”/“托管+绩效评估”五大增值服务模块,构建了完整的投资服务体系,带动了托管业务发展。例如,在“托管+投研报告”增值服务中,招商银行精选了招银智库(招商银行研究院和招银理财等)专业研究团队80余位分析师的投研报告,为管理人投资提供有价值的研究支持,解决了管理人在投研交易中的痛点,因此招行在私募领域托管规模占比相对较高,达10%(行业7.7%)。
(3)宁波银行托管业务注重科技赋能,未来发展向好
宁波银行于2012年获得托管业务资质,获取时间相对较晚。但在2013-2016年,宁波银行托管业务发展较快,仅用4年时间托管规模突破2.8万亿,主要由于在此期间宁波银行凭借相对高效的“易托管”系统和较低的托管费率迎合了通道产品的发展(通道产品更注重开户/签署效率和费率)。17年开始通道业务发展受限,宁波银行托管业务中的通道产品受到冲击,虽主动管理型产品持续推进,但仍无法弥补通道业务下降,导致托管规模连续三年(2017-2019年)下滑。随着宁波银行持续发力银行理财和公募基金,托管规模于2020年开始回升,2020年末达2.4万亿,YoY+9%,21Q1达2.48万亿,相较年初增长3.3%。我们认为宁波银行托管业务迎来重生。

2020年宁波银行平均托管费率为0.016%,仅为行业平均水平0.031%的一半。我们判断主要由于宁波银行采取低费率的营销策略,也导致宁波银行托管结构中,银行理财/信托计划(更关注费率)占比较高,分别达33%/19%。

宁波银行托管系统解决客户痛点,具备一定的行业竞争力。 宁波银行托管系统“易托管” 解决了客户开户麻烦/投后管理难/资管系统与托管系统无法直联等痛点,具有一定竞争力。以银行理财为例,宁波银行推出易托管系统银行客户版,上线母户管理/子户线上开户/个性化报表/投后管理等多个银行客户专属功能模块,继续扩大理财托管优势。据宁波银行官网披露,2020年宁波银行凭借高效的服务,陆续营销了近五十家无托管资质的城农商行理财托管,实现沿海地区/中西部及东北部发达省会城市全覆盖,2020年理财托管规模增长了2536亿元。
5. 银行全方位发展,券商聚焦私募/指数基金
目前共有30家银行、26家券商拥有托管牌照,银行和券商在托管业务发展中有诸多不同。商业银行在托管业务上牌照齐全,有证券投资基金/保险资金/企业年金/社保基金/QFII等托管业务牌照,而目前券商仅在证券投资基金领域拥有牌照。因此,银行各类业务发展相对均衡,而券商重点拓展私募/指数基金。
银行注重托管业务带来的存款沉淀/结算费,券商更注重托管业务带来的PB业务。 托管业务费率较低,目前行业平均在0.031%。商业银行和券商大力拓展该业务,其实并不仅仅为收取托管费。对于商业银行来说,其主营业务是存*款贷**业务,所以商业银行在拓展托管业务时,更关注沉淀在托管账户中的银行存款和资金划拨带来的汇划费/结算费收入等。对于券商来说,其主营业务是PB业务,所以券商在拓展托管业务时,更关注托管产品投资证券所带来的交易佣金及客户资源的整合。

银行各类业务均衡,券商重点发力私募/指数基金。 商业银行获取托管牌照较早且牌照更齐全,各类业务拓展较为均衡。而券商起步较晚,仅在证券投资基金/私募基金领域拥有牌照,且券商为获取更多交易佣金,将托管业务重心放在交易频繁的指数基金和私募证券基金上。
在私募托管业务中,银行考虑到声誉风险较为谨慎,但券商更注重私募证券投资基金带来的PB业务发展,在私募业务托管业务中较为积极。 券商以托管服务为基础核心业务,提供投研服务/融资融券/做市/基金孵化等一系列增值服务,构建为私募客户提供一揽子全方位解决方案的PB综合托管服务体系。因此,券商在私募业务上相较银行更有优势。据证券投资基金业协会数据,截至2019年末,券商/银行托管私募基金产品数量占比分别为64%/36%。

在公募证券投资基金托管中,商业银行占有绝对优势。 截至2021年4月末,证券投资基金规模22.2万亿元,其中,券商托管规模为3417亿元,占比仅1.54%,商业银行托管占比98.46%。商业银行近乎垄断,主要由于商业银行有先发优势、代销优势、投资优势(商业银行自营资金可投资货币型基金/债券型基金,商业银行理财资金可投资各类基金)。券商仅在股票指数基金中,占比略高,达9.5%,主要由于指数证券投资基金一般在场内交易,券商的客户可直接通过券商三方存管账户进行购买。
