
第一章 行业概况
小米产业链是指为小米科技提供产品、服务、合作的相关公司。类似于欧美“产品型+渠道型”零售企业定位,对标阿尔迪、迪卡侬等全产业链零售企业,小米以产品制造出发,“低毛利+高品质”硬件为触发点,降本提效,借助移动互联网工具,获得用户,“硬件引流+软件变现”双驱动模式,持续成长。投资+品牌背书+研发指导+渠道支持,扩展生活类全产业链品类,打造IoT生态圈,复制小米硬件模式,打开市场空间,实现合作伙伴共赢。
小米的发展经历快速崛起期、低谷调整期、重新崛起期三个阶段:
快速崛起(2010-2014):自2011年发布第一款手机以来,小米用其开创的超高性价比、互联网营销模式迅速崛起。用时2年多就进入中国手机Top3,2014、2015年连续占据中国智能手机第一名,开创了令人惊叹的小米速度。
低谷调整(2015-2016年):随着线上红利吃尽,小米未来急需向线下转型,加之供应链等问题,从2015年下半年开始小米手机销量接连下滑。2016年销量更是出现大幅萎缩,跌幅接近30%,只完成其1亿部销售目标的1/2,而同期以线下模式为主的OPPO、VIVO增长迅猛。
重新崛起(2017-至今):经过快速战略调整和加强核心能力,小米手机在2017年逆势增长,实现74.5%的年度增长,重新跻身全球前五。全球化成果显著,在14个国家进入Top5,2017下半年挤掉三星,成为印度市场第一。生态链公司在空气净化器、可穿戴设备等取得领先地位。
图 小米发展历程

资料来源:资产信息网 千际投行 互联网实验室
第二章 商业模式和技术发展
2.1 产业链
图 小米产业链

资料来源:资产信息网 千际投行 Wind
2.2 商业模式
小米是以硬件为基石的互联网生态公司,其商业模式可以归纳为“铁人三项”:智能硬件、互联网服务和电商及新零售。
图 小米商业模式

资料来源:资产信息网 千际投行
2.2.1 “硬件引流+软件变现”
小米打破低价低品质的消费理念,在量产基础上提升效率,降本提效,以“低毛利率+高品质”获得消费者青睐,锁定用户。小米采取“前店后厂+研发链+极致品控”的模式,减少中间环节,获得上游采购规模优势。小米借助移动互联网红利,借助互联网优势,实现“硬件引流+软件变现”,变现模式更多样化。全产业链模式打破地区壁垒,实现全球扩张,小米跳出手机红海,积极拥抱欧亚市场,印度及欧洲市场增长强劲。
2.2.2 互联网增值服务:生态矩阵初成,软件变现加速
小米以高性价比的智能手机为入口积累大量用户流量后,小米夯实流量变现方式,五个维度实现线上流量+数据的变现。
- MIUI操作系统+爆款APP锁定硬件用户;
- 小米云平台实现用户付费+大数据分析变现,投资打造小米云、金山云、世纪互联的云服务体系;
- 小米影音打造平台体系,增强用户粘性,小米投资内容生产+平台企业,打造文娱生态体系;
- 小米游戏,在游戏硬件、研发、发行环节实现全方位布局;
- 小米金融,在第三方支付、小贷、商业保理、保险经纪、民营银行等领域均拥有牌照,基于生态增长。
2.2.3 IoT生态:抢占万亿市场的发展先机,打开市场空间
C端硬件联网处于高速增长期,小米投资90多家专注于发展智能硬件生活消费产品的生态链企业,围绕手机业务构建起手机配件、智能硬件、生活消费产品三层矩阵,初步建立完整的智慧家庭生态。小米以产品为链接用户的管道,管道式硬件叠加AI技术,深度了解并把控消费者偏好,对接后台电商、互娱等物联网增值服务实现精准营销,增长潜力巨大,硬件引流+软件变现形成良性闭环生态。
2.2.4 新零售:打通线上线下,全面提升效率及用户体验
小米专注于线上直销渠道,包括小米商城、有品、天猫旗舰店。通过线上直销,小米尽可能降低了渠道链的分销成本,从而保证产品价格最大让利于消费者。为进一步提升用户体验,在移动互联网红利消失的背景下,小米积极布局线下渠道,包括小米之家以及同第三方线下分销伙伴合作,打造全产业链新零售样板。
表 小米集团主营结构分析

资料来源:资产信息网 千际投行 小米集团年报
2.3 技术发展
2.3.1 小米集团研发投入逐年提高
小米坚持技术立业,不断加大研发投入。2019年,小米研发投入达到了75亿元,在此前连续三年大幅增长的前提下,同比再增30%。2020年,研发投入93.1亿元,同比增长24%,2021年Q1-Q3研发投入达到93亿元,同比增长51.2%。
同时,小米也在积极引入全球顶尖的研发人才,从2019开始,专门设立了小米技术奖,向全年度技术成就最高项目的核心研发人员颁发100万美元奖金。去年,这一奖项由小米MIX Alpha项目的10位工程师分享。
小米集团2019年申请专利33000件,在AI领域专利位居全球互联网企业第一阵营。
图 小米技术全景图

资料来源:资产信息网 千际投行 天极网
根据智慧芽数据,截至最新,在126个国家/地区中,搜索出446件小米公司涉及自动驾驶相关专利申请,其中发明专利的比例高达99.33%。相关专利申请主体主要集中在北京小米移动软件有限公司以及小米科技有限责任公司。
2.3.2 明确“5G+AI+IoT 下一代超级互联网”的战略方向
5G并不只是手机的网络性能,AIoT也不只是AI技术或IoT平台,“5G+AIoT”是贯穿小米集团全产品、全平台、全场景的服务能力,是小米互联网基因在新时代全面爆发的“题眼”,是我们真正为用户带来智能科技美好生活的关键。2019年提出All in AIoT,5年投入100亿,经过这一年的实践充分验证了战略方向的可行性、正确性和战略投入的必要性。2020年初,小米集团已决定在此领域中继续加大投入,未来5年将至少投入500亿元,彻底确立在智能生活领域的绝对领导地位。
2.4 政策监管
2.4.1 5G产业相关政策
图 2015-2019年国家有关5G政策

资料来源:资产信息网 千际投行 锐观咨询
图 截至2020年5月国家有关5G政策

资料来源:资产信息网 千际投行 锐观咨询
图 中国5G通信协同发展阶段技术关键节点

资料来源:资产信息网 千际投行 锐观咨询
2.4.2 2021年物联网相关政策
(1) 杜绝非法采集 个人信息采集将更规范
1月25日,《征信业务管理办法》给出了信用信息的定义,要求征信机构采集信息遵循“最少、必要”原则;采集个人信息,应当告知采集的目的、信息来源和信息范围等,采集非公开的企业信用信息,应当取得企业同意;整理、保存、加工信用信息,应遵循客观性原则,不得篡改原始数据。
3月12日,《常见类型移动互联网应用程序必要个人信息范围规定》的印发,规范了移动互联网应用程序(App)个人信息收集行为,保障公民个人信息安全。并明确了地图导航、网络约车、即时通信、网络购物等39类常见类型移动应用程序必要个人信息范围。
(2) 打造智慧出行平台 完善国家综合立体交通网
2月24日,*共中**中央、国务院印发《国家综合立体交通网规划纲要》,并要求各地区各部门结合实际认真贯彻落实。要求到2035年,国家综合立体交通网实体线网总规模合计70万公里左右,其中铁路20万公里左右,公路46万公里左右。
《规划纲要》提出要优化国家综合立体交通布局,构建完善的国家综合立体交通网,推动智能网联汽车与智慧城市协同发展,建设城市道路、建筑、公共设施融合感知体系,打造基于城市信息模型平台、集城市动态静态数据于一体的智慧出行平台。
(3) 十四五规划元年 聚焦数字中国建设
3月11日,《中华人民共和国国民经济和社会发展第十四个五年规划和2035年远景目标纲要》在“加快数字化发展,建设数字中国”的篇章中,明确提出了“加强网络安全保护,加强网络安全基础设施建设,提升网络安全威胁发现、监测预警、应急指挥、攻击溯源能力”等内容,体现了我国对于网络安全的重视程度,将加速网络安全基础设施的建设进程。
(4) 违法采集自然人信息 最高可处罚款50万元
5月17日,广东省人大常委会举行新闻发布会,介绍《广东省社会信用条例》相关情况。条例规定市场信用信息采集主体可以依法记录自身、会员、入驻经营者等方面的市场信用信息,采集时应当履行告知义务,并明确了限制和禁止采集的范围。
《条例》强调对个人信息安全的保护,在相关环节设置了一系列保障措施,禁止采集自然人的宗教信仰、基因、指纹、血型、疾病、病史信息以及法律、行政法规规定禁止采集的其他信息。如违反市场信用信息采集要求,对单位处5万元以上50万元以下的罚款;对直接负责的主管人员和其他直接责任人员处1万元以上10万元以下的罚款;有违法所得的,没收违法所得。该《条例》自2021年6月1日起施行。
(5) 保障数据安全 摄像头网络安全集中整治
6月11日,按照中央网信办、工业和信息化部、公安部、市场监管总局《关于开展摄像头*窥偷**等黑产集中治理的公告》要求,工业和信息化部网络安全管理局近期组织开展摄像头网络安全集中整治。
根据工作部署,工业和信息化部网络安全管理局组织各地通信管理局、基础电信企业、专业机构及视频监控云平台、摄像头生产企业等,于6月至8月在全国范围开展摄像头网络安全集中整治。通过加大联网摄像头安全威胁监测处置力度、开展视频监控云平台网络和数据安全专项检查、规范摄像头生产企业产品安全漏洞管理等措施,消除摄像头网络安全隐患,保障网络安全,维护公民在网络空间的合法权益。
(6) 建设智慧灯杆 各省市政策遍地开花
2021上半年,北京市、深圳市、福建省、安徽南陵县、四川省、天津市、江西省、山东济宁等地皆发布了地方智慧灯杆相关政策。其中,深圳市于1月份和3月份共推出2项政策。
随着城市化的不断发展,城市照明管理问题愈渐突出。就传统路灯改造升级来看,信息系统感知网络被物联网技术覆盖,我国道路照明管控智能化、数据收集多样化和快速进行信息分析处理得以实现。智慧灯杆不仅是智慧城市建设的重要载体,同时也是城市物联网的端口。
智慧灯杆的建设,在实现物联网控制和城市照明、安全、市政管理和环境保护的精细化管理方面发挥着关键作用。未来,随着政策的不断完善和行业的发展,智慧灯杆也将迎来新一轮增长。
(7) 提高居住品质 完善社区配套设施品
4月6日,为加快发展数字家庭,提高居住品质,住房和城乡建设部等16部委联合印发《关于加快发展数字家庭 提高居住品质的指导意见》。
《意见》明确指出:到2025年底,构建较完备的数字家庭标准体系;新建全装修住宅和社区配套设施,全面具备通信连接能力,拥有必要的智能产品;初步形成房地产开发、产品研发生产、运营服务等有序发展的数字家庭产业生态;健康、教育、娱乐、医疗、健身、智慧广电及其他数字家庭生活服务系统较为完善。
(8) 建设安全防护体系 5G赋能终端应用
4月30日,工信部网站发布了“公开征求对《5G应用“扬帆”行动计划(2021-2023年)》的意见”,开始对我国5G应用发展三年行动计划广泛征求意见。《计划》中提到,智慧城市是赋能5G应用的重点领域,强调,未来三年,将利用5G加大超高清视频监控、巡逻机器人智慧应急终端等在城市安防、应急管理方面的应用,建设实时精准的安全防控体系。
(9) 6大城市获“新名片” 协同网联汽车共发展
5月6日,住房和城乡建设部办公厅、工业和信息化部办公厅共同发布《关于组织开展智慧城市基础设施与智能网联汽车协同发展试点工作的通知》,确定北京、上海、广州、武汉、长沙、无锡等6个城市为智慧城市基础设施与智能网联汽车协同发展第一批试点城市。智慧基础设施建设与智能网联汽车“携手同行”发展驶入快车道。
(10) 发挥国家单位引领作用 加速人工智能落地应用
6月28日,深圳制定人工智能领域全国首部地方性法规,《草案》首次通过立法明确本市国家机关、事业单位、国有企业以及其他履行公共管理和服务职能的组织应当率先使用人工智能产品与服务,充分发挥引导示范作用;同时规定,对符合条件的人工智能产品和服务,优先纳入政府采购目录,享受相关政策支持。
加强人工智能在民生服务、社会治理、经济发展领域融合应用,特别规定支持保护儿童、老年人、残疾人以及特殊人群权益的人工智能产品和服务,保障特殊群体需求。同时规定,产业主管部门应当定期发布人工智能场景供给清单,面向全球范围公开征集应用场景解决方案。
第三章 行业估值、定价机制和全球龙头企业
3.1 行业综合财务分析
图 指数市场表现

资料来源:资产信息网 千际投行 Wind
图 指数PE/PB

资料来源:资产信息网 千际投行 Wind
3.2 行业风险分析
3.2.1 生态链模式“一荣俱荣、一损俱损”
小米生态链模式,使得小米和生态链企业深度绑定,共享品牌、口碑、用户等资源,但绑定太深容易一荣俱荣、一损俱损;如果某些产品出现较大问题,影响的是整个体系的口碑和声誉。
3.2.2 小米的互联网服务粘性不强
小米互联网服务是小米变现的主力军,但小米赖以变现的应用商店、游戏中心等APP产品均不具备很强的粘性,即如果用户不用小米手机了基本不会专门*载下**这些APP,这些APP主要是通过手机预装且不可卸载半强制让用户使用,所以如果小米手机的活跃用户下降,那么小米互联网服务几乎不可避免跟着下滑。
3.2.3 生态圈企业协同效应不及预期
生态圈内同质化企业存在一定的竞争,初创企业成长壮大后的“去小米化”等退出问题容易对生态圈稳态产生影响,导致生态圈企业协同效应不及预期。
3.2.4 物联网推进发展不及预期
物联网当前尚处于成长初期阶段,对大众而言,物联网应用的成本较高,收益不明显,接受度存在逐步提升的过程。多种连接标准仍存同时存在,全屋智能等大范围连接进展较缓。
3.2.5 数据应用云平台建设不及预期
物联网智能化连接后产生的海量数据需要强大的云端存储、运算、分析能力,边缘侧云平台等建设进度不及预期,可能无法发挥物联网海量数据分析应用变现能力。在物联网的应用还涉及到数据安全等问题,介于数据的保密问题难以短时间内将应用推广开来。
3.3 竞争分析
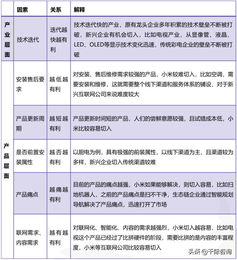
表 小米生态链竞争力模型


资料来源:资产信息网 千际投行
对于任一品类,按照上面表格的因素进行分析,基本都可以做出判断,我们认为,电视、空净、手环、扫地机器人、净水器、旅行箱等产品小米具有极强的竞争力;插线板,电饭煲、剃须刀等产品小米具有一定的竞争力;厨电(煤气灶、油烟机)、白电(空冰洗)领域,小米竞争力有限。
第四章 未来展望
4.1 物联网平台想象空间大
小米现在已经接入上亿台智能硬件设备,整个消费物联网已经初见雏形,其他硬件设备想要与这上亿台设备互联互通,必须接入小米的IoT平台,这是一股强大的势能,甚至某种程度上可以类比当年QQ拥有一亿用户时的状态;同时,开发者使用小米平台,可以避免高昂的研发成本,大大降低了硬件创业的门槛,同时还有销售渠道等多方面的支持,属于双赢的合作。
未来IoT平台将不再属于小米及生态链企业,将会是一个巨大的开发平台,小米将获得大量的服务费和大量的数据。
4.2 海外市场业务仍有增长空间
小米的商业模式可以概括为利用高性价比的硬件吸引用户,然后利用互联网业务完成流量变现。
虽然国内智能手机市场已是红海,但以印度、印尼、菲律宾为代表的新兴市场国家,发展相对落后,大多数处于消费升级的阶段,智能手机渗透率不高,市场仍保持快速的增长。现阶段,新兴市场国家的消费者对价格的敏感度较高,有利于以性价比著称的小米快速渗透市场。
另外,小米可通过低价高频的生活消费品触达更广泛的消费人群,快速提升品牌知名度,增加用户转化率,这对同样主推高性价比手机子品牌的友商而言,是一个巨大的优势。
除了获取硬件产品的收入增长,小米的海外互联网业务也有较大增长潜力,一方面源于海外本土市场互联网服务的拓展,另一方面来源于中国企业出海潮催生的广告需求。