
我之前临摹的INS大神 @Mikhail Sedov 做过很多类似绳子效果的动画:

我这里随机的找了一个加速压缩成动图大家看看吧:

原作者:Mikhail Sedov 如侵请联删
这种样条动力学的效果我从来都没有做过,所以在网上看了很多相关的方法,然后自己动手尝试了一下。
感觉方法不是很难,但是当中会有很多细节的部分如果不注意就很容易出错。
总体来说我觉得值得分享一下,所以来吧,今天我们就用样条动力学制作一个软体动画吧!

打开C4D,帧速率设置为25,同样做10秒动画吧:

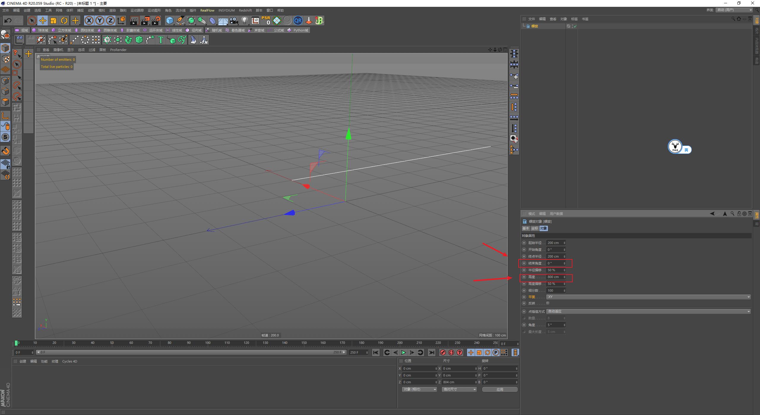
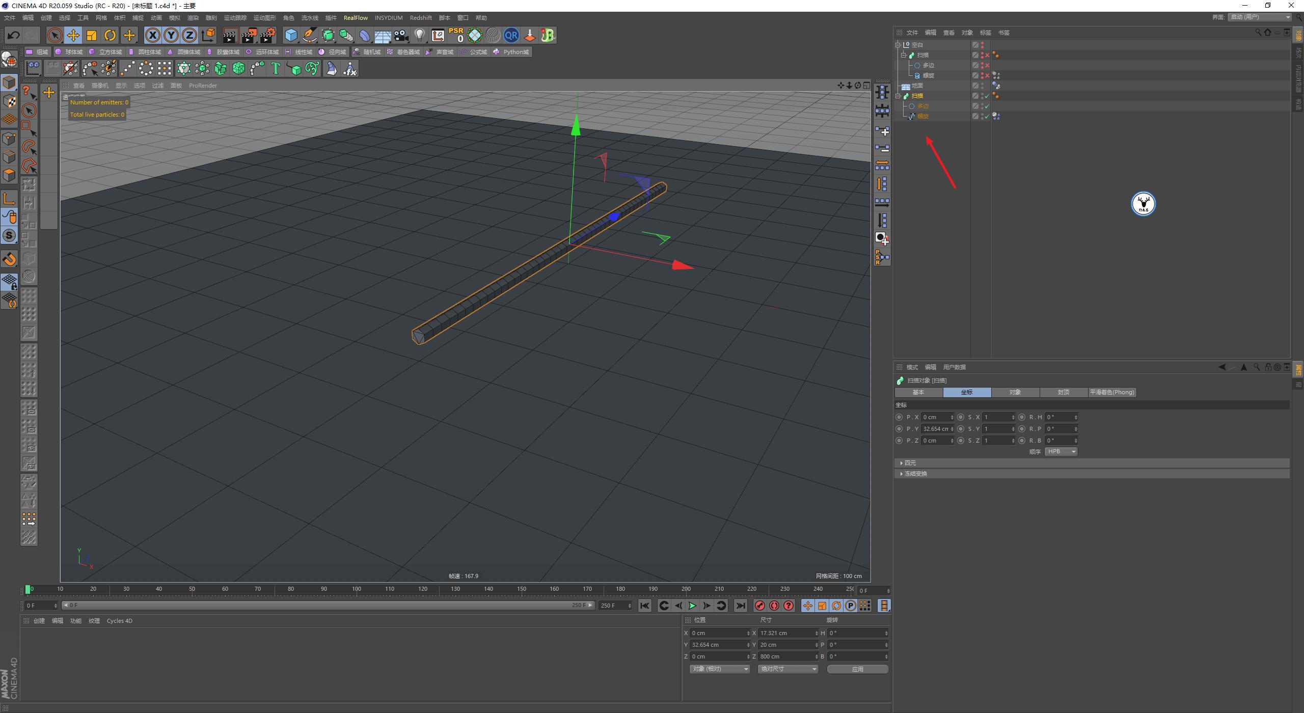
新建螺旋样条,把结束角度改为0,高度可以适当长一点,其他参数我们后面看情况再修改:

再新建一个多边形样条,我这里把半径改为10:

给一个扫描,将它们扫描出来:

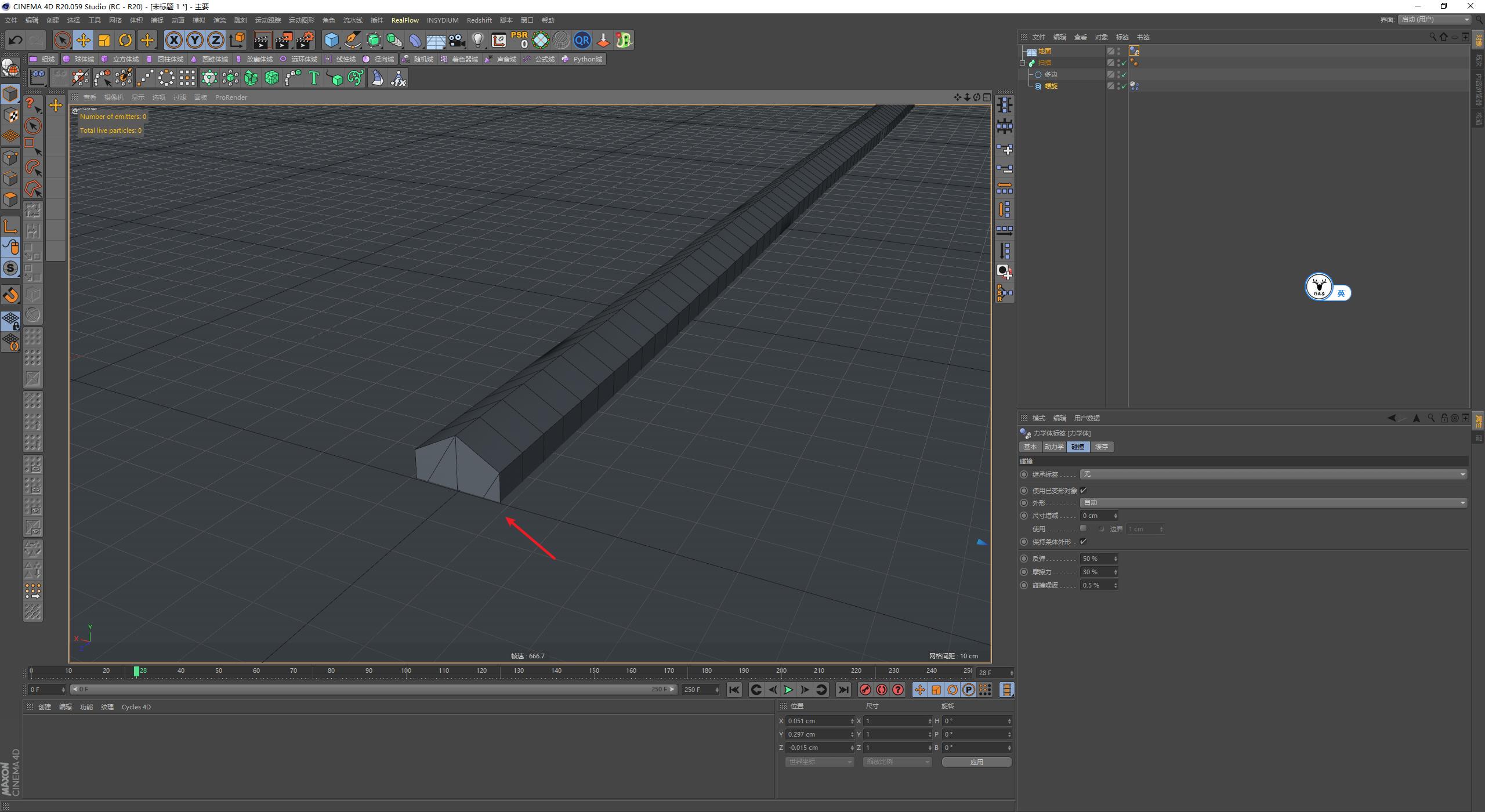
接下来新建一个地面,选中地面和螺旋样条同时添加模拟标签-柔体,软件会自动判定给地面添加碰撞体标签,给样条添加柔体标签:

点击*放播**键,你会发现对象会和地面正常发生碰撞,但是会有一部分穿过地面:

这就是样条动力学的特点,直接把柔体标签上在样条上,软件无法识别到你扫描出来的对象有多大的体积。
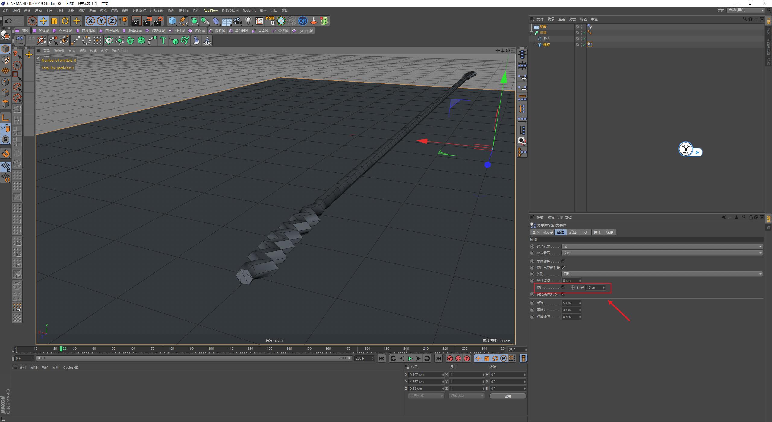
所以我们需要手动指定一下碰撞边界,在柔体标签的碰撞里,勾选使用边界,我们刚才的多边形样条半径是10,所以我们尝试一下改为10。
可以看到碰撞穿插的问题解决了,但是现在对象变形的很厉害:

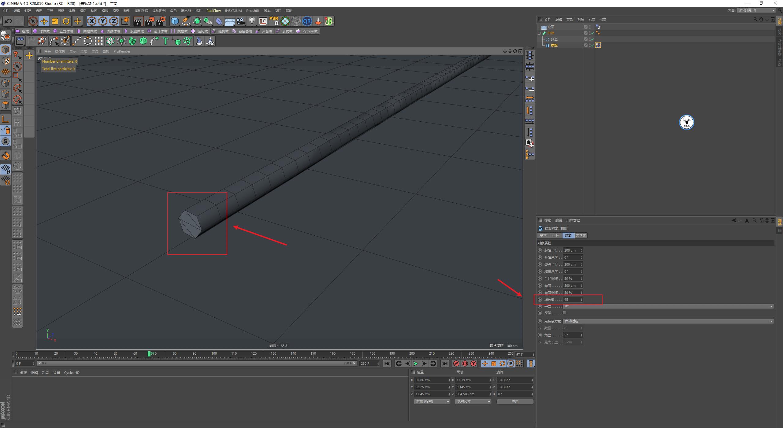
这是因为我们螺旋样条的分段太多了,制作样条动力学我们尽量保证扫描出来的对象分段是均匀的,所以回到螺旋样条里,将细分数适当减少:

重新点击*放播**,绳子的感觉其实已经有了,我增加了一下角度阻尼,避免绳子一直滚动:

同时我将斜切和弯曲的数值都降低了,让绳子能软一丢丢:

这里有一个注意事项,因为后面我们会设置动力学的初始状态然后缓存。
经过我测试直接使用参数化的样条在缓存以后前面几帧会出错,并且还无法掐掉,所以这里我们扫描对象备份一个,然后将螺旋C掉:

接下来新建克隆,克隆扫描,克隆模式为放射,调整轴向,数量半径大家看着效果来就好。
需要注意的是添加了克隆以后,直接点击*放播**是没有动力学模拟的,需要将克隆C掉才可以:

在C掉以前我们还需要做一件事,大家可以看到我这里克隆了100份,后面如果想要上各种颜色的材质如果手动去添加又太麻烦了点。
我们可以这么操作一下,选中克隆给它添加一个简易效果器,参数里面关掉所有变换的参数,然后颜色里使用域颜色:

衰减里我们添加一个随机域,让它只修改对象的颜色:

在颜色重映射里,我们把颜色改为黑白渐变,这样方便我们后期在渲染器里对颜色进行重新定义:

中间新建一个文本,添加动力学标签碰撞体,碰撞外形选择为静态网格,这个不用多说吧:

接下来就可以将克隆C掉,点击*放播**看下大概的状态,可以看到使用样条动力学的方式制作柔体模拟起来还是可以的,我这里有100个对象,模拟起来感觉也能接受:

再添加一个引力在中间,适当的调整大小,让他们和文字产生碰撞:

可以再添加一个湍流场,适当的调整数值:

感觉差不多就要着手缓存了,需要注意的是C4D的动力学模拟通常在第0帧以及最后一帧出错,这个应该是个BUG。
所以我这里缓存是从第1帧开始到252帧,最后缓存完的时候手动的减掉最后一帧,这样就是完整的10秒动画了:

选择一个合适的状态,我这里大概25帧的样子,然后搜索螺旋,同时选中所有的动力学标签,点击设置为初始状态:

然后将动力学进行缓存,注意这里不要全选动力学标签,选中其中一个点击全部烘焙就可以了,否则会出错:

缓存完了以后就进入渲染的部分了,设置渲染尺寸,打开GI,新建环境光这些都不用多说哈:

由于RS是无法识别C4D的地面的,所以新建一个大大的平面充当地面:

给对象统一添加RS的对象标签,勾选细分,这样绳子就圆滑了:

地面的材质是一个普通的淡蓝色漫射材质:

接下来是主对象的材质了,首先新建一个材质球丢给对象调整一下粗糙度:

用一个用户数据节点连接到材质球的颜色端口,用户数据节点里读取对象的颜色,这样对象的颜色就被识别到了:

然后再用一个渐变节点来重新映射颜色,颜色方面大家凭自己的喜好来吧:

可以再新建一个C4D的着色器节点,里面载入渐变,调整一个自己觉得合适的颜色,然后把它链接到RS的纹理节点:

通过RS的纹理节点可以调整尺寸让纹理变成一圈一圈的样子:

再通过一个颜色层节点将两种颜色进行混合:

我这里又新建了一个材质节点通过预设的玻璃材质调整了一个SSS材质出来:

涂层里我也给了一点参数,这样会有点油漆表面的感觉:

然后再将两个材质进行混合,混合的蒙板就是用户数据节点:

最后再用一个渐变节点来控制两种混合材质的显示范围:

视情况在顶部补一盏灯吧:

基本这样就完成了,我这里在一开始的时候选了一个近景,然后发生碰撞的时候,以及最后形成字母的地方分别做了三个摄像机动画。
因为摄像机动画其实很考验功底,我也做的不是很好,属于练习中,所以这里就不详细说怎么做的啦:

最后再通过舞台来实现的镜头切换:

渲染设置方面统一最大采样我给到了512,其他本地采样都是它的两倍1024,sss材质为了消除它的噪点我给的特别高:

渲染我是扔农场渲染的,实际上我是克隆了150份,可能是克隆数量比较多。
并且自己不太会采样优化,渲染的时间挺久的,总计时长30多个小时,费用是160:

最后后期简单调整一下看看效果吧:

动图被压缩以后看不到细节了,感觉摄像机动画还是不太好看,下面是今天的视频版:
视频版稍后单独发送
好啦,今天的分享就到这里,想要原视频及原文件的鹿友后台 撩我 获取吧!
更多内容欢迎关注公众号:
本文由“野鹿志”发布
转载前请联系马鹿野郎
私转必究