目前外管局对于资金出境
仍采取"控流出、扩流入"的监管态度
市场对资金出境十分饥渴
在"真实性至上"原则之下
市场对此又有何对策?
有哪些常见的资金出境方式?
提请读者注意:
本文所述方式可能存在一定的合规问题
或在现行的监管政策下存在操作的难度
请注意并把控相关风险

目录
- - - - -
一、资金出境监管政策及态势
二、资金出境的常见方式
1. “蚂蚁搬家”与“蓝精灵”方式
2. 朋友间互转
3. 利用境内外双身份证
4. 境外信用卡消费
5. 保险融资
6. 地下钱庄现金对倒、支票夹带
7. 融资租赁/跨国公司资金池调拨
8. 境外放款
9. 内保外贷
10. 内存外贷、内存离岸贷
11. 境外证券投资通道
12. 跨境私募基金通道
13. 离岸基金模式
14. 经常性项目项下资金出境
15. 衍生品模式
资金出境监管政策及态势
根据中国人民银行的统计数据,截至2017年2月,我国外汇储备规模为30051.24亿美元,相较于2017年1月份有所回升。在美元升值,人民币贬值的情形下,市场结汇意愿减弱,售汇意愿增强,资本大量外流,国家外汇储备急剧下降。伴随外汇储备的大量蒸发,国家亦收紧外汇政策口子,国家外汇管理部门秉持“扩流入、控流出、降逆差”的监管态度,改为窗口指导,对于大额外汇出境都需要先去外汇局沟通,强化外汇管控。虽然,目前国家鼓励具有真实合规的对外投资目的的资金出境,但市场仍旧对资金出境十分饥渴。
因目前外汇管制较为严格,在一定程度上,境外投资并购难度也有一定程度增加。在并购交易中境外卖方往往要求境内买方有确定付款路径和方式,若买方外汇出境不畅,容易处于谈判不利地位;或者在众多竞购者中境内买方处于竞争劣势地位,丧失交易机会。同样,对于并购交易而言,因外汇出境期限加长,可能增加并购交易合同履约的不确定性,增加境内买方的违约风险,从而被没收交易分手费或者交易定金。

资金出境的常见方式
目前,在“真实性至上”原则项下,无论是贸易项下或是资本项下的资金出境,均从严监管。本部分主要对现实存在的一些资金出境的方式作出整理,下文所述方式可能在不同程度存在一定的合规问题或在现行的监管政策下存在操作的难度,对此,需提请注意并把控相关风险。

(一)“蚂蚁搬家”、“蓝精灵”方式
目前,我国允许个人每年兑换等额5万美元的外汇,用作旅游、购物或者教育。相比于海外购房的大额资金需求,5万美元完全不能满足该要求。对此,为了实现海外购房的目的,购房人通过其亲友,先将人民币换成外汇,然后让购房人亲友分别购买不超过5万美元的外汇,将购买的外汇从其各自在中国境内的银行账户汇入开发商的境外银行账户或购房人的境外账户,以交付购房款。
此等方式涉及到分拆结售汇问题,“对于部分个人通过分拆方式,利用他人的年度用汇额度进行资金的违规跨境流动。对涉及此种违规行为的个人,外汇局会将其列入‘关注名单’,取消其之后两年内的便利化购汇额度,情节严重的还将移交外汇检查部门进行立案处罚”。
根据外管局规定:
(1)5个以上不同个人,同日、隔日或连续多日分别购汇后,将外汇汇给境外同一个人或机构;
(2)个人在7日内从同一外汇储蓄账户5次以上提取接近等值1万美元外币现钞;
(3)同一个人将其外汇储蓄账户内存款划转至5个以上直系亲属等情况。
以上行为将被界定为个人分拆结售汇行为,此等行为一律进入黑名单,违规者将被剥夺两年合计10万美元的换汇额度。
因此,作为变通,目前资金出境需求方作出如下图操作:
资金出境需求方请3位亲友各自在境外开设一个境外账户,每位亲友再邀请4位朋友(避免上述5人的监管要求)各购汇等额5万,总金额不超过20万美金,汇至3为朋友的境外账户,如此,3为朋友每人境外账户中各汇集20万美金,合计60万美金,将该60万美金再汇集到资金出境需求方账户,用作海外投资。然而,此等操作实质上为变相分拆结售汇,存在合规性风险。
附:
《个人外汇管理办法》(中国人民银行令[2006]第3号)第十六条:“境内个人对外直接投资符合有关规定的,经外汇局核准可以购汇或以自有外汇汇出,并应当办理境外投资外汇登记。
《个人外汇管理办法实施细则》(汇发[2007]第1号):国家对个人结汇和境内个人购汇实行年度总额管理,年度总额分别为每人每年等值5万美元,即每人每年可以在等值5万美元额度内自由换汇出境。
《中华人民共和国外汇管理条例》(2008修订,国务院令第532号)第十七条:“境内机构、境内个人向境外直接投资或者从事境外有价证券、衍生产品发行、交易,应当按照国务院外汇管理部门的规定办理登记。国家规定需要事先经有关主管部门批准或者备案的,应当在外汇登记前办理批准或者备案手续。
《国家外汇管理局关于进一步完善个人外汇管理有关问题的通知》(汇发[2015]49号)“一、自2016年1月1日起,个人外汇业务监测系统在全国上线运行,个人结售汇管理信息系统同时停止使用。具有结售汇业务经营资格的银行(以下简称银行),应通过个人外汇业务监测系统办理个人结汇、购汇等个人外汇业务,及时、准确、完整地报送相关业务数据信息。二、个人在办理外汇业务时,应当遵守个人外汇管理有关规定,不得以分拆等方式规避额度及真实性管理。国家外汇管理局及其分支局(以下简称外汇局)对规避额度及真实性管理的个人实施“关注名单”管理。”
《国家外汇管理局关于进一步完善个人结售汇业务管理的通知》(汇发〔2009〕56号)“一、个人不得以分拆等方式规避个人结汇和境内个人购汇年度总额管理。个人分拆结售汇行为主要具有以下特征:(二)5个以上不同个人同日、隔日或连续多日分别购汇后,将外汇汇给境外同一个人或机构。(五)或者同一个人的5个以上直系亲属分别在年度总额内购汇后,将所购外汇划转至该个人外汇储蓄账户。(六)其他通过多人次、多频次规避限额管理的个人分拆结售汇行为。”
(二)朋友间互转
购房人本人在国外有朋友,其国外朋友在国内也有生意,其朋友在境外向购房人支付外币,购房人在境内通过多个账户或拆分金额多次支付的方式,在境内向其朋友支付款项。大额资金划转可能会被认定为大额交易或可疑交易而被纳入“关注名单”。
(三)利用境内外双身份证
对于存在大陆、香港两套身份证和护照的购房人而言,其可通过大陆身份购房,并通过香港账户支付购房款。
(四)境外信用卡消费
1.信用卡直接刷卡消费
信用卡可使用的金额为信用卡授信额度与信用卡中存入的金额总和。购房人预先在多张信用卡中存入一定量的资金,并直接在境外刷卡。
另外,目前境外保险大多使用此等方式进行保费的支付,即通过在境外刷卡支付首期保费后,向保险公司*款贷**或者以该保单作为质押向其他机构申请*款贷**,其后定期在境外刷卡偿还*款贷**。值得注意的是,2016年4月中国保监会发布《中国保监会关于内地居民赴港购买保险的风险提示》,对在香港购买保险的相关风险作出提示。银联国际亦下发《境外保险类商户受理境内银联卡合规指引》,要求保证境内银联卡在境外的合规使用。
2.先买后退
使用银联信用卡或借记卡在海外某个商店使用比原价更高的价格“购买”商品,比如豪华手表、金条等,并迅速折价转让给该商店换取现金(“回购”服务)。此等交易的服务费通常在5-10%之间。
(五)保险融资
如上文所述,个人到境外购买保险,可向保险机构申请*款贷**或以该保单办理质押*款贷**获得资金。
特别提示:在CRS政策及香港修订《2016税务修订第3号条例》的背景下,未来历史上已经购买的保单都要披露给大陆税务部门,此等方式融资亦存在一定风险。
(六)地下钱庄现金对倒、支票夹带
1.境内外对敲、两地平衡模式——香港地下钱庄换钱
内地客户在香港开设银行账户,并在换汇店进行交易,换汇店为内地客户提供在大陆的账户进行国内转账,境内资金到账后,香港钱庄将等额资金转至该客户的香港账户。此等交易的手续费大概为100万港币(13万美元),收取的费用比银行换汇高出1000元港币左右。
补充:大陆居民目前在香港开立银行账户的难度。
2.从境内地下钱庄夹带支票
将需转移的人民币交给境内地下钱庄,钱庄在境内向换汇人签发来自香港银行的支票,换汇人夹带出境,到港兑换。
(七)融资租赁/跨国公司资金池调拨
利用融资租赁公司的境内外控股架构资金往来便利实现资金出境,或借助跨国公司资金池调拨便利实现资金出境。但非真实交易或非真实项目投资容易引起合规风险,另外目前跨境人民币双向资金池亦受到严格监管。
人民币双向资金池业务是集团企业唯一较为自由的人民币跨境流动渠道,没有明确的额度限制,基本原理是跨国公司在境内外都有股权关联公司或子公司,可以选择一家关联公司在境内银行开立一个人民币专用账户用于人民币资金的归集,所有关联企业资金流向该“专用账户”称之为“上存”,所有从该资金池借款被称为“下划”;可以实现境外人民币合法合规地流向境内,或者反向。前提条件是境外子公司资金来源必须是其经营现金流,不可以是从海外银行借入的人民币。但实践中境内银行也难以取证境外资金来源,一般根据其业务规模,根据“展业三原则”合理判断。
跨境人民币双向资金池结构大致有如下两种:
第一种:不开设境外资金池总归集账户,境外成员企业的资金直接归集到境内资金池主账户中。
第二种:境内外均有一个资金池,然后进行跨境的资金划拨。
从历史沿革上来说,跨境双向人民币资金池业务发源于上海自贸区,即2014年2月份,人行上海总部印发《关于支持中国(上海)自由贸易试验区扩大人民币跨境使用的通知》(银总部发[2014]22号)。2014年6月,将其进一步拓展至全国。但由于缺乏实施细则,跨国企业实际开户操作并不多,直到2014年11月份,央行发布《关于跨国企业集团开展跨境人民币资金集中运营业务有关事宜的通知》(银发[2014]324号)正式出台实施细则,才解决了法规层面的障碍。此后,2015年9月份,央行为进一步便利跨国企业集团开展跨境双向人民币资金池业务印发279号文。2016年4月,广东、福建等地的自贸区也各自出台了关于《自由贸易试验区扩大人民币跨境使用的通知》,同样提出了资金池的概念。广东等地的资金池与全国版相比的主要区别有:一是资金池主办企业必须在区内注册成立并实际经营或投资;二是参加资金归集的境内成员企业上年度营业收入合计金额不低于5亿元人民币,境外成员企业上年度营业收入合计金额不低于1亿元人民币,且境内外成员企业经营时间在1年以上;三是区内跨境双向人民币资金池业务实行双向上限管理,跨境资金净流入(出)额上限=境内成员企业应计所有者权益x宏观审慎政策系数(该系数暂定为1)。除此之外,区内跨境双向人民币资金池业务涉及的其他事项,仍适用《中国人民银行关于进一步便利跨国企业集团开展跨境双向人民币资金池业务的通知》(银发[2015]279号)相关规定。
(八)境外放款
境外放款系指境内企业(金融机构除外)在核准额度内,以合同约定的金额、利率和期限,并以自有外汇资金、人民币购汇资金或经外汇局核准的外币资金池资金,通过结算银行,将人民币资金或经企业集团财务公司以委托*款贷**的方式通过结算银行,将人民币资金借贷给其在境外合法设立的全资附属企业或参股企业;
根据《国家外汇管理局关于境内企业境外放款外汇管理有关问题的通知》(外汇局[2009]24号)规定,境内企业可在上一年度经审计的所有者权益30%额度内向境外全资附属企业或者参股企业放款,放款额度两年内有效,一般大部分企业的所有者权益额度不大,因此境外放款的额度也受到限制,并且需占用企业外债额度。2016年11月29日,中国人民银行下发的《关于进一步明确境内企业人民币境外放款业务有关事项的通知》(银发【2016】306号)对境内企业人民币境外放款作出了更为明确的规定,以防止监管套利。
另外,根据《国家外汇管理局关于进一步改进和调整资本项目外汇管理政策的通知》的规定,对于融资租赁类公司开展对外融资租赁业务的,不受现行境内企业境外放款额度限制。
(九)内保外贷
1.担保人将现金直接存在境内分行后(或提供其他担保物),境内分行向境外分行提供保函或者备用信用证,境外分行向借款人提供借款。据了解,目前在“控流出”的监管态势下,对于内保外贷的审批,亦受到严格的监管。
2.担保人和借款人需具备关联关系,最好是100%控股。但是,目前事实上有些操作是不存在关联关系,通过签订代持协议的方式来产生表面的关联关系。
3.汇率风险规避:远期锁汇(远期结售汇)。在汇率波动频繁的情况下,银行为企业办理锁定汇率的操作。银行通过与客户签订远期结售汇协议的方式,约定未来结汇或售汇的外汇币种、金额、期限及汇率,到期时按照该协议订明的币种、金额、汇率办理的结售汇业务。在结汇当天不是按照当天的外汇牌价,而是按照之前确定的汇率进行结汇,以规避汇率风险。
4.成本说明
(1)境外利息:240bp+3个月libor=2.4%+约0.6%=3%;
(2)保函费用:低的千分之一(如厦门银行),高的2%(如工行)
(3)服务费:有的银行无,有的银行1%-2%
(4)资金入境费用(通道费):1%-5%
(5)汇差及锁汇:汇差按离岸人民币汇率计算,远期购汇成本3%左右。
5.资金用途
对于内保外贷的资金用途,根据《跨境担保外汇管理规定》第十一条之规定:“内保外贷项下资金用途应当符合以下规定:(一)内保外贷项下资金仅用于债务人正常经营范围内的相关支出,不得用于支持债务人从事正常业务范围以外的相关交易,不得虚构贸易背景进行套利,或进行其他形式的投机*交性**易。”因而,通过虚构贸易背景等方式进行投机套利等行为实现资金出境的,存在合规性风险。
6.局限性分析
(1)根据《国家外汇管理局关于境内机构对外担保管理问题的通知》(汇发【2010】39号)的规定,“二、国家外汇管理局对境内机构提供对外担保实行余额管理或者逐笔核准的管理方式。国家外汇管理局对境内银行提供融资性对外担保实行余额管理;对非银行金融机构和企业提供对外担保以逐笔核准为主,具备一定条件的可以实行余额管理。”由此可见,在境内银行提供融资性担保的情形下,内保外贷占用银行的余额指标。“内保外贷”业务银行对外担保的融资额度不能超过银行本身净资产的50%。中小股份制银行内保外贷额度常常处于用满状态,只能等待企业还贷才能腾出新额度。大型国有银行也经常十分紧张。
(2)内保外贷资金大多用于流动性补充,周期较短(如一年期),因此还款引起的各类问题无法避免,还款与否直接影响到银行的坏账率。
(十)内存外贷、内存离岸贷
内存外贷指在境内公司(境内出质人)在境内银行存进款项,作为人民币保证金,存款期限为2-3年,该行的境外银行向该公司的海外子公司或特殊目的公司*款贷**,境外*款贷**到期可借旧还新。如果不能归还境外*款贷**,境内公司则将预存于境内银行的存款作为企业利润,从集团层面实现盈利;境外银行则将该笔境外*款贷**作为坏账处理,境内银行可以拍卖、变卖等方式处理其担保物,将所得收入作为利润。此种操作在外资银行较为常见。
内存离岸贷指境内公司(境内出质人,该境内企业的注册地址也需满足一定的要求)在境内银行存入款项,作为人民币保证金,存款期限为2-3年,该境内银行直接向境外借款人发放离岸美元或港币*款贷**。作为境内出质人的境内公司需为存在境外投资行为的企业,已获取ODI证书,境内或境外主体至少有一方为实际经营实体,需提供报表、交税单、银行流水等以证实存在可核实的经营收入。
内存外贷及内存离岸贷均无需开立保函或备证,在一定程度上个不受上文提及的内保外贷规模的限制。此等业务被视为银行的“当铺业务”,该业务处于灰色地带,目前仅有部分银行开设相关业务,但是,随着资金出境监管的加大,部分银行的该等业务亦有可能会被严格监管。
(十一)境外证券投资通道——QDII、QDII2、RQDII、香港公募基金境内发售
1.QDII(合格境内机构投资者)——已无额度
具备境外证券投资业务许可(QDII牌照)的金融机构(包括境内基金管理公司、证券公司、商业银行、保险机构、信托公司等)设计/包装一款基金产品或资管计划,并投向境外融资项目,境外主体取得融资款后通过各种套现方式在境外将现金支付给资金出境需求方。QDII可在批准的额度范围内在境内托管/保管银行直接办理购汇手续,无须就各个投资项目分别单独申请商务委员会、发改委、外汇管理局等部门审批。
因为从2014年起我国外汇储备急剧下降。目前,QDII的总配额是900亿美元目前已基本用完,外汇管理局正在协调相关部门去申请新的额度,在申请到新额度之前,不会新批准QDII额度。基金公司QDII额度紧缺,市场大部分基金公司旗下QDII暂停申购。大量资金需要出境的态势下,通道费越来越昂贵。根据中国证监会基金电子信息披露网站(网址为fund.csrc.gov.cn)披露的信息,2016年第四季度,QDII基金共发行112支。
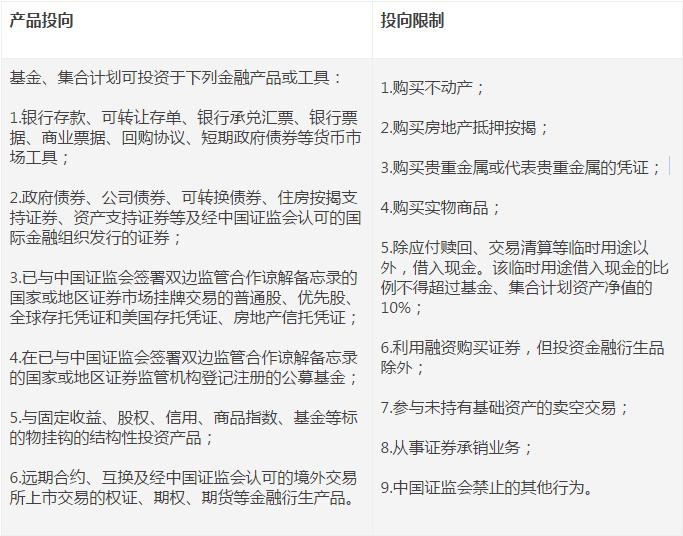
(1)产品投向及限制
根据《关于实施<合格境内机构投资者境外证券投资管理试行办法>有关问题的通知》等文件的规定,QDII产品投向及限制如下:

(2)局限性分析

借助资管通道输送资金除了需要借助通道本身,另一个需重点关注的问题是资金出境后在二级市场如何套取现金,是股票质押融资还是搭配其他操作?不过不管采用何种方式,因在通道的基础上需做衍伸套现交易,因此从成本角度分析会显得很不经济。
2.QDII2(合格境内个人投资者计划)——被延迟实施
合格境内个人投资者计划(QDII2)系以合格境内机构投资者计划(QDII)为基础,较之前的QDII有所升级(QDII只允许个人投资者在一定限额和一定范围内进行海外投资),允许个人直接投资包括海外房产以内的海外金融资产。合格境内个人投资者计划(QDII2)启动后,资本项下个人外汇管理将突破自2007年开始实施的每人每年5万美元的汇兑限额,资本账户开放又下一城。
QDII2申请条件:年满18岁;居住在试点城市(上海、天津、重庆、武汉、深圳和温州);个人金融净资产最近3个月日均余额不低于100万元人民币;通过境外投资和风险能力测试;无重大不良记录且没有经司法裁决未偿还债务。
QDII2可投资领域:境外金融类投资,含股票、债券、基金、保险、外汇及衍生品;境外实业投资,含绿地投资、并购投资、联合投资等,按相关主管部门的规定进行备案或核准后办理;境外不动产投资,含购房等,须审核证明材料后办理。
3.RQDII(人民币合格境内机构投资者)——已暂停
RQDII可以以自有人民币资金或募集境内机构和个人人民币资金,投资于境外以人民币计价的产品,RQDII以实际募集规模为准,不占用QDII额度。因RQDII以人民币为投资货币,因此市场需要位于离岸人民币中心,否则在境外未必能有合适的人民币投资标的,此外,以人民币进行投资无需担忧汇率损失。
RQDII和QDII最大的区别在于,RQDII投资形式为人民币,而QDII的投资形式则是外币,如美元、欧元及其他币种。两者区别不仅仅是用人民币投资,而且在标的上也有明显的不同。RQDII/QDII标的分别是离岸人民币市场和海外证券市场。
4.香港公募基金境内发售
基金互认,“香港基金北上内地,内地基金南下香港”,即中国证监会、香港证监会将允许符合一定条件的内地与香港基金按照简易程序获得认可或许可在对方市场向公众投资者进行销售。基金互认的初始投资额度为资金进出各3000亿元人民币;该制度正式实施时间为2015年7月1日。境内销售的香港基金的条件:
(1)依照香港法律在香港设立和运作,经香港证监会批准公开销售,受香港证监会监管;
(2)管理人要在香港注册及经营,持有香港资产管理牌照,未将投资管理职能转授于其他国家或者地区的机构,最近3年或者自成立起未受到香港证监会的重大处罚;
(3)要采用托管制度,信托人、保管人符合香港证监会规定的资格条件;
(4)基金类型要为常规股票型、混合型、债券型及指数型(含交易型开放式指数基金);
(5)该基金要成立1年以上,资产规模不低于2亿元人民币(或者等值外币),不以内地市场为主要投资方向,在内地的销售规模占基金总资产的比例不高于50%。同样内地基金进入香港,也需符合对等条件。
根据中国证监会基金电子信息披露网站(网址为fund.csrc.gov.cn)披露的信息,目前在境内销售的香港基金情况如下:

(十二)跨境私募基金通道——QDLP、QDIE、跨境人民币投贷基金
1.QDLP——上海先行先试
QDLP即合格境内有限合伙人,QDLP本身作为人民币基金海外运作模式中的一种,由上海于2012年4月先行先试,目前青岛、重庆为第二批试点城市。QDLP即允许注册于海外,并且投资于海外的对冲基金,能向境内的合格投资者募集人民币资金,并将所募集的人民币资金投资于海外市场。目前多数QDLP基金为对冲基金所利用,已审批的QDLP资格的企业主要集中在有较强全球影响力和优秀声誉的大型专业投资机构。
QDLP规模非常有限,且参与者是外管局,跨境币种是外币,作为通道使用的情形非常少见。另外,从常规的操作角度来说,QDLP的局限性方面,除了投资范围一般被限定为境外证券投资外,QDLP还面临双重征税(在资金结汇返还境内期间,除了按境外国家税法征收利得税与资产转移税外,LP还得依照国内税收规定缴纳所得税)以及结汇效率问题(QDLP操作上存在着一个人民币和美元结汇的问题,外管局等部门相对复杂的结汇审批流程,可能会令投资者等待相当长的时间才能完成份额赎回手续并取回资金)。QDLP试点对冲基金公司通过在开曼群岛、泽西岛等避税天堂设立离岸基金,免缴资本转移税与利得税,以规避双重征税的方式存在一定的探讨空间。
2.QDIE——深圳施行,目前暂停
QDIE即合格境内投资企业,即深圳版本的QDLP,是指符合条件投资管理机构经中国有关部门批准,面向境内投资者募集资金,对境外投资标的进行投资。《深圳QDIE试点办法》对QDIE基金可以投资的境外投资标的具体范围并无任何明确规定,境外投资主体除可以对QDII现有的投资标的进行投资外,还可对境外非上市股权、境外基金(包括私募股权基金和对冲基金)以及不动产、实物资产等其他标的资产进行投资,被通道业务大量利用。
目前获得QDIE批文的机构有41家(招商财富、前海中诚、长城证券、南方东英深圳公司、景顺长城资管、国投瑞银资管、民生加银资管、平安大华基金公司等),总额度由第一批的10亿美元扩容至25亿美元。
3.跨境人民币投贷基金(类QDII)
由具有资质的发起人发起设立的人民币国际投贷基金,以债权或股权的方式直接进行境外人民币投资,无需履行换汇手续,便利快捷。目前大概有7家机构获得跨境人民币投贷基金管理公司牌照,分别位于上海、山东、广西各1家,云南4家。跨境人民币投贷基金系以人民币实现资金出境的方式,总额未设置上限,单笔额度不超过50亿美元,一定程度上可以规避外汇管控,可在境外换汇转为投资。
目前有银行借道跨境人民币投贷基金以投贷结合的方式在国际投资、并购中进行投资。浙商银行H股IPO过程中,亦引进了跨境人民币投贷基金合计42亿,作为基石投资者。
(十三)离岸基金模式
离岸基金系指注册在所在国之外的基金,通常设立在开曼群岛、英属维尔京群岛、毛里求斯、百慕大等离岸司法管辖区,该等地区对于基金的监管相对宽松,当地政府豁免该基金来自于非当地收入的税收,有的可向全球公开发行。
本节以开曼基金为主,对离岸基金做简单介绍。
因SPC较为灵活,目前在开曼设立的此等基金较为普遍。在进行资金出境申报时,可申报为拟在开曼设立公司,用于股权收购或者实业投资(注意目前ODI投资投向限制)。开曼公司在整个架构中主要作为资金支付的通道,通过开曼公司与目标公司进行交割,根据约定,境外取得的股权由开曼公司持有或由境内主体持有。但是,通过设立离岸基金的方式因涉及到资金出境问题,在目前的外汇监管态势下,仍旧存在难度。
早在2014年中国政府即决定加入CRS(Common Reporting Standard,共同申报准则),并决定于2018年9月举行首次对外交换信息。对于存在海外资产配置及在设立离岸公司从事国际贸易的人员等而言(具体见上文8类主体),其海外资产将处于“裸泳时代”。
(十四)经常性项目项下资金出境
以“进口”为基调,借助供应链等贸易渠道实现对外支付。通道企业资金量大的(或有资金池的),可能采用国内收人民币,国外直接放外币形式,两边对冲。实力较小的贸易企业通过贸易形式完成对外支付,一是可能采用境外高卖形式对外支付,二是可能采用纯票据形式流转(虚假贸易)。
1.贸易对敲
以国内公司的名义向国外公司下订单,以预付定金+开具信用证方式向境外公司支付款项,在支付定金后,境内公司单方违约,境外公司解除合同并没收定金及赔偿,将资金转移境外。但此等方式系虚假贸易,容易被纳入银行关注,并存在合规问题。
2.利用留存于境外的利润
某些企业通过境外贸易“高报进口、低报出口”的方式,将大量利润留存于海外。例如通过引进高兴技术产品虚增价格(普通商品虚增价格较容易被海关识别),将利润留存于境外。再如,国内贸易公司在出口时,以平价将商品销售给香港贸易公司,香港贸易公司再以市场价将商品销售至欧美,实现利润留存于香港的目的。
3.支付服务费、股利等
目前对经常性项下资金出境的监管态度是“真实性至上原则”。根据《服务贸易外汇管理指引》的规定,通过服务费等方式实现服务贸易项下的资金出境,需要向银行提供包含交易标的、主体等要素的合同(协议)、发票(支付通知)或列明交易标的、主体、金额等要素的结算清单(支付清单)等文件,并进行税务备案等操作。银行应根据展业三原则对交易的真实性、合理性进行审查。在目前资金出境监管趋严的态势下,在涉及到大额的对外支付,金融机构有可能提交给上一级银行机构审查。
虽然目前政策鼓励在境内设立外商投资企业(FDI)这种资本项下境内直接投资及跨境资本金流入的行为,但是,流入后结汇成人民币转出时却受到一定程度的限制。根据《国家外汇管理局发布关于进一步推进外汇管理改革完善真实合规性审核的通知》的要求,“继续执行并完善直接投资外汇利润汇出管理政策。银行为境内机构办理等值5万美元以上(不含)利润汇出业务,应按真实交易原则审核与本次利润汇出相关的董事会利润分配决议(或合伙人利润分配决议)、税务备案表原件、经审计的财务报表,并在相关税务备案表原件上加章签注本次汇出金额和汇出日期。境内机构利润汇出前应先依法弥补以前年度亏损”等。
(十五)衍生品模式
境内银行可与境外银行直接签署衍生品交易合同,无需基础交易。实体企业有基础债权或者交易就能够签署衍生品协议。境内投资者可以通过一些特别的安排,间接参与银行的跨境衍生品交易而“风险参与”境外基础资产,获得相应的跨境资产管理收益,实际达到资金出境的目的。
本文系对先行常见的资金出境方式作出的简单总结,请注意各种方式的合规性及可行性。目前资金出境整体难度加大,但是,仍旧鼓励具备真实交易背景的资金出境。