
根据学校工作安排,现面向社会公开诚聘优秀教师,欢迎有志之士来我校发展,一经录用,待遇从优。公告如下:
学
校
简
介
安阳学院创建于2003年,前身为安阳师范学院人文管理学院,是经国家教育部批准设立的一所实施普通本科学历教育为主的高等学校,2016年5月正式转设更名为安阳学院。2021年4月安阳学院原阳校区获批成立。
目前,安阳学院共有安阳校区、原阳校区两个校区,总占地面积2000余亩。学校各类建筑分布合理,教学区、行政区、生活区、运动区、休闲区错落有致。校内绿树成荫、四季花开,湖面碧波涟漪,黑天鹅在湖中嬉戏,金孔雀、梅花鹿在小岛上悠然漫步,上千只和平鸽自由飞翔,令人心旷神怡,是读书治学的理想园地。
学校现设有“十三院两部”,17个科研机构,设有44个本科专业,37个专科专业,3个双学士学位专业,17个成人高等学历教育专业,23个五年一贯制大专和14个中专专业,涵盖八大学科门类,2021年11月,学校再次获批河南省教育厅硕士学位授予立项建设单位。
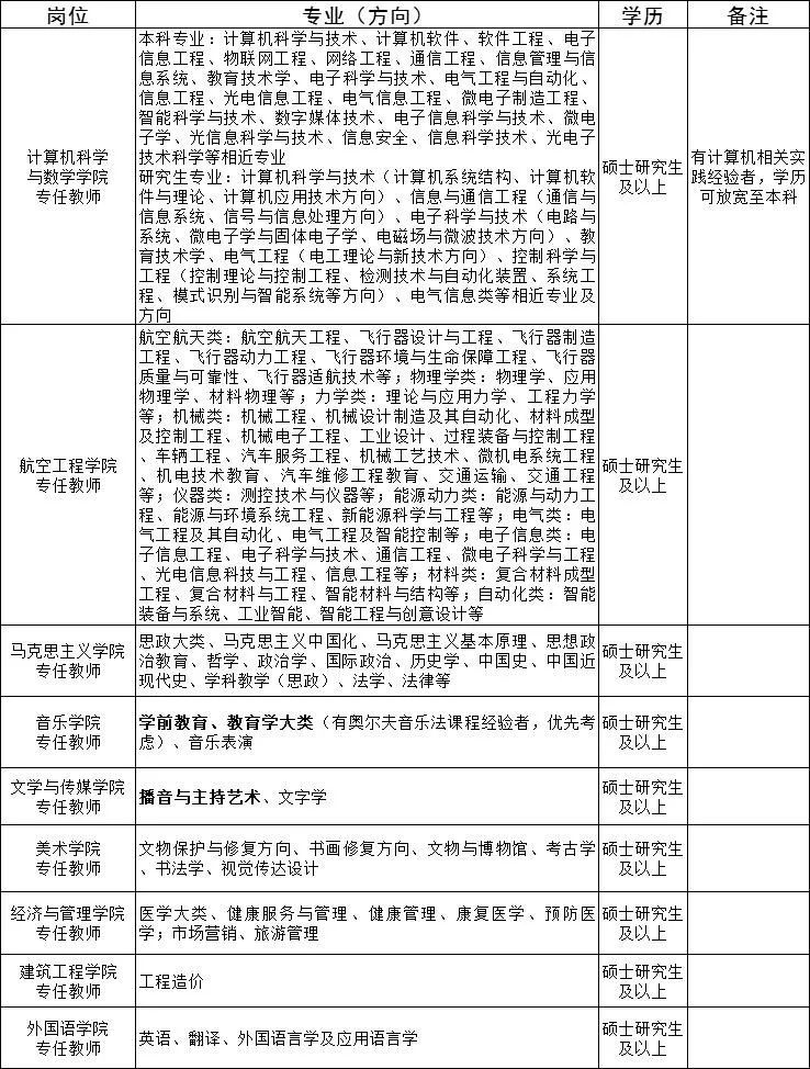
一招聘计划

二应聘条件
(一)基本条件
1.具有中华人民共和国国籍、遵守宪法和法律;
2.热爱高校教育事业,具有良好的职业道德素养;
3.身心健康,服从工作安排,有较强的岗位适应能力。
(二)岗位条件
1.符合相关学历、学位和政治面貌要求;
2.硕士研究生学历要求本硕专业一致或相近。
(三)有下列情形之一者,不得应聘:
1.曾因犯罪受过刑事处罚的;
2.尚未解除*党**纪、政纪处分或正在接受纪律审查的;
3.涉嫌违法犯罪正在接受司法调查尚未做出结论的;
4.曾在招聘考试中被认定严重违反招聘纪律行为的。
三招聘程序*
(一)网上报名
应聘者于2022年10月31日前以电子邮件形式将个人应聘材料发送至安阳学院人事处邮箱(ayxyrsc@126.com)进行报名。
(二)资格初审
应聘材料由人事处统一进行资格初审,于各场次招聘开始前3至5个工作日与资格初审通过者发送邮件《应聘通知》或电话取得联系,初审未通过者不再通知,请报名后保持关注邮箱信息。
(三)试讲
资格初审通过的应聘者按要求制试讲视频发送至测试专用邮箱(rsc@ayxy.edu.cn),需制作课件一并发送。
(四)面试
结合疫情防控工作要求和学校工作实际,本次招聘面试为线上进行。具体面试时间将采取电话或邮件形式通知到应聘者。
四注意事项
(一)报名材料*
1.基础材料(必交) :安阳学院应聘登记表、个人简历、本人身份证照片或扫描件、学历学位证书扫描件、学历认证报告(学信网)、教育部学籍在线验证报告、第一学历至最高学历成绩单、本人录制的试讲视频;
2.附加材料(选交) :*党**员或预备*党**员证明、普通话水平测试等级证书、英语四六级(专四、专八)证书、教师资格证书、职业技能或专业技术证书、学生干部证明材料及各类获奖证书、其他能证明本人能力的相关材料。
(二)报名要求
应聘者发送邮件时应以单独附件形式上传,不得上传超大附件,邮件主题命名为:xx(应聘岗位)—xx(专业)—xx(姓名),(如航空工程学院专任教师—机械—张三—男)。未按照以上要求命名方式投递简历者,一律视为无效报名,人事处将不予受理。
(三)试讲要求
应聘者需从本人本科阶段所学专业主干课程中选定某章节内容进行试讲并录制视频,录制视频要求展现出完整的课堂教学过程,试讲者需和板书或PPT同时入镜,视频为MP4格式,时长为8-10分钟,视频大小不得超过100MB。
五聘用及待遇
(一)聘用
通过考试且符合相关要求的应聘者,由学校发放录用通知书,签订就业协议书、劳动合同书并办理相关聘用手续。
(二)待遇
专任教师年薪6-14万,同时可享受以下福利待遇:
1.五险一金;
2.绩效奖金;
3.异地住房补贴或教职工宿舍;
4.节日慰问金;
5.市区免费班车;
6.定期体检;
7.带薪寒暑假;
8.其他福利项目。
六其他事项
(一)报名费用
本次招聘不收取任何费用,不指定任何考试培训机构。
(二)公告发布渠道
我校招聘公告发布渠道为安阳学院人事处官网、安阳学院人事处微信公众号、安阳学院官网、高校人才网、硕博英才网、河南省大中专学生智慧就业平台、国家24365大学生就业服务平台、各高校就业信息中心网络平台及其他相关网络平台。如其他平台与上述招聘信息不一致的,请以人事处官网所发布信息为准。
(三)本公告由学校人事处负责解释,未尽事宜请联系人事处。
(四)学校纪检监察部门将对整个公开招聘工作的监督检查,对举报和申诉进行调查查处。对弄虚作假,在考核过程中作弊的应聘人员,一经查实,将取消其应聘资格。
七联系方式
联系人:吴老师 曾老师
电 话:(0372)2171066 2171068
邮 箱:ayxyrsc@126.com
邮 编:455000
网 址:http://www.ayxy.edu.cn/rs/
地 址:河南省安阳市文峰区中华路南段599号
到校方式:
1.安阳火车站、中心汽车站可乘坐61路公交到安阳学院站下车;
2.安阳高铁东站、汽车南站可乘坐27路公交到安阳学院站下车;
3.安阳火车站、高铁东站均可乘坐出租车至安阳学院(约人民币30元内)。
来源:安阳学院人事处微信(rwrshc)
