2022年监理工程师《质量控制(土建)》通关必做30题
监理工程师考试目标控制考情分析
1.《建设工程目标控制》包括:质量、投资、进度控制三大子科目。

2.质量控制考查偏记忆,投资控制考查、进度控制考查偏重理解+计算
3.质量控制预计分值分布。

第一章建设工程质量管理制度和责任体系
1.( )是指工程在设计与建造过程及使用过程中满足节能减排、降低能耗的标准和有关要求的程度。
A、适用性 B、节能性 C、耐久性 D、安全性
本题考查重点是“建设工程质量”。2021年考查的是建设工程质量的耐久性特性。
一、建设工程质量特性
(建筑资源吧口诀:适耐安靠经济、节能、环协 )
(1)适用性。(2)耐久性。(3)安全性。
(4)可靠性。(5)经济性。(6)节能性。
(7)与环境的协调性。
相互依存 ;都必须达到的基本要求, 缺一不可 ;但可 有不同的侧重面 。

2021年考查的是建设工程质量的耐久性特性。
关联考点:工程建设阶段对质量形成的作用与影响
|
项目可行性研究 |
是项目决策和设计的依据 • 确定工程项目的 质量要求 ,与投资目标相协调 • 直接影响项目的决策质量和设计质量。 |
|
项目决策 |
• 确定工程项目应达到的 质量目标 和 水平 |
|
工程勘察、设计 |
工程设计质量是决定工程质量的 关键环节 。 |
|
工程施工 |
是 形成实体 质量的 决定性环节 |
|
工程竣工验收 |
对质量的影响是保证最终产品的质量 |
2.监理工程师在工程质量控制中,体现以数据资料为依据,客观地处理质量问题的原则为( )。
A、坚持质量标准原则 B、坚持科学、公平、守法的职业道德规范
C、质量第一的原则 D、预防为主的原则
答案解析:本题考查的是工程质量控制的原则。
1. 坚持质量第一 的原则:在工程建设中自始至终把"质量第一"作为对工程质量控制的基本原则。
2. 坚持以人为核心 的原则:重点控制人的素质和人的行为,充分发挥人的积极性和创造性,以 人的工作质量保证工程质量 。
3. 坚持以预防为主 的原则:要 重点做好 质量的 事前控制和事中控制 ,以预防为主,加强过程和中间产品的质量检查和控制。
4.以合同为依据,坚持质量标准的原则
5.坚持 科学、公平、守法的职业道德规范
关联考点:工程质量控制的主体与原则
监控主体:政府、建设单位、工程监理单位
自控主体:勘察设计单位、施工单位
3.下列最低保修期限为5年的是( )。
A、有防水要求的卫生间 B、供热系统 C、电气管线 D、给排水管道
答案解析:本题考查的是工程质量保修。建设工程的最低保修期限为: (速记:有防为5年)
(1)地基基础工程和主体结构工程,为设计文件规定的该工程的合理使用年限;
(2)屋面防水工程、有防水要求的卫生间、房间和外墙面的防渗漏,为5年;
(3)供热与供冷系统,为2个采暖期、供冷期;
(4)电气管线、给水排水管道、设备安装为2年;
(5)装修工程为2年。
保修期自 竣工验收合格之日 起计算。
2021年考查的是质量事故报告的时间,今年考试防止再出类似时间考查知识点。
关联考点1:施工许可证
申请领取施工许可证,应具备下列条件:
|
(1)已经办理该建设工程用 地 批准手续; |
有地 |
|
(2)依法应当办理建设工程规划许可证的,已经取得建设工程规划许可证; |
|
|
(3)需要*迁拆**的,其 *迁拆**进度符合施工要求 ; |
|
|
(4)已经确定施工企业; |
有人 |
|
(5)有满足施工需要的 资金安排 、施工 图 纸及技术资料; |
有钱 |
|
(6)有保证工程质量和安全的具体 措施 。 |
有措施 |
建设行政主管部门应当自收到申请之日起7日内,对符合条件的申请颁发施工许可证。
建设单位应当 自领取施工许可证之日 起 3个月内开工 。
• 因故不能按期开工的,应当向发证机关 申请延期 ;延期以 两次 为限,每次不超过 3个月 。
• 既不开工又不申请延期或者超过延期时限的,施工许可证自行废止。
在建的建筑工程因故中止施工的,建设单位应当自中止施工之日起 1个月内 ,向发证机关 报告 ,并按照规定做好建筑工程的维护管理工作。
建筑工程恢复施工时,应当向发证机关 报告 ; 中止施工满1年的工程恢复施工前 ,建设单位应当报发证机关 核验施工许可证 。
关联考点2:建设工程竣工验收条件
建设工程竣工验收应当具备下列条件:
(建筑资源吧秒记:完工+有资料档案、有报告文件和保修书)
(1) 完成 建设工程设计和合同约定的各项内容;
(2)有完整的技术 档案 和施工管理资料;
(3)有工程使用的主要建筑材料、建筑构配件和设备的进场试验 报告 ;
(4)有勘察、设计、施工、工程监理等单位分别签署的质量合格 文件 ;
(5)有施工单位签署的工程 保修书 。
建设单位 应当自工程竣工验收合格起 15日内 ,向工程所在地的县级以上地方人民政府建设主管部门备案。
关联考点3:建设单位办理工程竣工验收备案条件
建设单位办理工程竣工验收备案应提交下列文件: (建筑资源吧秒记:1表1报告,3文书)
(1)工程竣工验收 备案表 ;
(2)工程竣工验收 报告 。
(3)法律、行政法规规定应当由规划、环保等部门出具的认可 文 件或者准许使用文件;
(4)法律规定应当由消防部门出具的对大型的人员密集场所和其他特殊建设工程验收合格的证明 文 件;
(5)施工单位签署的工程质量保修 书 ;
(6)法规、规章规定必须提供的其他文件。
住宅工程还应当提交 《住宅质量 保证书 》 和 《住宅使用 说明书 》 。
工程竣工验收备案表 一式二份 :一份由建设单位保存,一份留备案机关存档。备案机关发现建设单位在竣工验收过程中有违反国家有关建设工程质量管理规定行为的,应当在收讫竣工验收备案文件 15日 内,责令停止使用,重新组织竣工验收。
4.设计单位在设计文件中,不可以注明选用的建筑材料、建筑构配件和设备的( )。
A、规格 B、型号 C、性能 D、供应商
答案解析:本题考查的是设计单位的质量责任和义务。
设计单位在设计文件中选用的建筑材料、建筑构配件和设备,应当注明 规格、型号、性能 等技术指标,其质量要求必须符合国家规定的标准。 除 有特殊要求的 建筑材料、专用设备、工艺生产线等外 , 不得指定生产厂、供应商 。
2019年考查监理单位的质量责任和义务、2021年考查施工单位质量和义务, 今年防止在建设单位、勘察设计单位出质量责任和义务考题 。
关联考点:必须实行监理的工程
下列建设工程必须实行监理:【口诀:外/国/公/住(成片)】
1) 国家 重点建设工程;
2)大中型 公 用事业工程;
3)成片开发建设的 住 宅小区工程;
4)利用 外国 政府或者国际组织*款贷**、援助资金的工程;
5) 国家 规定必须实行监理的其他工程。
第二章ISO质量管理体系及卓越绩效管理模式
1.ISO质量管理体系中,领导作用的基本内容有( )。
A、确定质量方针、目标 B、形成内部环境
C、识别相关方关系 D、建立PDCA循环 E、建立管理评审机制
答案:A,B,E
答案解析:领导作用的基本内容包括:(1)确定质量方针、质量目标;(2)建立组织的发展前景;(3)形成内部环境;(4)确立组织结构、职责权限和相互关系;(5)提供所需资源;(6)培训教育,人才资源;(7)管理评审。 2021年考查的是过程方法 。
关联考点:ISO质量管理体系明确了以下七项质量管理原则
ISO质量管理体系明确了以下 七项质量管理原则 : (建筑资源吧秒记: 改进三人过程决策关系 )
|
1.以顾客为 关注焦点 |
组织依存于其顾客。因此,组织应当关注和理解顾客当前和未来的需求, 满足 顾客要求,并争取 超越 顾客期望。组织必须对顾客进行 动态的跟踪 ,及时地掌握顾客需求的变化,不断地进行质量等方面的改进,争取同步地满足顾客的需求与期望。 以顾客为关注焦点的基本内容包括: (1) 确保在组织范围内 树立顾客意识 (2) 充分 理解 顾客的需求和期望 (3) 保证顾客和其他受益者平衡的途径 (4) 将顾客的 需求转化为要求 ,传达要求至各个层面 (5) 加强与顾客的 沟通与联络 (6) 测量 顾客的 满意程度 (这里要单独记忆) (7) 利用测量结果, 持续改进组织的过程和产品 |
|
2.领导作用 |
领导者 建立组织统一的宗旨和方向 。他们应当创造并保持能使员工充分参与实现组织目标的内部环境和条件。 (1)确定质量方针、质量目标: 质量方针是由组织 的 最高管理者 正式 发布的 该组织总的质量宗旨和方向,质量目标是组织在质量方面的追求目的,组织应确立明确的质量方针和质量目标。 (2) 建立组织的发展前景 (3) 形成内部环境 (4) 确立组织结构、职责权限和相互关系 (5) 提供所需资源 (6) 培训教育 (7) 管理评审 |
|
3.全员参与 |
各级人员是组织之本,所有人员的胜任、授权和充分参与,是提高组织创造和提供价值能力的 必要条件 ,才能使他们的才干通过有序的系统活动来为组织带来绩效。 全员参与的基本内容包括: (1)让每个员工 了解自身贡献 的重要性及其在组织中的角色 (2) 让员工识别对其活动的 约束 (3) 让员工以 主人翁 的责任感去解决各种问题 (4) 创造宽松的环境,加强内部沟通和契合 (5) 客观公正地评价员工的业绩 (6) 使员工有机会增强其自身能力、知识、技能和经验 |
|
4.过程方法 |
将活动和相关资源作为一个连贯的 系统相关联的过程 进行管理,可以更高效地得到预期的结果。最大限度地获取过程的增值效应,才是使顾客满意最根本的基础。对每一个过程都应按 PDCA 循环实施闭环管理。 过程方法的基本内容包括: (1) 应用PDCA循环 (2) 过程策划 (3) 明确管理的职责和权限 (4) 配备过程所需资源(包括人力、设施设备、原材料、作业方法、工作环境和信息资源等) (5) 重点管理能改进组织关键活动的各种因素 (这里要单独记忆) (6) 评估过程风险以及对顾客、供方和其他相关方可能产生的影响和后果 |
|
5.改进 |
持续改进是组织发展、增强参与市场竞争能力并取得优胜的一个 重要条件 。持续改进应是 组织的永恒目标 。 改进的基本内容包括: (1) 需求的变化要求组织不断改进 (2) 组织的目标应是 实现持续改进 ,以求与顾客需求相适应 (3) 持续改进的核心 是 提高有效性和效率 ,实现质量目标 (4) 确立挑战性的改进目标 (5) 为员工提供有关持续改进方法和手段的培训 (6) 提供资源 (这里要单独记忆) (7) 业绩进行 定期评价 ,确定改进领域 (8) 改进成果的认可, 总结推广 ,肯定成果奖励 |
|
6.循证决策 |
有效决策是建立在 数据、信息分析、评价 的客观事实基础上。 循证决策的基本内容包括: (1) 收集 与目标有关的数据和信息 (2) 数据和信息的准确可信, 建立信息管理系统 (3) 分析 数据和信息,使用有效的方法,运用统计技术 (4) 了解组织的现状和发展趋势 (5) 权衡决策 |
|
7.关系管理 |
与相关方的关系影响着组织的绩效,为达到持续的成功,组织应管理与其有关各相关方的关系。 关系管理的基本内容包括: (1) 权衡短期利益与长期效益, 确立 相关方的 关系 (2) 识别和建设好关键相关方关系 (3) 与关键相关方 共享 专有技术和资源 (4) 建立清晰与开放的 沟通渠道 (5) 开展与相关方的联合改进活动 |
(掌握各个原则的基本内容)
关联考点:质量管理体系的特征
【建筑资源吧秒记】 符持全系运(预)动
|
符 合性 |
质量管理体系的设计、建立应符合行业特点、组织规模、人员素质和能力 |
|
系统性 |
相互关联和相互作用的子系统组成的复合系统,包括: 组织结构 、 过程 、 资源 |
|
全 面 有效性 |
既能满足组织 内部 质量管理的要求,又能满足组织与 顾客 的合同要求, 还能满足第二方认定、第三方 认证 和注册的要求 |
|
预 防性 |
有一定的防止重要质量问题发生的能力 |
|
动 态性 |
通过质量管理体系持续有效运行和动态管理使其最佳化 |
|
持 续受控 |
应保持过程及其活动持续受控 |
2.根据质量管理体系标准要求,监理单位质量管理体系文件由( )组成。
A、规范与标准 B、设计文件与图纸 C、质量手册 D、程序文件 E、作业文件
答案解析:本题考查的是质量管理体系的建立。
|
第一 层次 |
质量 手册 |
监理单位内部质量管理的 纲领性文件 和 行动准则 ,应阐明监理单位的质量方针和质量目标,并描述其质量管理体系的文件 |
|
第二 层次 |
程序 文件 |
质量手册的 支持性文件 ,是实施质量管理体系要素的描述, 它对所需要的各个职能部门的活动规定了所需要的方法, 在质量手册和作业文件间 起承上启下 的作用 |
|
第三 层次 |
作业 文件 |
程序文件的 支持性文件 ,是对具体的作业活动给出的指示性文件 |
关联考点:质量管理体系文件编制原则
【建筑资源吧秒记】 确/相/符,可/系/独
|
确 定性 |
质量活动描述,必须具有确定性。目的是保证过程的一致性、产品的稳定性 |
|
相 容性 |
文件间协调一致不产生矛盾,承担好相应的任务, 从策划开始 就应该保持文件的相容性 |
|
符 合性 |
符合质量方针、目标;符合质量管理体系的要求。 两个符合,也是质量管理体系认证的 基本要求 |
|
可 操作性 |
符合监理单位的客观实际,体系文件得以贯彻的 重要前提 |
|
系 统性 |
是一个由 组织结构、程序、过程和资源 构成的有机的整体 |
|
独 立性 |
质量管理评价方面,贯彻此原则。评价人员独立于被评价的活动(即 只能评价与自己无责任和利益关联的活动 ) |
第三章建设工程质量的统计分析和试验检测方法
1.能确切说明数据分布的离散程度和波动规律的特征值是( )。
A、极差 B、均值 C、变异系数 D、标准偏差
答案解析:本题考核的是描述数据离散趋势的特征值。标准偏差简称标准差或均方差,标准差的平方是方差,有鲜明的数理统计特征,能确切说明数据分布的离散程度和波动规律,是最常用的反映数据变异程度的特征值。 2020年考查数据集中趋势的特征值(算数平均数和中位数),2021年考查数据离散趋势特征值(标准偏差和变异系数)
|
极差 |
极差是数据中 最大值 与 最小值 之差,是用数据变动的幅度来反映其分散状况的特征值。极差计算简单、使用方便,但 粗略 ,数值仅受两个极端值的影响, 损失的质量信息多 , 不能反映中间数据 的分布和波动规律,仅适用于小样本。 其计算公式为: R=xmax-xmin |
|
标准偏差 |
标准偏差简称 标准差 或 均方差 ,是个体数据与均值离差平方和的算术平均数的算术根,是大于0的正数。 标准差值小 说明分布集中程度高, 离散程度小 ,均值对总体(样本)的 代表性好 ;标准差的平方是方差,有鲜明的数理统计特征,能确切说明数据分布的离散程度和波动规律,是 最常用的反映数据变异程度 的 特征值 。 |
|
变异系数 |
变异系数又称 离散系数 ,是用 标准差除以算术平均数 得到的相对数。 它表示数据的相对离散波动程度。 变异系数小,说明分布集中程度高,离散程度小,均值对总体(样本)的代表性好。 由于消除了数据平均水平不同的影响,变异系数适用于 均值有较大差异 的总体之间离散程度的比较,应用更为广泛。 |
2.下列统计分析方法中,可用来了解产品质量波动情况,掌握产品质量特性分布规律的是( )。
A、因果分析图法 B、直方图法 C、相关图法 D、排列图法
答案解析:通过直方图的观察与分析,可了解产品质量的波动情况,掌握质量特性的分布规律,以便对质量状况进行分析判断。
3.在工程质量统计分析方法中,控制图法主要的用途有( )。
A、生产过程控制 B、评价过程能力 C、找出薄弱环节
D、掌握质量分布规律 E、生产过程分析
答案解析:控制图是用样本数据来分析判断生产过程是否处于稳定状态的有效工具。它的用途主要有两个:过程分析;过程控制。选项BD为直方图的用途,选项C为排列图的用途。
关联考点1:统计方法的应用

关联考点2:控制图的应用

4.一组混凝土立方体抗压强度试件测量值分别为42.3MPa、47.6MPa、54.9MPa时,该组试件的试验结果是( )。
A、47.6MPa B、48.3MPa C、51.3MPa D、无效
答案:A
答案解析:三个试件测量值的算术平均值作为该组试件的强度值;三个测量值中的最大值最小值中如有一个与中间值的差值超过中间的15%时,则把最大及最小值一并去除,取中间值作为该组试件的抗压强度值;如最大值和最小值的差均超过中间值的15%,则该组试件的试验结果无效。最小值与中间值比较:(47.6-42.3)/47.6=11.13%,最大值与中间值比较:(54.9-47.6)/47.6=15.34%,因此应把最大及最小一并去除,取中间值47.6MPa为抗压强度值。 此题为2021年监理考题。

5.根据《混凝土结构工程施工质量验收规范》,钢筋运到施工现场后,应进行的主要力学性能试验是( )。
A、抗拉强度和抗剪强度试验 B、冷弯试验和耐高温试验
C、屈服强度和疲劳强度试验 D、拉力试验和弯曲性能试验
答案解析:钢筋主要力学试验包括:拉力试验(屈服强度、抗拉强度、伸长率);弯曲性能(冷弯试验、反复弯曲试验)。必要时,还需进行化学分析。
关联考点1:钢筋检查
|
复验项目 |
检验要求 |
检查数量 |
检查方法 |
|
物理及力学性能 |
应按国家现行标准的规定抽取试件作 屈服强度、抗拉强度、伸长率、弯曲性能 和 重量偏差检验 ,检验结果应符合相应标准的规定 |
按进场批次和产品的抽样检验方案确定 |
检查质量证明文件 和抽样检验报告 |
|
抗震钢筋伸长率 |
抗拉强度实测值与屈服强度实测值 的比值不应小于 1.25 ; 屈服强度实测值与屈服强度标准值 的比值不应大于 1.30 ; 最大力下总伸长率不应小于 9% |
按进场的批次和产品的抽样检验方案确定 |
检查抽样 检验报告 |
|
钢筋表面 检查 |
钢筋应平直、无损伤,表面不得有裂纹、油污、颗粒状或片状老锈 |
全数检查 |
表面探测与观察 |
|
质量与 尺寸偏差 |
成型钢筋的外观质量和尺寸偏差应符合现行国家标准《钢筋混凝土用钢》GB/T 1499.1~1499.3等相关标准的规定 |
同厂家、同类型 成型钢筋 ,不超过 30t 一批,每批随机抽取 3个 成型钢筋 |
观察,尺量 |
关联考点2:桩基承载力试验
|
试验项目 |
试验方法 |
|
|
单桩 静承 载力 试验 |
单桩垂直静承载力试验 |
试验数量:在同一条件下,试桩数不宜少于总桩数的 1% ,并不应少于 3根 ,工程总桩数50根以下不少于2根。 试验步骤:结合实际条件和试验内容,选定试验设备;规定承载力试验条件,一般应通过试桩进行验证后再修订试验条件;加载与卸载;资料整理:试验原始记录表、试验概况、绘制荷载变形曲线等;检测数据分析与应用 |
|
单桩抗拔承载力试验 |
||
|
单桩水平静承载力试验 |
||
|
单桩 动测 试验 |
高 应变动测法 |
检测数量:在地质条件相近、桩型和施工条件相同时, 不宜少于总桩数 5% ,且不应少于 5根 。 |
|
低 应变动测法 |
检测数量:采用随机取样的方式抽检。 |
|
第四章建设工程勘察设计阶段质量管理
1.下列选项中,不属于勘察成果评估报告组成内容的有( )。
A、勘察工作概况
B、勘察成果评估结论
C、勘察相关技术标准
D、勘察技术应用情况
E、勘察成果中存在的问题
答案解析:本题考查的是工程勘察质量管理主要工作。勘察成果评估报告应包括下列内容:
(建筑资源吧秒记:概深标书的议论)
• 勘察工作 概 况;
• 勘察报告编制 深 度、与勘察 标 准的符合情况;
• 勘察任务 书 的完成情况;
• 存在问题及建 议 ;
• 评估结 论 。
2.工程监理单位对勘察质量管理的工作是( )。
A、制定勘察实施方案 B、编制工程勘察任务书
C、审查勘察单位提交的勘察成果报告 D、选择工程勘察单位
答案解析:本题考查的是工程勘察质量管理主要工作。工程监理单位承担勘察阶段相关服务的,应做好下列工作:
(1)协助建设单位 编制工程勘察任务书 和 选择工程勘察单位 ,并协助 签订工程勘察合同 。
(2)审查勘察单位提交的 勘察方案 , 提出审查意见 ,并 报建设单位 。变更勘察方案时,应按原程序重新审查。
(3)检查勘察现场及室内试验主要岗位操作 人 员的资格,及所使用 设备 、仪器计量的检定情况。
(4)督促勘察单位 完成 勘察合同约定的工作内容,审核勘察单位提交的勘察费用 支付申请表 ,以及签发 勘察费用支付证书 ,并应报建设单位。
(5)检查勘察单位 执行 勘察方案的 情况 ,对 重要点位 的勘探与测试应进行 现场检查 。
(6)审查勘察单位提交的 勘察成果报告 ,必要时对各阶段的勘察成果报告组织专家论证或专家审查,并向建设单位提交 勘察成果评估报告 ,同时应参与勘察成果验收。经验收合格后勘察成果报告才能正式使用。
(7)做好后期服务质量保证,督促勘察单位做好施工阶段的勘察配合及验收工作,对施工过程中出现的地质问题进行跟踪。
(8)检查勘察单位技术档案管理情况,要求将全部资料特别是质量审查、监督主要依据的原始资料,分类编目,归档保存。
3.监理机构审查设计单位提交的设计成果,并提出评估报告,评估报告内容不包括( )。
A、设计工作概况 B、存在的问题及建议
C、技术参数是否先进合理 D、有关部门审查意见的落实情况
答案解析:本题考查的是初步设计质量管理。审查设计单位提交的设计成果,设计成果包括设计方案和初步设计,并提出评估报告。评估报告应包括下列主要内容:
(1)设计工作 概 况;
(2)设计 深 度、与设计 标 准的符合情况;
(3)设计任务 书 的完成情况;
(4)有关部门审查意见的落 实 情况;
(5)存在的问题及建 议 。
(建筑资源吧秒记:概深标书的议实)
4.工程监理单位协助建设单位组织设计方案评审时,对初步设计成果评审应重点审查( )。
A、设计项目的完整性,项目是否齐全、有无遗漏项
B、总图在平面和空间布置上是否有交叉和矛盾
C、总平面布置、工艺流程、施工进度能否实现
D、总平面布置是否充分考虑方向、风向、采光、通风等要素
E、设计方案是否全面,经济评价是否合理
答案:C,D,E
答案解析:本题考查的是初步设计质量管理。选项A不属于重点审查的内容。
关联考点:设计方案评审

5.项目监理机构实施设计阶段相关服务时,属于施工图设计协调管理工作的是( )。
A、协助审查施工图是否符合工程建设强制性标准
B、协助审查施工图中的消防安全性
C、协助建设单位建立设计过程的联席会议制度
D、协助设计单位审查“四新”的审定备案情况
答案:C
答案解析:工程监理单位承担设计阶段相关服务的,应做好下列工作:
(1) 协助 建设单位审查设计单位提出的新材料、新工艺、新技术、新设备(简称" 四新 ") 在相关部门的备案情况 。必要时应协助建设单位组织专家评审。
(2) 协助 建设单位 建立设计过程的联席会议制度 ,组织设计单位各专业主要设计人员定期或不定期开展设计讨论,共同研究和探讨设计过程中出现的矛盾,提出解决的方法。
(3) 协助 建设单位 开展深化设计管理 。对于二次深化设计,应组织深化设计单位与原设计单位充分协商沟通出具深化设计图纸,由 原设计单位审核会签 ,以确认深化设计符合总体设计要求,并对相关的配套专业设计能否满足深化图纸的要求予以确认。
关联考点:施工图设计评审内容与重点
• 评审的内容包括:对工程对象物的尺寸、布置、选材、构造、相互关系、施工及安装质量要求的详细设计图和说明,这也是 设计阶段质量控制的一个重点 。
• 评审的重点是: (建筑资源吧秒记:功文深)
• 使用 功 能是否满足质量目标和标准;
• 设计 文 件是否齐全、完整;
• 设计 深 度是否符合规定。
6.工程设计阶段,监理单位协助建设单位组织施工图设计评审时,评审的重点是( )。
A、设计深度是否符合规定 B、施工进度能否实现
C、经济评价是否合理 D、设计标准是否符合预定要求
答案解析:本题考查的是施工图设计质量管理。。选项BCD属于初步设计评审的内容。
关联考点:施工图设计阶段监理单位主要工作
|
总体 审核 |
首先审核施工 图纸的完整性 及各级的 签字盖章 。 其次要重点审核工艺和总图布置的合理性等。 |
|
设计 总说明审核 |
重点审查所采用设计依据、参数、标准是否满足质量要求,各项工程做法是否合理,选用设备、材料等是否先进、合理,采用的技术标准是否满足工程需要。 |
|
施工 设计图审查 |
重点审查 施工图是否符合现行标准、规程、规范、规定的要求;设计图纸是否符合现场和施工的实际条件,深度是否达到施工和安装的要求,是否达到工程质量的标准;选型、选材、造型、尺寸、节点等设计图纸是否满足质量要求。 |
|
此外还有:审查施工图预算和总投资预算、审核其他要求 |
|
审查机构应当对施工图审查下列内容:
(1)是否符合工程建设 强制性标准 ; (2)地基基础和主体结构的 安全性 ;
(3)消防 安全性 ; (4)人防工程(不含人防指挥工程)防护 安全性 ;
(5)是否符合民用建筑 节能强制性标准 ,对执行绿色建筑标准的项目,还应当审查是否符合绿色建筑标准;
(6)勘察设计企业和注册执业人员以及相关人员是否按规定在施工图上加盖相应的 图章和签字 ;
第五章建设工程施工质量控制和安全生产管理
1.项目监理机构对工程施工质量实施控制的主要依据有( )
A、工程合同文件
B、工程变更设计文件
C、施工现场质量管理制度
D、工程材料试验的技术标准
E、工程施工质量验收标准
答案解析:本题考查的是施工质量控制的依据。项目监理机构施工质量控制的依据,大体上有以下四类:
(一) 工程合同文件
(二) 工程勘察设计文件 :施工图审查报告与审查批准书、施工过程中设计单位出具的工程变更设计都属于设计文件的范畴,是项目监理机构进行质量控制的重要依据。
(三)有关质量管理方面的 法律法规、部门规章与规范性文件
(四) 工程建设标准
对于国内工程,国家标准是必须执行与遵守的最低要求,行业标准、地方标准和企业标准的要求 不能低于国家标准 的要求。企业标准是企业生产与工作的要求与规定,适用于企业的内部管理。
1. 工程项目 施工质量验收标准
2. 有关工程 材料 、半成品和构配件质量控制方面的专门技术法规性依据
3. 控制 施工作业活动 质量的技术规程
关联考点:施工质量控制的工作程序
|
程序 |
施工单位 |
专业监理工程师 |
总监理工程师 |
|
开工报审 |
提交报审表 |
审查 |
签署审核意见 签发开工令 |
|
隐蔽工程验收 |
自检合格 填写报审、报验表 |
现场检查 资料审核 签认 |
- |
|
检验批验收 |
- |
||
|
分项工程验收 |
- |
||
|
分部工程验收 |
填写报验表 |
参与验收 |
组织验收 签署验收意见 |
|
竣工预验收 |
- |
2.图纸会审的会议纪要应由( )负责整理,与会各方会签。
A、监理单位 B、建设单位 C、施工单位 D、设计单位
答案解析:
• 时间:收到通过审查的设计文件后, 设计交底前 • 主持单位: 建设单位
• 参与单位: 监理单位、施工单位 • 会议纪要: 施工单位整理 ,各方会签
关联考点:设计交底与图纸会审
图纸会审
• 时间:收到通过审查的设计文件后, 设计交底前
• 主持单位: 建设单位
• 会议纪要: 施工单位整理 ,各方会签
设计交底
• 时间:收到施工图设计文件 3个月 内,施工前
• 组织并主持单位: 建设单位
• 会议纪要: 设计方会同建设方形成会议纪要
3.经审查批准的施工组织设计,不得擅自任意改动。若需进行实质性的调整、补充或变动,应报( )审查同意。
A、施工单位工程技术负责人 B、项目经理 C、项目监理机构 D、建设单位
答案解析:本题考查的是施工组织设计的审查。经审查批准的施工组织设计,施工单位应认真贯彻实施,不得擅自任意改动。若需进行实质性的调整、补充或变动,应报项目监理机构审查同意。如果施工单位擅自改动,监理机构应及时发出监理通知单,要求按程序报审。
关联考点:施工组织设计审查内容

关联考点:施工方案审查

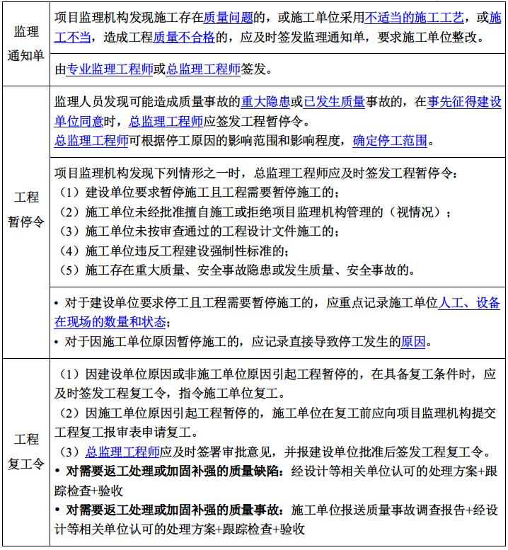
4.工程施工过程中,应由总监理工程师签发工程暂停令的情形有( )。
A、施工单位施工质量保证措施欠缺 B、施工单位拒绝项目监理机构管理
C、施工单位未按审查通过的工程设计文件施工 D、施工单位采用不适当的施工工艺
E、施工单位违反工程建设强制性标准
答案:C,E答案解析:此题有一定的争议,考虑的角度是命题人出题可能也只是原文的摘抄;虽然规范正文讲的是出现“施工单位拒绝项目监理机构管理的”属于应及时签发暂停令的情况,但是条文解读讲到“施工单位拒绝执行项目监理机构的要求和指令时,总监理工程师应视情况签发工程暂停令。从严谨的角度出发,B建议不选。
关联考点:监理通知单、复工令的签发

5.关于钢筋混凝土工程施工的说法,正确的是( )。
A、施工缝浇筑混凝土时,不应清除表面的浮浆
B、焊接连接接头试件应从试焊试验件中截取
C、圆形箍筋两端均应做成不大于45°的弯钩
D、受力钢筋保护层厚度的合格点率应达到90%及以上
答案解析:
选项A错误,施工缝浇筑混凝土,应清除浮浆、松动石子、软弱混凝土层。
选项B错误,焊接连接接头试件应从工程实体中截取。
选项C错误,箍筋的末端应按设计要求做弯钩;对一般结构构件,箍筋弯钩的弯折角度不应小于90°;对有抗震设防专门要求的结构构件,箍筋弯钩的弯折角度不应小于135°;圆形箍筋两末端均应做不小于135°的弯钩。
选项D正确,受力钢筋保护层厚度的合格点率应达到90%及以上,构件中受力钢筋的保护层厚度不应小于钢筋的公称直径,且不小于规范规定的最小厚度。
6.在现场安全管理工作中,监理单位应当结合危大工程专项施工方案编制( ),并对危大工程施工实施专项巡视检查。
A、监理规划 B、监理实施细则 C、监理大纲 D、监理专项施工方案
答案解析:本题考核知识点为现场安全管理。监理单位现场安全管理工作:
(1)应当结合危大工程专项施工方案 编制监理实施细则 ,并对危大工程施工实施专项 巡视检查 。
(2)发现施工单位未按照专项施工方案施工的,应当要求其进行整改; 情节严重的 ,应当要求其 暂停施工 ,并及时 报告建设单 位。施工单位拒不整改或者不停止施工的,应当及时报告建设单位和工程所在地住房城乡建设主管部门。
(3)应当将监理实施细则、专项施工方案审查、专项巡视检查、验收及整改等相关资料纳入档案管理。
关联考点:危大工程

第六章建设工程施工质量验收和保修
1.根据《建筑工程施工质量验收统一标准》,分项工程可按( )进行划分。
A、主要工种 B、施工工艺 C、施工特点 D、设备类别 E、专业性质
答案:A,B,D
答案解析:本题考查的是建筑工程施工质量验收层次划分原则。分项工程是分部工程的组成部分。分项工程可按主要工种、材料、施工工艺、设备类别进行划分。如建筑工程的主体结构分部工程中,混凝土结构子分部工程划分为模板、钢筋、混凝土、预应力、现浇结构、装配式结构等分项工程。
关联考点:建筑工程施工质量验收层次划分原则
|
单位工程 |
分部工程 |
分项工程 |
检验 批 |
|
|
划分 原则 |
具备独立施工条件并能形成独立使用功能的建筑物或构筑物 |
专 业性质 工 程部位 |
主要工种 材料 施工工艺 设备类别 |
工程 量 楼 层 施工 段 变 形缝 |
|
对于规模较大的单位工程,可将其能形成独立使用功能的部分划分为一个子单位工程。 |
当分部工程较大或较复杂时,可按 材 料种类、施工 特 点、施工 程 序、 专 业系统及类别将分部工程划分为若干子分部工程。 |
- |
- |
建筑资源吧秒记:
分部工程:要专/工; 子分部:材种/特点/程/专;
分项工程:工种/材/艺/设; 检验批:段/楼/变/量。
2.在工程施工质量验收活动中,分部工程质量验收的合格条件包括( )。
A、所含主要分项工程的质量验收合格
B、有关安全、节能抽样检验结果符合规定
C、有关环境保护抽样检验结果符合规定
D、观感质量符合要求
E、质量控制资料完整
答案:B,C,D,E
答案解析:本题考查的是分部工程质量验收。分部工程质量验收合格应符合下列规定:(1)所含分项工程的质量均应验收合格;(2)质量控制资料应完整;(3)有关安全、节能、环境保护和主要使用功能的抽样检验结果应符合相应规定;(4)观感质量应符合要求。
关联考点:工程施工质量验收程序与合格规定
|
检验批 |
分项工程 |
分部工程 |
单位工程 |
|
|
组织 |
专业监理工程师 |
总监理工程师 |
自检→预验收→申请→竣工验收 (1)预验收:总监理工程师组织各专业监理工程师进行,施工项目经理、项目技术负责人参加 (2)竣工验收:建设单位项目负责人组织监理、施工、设计、勘察等单位项目负责人等 |
|
|
参与 人员 |
施工单位项目质量检验员 专业工长 |
施工 单位 项目 专业 技术 负责人 |
施工项目负责人和项目技术负责人参加; ①地基与基础分部工程:施工单位技术、质量部门负责人+勘察、设计单位项目负责人也应参加 ②主体结构、节能分部工程:施工单位技术、质量部门负责人+设计单位项目负责人也应参加 |
|

关联考点2:建筑工程质量验收时不符合要求的处理
(1)经返工或返修的检验批,应重新进行验收。
(2)经有资质的检测机构 检测鉴定 能够达到设计要求的检验批,应予以验收。
(3)经原 设计单位核算 认可能够满足安全和使用功能的检验批,可予以验收。
(4)经 返修或加固处理 的分项、分部工程,满足安全及使用功能要求时,可按技术处理方案协商文件的要求予以验收。
(5)经返修或加固处理仍不能满足安全或重要使用要求的分部工程及单位工程,严禁验收。
3.单位工程质量竣工验收记录中,综合验收结论经参加验收各方共同商定,由( )填写,应对工程质量是否符合设计文件和相关标准的规定要求及总体质量水平作出评价。
A、监理单位 B、建设单位 C、设计单位 D、施工单位
答案解析:本题考查的是建筑工程施工质量验收程序和合格规定。单位工程质量竣工验收记录中,验收记录由施工单位填写,验收结论由监理单位填写。综合验收结论经参加验收各方共同商定,由建设单位填写,应对工程质量是否符合设计文件和相关标准的规定要求及总体质量水平作出评价。
4.为了确认建设项目是否达到设计目标及标准要求,城市轨道交通建设工程竣工验收应在( )后进行。
A、试运行三个月,并通过全部专项验收 B、试运行三个月,并通过主要专项验收
C、试运营三个月,并通过全部单位工程验收 D、试运营三个月,并通过全部专项验收
答案解析:城市轨道交通建设工程所包含的单位工程验收合格且通过相关专项验收后,方可组织项目工程验收;项目工程验收合格后,建设单位应组织不载客试运行,试运行三个月、并通过全部专项验收后,方可组织竣工验收;竣工验收合格后,城市轨道交通建设工程方可履行相关试运营手续。
关联考点:城市轨道交通工程施工验收组织
|
单位工程验收 |
项目工程验收 |
竣工验收 |
|
|
时间 |
单位工程完工后 |
各项单位工程验收后 试运行之前 |
项目工程验收合格后 试运营之前 |
|
• 城市轨道交通建设工程所包含的单位工程验收合格且通过相关专项验收后,方可组织项目工程验收; • 项目工程验收合格后,建设单位应组织 不载客试运行 , 试运行三个月 、并 通过全部专项验收后 ,方可组织竣工验收; • 竣工验收合格后,城市轨道交通建设工程方可履行相关试运营手续。 |
|||
|
组织 |
建设单位 |
||
|
参与 人员 |
勘察、设计、施工 监理等各参建单位 的项目负责人 |
• 各参建单位项目负责人 • 运营单位、负责专项验收的城市政府有关部门代表 |
• 各参建单位项目负责人 • 运营单位、 负责规划条件核实 和专项验收的城市政府有关部门代表 |
5.工程保修阶段,工程监理单位应完成的工作包括( )。
A、定期回访 B、协调联系 C、界定责任 D、督促维修 E、提出保修方案
答案:A,B,C,D
答案解析:本题考查的是工程保修阶段的主要工作。
|
定义 |
(1)缺陷责任期 一般为1年,最长不超过2年 ,由发、承包双方在合同中约定。 (2)保证金总预留比例不得高于工程价款结算总额的 3% 。 |
|
保修 阶段 工作 |
工程保修阶段工程监理单位应完成下列工作: (建筑资源吧秒记:定协界督检) (1) 定 期回访 (2) 协 调联系 (3) 界 定责任 (4) 督 促维修 (5) 检 查验收 |
6.下面关于施工单位对建设工程质量最低保修期限的说法,正确的有( )。
A、装修工程为2年
B、给水排水管道为5年
C、电气设备安装工程为2年
D、有防水要求的卫生间为2年
E、供热与供冷系统,为2个采暖期、供冷期
答案:A,C,E
答案解析:本题考查的是工程保修的相关规定。
在正常使用条件下,建设工程的最低保修期限为:
(1)基础设施工程、房屋建筑工程的地基基础和主体结构工程,为设计文件规定的该工程的合理使用年限;
(2)屋面防水工程、有防水要求的卫生间、房间和外墙面的防渗漏,为5年;
(3)供热与供冷系统,为2个采暖期、供冷期;
(4)电气管线、给排水管道、设备安装和装修工程,为2年。
第七章建设工程质量缺陷和事故处理
1.工程质量缺陷的成因因素主要包括( )。
A、违背基本建设程序
B、违反法律法规
C、地质勘察数据失真
D、设计差错
E、正规施工与管理
答案:A,B,C,D
答案解析:本题考查的是工程质量缺陷的成因。
常见质量缺陷的成因
|
违背基本 建设程序 |
基本建设程序是工程项目建设过程及其客观规律的反映,不按建设程序办事, 如: 未搞清地质情况就仓促开工 ; 边设计、边施工 ; 无图施工 ; 不经竣工验收就交付使用 |
|
违反 法律法规 |
如: 无证设计 ; 无证施工 ; 越级设计 ; 越级施工 ; 转包、挂靠 ; 工程招标投标中的不公平竞争 ; 超常的低价中标 ; 非法分包 ; 擅自修改设计 |
|
设计差错 |
如,盲目套用图纸,采用不正确的结构方案,计算简图与实际受力情况不符,荷载取值过小,内力分析有误,沉降缝或变形缝设置不当,悬挑结构未进行抗倾覆验算,以及计算错误等。 |
|
施工与 管理 不到位 |
不按图施工 或 未经设计单位同意擅自修改设计 。例如,将铰接做成刚接,将简支梁做成连续梁,导致结构破坏;挡土墙不按图设滤水层、排水孔,导致压力增大,墙体破坏或倾覆;不按有关的施工规范和操作规程施工,浇筑混凝土时振捣不良,产生薄弱部位;砖砌体砌筑上下通缝,灰浆不饱满等均能导致砖墙破坏。施工组织管理紊乱,不熟悉图纸,盲目施工;施工方案考虑不周,施工顺序颠倒;图纸未经会审,仓促施工;技术交底不清,违章作业;疏于检查、验收等 |
2.对已发生的工程质量缺陷,项目监理机构应进行的处理程序包括( )。
A、发生工程质量缺陷,工程监理单位安排监理人员进行检查和记录,并签发监理通知单,责成施工单位进行修复处理
B、施工单位进行质量缺陷调查,分析质量缺陷产生的原因,并提出经设计等相关单位认可的处理方案
C、围绕原点对现场各种现象和特征进行分析
D、工程监理单位审查施工单位报送的质量缺陷处理方案,并签署意见
E、对处理记录整理归档
答案:A,B,D,E
答案解析:本题考查的是工程质量缺陷的处理。工程施工过程中,由于种种主观和客观原因,出现质量缺陷往往难以避免。对已发生的质量缺陷,项目监理机构应按下列程序进行处理:
(1)发生工程质量缺陷后,工程监理机构签发 监理通知单 ,责成施工单位进行修复处理。
(2)施工单位进行质量缺陷调查,分析质量缺陷产生的原因,并提出经设计等相关单位认可的处理方案。
(3)项目监理机构 审查 施工单位报送的质量缺陷处理方案, 并签署意见 。
(4)施工单位按审查认可的处理方案实施处理,并对处理过程进行跟踪检查,对处理结果进行验收。
(5)对 非施工单位原因造成的工程质量缺陷 ,工程监理单位核实施工单位申报的修复工程费用, 签认工程款支付证书,并报建设单位 。
(6)对处理记录整理归档。
3.工程质量事故处理的基本要求有( )。
A、正确确定事故性质和处理范围 B、安全可靠、不留隐患
C、满足建筑物的功能和使用要求 D、技术可行 E、经济合理
答案:B,C,D,E答案解析:工程质量事故处理基本要求是:安全可靠,不留隐患;满足建筑物的功能和使用要求;技术可行,经济合理。选项A属于处理原则。
关联考点:工程质量事故处理方案类型
|
类型 |
适用范围 |
|
修补 处理 |
这是最常用的一类处理方案。质量虽未达到规定的规范、标准或设计要求, 存在一定缺陷 ,但通过修补或更换构配件、设备后还可达到要求的标准,又不影响使用功能和外观要求 |
|
返工 处理 |
当工程质量未达到规定的标准和要求, 存在的严重质量缺陷 , 对结构的使用和安全构成重大影响 ,且又 无法通过修补处理 的情况下 |
|
不做 处理 |
某些工程质量缺陷虽然不符合规定的要求和标准构成质量事故,但视其严重情况,经过分析、论证、法定 检测单位鉴定 和设计等 有关单位认可 ,对工程或结构使用及安全影响不大,也可不做专门处理。 |
关联考点:工程质量事故处理方案的辅助决策方法包括
事故处理方案 的 辅助方法 (建筑资源吧秒记:试、定、专、方)
|
试验验证 |
即对某些有严重质量缺陷的项目,以便确定缺陷的严重程度 |
|
定期观测 |
有些工程在发现其质量缺陷时,其状态可能尚未达到稳定仍会继续发展 |
|
专家论证 |
对于某些工程质量缺陷,可能涉及的技术领域比较广泛, 或问题很复杂,有时仅根据合同规定难以决策 |
|
方案比较 |
这是比较常用的一种方法。同类型和同一性质的事故可先设计多种处理方案, 然后结合当地的资源情况、施工条件等逐项给出权重, 作出对比,从而选择具有较高处理效果又便于施工的处理方案 |
4.某桥梁工程桩基施工过程中,由于操作平台整体倒塌导致3人死亡,100人重伤,直接经济损失118万元,根据安全事故造成的后果,该事故属于( )。
A、一般事故 B、重大事故 C、较大事故 D、特别重大事故
答案解析:本题考查的是工程质量事故等级划分。
关联考点1:工程质量事故等级划分

关联考点2:工程质量事故处理

第八章设备采购和监造质量控制
1.监理单位对总包单位提交的设备采购方案进行审查的内容有( )
A、采购内容和范围 B、设备质量标准 C、设备供货厂商资质
D、设备检查及验收程序 E、保证设备质量的措施
答案:A,B,D,E
答案解析:本题考查的是市场采购设备质量控制。

2.设备制造的质量监控方式不包括( )。
A、驻厂监造 B、巡回监控 C、随机监控 D、定点监控
答案解析:本题考查重点是“设备制造的质量监控方式”。
|
方式 |
说明 |
|
驻厂监造 |
对于 特别重要设备 ,监理单位可以采取驻厂监造的方式。 |
|
巡回监控 |
对某些设备(如 制造周期长 的设备)则可采用巡回监控的方式。在设备制造过程中,监造人员要定期及不定期的到制造现场,检查了解设备制造过程的质量状况,做好相应记录,发现问题及时处理。 |
|
定点监控 |
大部分设备 可以采取定点监控的方式。 |
因此,本题的正确答案为C。
关联考点1:设备制造的质量控制

关联考点2:质量记录资料
质量记录资料 包括 质量管理资料,设备制造依据,制造过程的检查、验收资料,设备制造原材料、构配件的质量资料等。
|
质量管理资料 |
各种制度、证明资料、人员证书资质、规定等 |
|
制造依据及工艺 |
各种标准、记录、图纸、制造资料 |
|
制造材料质量记录 |
各种合格资料、复检报告、外购质量证明 |
|
加工检查验收资料 |
交接检查、焊接探伤、试装、拼接、 性能检测、变更记录、不合格返修 |