【学习目标】
1、了解甲午中日战争的概况;
2、了解左宝贵、邓世昌等英雄人物的英雄事迹;
3、掌握《马关条约》的内容和影响;
4、掌握美国“门户开放”政策的实质和影响。
【学习重难点】
重点:
知道甲午中日战争的主要战役;
列举《马关条约》的主要内容;
难点: 说明《马关条约》与瓜分中国狂潮的民族危机加剧的关系。
【课程讲解】
知识点一:甲午中日战争
1、背景:
(1)根本原因: 侵华是日本的既定国策,根本目的是称霸世界。
欲称霸世界,必先征服亚洲;欲征服亚洲,必先征服中国;欲征服中国,必先征服朝鲜。——日本大陆政策
说明:日本是以朝鲜为跳板侵略中国。
(2)导火线(直接原因或借口):1 894年朝鲜东学*党**起义
甲午中日战争不是偶然发生的,它是日本长期预谋的结果。1894年朝鲜爆发农民起义,给日本出兵朝鲜提供了借口,成了中日之间战争的导火线。
2、爆发: 1894年7月,丰岛战役
3、名称由来: 1894年是农历甲午年,这场战争因此称为“甲午中日战争”。
4、主要战役:

甲午中日战争中的主要战役
(1)平壤战役: 1894年9月,日军*攻围**平壤,清军将领左宝贵中炮牺牲,统帅叶志超弃城逃跑,平壤陷落。

(2)黄海大战: 北洋舰队与日本联合舰队在黄海开战,致远舰管带邓世昌中弹牺牲。北洋舰队损失严重,但主力尚存。可惜李鸿章命令躲进威海卫军港,不许迎战,日军夺取了制海权。

(3)辽东半岛之战:
A、辽东半岛之战: 黄海大战之后,日军分两路入侵中国。中国守将不战而逃,只有徐邦道孤军迎敌,最终战败。
B、旅顺大*杀屠**: 日军占领旅顺后,连续进行四天大*杀屠**,杀害两万多中国人,其罪行令人发指。

日军在旅顺*杀屠**中国居民
(4)威海卫战役: 1895年初,日军进攻山东威海卫,北洋舰队陷入绝境。日军劝北洋水师提督丁汝昌投降,遭到严词拒绝。在援兵无望的情况下,丁汝昌自杀殉国,北洋舰队全军覆没。

北洋舰队全军覆没标志着洋务运动的失败。

在这场战争中,中国军民表现出临危不惧、舍生忘死、英勇杀敌、奋勇抗争的精神。如在平壤战役中,清军将领 左宝贵 坚决抵抗,誓与平壤城共存亡,在炮手阵亡后,他亲自点燃大炮轰击日军,最后中炮牺牲。致远号管带邓世昌、经远号管带林永升和两舰官兵英勇战斗,与舰同沉。台湾军民也为保卫祖国神圣领土,写下了可歌可泣的光辉一页。他们这种不畏*暴强**、勇于抗争、不怕牺牲,维护祖国领土完整的顽强意志和高度的爱国主义精神值得我们学习。
知识点二:《马关条约》的签订
1、时间: 1895年
2、地点: 日本马关
3、签约人: 李鸿章
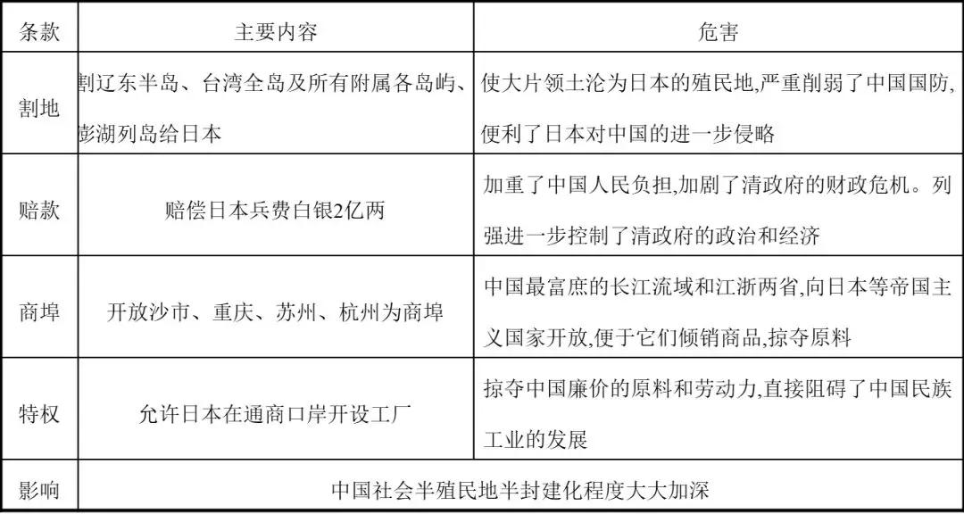
4、条约内容及危害

5、条约影响:
使外国侵略势力进一步深入中国腹地,大大加深了中国的半殖民地化程度。
6、与之前条约的不同之处:
允许日本在通商口岸开设工厂,使列强对中国的经济侵略由以商品输出为主变为以资本输出为主;阻碍了中国民族工业的发展。
7、甲午中日战争中国战败的原因:

(1)根本原因: 腐朽落后的封建制度
(2)主观原因: 清政府腐败无能;国家贫穷落后;统治者避战求和,妥协退让;清军军备废弛等
(3)客观原因: 日本为了称霸世界,早有预谋。
知识点三:瓜分中国狂潮
1、导火线: 三国干涉还辽事件
①原因: 《马关条约》的签订,损害了俄、德、法三国在华利益。
②实质: 帝国主义在华利益之争。
说明: 列强在各自的侵华利益上,既有矛盾斗争又有勾结妥协。

2、瓜分中国狂潮的表现:
列强在中国掀起了抢夺利权、强租海港、划分势力范围。

3、“门户开放”政策
A、背景: 列强在瓜分中国狂潮时,美国忙于美西战争,无暇东顾。
B、时间: 1898年美国向英、俄、德、日、意、法六国提出的
C、内容: 承认各国在中国的势力范围和既得特权;同时要求在各国租借地和势力范围内享有均等贸易机会。
D、实质: 门户开放政策反映出美国与其他各国在侵华政策上的矛盾。
【拓展延伸】
1、甲午中日战争的影响:
对中国:
①宣告洋务运动的彻底失败;
②国际地位一落千丈
③半殖民地化程度大大加深,列强掀起瓜分狂潮, 民族危机空前严重;
④促进了中华民族的新觉醒救亡运动不断高涨 .
⑤客观上促进了中国资本主义的发展。
对日本:
①获得巨大政治经济利益;
②促进了资本主义的发展和国力的增强;
③刺激了日本的军国主义倾向。
对远东:
列强在远东矛盾加剧,争夺为主。
2、《马关条约》与瓜分中国狂潮的民族危机加剧的关系。
《马关条约》的签订助长了列强争夺中国的野心;俄法德三国制造了三国干涉还辽事件,刺激了列强掀起瓜分中国的狂潮。
3、《马关条约》的危害
①割辽东半岛、台湾全岛及所有附属各岛屿、澎湖列岛给日本。严重损害了中国领土主权,致使中国京津地区受到安全威胁;中国东南沿海的战略地位和经济价值受到收缩和损害。
②赔偿日本兵费白银2亿两。严重破坏了中国的财政,大大加重了中国人民的负担为了还款,清政府加紧搜刮人民外,只得大借附有苛刻条件的“洋债”。
③开放沙市、重庆、苏州、杭州为商埠。便利了日本及其他帝国主义国家掠夺中国最富庶的长江流域特别是江浙两省的财富,掠夺从沿海深入到内陆。
④允许日本在通商口岸开设工厂。日本可在通商口岸开设工厂,便利了帝国主义对中国的资本输出。从此,列强在中国直接投资开办工厂,剥削廉价劳力和掠夺原材料。严重阻挠了中国初步形成的民族工业的发展。
【课本习题解答】
1、26页材料研读
黄海大战之后,日本很快登陆辽东半岛,占领旅顺后进行四天大*杀屠**,杀害了两万多手无寸铁的中国百姓,制造了旅顺大*杀屠**,犯下了令人发指的罪行,揭露了日本凶残野蛮的真面目。
2、26页问题思考
中国是一个海陆兼具的国家。从*片鸦**战争到甲午中日战争的史实证明,海洋已经成为侵略者来袭的主要方向,近代中国海防松弛,有海无防,被动挨打。
以史为鉴,面向未来。没有强大的海军,一旦有海防危机,就失去了国家的安全屏障,因此,海防是国家战略防卫的重要组成部分。
3、27页课后活动
前者是列强侵华的表现,是半殖民地半封建社会的产物,严重阻碍了中国民族工业的发展;
后者是改革开放的产物,是在中国独立自主的前提下对双方互惠互利的平等交易行为,它在客观上促进了中国经济的发展。
【知识小结】

1894年日本发动了蓄谋已久的甲午中日战争,战争中涌现出许多民族英雄,但由于清政府腐败无能,最终清政府战败,被迫签订了《马关条约》,中国的主权再一次遭到践踏,也刺激了列强的侵略野心,出现了瓜分中国的狂潮,使中国的民族危机大大加深了。
【练一练】
1、1895年,有人写了一副对联:“台湾今已归日本,颐和园又搭天棚。”这副对联从一个侧面揭示了甲午中日战争中国失败的主要原因是( )
A.清政府成为东洋朝廷
B.封建制度腐朽落后
C.日本政治制度先进
D.日本侵华准备充分
2、《马关条约》中对中国民族工业危害最大是( )
A. 赔款2亿两白银
B. 允许日本在华设厂
C. 增开沙市。重庆为商埠
D. 割辽东半岛、台湾给日本
3、今年4月13日,《人民日报》在《从甲午战争的废墟上崛起》一文中指出:“l20年前的那个甲午,是黑暗的、痛苦的、流血的、沉沦的甲午。”这里主要是指甲午战后
A.签订了不平等条约,中国开始沦为半殖民地半封建社会
B.日本发动了全面侵华战争,中华民族面临着灭亡的危险
C.完全沦为半殖民地半封建社会,清政府成为洋人的朝廷
D.刺激了帝国主义瓜分中国的野心,半殖民地化大大加深
4、黄遵宪是我国近代史上著名的诗人,其诗很多反映了近代中国备受列强侵略的历史, 如诗歌《悲平壤》《哀旅顺》《哭威海》《马关纪事》《台湾行》.请问这几首诗反映的是近代列强对中国的哪一次侵略战争?
A.第一次*片鸦**战争
B.第二次*片鸦**战争
C.甲午中日战争
D.八国联军侵华战争
5、“此日漫挥天下泪,有公足壮海军威。”这副挽联哀悼的是甲午中日战争中牺牲的
A.魏源
B.李鸿章
C.严复
D.邓世昌
6、在《中*帝国华**的衰落》一书中,有这样的评论:被文明与中国迥异的欧洲国家打败已经够糟的了,但眼见昔日模仿中国的“倭寇”击败大清帝国,无疑重重地打击了这个国家的自尊。“打击了这个国家的自尊”的战争是指
A.*片鸦**战争
B.第二次*片鸦**战争
C.甲午中日战争
D.抗日战争
7、某条约缔结后,晚清重臣张之洞哀叹:“北无旅顺,南无台湾,中华海面,全为所扼。此后虽有水师,何从施展?”该条约是
A.《南京条约》
B.《辛丑条约》
C.《马关条约》
D.《巴黎和约》
参考答案
1.B 2.B 3.D 4.C
5.D 6.C 7.C