这段时间,大家纷纷化身居家小能手,做饭、修马桶、修吸尘器……,各项技能不断升级,但劳动的过程中,也要注意安全,如果不小心受伤了,该怎么处理呢?
手被刀切伤了,要不要去医院?
受了外伤要不要去医院处理,可以从以下几个方面考虑:受伤的原因、伤口的深浅和出血情况。如果是因为干净的物品导致外伤,比如说干净的玻璃、刀;伤口较浅,比如只是划破了皮,看不到脂肪和肌肉;出血量也比较少,按压一会儿就可以止血了,如15分钟左右,这样的外伤可以不用到医院处理,其他情况都应及时到医院清创和包扎。所以如果切伤手的刀具不干净,比如刚刚切了带泥土的蔬菜,切得伤口比较深,出血较多,肯定是需要到医院处理伤口的,医生还会根据伤者的具体情况考虑是否需要打破伤风针。

受了外伤,第一时间应该如何处理?
受了外伤,第一时间应该怎么办?先消毒?先清洗?先包起来?面对疼痛、流血和惊吓,不要慌张,正确的步骤应该是先止血,再清洗、消毒,然后包扎。
1. 止血。首先用干净的布或绷带按压伤口15分钟左右,通过按压来起到止血的效果。如果仍然无法止血,可以延长按压的时间并抬高伤处。
2. 清洗、消毒。血止住以后,可以用生理盐水或清水冲洗,用清水冲洗后可以使用碘伏消毒,消毒范围可以覆盖伤口周围3—5公分。
3. 包扎。伤口清洁完,可以使用无菌的纱布覆盖,用胶布或绷带等辅助固定。
一般来说,按压就足以起到止血的作用,涂撒粉剂的止血效果并不确定,且沾满粉剂的伤口不利于医生对伤口的检查,增加了清创的难度,所以涂撒粉剂的止血方式并不十分推荐,按压和碘伏消毒已经可以起到很好的效果。

在自行处理后,就要根据第一条来判断是否需要就医了。一般来说,能看到脂肪的伤口就比较深了,也就是能看到发黄、发白的组织。较深的伤口应该尽早到医院处理,医生会根据情况予以缝合,缝合可以帮助伤口较快愈合并减少疤痕,比如学姐前些日子手切伤了,到医院时已经距离受伤超过6个小时,就不能进行缝合了,所以如果受伤较重,要及时就医,以免贻误病情。
破伤风是怎么回事?
受了外伤,除了要关注伤口的清洁、包扎,还要考虑感染破伤风杆菌的风险。破伤风杆菌的全名叫破伤风梭状芽孢杆菌,这个名字很形象的诠释了它的形态。破伤风杆菌广泛存在于大自然中,特别喜欢灰尘、泥土和粪便,很容易接触到,破伤风杆菌可以通过皮肤或粘膜的伤口侵入人体,各种类型和大小的创伤都有感染的可能。破伤风杆菌是一种厌氧菌,在缺氧或感染的情况下,就会复苏并繁殖,然后释放破伤风毒素。破伤风毒素是目前医学上发现的最毒的毒素之一,1g破伤风毒素,差不多一颗花生米大小,就能够毒死600万人口。

破伤风毒素会影响人体的中枢神经系统,会造成全身骨骼肌持续性的强直和痉挛,让肌肉只会强烈收缩,不能舒张,会导致肌肉的断裂,甚至造成骨折,最严重的情况会影响到呼吸肌,也就是帮助人体呼吸的这些肌肉,会引起喉痉挛、窒息。所以感染破伤风的症状一般表现为全身骨骼肌强烈收缩,出现牙关紧闭、面露苦笑、脖子硬、腹部像一块硬板等情况。

现在破伤风的病死率依然很高,治疗困难。目前全世界破伤风的平均致死率在30%到50%之间。即使是一察觉自己“中毒”了,立即到咱们国家最好的医院就诊,病死率也得在10%左右,而且治疗过程非常困难,病人非常受罪还要花很多很多钱!
破伤风这么毒,该怎么办?
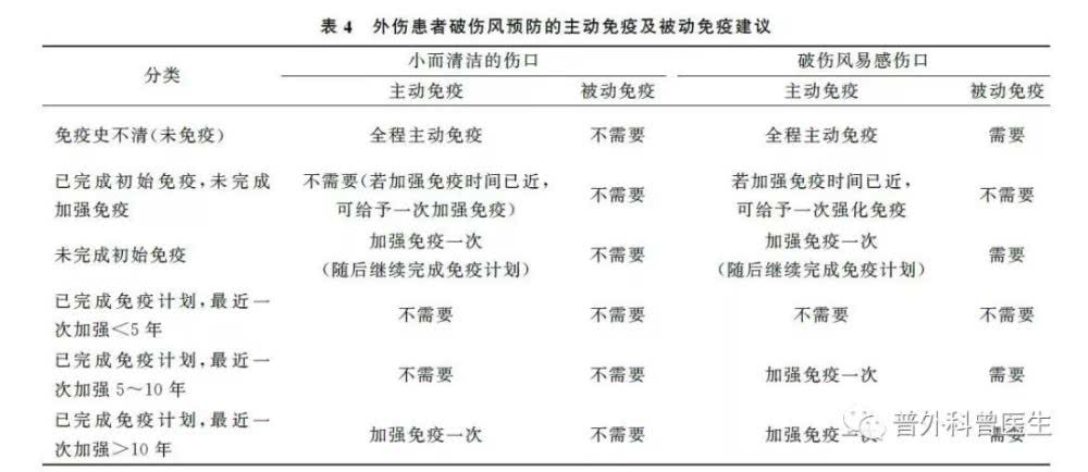
破伤风这么毒,该怎么对付它呢?既然治疗困难,致死率高,那就以预防为首!预防破伤风有两种方式,一种被称为被动免疫,一种为主动免疫。
被动免疫是指在创伤暴露,有可能感染的情况下,注射抗体,使人体在短时间内有足够浓度的“士兵”消灭掉侵入人体的“敌人”。受伤后到医院打的破伤风针,就是这种原理。破伤风针又主要分为两种,一种叫做破伤风抗毒素,又叫马破,另一种叫破伤风人免疫球蛋白。从名字上我们可以看到一个带有“马”字,一个带有“人”字,这是因为抗体的来源不同。相较于破伤风人免疫球蛋白是从人身体里提取的抗体,破伤风抗毒素则是从马身体里提取的,因为来自不同生物体,在注射到人体时,可能会出现过敏反应,所以注射前需先进行皮试,不过敏才能注射。并且,相较于前者,破伤风抗毒素的作用效率会低一些,也就是说管事的程度相对差一些,但它也有一个很明显的优点,那就是量多便宜。

同被动免疫的注射抗体不同,主动免疫是刺激人免疫系统,自己产生抗体,可以通过打疫苗来实现。主动免疫产生抗体比较慢,但持续保护机体的时间会比较长,相较于每次出现污染的创伤都要打破伤风针,破伤风疫苗的保护时间可以达到5到10年。一般来说,打全三针破伤风疫苗,5年内出现伤口,是不需要进行抗破伤风的处理的,超过5年需要根据伤口的情况进行判断,比如出现高风险需要补打一针破伤风疫苗,因为在主动免疫下,人体会产生免疫记忆,只需补打一针疫苗,就足以唤醒和调动免疫系统的“记忆”产生足够的抗体。

所以说,注射疫苗是预防疾病最科学、最安全、最有效、也是最经济的方法。
什么样的伤口,容易感染破伤风杆菌?
除了了解预防破伤风的有效办法,更重要的是,不能抱有侥幸心理。除了因不干净的物品受伤,如带有铁锈、泥土的钉子、刀具等扎伤、割伤,这些伤口也应该引起重视,及时就医。

除此之外,一些平时不太注意的外伤,比如说纸剌伤、草割伤、抠鼻子等也有可能感染破伤风。但不必过于紧张,只要我们保持健康卫生的生活习惯,受伤了及时消毒处理或就医,就不会出现什么问题。而疫苗,应该引起更多人的关注!
部分图片来自网络,如有版权问题请与我们联系
本文是中国数字科技馆(www.cdstm.cn)原创内容,转载请注明出处和作者,否则我们将依法追究侵权责任。