为方便行业人士或投资者更进一步了解PTFE行业现状与前景,智研咨询特推出《2023-2029年中国PTFE行业市场现状调查及竞争格局预测报告》(以下简称《报告》)。报告对中国PTFE市场做出全面梳理和深入分析,是智研咨询多年连续追踪、实地走访、调研和分析成果的呈现。

为确保PTFE行业数据精准性以及内容的可参考价值,智研咨询研究团队通过上市公司年报、厂家调研、经销商座谈、专家验证等多渠道开展数据采集工作,并对数据进行多维度分析,以求深度剖析行业各个领域,使从业者能够从多种维度、多个侧面综合了解2022年PTFE行业的发展态势,以及创新前沿热点,进而赋能PTFE从业者抢跑转型赛道。

半导体材料是电子材料的一个分类,是指导电能力介于导体和绝缘体之间的材料,导电率在1mΩ·cm到1GΩ·cm范围内,一般情况下导电率随温度的升高而提高。半导体材料具有热敏性、光敏性、掺杂性等特点,是用于半导体生产环节中前道晶圆制造和后道封装的重要材料,作为集成电路或各类半导体器件能量转换功能的媒介,被广泛应用于汽车、照明、家用电器、消费电子、信息通讯等领域的集成电路或各类半导体器件中。
半导体材料的种类繁多,根据其生产工艺及性能可分为前道晶圆制造材料和后道封装材料两大类:1)晶圆制造材料是指除硅片外在未经封装的晶圆制造环节中所应用到的各类材料,主要包括光刻胶、光刻胶配套试剂、硅片、电子气体、CMP抛光材料(抛光液、抛光垫等)、纯净高纯试剂、溅射靶材等;2)封装材料是指在晶圆封装过程中所应用到的各类材料,包括引线框架、键合金丝、封装基板、缝合胶、环氧膜塑料、芯片粘贴结膜、陶瓷封装材料、环氧膜塑料等。
CMP即化学机械抛光,是化学腐蚀与机械磨削相结合的一种抛光方法,用于精密加工领域,是目前唯一能够实现晶片全局平坦化的实用技术和核心技术。CMP抛光材料涉及抛光垫、抛光液等。
抛光垫是一种具有一定弹性且疏松多孔的材料,作为化学机械抛光中的核心耗材之一,主要作用是储存和运输抛光液、去除磨屑和维持稳定的抛光环境等。抛光垫的性质直接影响晶圆的表面质量,是关系到平坦化效果的直接因素之一。按照材料类型抛光垫可以分为聚氨酯抛光垫、无纺布抛光垫、带绒毛结构的无纺布抛光片三大类型。
三大类PTFE在抛光过程中使用环节有所不同。硅片抛光包括粗抛光、细抛光和精抛光三道工序。粗抛工序可去除晶片表面损伤层,使其达到要求的几何尺寸加工精度,抛光加工量约为15μm-20μm。细抛工序可进一步降低晶片表面平整度及粗糙度,抛光加工量约为3μm-6μm。精抛工序可使晶片表面形成极高纳米形貌特征,一般抛光加工量小于1μm。聚氨酯抛光垫一般用于粗抛,无纺布抛光垫一般用于细抛,带绒毛结构的无纺布抛光垫一般用于精抛。
抛光垫企业通常外购聚氨酯弹性体,再经过贴胶、雕槽、切片等工艺制成抛光垫,提供给下游晶圆厂验证,验证通过后逐步实现批量供货。抛光垫上游材料为聚氨酯、无纺布等基础化工产品,其中高质量聚氨酯是生产抛光垫的技术难点,专利薄弱是我国抛光垫行业的痛点。硬度、可压缩性和孔洞结构规整性是判断抛光垫性能的关键指标。抛光垫尺寸与晶圆尺寸直接挂钩,包括十二寸和八寸两种规格,尺寸越大,制备难度越大。

CMP抛光材料是晶圆制造关键工艺—化学机械抛光(CMP)环节的核心耗材,CMP抛光步骤随逻辑和存储芯片技术进步而增加,CMP抛光材料的用量也随之增长。此外,在硅片制造和封装领域也有CMP抛光工艺的应用场景。CMP抛光材料是集成电路制造中至关重要的半导体材料,CMP抛光材料在集成电路制造材料成本中占比7%,其中PTFE、CMP抛光液、CMP清洗液合计占CMP抛光材料成本的85%以上。随着国内半导体产业规模的增长和制程工艺的进步、芯片堆叠层数的增加,抛光步骤和CMP耗材用量将会增加,CMP材料市场将进一步扩大。
2022年我国半导体材料市场规模为1016.3亿元,其中半导体晶圆制造材料市场规模从2015年的321.1亿元增长至2022年的670.3亿元;封装材料市场规模从2015年的267.7亿元增长至2022年的462.9亿元。抛光垫作为晶圆制造材料产业细分之一,国内市场规模从2015年的7.42亿元增长至2022年的15.48亿元。

集成电路产业是引领新一轮科技革命和产业变革的关键力量,是国家大力支持发展的战略性产业,半导体材料则是集成电路产业的基石。在汽车电子、5G通讯、智能终端等新兴领域强劲带动下,全球集成电路产能加速扩张;国际地缘政治因素和供应链自主可控的需求助力推进半导体材料自主化进程。
全球抛光垫市场主要被陶氏化学公司所垄断,其他供应商还包括日本东丽、3M、台湾三方化学、卡博特等公司等。目前,国内只有少数几家企业能够生产抛光垫,抛光垫相关生产企业主要有湖北鼎龙控股股份有限公司、宁波江丰电子材料股份有限公司、上海映智研磨材料有限公司、安徽禾臣新材料有限公司等。
本土龙头企业鼎龙股份抛光垫业务规模从2018年的300余万元飙升至2022年的4.57亿元,鼎龙股份市场份额接近30%,供应链自主可控需求推动下,我国抛光垫进口替代稳步推进。

半导体产业属于高精尖科技产业,近年来的中美贸易摩擦和中兴、华为事件,折射中国半导体产业自有核心技术不足,半导体市场生态不成熟等缺点。但在国家战略层面的大力推动下,这对于国内半导体企业来说,既是挑战,也是弯道超车的机遇,实现真正的半导体产业链国产化的道路任重而道远,在政府、企业、高校、相关从业人员等各方力量长期共同努力下,国产半导体设备产业必将摆脱受制于人的局面。
近年来国内企业通过合作(江丰电子签约美国嘉柏)、兼并(鼎龙股份控股时代立夫)方式加强产业合作,产业技术、资本、渠道得到有效整合,未来本土产品有望占据市场主流。

《2023-2029年中国PTFE行业市场现状调查及竞争格局预测报告》是智研咨询重要成果,是智研咨询引领行业变革、寄情行业、践行使命的有力体现,更是PTFE领域从业者把脉行业不可或缺的重要工具。智研咨询已经形成一套完整、立体的智库体系,多年来服务政府、企业、金融机构等,提供科技、咨询、教育、生态、资本等服务。

数据说明:
1:本报告核心数据更新至2022年12月,以中国大陆地区数据为主,少量涉及全球及相关地区数据;预测区间涵盖2023-2029年,数据内容涉及PTFE行业产能、行业产量、市场规模、产品价格等。
2:除一手调研信息和数据外,国家统计局、中国海关、行业协会、上市公司公开报告(招股说明书、转让说明书、年报、问询报告等)等权威数据源亦共同构成本报告的数据来源。一手资料来源于研究团队对行业内重点企业访谈获取的一手信息数据,主要采访对象有企业高管、行业专家、技术负责人、下游客户、分销商、代理商、经销商以及上游原料供应商等;二手资料来源主要包括全球范围相关行业新闻、公司年报、非盈利性组织、行业协会、政府机构及第三方数据库等。
3:报告核心数据基于公司严格的数据采集、筛选、加工、分析体系以及自主测算模型,确保统计数据的准确可靠。
4:本报告所采用的数据均来自合规渠道,分析逻辑基于智研团队的专业理解,清晰准确地反映了分析师的研究观点。
报告目录框架:
第一章 PTFE行业产品定义及行业环境发展分析
第一节 PTFE行业产品定义
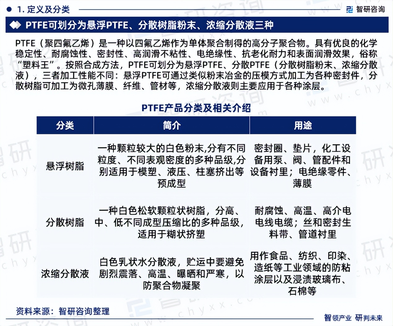
一、PTFE行业产品定义及分类
二、PTFE行业产品应用范围分析
三、PTFE行业发展历程
四、PTFE行业或所属大行业发展地位及在国民经济中的地位分析
第二节 PTFE行业产业链发展环境简析
一、PTFE行业产业链模型理论
二、PTFE行业产业链示意图
三、PTFE行业产业链相关叙述
第三节 PTFE行业市场环境分析
一、PTFE行业政策发展环境分析
1、行业监管体制分析
2、行业法律法规分析
3、行业发展规划分析
二、PTFE行业经济环境发展分析
1、居民收入水平
2、居民消费水平
3、恩格尔系数情况
4、城市化进程情况
5、人民币汇率走势
三、PTFE行业技术环境分析
1、PTFE所属行业专利申请数分析
2、PTFE所属行业专利申请人分析
3、PTFE所属行业热门专利技术分析
四、PTFE行业技术现状及趋势
1、PTFE行业技术流程或现状
2、PTFE行业技术发展趋势
第四节 PTFE行业宏观经济现状预测分析
一、中国人口分析
二、中国GDP走势
三、2022年中国经济现状分析
四、2023-2029年中国经济预测分析
第二章 2018-2022年PTFE行业国内外市场发展概述
第一节 2018-2022年全球PTFE行业发展分析
一、全球经济发展现状
1、全球经济发展分析
2、全球贸易现状分析
3、全球经济发展趋势分析
二、2018-2022年全球PTFE行业发展概述
1、全球PTFE行业市场供需情况
2、全球PTFE行业市场规模及区域分布情况
3、全球PTFE行业重点国家市场分析
4、全球PTFE行业发展热点分析
5、2023-2029年全球PTFE行业市场规模预测
6、全球PTFE行业技术发展现状及趋势分析
第二节 2018-2022年中国PTFE行业简述
一、中国PTFE行业生命周期分析
二、中国PTFE行业市场成熟度情况
三、中国和国外PTFE行业对比SWTO
四、国内PTFE行业发展优惠政策或措施
1、进出口关税
2、国家政策支持
3、部分地方政府支持
五、2023-2029年PTFE行业发展前景分析
1、全球PTFE行业发展前景
2、中国PTFE行业发展前景
第三章 2018-2022年中国PTFE产业运行现状分析
第一节 我国PTFE行业发展状况分析
一、我国PTFE行业发展阶段
1、PTFE行业概述
2、PTFE行业发展热点
二、我国PTFE行业发展产销量情况
三、我国PTFE行业价格分析
四、我国PTFE行业价格影响因素分析
第二节 PTFE行业运行现状分析
一、我国PTFE行业市场规模
二、我国PTFE行业细分市场分析
第三节 2018-2022年中国PTFE产业发展存在的问题与对策分析
第四章 2018-2022年国内PTFE行业(所属行业)数据监测分析
第一节 2018-2022年中国PTFE行业(所属行业)总体数据分析
一、2020年中国PTFE所属行业全部企业数据分析
二、2021年中国PTFE所属行业全部企业数据分析
三、2022年中国PTFE所属行业全部企业数据分析
第二节 2018-2022年中国PTFE行业(所属行业)不同规模企业数据分析
一、2020年中国PTFE所属行业不同规模企业数据分析
二、2021年中国PTFE所属行业不同规模企业数据分析
三、2022年中国PTFE所属行业不同规模企业数据分析
第三节 2018-2022年中国PTFE行业(所属行业)不同所有制企业数据分析
一、2020年中国PTFE所属行业不同所有制企业数据分析
二、2021年中国PTFE所属行业不同所有制企业数据分析
三、2022年中国PTFE所属行业不同所有制企业数据分析
第五章 2018-2022年中国PTFE产业竞争格局分析
第一节 2018-2022年中国PTFE产业竞争现状分析
一、中国PTFE产品品牌竞争分析
二、中国PTFE产业技术竞争分析
三、中国PTFE产业进出口分析
1、中国PTFE产业或相关行业产品进出口数据
2、中国PTFE产业或相关行业产品进出口分来源(国别)
第二节 行业竞争结构分析
一、现有企业间竞争
二、潜在进入者分析
三、替代品威胁分析
四、供应商议价能力
五、客户议价能力
第三节 2018-2022年中国PTFE行业集中度分析
一、PTFE企业集中度分析
二、PTFE市场集中度分析
第四节 行业国际竞争力比较
一、生产要素
二、需求条件
三、相关产业
四、企业战略、结构与竞争状态
五、政府的作用
第五节 2018-2022年中国PTFE产业竞争策略分析
第六章 2018-2022年中国PTFE所属行业区域发展分析
第一节 中国PTFE行业区域发展现状分析
一、2022年中国PTFE行业区域消费格局
二、2022年中国PTFE行业区域品牌发展分析
三、2022年中国PTFE行业区域重点企业分析
第二节 2018-2022年华北地区
一、华北地区经济发展现状分析
二、市场规模情况分析
三、市场需求情况分析
四、行业发展前景预测
第三节 2018-2022年东北地区
一、东北地区经济发展现状分析
二、市场规模情况分析
三、市场需求情况分析
四、行业发展前景预测
第四节 2018-2022年华东地区
一、华东地区经济发展现状分析
二、市场规模情况分析
三、市场需求情况分析
四、行业发展前景预测
第五节 2018-2022年华南地区
一、华南地区经济发展现状分析
二、市场规模情况分析
三、市场需求情况分析
四、行业发展前景预测
第六节 2018-2022年华中地区
一、华中地区经济发展现状分析
二、市场规模情况分析
三、市场需求情况分析
四、行业发展前景预测
第七节 2018-2022年西部地区
一、西部地区经济发展现状分析
二、市场规模情况分析
三、市场需求情况分析
四、行业发展前景预测
第七章 中国PTFE行业优势企业竞争力分析
第一节 山东东岳高分子材料有限公司
一、企业发展简况分析
二、企业经营情况分析
三、企业经营优劣势分析
第二节 中昊晨光化工研究院有限公司
一、企业发展简况分析
二、企业经营情况分析
三、企业经营优劣势分析
第三节 江苏梅兰化工有限公司
一、企业发展简况分析
二、企业经营情况分析
三、企业经营优劣势分析
第四节 福建三农新材料有限责任公司
一、企业发展简况分析
二、企业经营情况分析
三、企业经营优劣势分析
第五节 浙江巨化股份有限公司
一、企业发展简况分析
二、企业经营情况分析
三、企业经营优劣势分析
第八章 PTFE上下*行游**业分析
一、PTFE上*行游**业增长情况
1、原材料发展现状分析
2、相关生产设备市场分析
二、PTFE下*行游**业区域分布情况
1、下游需求结构分析
2、下游主要应用领域发展分析
三、2023-2029年中国PTFE上下*行游**业发展预测
四、国内外经济形势对PTFE上下*行游**业的影响
第九章 中国PTFE行业投资机会与风险分析
第一节 2023-2029年中国PTFE产业发展前景趋势预测分析
一、PTFE产量预测
二、PTFE市场规模预测
三、PTFE技术研发方向预测
第二节 2023-2029年中国PTFE市场发展预测分析
一、PTFE市场需求预测
二、PTFE价格走势分析
三、PTFE进出口预测分析
第三节 PTFE行业投资机会分析
一、PTFE投资项目分析
二、可以投资的PTFE模式
三、2022年PTFE投资机会
四、2022年PTFE投资新方向
五、2023-2029年PTFE行业投资的建议
六、新进入者应注意的障碍因素分析
第四节 影响PTFE行业发展的主要因素
一、2023-2029年影响PTFE行业运行的有利因素分析
二、2023-2029年影响PTFE行业运行的不利因素分析
三、2023-2029年我国PTFE行业发展面临的挑战分析
四、2023-2029年我国PTFE行业发展面临的机遇分析
第五节 PTFE行业投资风险及控制策略分析
一、2023-2029年PTFE行业市场风险及控制策略
二、2023-2029年PTFE行业政策风险及控制策略
三、2023-2029年PTFE行业经营风险及控制策略
四、2023-2029年PTFE行业技术风险及控制策略
五、2023-2029年PTFE同业竞争风险及控制策略
第十章 2023-2029年PTFE行业投资前景分析
第一节 PTFE行业投资情况分析
一、总体投资结构
二、投资规模情况
三、投资增速情况
四、分地区投资分析
第二节 PTFE行业投资机会分析
第三节 PTFE行业发展前景分析
一、全球化下PTFE市场的发展前景
二、PTFE市场面临的发展商机
第四节 中国PTFE行业市场发展趋势预测
第五节 PTFE产品投资机会
第六节 PTFE产品投资趋势分析
第七节 项目投资建议
一、行业投资环境考察
二、投资风险及控制策略
三、产品投资方向建议
四、项目投资建议
第八节 中国PTFE行业市场重点客户战略分析
第十一章 有关建议
第一节 PTFE行业发展前景预测
一、用户需求变化预测
二、竞争格局发展预测
三、渠道发展变化预测
四、行业总体发展前景及市场机会分析
第二节 PTFE企业营销策略
一、价格策略
二、渠道建设与管理策略
三、促销策略
四、服务策略
五、品牌策略
第三节 PTFE企业投资策略
一、子行业投资策略
二、区域投资策略
三、产业链投资策略
第四节 PTFE企业应对当前经济形势策略建议
一、战略建议
二、财务策略建议
图表目录:部分
图表1:氟树脂主要品类
图表2:PTFE行业产品应用领域
图表3:聚四氟乙烯产业链构成
图表4:行业适用的主要产业政策
图表5:PTFE行业技术发展趋势
图表6:2015-2022年全球PTFE市场供需情况
图表7:2015-2022年全球PTFE市场规模走势
图表8:2015-2022年全球PTFE区域分布情况
图表9:2023-2029年全球PTFE市场规模预测
图表10:2010-2022年中国PTFE行业产能及产能利用率情况
图表11:2010-2022年中国PTFE行业供需情况
图表12:2010-2022年中国PTFE行业价格走势
图表13:PTFE行业价格影响因素分析
图表14:2010-2022年中国PTFE行业市场规模情况
图表15:2016-2022年中国PTFE行业细分市场规模情况
图表16:2022年我国聚四氟乙烯树脂(PTFE)产能分布格局
图表17:2023-2029年中国PTFE产量预测
图表18:2023-2029年中国PTFE行业需求预测
图表19:2023-2029年中国PTFE市场规模预测
图表20:2023-2029年中国PTFE市场均价预测
智研咨询作为中国产业咨询领域领导品牌,以“用信息驱动产业发展,为企业投资决策赋能”为品牌理念。公司融合定量分析与定性分析方法,用自主研发算法,结合行业交叉大数据,通过多元化分析,挖掘定量数据背后根因,剖析定性内容背后逻辑,客观真实地阐述行业现状,审慎地预测行业未来发展趋势,为客户提供专业的行业分析、市场研究、数据洞察、战略咨询及相关解决方案,助力客户提升认知水平、盈利能力和综合竞争力。主要服务包含精品行研报告、专项定制、月度专题、可研报告、商业计划书、产业规划等。提供周报/月报/季报/年报等定期报告和定制数据,内容涵盖政策监测、企业动态、行业数据、产品价格变化、投融资概览、市场机遇及风险分析等。