手把手教你高分简历 (手把手教你高分简历制作)

5个技巧写出一份漂亮简历,手把手教你高分简历制作

青春职场,历显不凡

毕业生简历要怎么写?需要包含哪些信息?信息又该如何安排?一份什么样的毕业生简历,才能叫做好简历?

来看看简历大赛的获奖作品不就行了!

由桂林市人才服务中心主办,桂林人才网承办的“青春职场,历显不凡”2019年桂林市校园简历制作大赛圆满结束啦!经过初赛,来自桂林8所高校的43名选手进入到了决赛中。最终,6位选手获得一、二、三等奖,3位选手获得创意奖,39位选手获得优秀奖,恭喜他们!

获奖作品有哪些优点值得学习,又有哪些特色能给人留下深刻印象,让专业评委老师告诉你,他们好在哪!让我们跟随评委老师一起来看看吧!

评委简介

陈虹羽

5个技巧写出一份漂亮简历,手把手教你高分简历制作

●桂林市人才市场特聘就业指导师

●一级人力资源管理师,一级企业培训师

●广西人才市场就业创业指导老师

●广西人力资源服务行业协会特约讲师

●桂林君和投资有限公司副总经理

王俊

5个技巧写出一份漂亮简历,手把手教你高分简历制作

●桂林市人才市场特聘就业指导师

●资深人力资源管理师/职业生涯规划师

●任职桂林港建高速公路有限公司人力资源部

王冠华

●桂林市人才市场招聘服务部部长

●桂林人才网总经理

●桂林人才网高级人才顾问

李冰清

●桂林人才网运营总监

●桂林人才网高级人才顾问

作品点评

一等奖

邱洋

(桂林理工大学)

综合评分:89.75

5个技巧写出一份漂亮简历,手把手教你高分简历制作

5个技巧写出一份漂亮简历,手把手教你高分简历制作

5个技巧写出一份漂亮简历,手把手教你高分简历制作

5个技巧写出一份漂亮简历,手把手教你高分简历制作

5个技巧写出一份漂亮简历,手把手教你高分简历制作

5个技巧写出一份漂亮简历,手把手教你高分简历制作

5个技巧写出一份漂亮简历,手把手教你高分简历制作

5个技巧写出一份漂亮简历,手把手教你高分简历制作

5个技巧写出一份漂亮简历,手把手教你高分简历制作

5个技巧写出一份漂亮简历,手把手教你高分简历制作

5个技巧写出一份漂亮简历,手把手教你高分简历制作

评委点评

该同学的简历结构完整,封面封底设计相互呼应,各内页的色调都与封面封底保持一致,整体风格清新明快但不花哨。

从内容上看,这是一份时序式简历,作者对自己的教育背景、在校任职经历、社会实践经历等都统一使用了倒序的方式进行描述,让人感觉到这是一个思维缜密的求职者。其在校任职经历和社会实践经历都与求职意向所需知识和技能相匹配,作为应届毕业生,更容易脱颖而出。

从排版上看,各版块内容排列整齐有序,附件证书布局统一,体现了作者良好的工作习惯。而附件中的证明文件更增加了简历的真实性和可信度!

评委:陈虹羽

二等奖

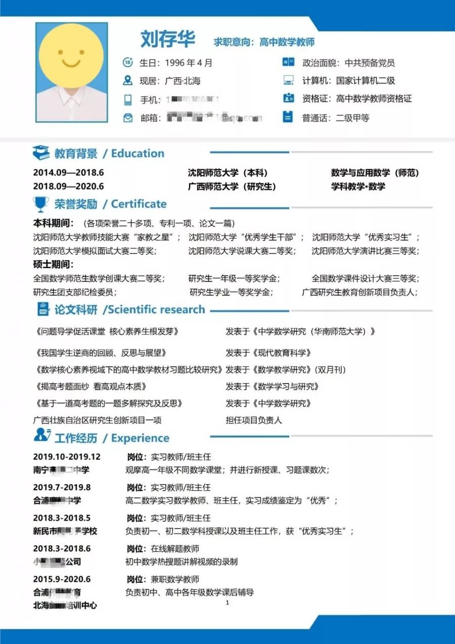
刘存华

(广西师范大学)

综合评分:88.25

5个技巧写出一份漂亮简历,手把手教你高分简历制作

5个技巧写出一份漂亮简历,手把手教你高分简历制作

5个技巧写出一份漂亮简历,手把手教你高分简历制作

5个技巧写出一份漂亮简历,手把手教你高分简历制作

5个技巧写出一份漂亮简历,手把手教你高分简历制作

5个技巧写出一份漂亮简历,手把手教你高分简历制作

5个技巧写出一份漂亮简历,手把手教你高分简历制作

5个技巧写出一份漂亮简历,手把手教你高分简历制作

5个技巧写出一份漂亮简历,手把手教你高分简历制作

5个技巧写出一份漂亮简历,手把手教你高分简历制作

5个技巧写出一份漂亮简历,手把手教你高分简历制作

5个技巧写出一份漂亮简历,手把手教你高分简历制作

5个技巧写出一份漂亮简历,手把手教你高分简历制作

5个技巧写出一份漂亮简历,手把手教你高分简历制作

5个技巧写出一份漂亮简历,手把手教你高分简历制作

5个技巧写出一份漂亮简历,手把手教你高分简历制作

5个技巧写出一份漂亮简历,手把手教你高分简历制作

5个技巧写出一份漂亮简历,手把手教你高分简历制作

5个技巧写出一份漂亮简历,手把手教你高分简历制作

(简历中的论文部分未展示)

评委点评

该简历整体美观简洁,展现形式进行了微创新,以目录形式完美呈现个人整体求学实习经历和获奖情况;

针对附件进行了美化设计,堪称专业,能给面试官较严谨的印象;

整体简历,逻辑清晰、文字简练、模块设计简明,配色合理。

评委:王冠华

苏艳芳

(广西师范大学)

综合评分:87.25

5个技巧写出一份漂亮简历,手把手教你高分简历制作

5个技巧写出一份漂亮简历,手把手教你高分简历制作

5个技巧写出一份漂亮简历,手把手教你高分简历制作

5个技巧写出一份漂亮简历,手把手教你高分简历制作

5个技巧写出一份漂亮简历,手把手教你高分简历制作

5个技巧写出一份漂亮简历,手把手教你高分简历制作

5个技巧写出一份漂亮简历,手把手教你高分简历制作

5个技巧写出一份漂亮简历,手把手教你高分简历制作

5个技巧写出一份漂亮简历,手把手教你高分简历制作

5个技巧写出一份漂亮简历,手把手教你高分简历制作

5个技巧写出一份漂亮简历,手把手教你高分简历制作

5个技巧写出一份漂亮简历,手把手教你高分简历制作

5个技巧写出一份漂亮简历,手把手教你高分简历制作

评委点评

该同学对简历嵌入了模板设计,使得简历较美观。以附件形式对简历主体部分进行了验证说明,提高了简历整体真实可信度;

与此同时,附件内容有效支撑了经历所提到的专业素养和突出能力,较全面。

简历主体部分,对特殊经历和能力进行了加粗处理,有效的突出了自身的优势。

在自我评价中,较聪明地采用职业测评的形式佐证了自身的优劣势,简历锦上添花。

评委:王冠华

三等奖

杨合树

(桂林理工大学)

综合评分:87.25

5个技巧写出一份漂亮简历,手把手教你高分简历制作

5个技巧写出一份漂亮简历,手把手教你高分简历制作

5个技巧写出一份漂亮简历,手把手教你高分简历制作

5个技巧写出一份漂亮简历,手把手教你高分简历制作

5个技巧写出一份漂亮简历,手把手教你高分简历制作

评委点评

整体简历排版简洁,倒叙及重点事项排序合理,更容易突出个人优势;

自荐信内容突出个人实习经历匹配意向岗位,并将学校内经历优势着重描述,重点明确;

简历内容个人信息全面,专业技能部分对标意向岗位,校园经历及实习经历内容简介、清晰,用数据化及结果展示描述方式展示个人优势。

评委:王俊

汤瑞强

(桂林航天工业学院)

综合评分:87

5个技巧写出一份漂亮简历,手把手教你高分简历制作

5个技巧写出一份漂亮简历,手把手教你高分简历制作

评委点评

企业在选择大学应届毕业生时更看重潜力及个人素养,汤同学用过往的学业成绩及个人经历展示了一个积极向上、有思想有目标且达成了突出业绩的大学生形象;

个人信息全面且直观,整体简历分类有序且清晰,获奖经历突出个人过往成绩非常优秀;

简历描述中无过多空洞修饰词,用结果、业绩展示非常有力量。

评委:王俊

赖静瑶

(广西师范大学漓江学院)

综合评分:87

5个技巧写出一份漂亮简历,手把手教你高分简历制作

评委点评

一页纸简历排版简洁,更贴近企业需求简历格式,2种颜色突出项目重点,排版整齐有序,段落清晰;

项目经验描述分类对标求职意向,精准陈述核心内容及采用工具,简洁又不失重点突出;

个人项目经验丰富、赛事获奖较多,优势明显。

评委:王俊

创意奖

张文杰

(桂林旅游学院)

5个技巧写出一份漂亮简历,手把手教你高分简历制作

评委点评

该同学简历整体设计风格简洁清晰、干净利落,简历设计采用浅色调的整体背景及创新式报刊式排版,简历整体设计风格与新媒体行业的求职意向相呼应。

评委:李冰清

刘朝之

(桂林旅游学院)

5个技巧写出一份漂亮简历,手把手教你高分简历制作

5个技巧写出一份漂亮简历,手把手教你高分简历制作

5个技巧写出一份漂亮简历,手把手教你高分简历制作

5个技巧写出一份漂亮简历,手把手教你高分简历制作

评委点评

该简历的设计风格与求职意向原画师相匹配,并将个人作品融入到了简历整体排版中,让人眼前一亮;

将个人优点品质进行了标签化突出展示,很简练而又令人印象深刻。

评委:李冰清

李新燕

(桂林理工大学博文管理学院)

5个技巧写出一份漂亮简历,手把手教你高分简历制作

5个技巧写出一份漂亮简历,手把手教你高分简历制作

5个技巧写出一份漂亮简历,手把手教你高分简历制作

5个技巧写出一份漂亮简历,手把手教你高分简历制作

评委点评

该同学简历整体设计风格卡通清新不单调,求职意向明确,尤其是自荐书采用自荐小漫画形式更是新颖突出,简历整体设计风格与平面设计师的求职意向相匹配。

评委:李冰清

评选结果

5个技巧写出一份漂亮简历,手把手教你高分简历制作

其余入围决赛的选手均获得优秀奖!感谢你们的参与,大家都很棒!

成绩查询:

在“桂林人才网”微信公众号后台回复关键词“简历大赛成绩”即可*载下**成绩表查询成绩!

评分规则

(一)大赛评分

由桂林市人才市场特聘就业指导专家、企业资深HR、桂林人才网高级人才顾问成立的赛事评定小组委员会,对参赛作品进行评分,并综合评分,评选出一、二、三等奖等奖项若干名,并颁发证书和奖品。

(二)评分细则

1.简历美观(20%)

2.内容充分(20%)

3.创新创意(20%)

4.说服力强(20%)

5.自身实力与应聘职业的关联度(20%)

(三)奖项设置

一等奖1名:桂林市校园简历大赛一等奖荣誉证书,Kindle阅读器

二等奖2名:桂林市校园简历大赛二等奖荣誉证书,小米音响

三等奖3名:桂林市校园简历大赛三等奖荣誉证书,小米移动电源

创意奖3名:桂林市校园简历大赛奖状,网易严选台灯

优秀奖34名:桂林市校园简历大赛奖状,桂林人才网定制笔记本

领奖事宜

获奖的同学不要忘记来人才市场领取奖品噢!

领奖时间:

2019年12月23日—12月31日

(工作日 9:00-12:00;15:00-18:00)

领奖地址:

桂林市南环路竹木巷8号桂林市人才服务中心一楼

咨询电话:

0773-2820136